- 您的位置:
- 标准下载网 >>
- 标准分类 >>
- 国家标准(GB) >>
- GB/T 9959.1-1988 带皮鲜、冻片猪肉
标准号:
GB/T 9959.1-1988
标准名称:
带皮鲜、冻片猪肉
标准类别:
国家标准(GB)
标准状态:
已作废-
实施日期:
1989-04-01 -
作废日期:
2001-12-01 出版语种:
简体中文下载格式:
.rar.pdf下载大小:
137.49 KB
替代情况:
被GB 9959.1-2001代替采标情况:
ГОСТ 7724-1977 NEQ
相关标签:
猪肉
部分标准内容:
中华人民共和国国家标准
带皮鲜、冻片猪肉
Freshandfrozenpork,halves
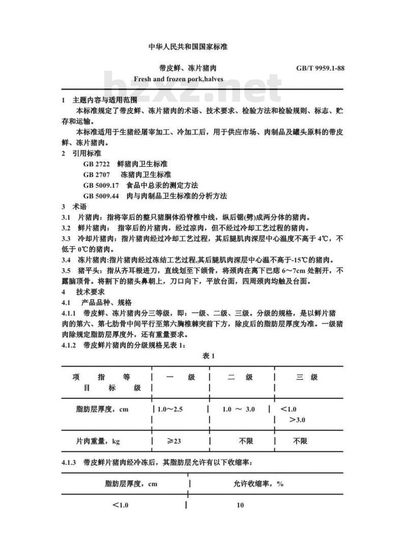
主题内容与适用范围
GB/T9959.1-88
本标准规定了带皮鲜、冻片猪肉的术语、技术要求、检验方法和检验规则、标志、贮存和运输。
本标准适用于生猪经屠宰加工、冷加工后,用于供应市场、肉制品及罐头原料的带皮鲜、冻片猪肉。
2引用标准
鲜猪肉卫生标准
GB2722
GB2707
冻猪肉卫生标准
GB5009.17食品中总汞的测定方法GB5009.44:肉与肉制品卫生标准的分析方法3术语
3.1片猪肉:指将宰后的整只猪体沿脊椎中线,纵后锯(劈)成两分体的猪肉。3.2鲜片猪肉:指宰后的片猪肉,经过凉肉,但不经过冷却工艺过程的猪肉。3.3冷却片猪肉:指片猪肉经过冷却工艺过程,其后腿肌肉深层中心温度不高于4℃,不低于0℃的猪肉。
3.4冻片猪肉:指片猪肉经过冻结工艺过程,其后腿肌肉深层中心温不高于-15℃的猪肉。3.5猪平头:指从齐耳根进刀,直线划至下颌骨,将颈肉在离下巴痣6~7cm处割开,不露脑顶骨。将割下的猪头鼻朝上,刀口向下,平放台面,四周颈肉均触及台面。4
技术要求
4.1产品品种、规格
4.1.1带皮鲜、冻片猪肉分三等级,即:一级、二级、三级。分级的规格,是以鲜片猪肉的第六、第七肋骨中间平行至第六胸椎棘突前下方,除皮后的脂肪层厚度为准。一级猪肉除规定脂肪层厚度外,还有重量要求。4.1.2带皮鲜片猪肉的分级规格见表1:表1
脂肪层厚度,cm
片肉重量,kg
1.0~3.0
带皮鲜片猪肉经冷冻后,其脂肪层允许有以下收缩率:4.1.3
脂肪层厚度,cm
允许收缩率,%
生猪必须来自非疫区,并持有产地兽医检疫证明。公、母种猪及晚阀猪不得用于加工带皮鲜、冻片猪肉。加工
屠宰加工要求见表2:
等级!
去头和去槽
去内脏
去三腺
锯(劈)半
去奶头
「按“平头”规格割下
按“平头”规格割下
【猪头。齐第一颈椎与」
猪头。齐第一颈椎与
【之垂直直线割去槽头」
之垂直直线割去槽头
[肉和血刀肉
去除全部内脏、护」
肉和血刀肉
去除全部内脏、护
心油、横隔膜和横隔「心油、横隔膜、脊椎膜肌、脊椎大血管、大血管、生殖器官,【生殖器官,修净应检丨修净应检部位的非传「部位的非传染病引起|染病引起的明显的异的明显异常淋巴结
「常淋巴结
摘除甲状腺、肾上腺」摘除甲状腺、肾上腺、病变淋巴结
|沿脊椎中线纵向锯
|、病变淋巴结
沿脊椎中线纵向锯
[(劈)成两分体,应均|(
(劈成两分体,每片
勾整齐
肉整脊椎骨不允许偏
差二节
「按“平头”规格割下
「猪头。齐第一颈椎与
|之垂直直线割去槽头
肉和血刀肉
去除全部内脏、护心油
」、横隔膜、脊椎大血管、
生殖器官,修净应检部位
的非传染病引起的明显异
「常淋巴结
摘除甲状腺、肾上腺、
病变淋巴结
|沿脊椎中线纵向锯
I(劈)成两分体,每片
「肉整脊椎骨不允许偏
差三节
【前蹄从腕关节,后蹄
前蹄从腕关节,后蹄
|从关节处割断
1齐尾根部平行割下
」从关节处割断
齐尾根部平行割下
【割净奶头,修净色素!
割净奶头,修净色素
前蹄从腕关节,后蹄
从尉关节处割断
齐尾根部平行割下
「割净奶头,修净色素
去残毛
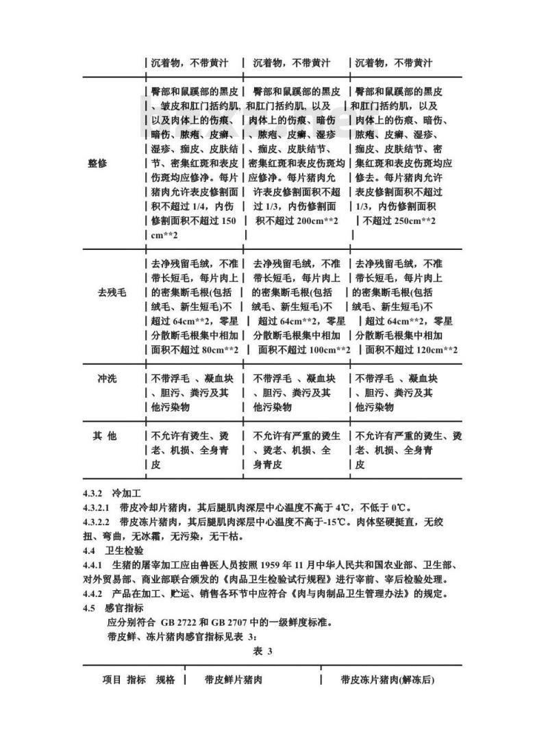
4.3.2冷加工
「沉着物,不带黄汁
」沉着物,不带黄汁
「沉着物,不带黄汁
【臀部和鼠阔部的黑皮臀部和鼠蹊部的黑皮「臀部和鼠蹊部的黑皮
、皱皮和肛门括约肌,和肛门括约肌,以及以及肉体上的伤痕、「肉体上的伤痕、暗伤暗伤、脓疱、皮癣、、脓疱、皮癣、湿疹【湿疹、痴皮、皮肤结、痴皮、皮肤结节、「和肛门括约肌,以及
肉体上的伤痕、暗伤、
|脓疱、皮癣、湿疹、
【痴皮、皮肤结节、密
【节、密集红斑和表皮丨密集红斑和表皮伤斑均丨集红斑和表皮伤斑均应伤斑均应修净。每片「应修净。每片猪肉允「猪肉允许表皮修割面!许表皮修割面积不超【积不超过1/4,内伤
过1/3,内伤修割面
1修割面积不超过1501
积不超过200cm**2
|修去。每片猪肉允许
「表皮修割面积不超过
「1/3,内伤修割面积
「不超过250cm**2
去净残留毛绒,不准
【去净残留毛绒,不准
「去净残留毛绒,不准
带长短毛,每片肉上」
带长短毛,每片肉上
|的密集断毛根(包括丨
【绒毛、新生短毛)不!
超过64cm**2,零星
的密集断毛根(包括
绒毛、新生短毛)不
「带长短毛,每片肉上
的密集断毛根(包括
绒毛、新生短毛)不
超过64cm**2,零星
|超过64cm**2,零星
「分散断毛根集中相加丨分散断毛根集中相加分散断毛根集中相加面积不超过80cm**2|
面积不超过100cm**2|面积不超过120cm**2【不带浮毛、凝血块
不带浮毛、凝血块
」、胆污、粪污及其
【他污染物
「不允许有烫生、烫
「老、机损、全身青
」、胆污、粪污及其
」他污染物
「不带浮毛、凝血块
「、胆污、粪污及其
【他污染物
不允许有严重的烫生
「不允许有严重的烫生、烫
1、烫老、机损、全
「身青皮bZxz.net
「老、机损、全身青
4.3.2.1带皮冷却片猪肉,其后腿肌肉深层中心温度不高于4℃,不低于0℃。4.3.2.2带皮冻片猪肉,其后腿肌肉深层中心温度不高于-15℃。肉体坚硬挺直,无绞扭、弯曲,无冰霜,无污染,无干枯。4.4卫生检验
4.4.1生猪的屠宰加工应由兽医人员按照1959年11月中华人民共和国农业部、卫生部、对外贸易部、商业部联合颁发的《肉品卫生检验试行规程》进行宰前、宰后检验处理。4.4.2产品在加工、贮运、销售各环节中应符合《肉与肉制品卫生管理办法》的规定。4.5感官指标
应分别符合GB2722和GB2707中的一级鲜度标准。带皮鲜、冻片猪肉感官指标见表3:表3
项目指标
带皮鲜片猪肉
带皮冻片猪肉(解冻后)
「肌肉色泽鲜红或深红,有光泽「肌肉有光泽,色鲜红;脂肪呈乳:脂肪呈乳白色或粉白色
弹性(组织状态)
「指压后的凹陷立即恢复
4.6理化指标
白,无霉点
」肉质紧密,有坚实感
外表微干或微湿润,不粘手
」外表及切面微湿润,不粘手
!具有鲜猪肉正常气味。煮沸后|具有冻猪肉正常气味。煮沸后肉!肉汤透明澄清,脂肪团聚于表汤透明澄清,脂肪团聚于表面,「面,具有香味
【无异味
应分别符合GB2722和GB2707中的一级鲜度标准。理化指标见表4:
挥发性盐基氮,mg/100g
汞(以汞计),mg / kg
检验方法
感官检验
外形和色泽:目测。
带皮鲜片猪肉
粘度、弹性(组织状态):手触、目测。5.1.3
气味:嗅觉检验。
5.1.4煮沸后的肉汤:按GB5009.44中1.2条的规定检验。5.2理化检验
5.2.1挥发性盐基氮:按GB5009.44中2.1条的规定测定。5.2.2汞:按GB5009.17的规定测定。5.3温度测定
5.3.1仪器
温度计:使用土50℃非水银柱普通玻璃温度计或其他测温仪器。5.3.2测定
带皮冻片猪肉
用直径略大于(不得超过0.1cm)温度计直径的钻头,在后腿部位钻至肌肉深层中心(4~6cm),拔出钻头,迅速将温度计插入肌肉孔中,约3min后,平视温度计所示度数。检验规则
6.1检验
每批出厂产品须经企业兽医人员检验合格后,出具检验证书方能出厂。6.2抽样方法
6.2.1抽样比例:以同一规格产品为一个批次;每批抽样,100t以下为1%,100t以上为0.5%。
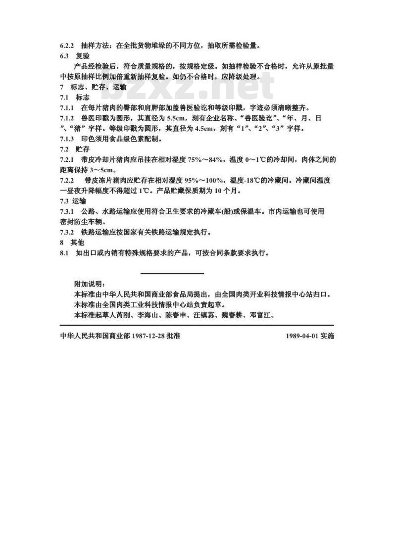
6.2.2抽样方法:在全批货物堆垛的不同方位,抽取所需检验量。6.3复验
产品经检验后,符合质量规格的,按规格定级。如抽样检验不合格时,允许从原批量中按原抽样比例加倍重新抽样复验。如仍不合格时,应降级处理。7标志、贮存、运输
7.1标志
7.1.1在每片猪肉的臀部和肩胛部加盖兽医验和等级印截,字迹必须清晰整齐。7.1.2兽医印戳为圆形,其直径为5.5cm,刻有企业名称、“兽医验”、“年、月、日”、“猪”字样。等级印戳为圆形,其直径为4.5cm,刻有“1”、“2”、“3”字样。7.1.3印色须用食品级色素配制。7.2贮存
7.2.1带皮冷却片猪肉应吊挂在相对湿度75%~84%,温度0~1℃的冷却间,肉体之间的距离保持3~5cm。
7.2.2带皮冻片猪肉应贮存在相对湿度95%~100%,温度-18℃的冷藏间。冷藏间温度一昼夜升降幅度不得超过1℃。产品贮藏保质期为10个月。7.3运输
7.3.1公路、水路运输应使用符合卫生要求的冷藏车(船)或保温车。市内运输也可使用密封防尘车辆。
7.3.2铁路运输应按国家有关铁路运输规定执行。8其他
8.1如出口或内销有特殊规格要求的产品,可按合同条款要求执行。附加说明:
本标准由中华人民共和国商业部食品局提出,由全国肉类开业科技情报中心站归口。本标准由全国肉类工业科技情报中心站负责起草。本标准起草人芮刚、李海山、陈春申、汪镇荪、魏春耕、邓富江。中华人民共和国商业部1987-12-28批准1989-04-01实施
小提示:此标准内容仅展示完整标准里的部分截取内容,若需要完整标准请到上方自行免费下载完整标准文档。
带皮鲜、冻片猪肉
Freshandfrozenpork,halves
主题内容与适用范围
GB/T9959.1-88
本标准规定了带皮鲜、冻片猪肉的术语、技术要求、检验方法和检验规则、标志、贮存和运输。
本标准适用于生猪经屠宰加工、冷加工后,用于供应市场、肉制品及罐头原料的带皮鲜、冻片猪肉。
2引用标准
鲜猪肉卫生标准
GB2722
GB2707
冻猪肉卫生标准
GB5009.17食品中总汞的测定方法GB5009.44:肉与肉制品卫生标准的分析方法3术语
3.1片猪肉:指将宰后的整只猪体沿脊椎中线,纵后锯(劈)成两分体的猪肉。3.2鲜片猪肉:指宰后的片猪肉,经过凉肉,但不经过冷却工艺过程的猪肉。3.3冷却片猪肉:指片猪肉经过冷却工艺过程,其后腿肌肉深层中心温度不高于4℃,不低于0℃的猪肉。
3.4冻片猪肉:指片猪肉经过冻结工艺过程,其后腿肌肉深层中心温不高于-15℃的猪肉。3.5猪平头:指从齐耳根进刀,直线划至下颌骨,将颈肉在离下巴痣6~7cm处割开,不露脑顶骨。将割下的猪头鼻朝上,刀口向下,平放台面,四周颈肉均触及台面。4
技术要求
4.1产品品种、规格
4.1.1带皮鲜、冻片猪肉分三等级,即:一级、二级、三级。分级的规格,是以鲜片猪肉的第六、第七肋骨中间平行至第六胸椎棘突前下方,除皮后的脂肪层厚度为准。一级猪肉除规定脂肪层厚度外,还有重量要求。4.1.2带皮鲜片猪肉的分级规格见表1:表1
脂肪层厚度,cm
片肉重量,kg
1.0~3.0
带皮鲜片猪肉经冷冻后,其脂肪层允许有以下收缩率:4.1.3
脂肪层厚度,cm
允许收缩率,%
生猪必须来自非疫区,并持有产地兽医检疫证明。公、母种猪及晚阀猪不得用于加工带皮鲜、冻片猪肉。加工
屠宰加工要求见表2:
等级!
去头和去槽
去内脏
去三腺
锯(劈)半
去奶头
「按“平头”规格割下
按“平头”规格割下
【猪头。齐第一颈椎与」
猪头。齐第一颈椎与
【之垂直直线割去槽头」
之垂直直线割去槽头
[肉和血刀肉
去除全部内脏、护」
肉和血刀肉
去除全部内脏、护
心油、横隔膜和横隔「心油、横隔膜、脊椎膜肌、脊椎大血管、大血管、生殖器官,【生殖器官,修净应检丨修净应检部位的非传「部位的非传染病引起|染病引起的明显的异的明显异常淋巴结
「常淋巴结
摘除甲状腺、肾上腺」摘除甲状腺、肾上腺、病变淋巴结
|沿脊椎中线纵向锯
|、病变淋巴结
沿脊椎中线纵向锯
[(劈)成两分体,应均|(
(劈成两分体,每片
勾整齐
肉整脊椎骨不允许偏
差二节
「按“平头”规格割下
「猪头。齐第一颈椎与
|之垂直直线割去槽头
肉和血刀肉
去除全部内脏、护心油
」、横隔膜、脊椎大血管、
生殖器官,修净应检部位
的非传染病引起的明显异
「常淋巴结
摘除甲状腺、肾上腺、
病变淋巴结
|沿脊椎中线纵向锯
I(劈)成两分体,每片
「肉整脊椎骨不允许偏
差三节
【前蹄从腕关节,后蹄
前蹄从腕关节,后蹄
|从关节处割断
1齐尾根部平行割下
」从关节处割断
齐尾根部平行割下
【割净奶头,修净色素!
割净奶头,修净色素
前蹄从腕关节,后蹄
从尉关节处割断
齐尾根部平行割下
「割净奶头,修净色素
去残毛
4.3.2冷加工
「沉着物,不带黄汁
」沉着物,不带黄汁
「沉着物,不带黄汁
【臀部和鼠阔部的黑皮臀部和鼠蹊部的黑皮「臀部和鼠蹊部的黑皮
、皱皮和肛门括约肌,和肛门括约肌,以及以及肉体上的伤痕、「肉体上的伤痕、暗伤暗伤、脓疱、皮癣、、脓疱、皮癣、湿疹【湿疹、痴皮、皮肤结、痴皮、皮肤结节、「和肛门括约肌,以及
肉体上的伤痕、暗伤、
|脓疱、皮癣、湿疹、
【痴皮、皮肤结节、密
【节、密集红斑和表皮丨密集红斑和表皮伤斑均丨集红斑和表皮伤斑均应伤斑均应修净。每片「应修净。每片猪肉允「猪肉允许表皮修割面!许表皮修割面积不超【积不超过1/4,内伤
过1/3,内伤修割面
1修割面积不超过1501
积不超过200cm**2
|修去。每片猪肉允许
「表皮修割面积不超过
「1/3,内伤修割面积
「不超过250cm**2
去净残留毛绒,不准
【去净残留毛绒,不准
「去净残留毛绒,不准
带长短毛,每片肉上」
带长短毛,每片肉上
|的密集断毛根(包括丨
【绒毛、新生短毛)不!
超过64cm**2,零星
的密集断毛根(包括
绒毛、新生短毛)不
「带长短毛,每片肉上
的密集断毛根(包括
绒毛、新生短毛)不
超过64cm**2,零星
|超过64cm**2,零星
「分散断毛根集中相加丨分散断毛根集中相加分散断毛根集中相加面积不超过80cm**2|
面积不超过100cm**2|面积不超过120cm**2【不带浮毛、凝血块
不带浮毛、凝血块
」、胆污、粪污及其
【他污染物
「不允许有烫生、烫
「老、机损、全身青
」、胆污、粪污及其
」他污染物
「不带浮毛、凝血块
「、胆污、粪污及其
【他污染物
不允许有严重的烫生
「不允许有严重的烫生、烫
1、烫老、机损、全
「身青皮bZxz.net
「老、机损、全身青
4.3.2.1带皮冷却片猪肉,其后腿肌肉深层中心温度不高于4℃,不低于0℃。4.3.2.2带皮冻片猪肉,其后腿肌肉深层中心温度不高于-15℃。肉体坚硬挺直,无绞扭、弯曲,无冰霜,无污染,无干枯。4.4卫生检验
4.4.1生猪的屠宰加工应由兽医人员按照1959年11月中华人民共和国农业部、卫生部、对外贸易部、商业部联合颁发的《肉品卫生检验试行规程》进行宰前、宰后检验处理。4.4.2产品在加工、贮运、销售各环节中应符合《肉与肉制品卫生管理办法》的规定。4.5感官指标
应分别符合GB2722和GB2707中的一级鲜度标准。带皮鲜、冻片猪肉感官指标见表3:表3
项目指标
带皮鲜片猪肉
带皮冻片猪肉(解冻后)
「肌肉色泽鲜红或深红,有光泽「肌肉有光泽,色鲜红;脂肪呈乳:脂肪呈乳白色或粉白色
弹性(组织状态)
「指压后的凹陷立即恢复
4.6理化指标
白,无霉点
」肉质紧密,有坚实感
外表微干或微湿润,不粘手
」外表及切面微湿润,不粘手
!具有鲜猪肉正常气味。煮沸后|具有冻猪肉正常气味。煮沸后肉!肉汤透明澄清,脂肪团聚于表汤透明澄清,脂肪团聚于表面,「面,具有香味
【无异味
应分别符合GB2722和GB2707中的一级鲜度标准。理化指标见表4:
挥发性盐基氮,mg/100g
汞(以汞计),mg / kg
检验方法
感官检验
外形和色泽:目测。
带皮鲜片猪肉
粘度、弹性(组织状态):手触、目测。5.1.3
气味:嗅觉检验。
5.1.4煮沸后的肉汤:按GB5009.44中1.2条的规定检验。5.2理化检验
5.2.1挥发性盐基氮:按GB5009.44中2.1条的规定测定。5.2.2汞:按GB5009.17的规定测定。5.3温度测定
5.3.1仪器
温度计:使用土50℃非水银柱普通玻璃温度计或其他测温仪器。5.3.2测定
带皮冻片猪肉
用直径略大于(不得超过0.1cm)温度计直径的钻头,在后腿部位钻至肌肉深层中心(4~6cm),拔出钻头,迅速将温度计插入肌肉孔中,约3min后,平视温度计所示度数。检验规则
6.1检验
每批出厂产品须经企业兽医人员检验合格后,出具检验证书方能出厂。6.2抽样方法
6.2.1抽样比例:以同一规格产品为一个批次;每批抽样,100t以下为1%,100t以上为0.5%。
6.2.2抽样方法:在全批货物堆垛的不同方位,抽取所需检验量。6.3复验
产品经检验后,符合质量规格的,按规格定级。如抽样检验不合格时,允许从原批量中按原抽样比例加倍重新抽样复验。如仍不合格时,应降级处理。7标志、贮存、运输
7.1标志
7.1.1在每片猪肉的臀部和肩胛部加盖兽医验和等级印截,字迹必须清晰整齐。7.1.2兽医印戳为圆形,其直径为5.5cm,刻有企业名称、“兽医验”、“年、月、日”、“猪”字样。等级印戳为圆形,其直径为4.5cm,刻有“1”、“2”、“3”字样。7.1.3印色须用食品级色素配制。7.2贮存
7.2.1带皮冷却片猪肉应吊挂在相对湿度75%~84%,温度0~1℃的冷却间,肉体之间的距离保持3~5cm。
7.2.2带皮冻片猪肉应贮存在相对湿度95%~100%,温度-18℃的冷藏间。冷藏间温度一昼夜升降幅度不得超过1℃。产品贮藏保质期为10个月。7.3运输
7.3.1公路、水路运输应使用符合卫生要求的冷藏车(船)或保温车。市内运输也可使用密封防尘车辆。
7.3.2铁路运输应按国家有关铁路运输规定执行。8其他
8.1如出口或内销有特殊规格要求的产品,可按合同条款要求执行。附加说明:
本标准由中华人民共和国商业部食品局提出,由全国肉类开业科技情报中心站归口。本标准由全国肉类工业科技情报中心站负责起草。本标准起草人芮刚、李海山、陈春申、汪镇荪、魏春耕、邓富江。中华人民共和国商业部1987-12-28批准1989-04-01实施
小提示:此标准内容仅展示完整标准里的部分截取内容,若需要完整标准请到上方自行免费下载完整标准文档。
标准图片预览:





- 其它标准
- 热门标准
- 国家标准(GB)
- GB/T30917—2014 /ISo 29941:2010 天然胶乳橡胶避孕套中可迁移亚硝胺的测定
- GB/T12777-1999 金属波纹管膨胀节通用技术条件
- GB15193.5-2003 骨髓细胞微核试验
- GB/T29633.4-2020 南极地名 第4部分:罗马字母拼写
- GB/T39964-2021 造纸行业能源管理体系实施指南
- GB/T43929-2024 空间用纤维光学器件测试指南
- GB/T43225-2023 空间物体登记要求
- GB15985-1995 丝虫病诊断标准及处理原则
- GB19159-2003 车用液化石油气
- GB/T7407-1997 中国及世界主要海运贸易港口代码
- GB1913.2-1990 漂白浸渍绝缘纸
- GB14287.4-2014 电气火灾监控系统 第4部分:故障电弧探测器
- GB5237.3-2008 铝合金建筑型材 第3部分:电泳涂漆型材
- GB/T9771.6-2020 通信用单模光纤 第6部分:宽波长段 光传输用非零色散单模光纤特性
- GB29140-2024 纯碱单位产品能源消耗限额
- 行业新闻
请牢记:“bzxz.net”即是“标准下载”四个汉字汉语拼音首字母与国际顶级域名“.net”的组合。 ©2025 标准下载网 www.bzxz.net 本站邮件:bzxznet@163.com
网站备案号:湘ICP备2025141790号-2
网站备案号:湘ICP备2025141790号-2