- 您的位置:
- 标准下载网 >>
- 标准分类 >>
- 航天工业行业标准(QJ) >>
- QJ 3155-2002 航天电子产品调试工艺编写规定
标准号:
QJ 3155-2002
标准名称:
航天电子产品调试工艺编写规定
标准类别:
航天工业行业标准(QJ)
标准状态:
现行-
发布日期:
2002-11-20 -
实施日期:
2003-02-01 出版语种:
简体中文下载格式:
.rar.pdf下载大小:
1.60 MB
部分标准内容:
中华人民共和国航天行业标准
FL0101
QJ3155-2002
航天电子产品调试工艺编写规定The compilatory regulation for adjustment process of space electronic product2002-11—20发布
国防科学技术工业委员会发布
2003一02一01实施
本标准的附录A为资料性附录。
本标准由中国航天科工集团公司提出。本标准由中国航天标准化研究所归口前言
本标准起草单位:中国航天科工集团公司二院六九九厂。本标准主要起草人:王昆、张仁静、林致军。QJ3155-2002
1范围
航天电子产品调试工艺编写规定本标准规定了航天电子产品调试工艺编写的基本要求和调试工艺编写的内容等。本标准适用于航天电子产品调试工艺的编写。2规范性引用文件
QJ3155-2002
下列文件中的条款通过本标准的引用而成为本标准的条款。凡是注日期的引用文件,其随后所有的修改单(不包含勘误的内容)或修订版均不适用于本标准,然而,鼓励根据本标准达成协议的各方研究是否可使用这些文件的最新版本。凡是不注日期的引用文件,其最新版本适用于本标准GJB1032电子产品环境应力筛选方法航天产品工艺文件管理制度封面与主标题栏QJ903.3A
航天产品工艺文件管理制度工艺文件签署规定QJ903.5A
QJ903.11A
QJ903.21A
QJ908A
航天产品工艺文件管理制度通用工艺文件编制规则航天产品工艺文件管理制度管理用工艺文件编制规则航天产品工艺文件管理制度工艺文件编号方法航天产品工艺文件管理制度电器装配工艺文件编制规则电子产品老炼试验方法
QJ2711
静电放电敏感器件安装工艺技术要求QJ2850
航天产品多余物预防和控制
QJ2940A航天用印制电路板组装件修复和改装技术要求3基本要求
3.1调试工艺根据设计文件对产品技术指标和质量目标的要求,将调整与测量的过程及结果处理等按工序和工步编写。编写依据如下:a)产品电路图、接线图、接线表、技术条件、技术说明书、调试细则、分系统线缆连接图、联试大纲以及有关软件技术文件等;b)本单位生产条件、产品工艺总方案等有关技术文件及质量管理规定;c)仪器、仪表及设备的测量原理及使用方法;d)国家标准、国家军用标准、行业标准。3.2调试工艺一般应在试样阶段进行编写,在工艺定型阶段进行完善。星上电子产品按其研制特点在初样阶段编制,在正样阶段进行完善。3.3为保证调试人员的安全,对影响人体健康的因素,如:高电压、大电流、微波、射线、火工品调试等,调试工艺应提出具体的防护要求和措施。3.4为确保被调试产品的安全和质量,产品应不受电网冲击,不受静电损伤,不受电磁波干扰等,调试工艺中应规定其防范措施。3.5调试工艺的编写,应根据产品特点及QJ2850中的规定,制定防止出现多余物的具体措施、方法和检验要求。
3.6调试工艺文件的封面与主标题栏和工艺文件编号,分别按QJ903.3A和QJ903.11A规定执行。3.7调试工艺签署按QJ903.5A规定执行。1
QJ3155-2002
4调试工艺编写的内容
4.1一般要求
4.1.1规定对调试人员的资格要求和调试前应熟悉的技术文件及应注意的事项。4.1.2规定调试所用的通用或专用设备、仪器、仪表的型号、名称、准确度(或精度)、检定有效期以及代用仪器的要求。
4.1.3规定调试用元器件的要求。调试前需对某些元器件、部件进行预处理的条件、方法及要求。如:半导体器件优选配对要求,磁控管的老炼要求等。4.1.4规定环境条件、场地及某些特殊要求。如:电磁环境、真空、辐射、温差、洁净度、接地线、供电电源、场地面积和高度等要求。4.1.5为达到产品技术指标必须调整“调试元器件”以外的其它元器件时,必须办理审批手续。4.1.6规定可能出现的故障处理程序和排除方法。4.1.7规定调试记录内容。包括产品代号、名称、产品编号、调试项目、技术指标、实调(测)值、操作者和检验员签名以及调试记录的整理、交检要求等。4.1.8规定关键质量控制点及检验工序内容、要求、方法和接收或拒收准则。必要时提出单独编写检验规程的要求。
4.1.9规定被调产品的包装、转运及保管方法和要求。4.2调试工艺文件组成
4.2.1在“引用文件目录”中列出调试依据文件和标准的名称、代号。格式参见附录A中格式1。4.2.2在“非标准仪器、仪表、设备明细表”中列出调试过程中使用的专用仪器、仪表、设备、工艺装备。格式见QJ903.9A中格式5。4.2.3在“通用仪器、仪表明细表”中列出调试过程中使用的通用仪器、仪表。格式见QJ903.9A中格式5(将格式名称改为通用仪器、仪表明细表)。4.2.4在“调试元器件明细表”中列出待调元器件名称、代号、位号、规格及待调试元器件优选条件等。格式参见附录A中格式2。4.2.5在“配套明细表”中列出参与整机或分系统联试的配套产品、配套电缆等。格式参见附录A中格式3.
4.2.6用“工艺简图”按4.3绘制调试程序框图,用框图表示被调产品调试程序。不同产品的调试程序框图内容不同。格式见QJ903.7A中格式4。4.2.7用“工艺简图”绘制被调产品调试连接图(或分系统联试连接图),开关、连接器、电位器位置示意图、产品重要的波形图等。格式见QJ903.7A中格式4。4.2.8调试工艺卡片编写内容按4.4,格式见QJ903.21A中格式1(将名称改为调试工艺卡片)。4.2.9调试记录要求按4.1.7。格式见QJ903.7A中格式4。4.3调试程序
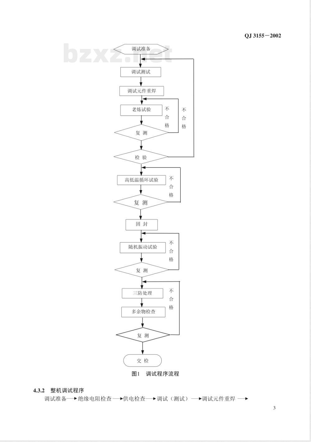
4.3.1印制电路板组装件调试程序调试准备—→调试(测试)—→调试元件重焊—→固封—→防护处理—→复测◆环境应力筛选、老练试验一→多余物检查一→标识、封装示例:某型号产品印制电路板组装件调试程序见图1。2
4.3.2整机调试程序
调试准备
调试测试
调试元件重焊
老炼试验
高低温循环试验
随机振动试验
三防处理
多余物检查
调试程序流程
调试准备→绝缘电阻检查→供电检查—调试(测试)→调试元件重焊QJ3155-2002
QJ3155-2002
多余物检查—固封——防护处理—复测—环境应力筛选、老练试验——→多余物检查一标识、封装
4.3.3分系统联试程序
调试准备→各整机自检一→分系统连接绝缘电阻、接地电阻检查供电检查→通路电阻与通路极性检查→各整机间通讯、接口检查—→分系统联试—分系统试验分系统复测—→分系统及各整机状态固定—:标识、封装:注:4.3.1、4.3.2、4.3.3中虚线框内的程序表示非调试程序。4.4调试内容
4.4.1产品加电前
4.4.1.1规定被调产品的外观、多余物、配套性、质量证明文件的完整性、加电安全性的检查要求。4.4.1.2规定产品静态电阻的检查要求、检查方法及产品绝缘电阻的检查要求、检查方法。应采用表格或图形的形式列出产品的电连接器各点之间或各独立回路之间的阻值。4.4.1.3根据连接图将产品、设备、仪器、仪表进行连接并提出检查连线是否正确的要求、检查方法和注意事项。
4.4.1.4规定产品初始状态的要求及检查方法,产品及仪器重要开关位置的要求及检查方法。4.4.1.5规定供电电源的技术要求及检查调整方法。4.4.2产品调试
4.4.2.1印制电路板组装件调试工艺编写应符合下列要求:a)
依据产品技术条件、调试细则等设计文件写明调试项目、名称、参数标称值、充许偏差值:b)
根据调试项目,写明调试步骤、操作方法、测试频次及计算公式等,以指导调试人员按规定的程序调整到预定值;
印制电路板组装件电参数在整机内需精调整时,应写明要求,留有调整余量,必要时应规c
定产品的内控指标:
应指明待调及待更换元器件的位置、名称、代号:d)
应注明禁止带电插拔印制电路板;对装有静电敏感元件(ESDS)的印制电路板组装件,应按QJ2711要求规定电源设备及产品开关顺序;规定更换器件的解焊、补焊、补漆时防止损坏相邻器件及防止多余物的要求和措施:f)
应设检验工序,规定检验的内容。4.4.2.2
整机调试工艺编写应符合下列要求:整机调试工艺应规定如下内容:a)
1)供电电源的调整方法;
2)输入信号的实现方法、特征、量值;3)整机的调整方法、步骤;
4)输出结果监测的方法或数据的采集、处理程序等。b)依据整机技术条件和调试细则确定调试项目,编写被调产品的调试工序,各工序以工步的形式写出调试步骤、操作方法。对调整的关键点应详细说明。待调元器件应写明调试内容、调试步骤、调试要求等。c)
d)整机调试可分为粗调和精调。粗调是为了保证整机功能和状态正确,使参数基本符合设计文件的要求,精调是严格按技术条件将粗调后的整机反复调整,达到技术条件规定的要求。规定对已更换的元器件进行补焊、补漆、补固封等要求以及对待调元器件的锁紧、标识要e)
f)规定整机调试过程中故障部件的技术分析、排除故障方法及更换的程序。4
g)可单独编制检验规程。
分系统联试工艺编写应符合下列要求:QJ31552002
列出参加分系统联试的各整机配套清单、技术文件,编写分系统联试工艺流程,明确各参a)
试设备(及辅助设备)的责任单位。规定参加分系统联试的各整机应具备的条件,如质量证明文件、场地条件、环境等。b)
规定参加分系统联试的各整机自检项目和要求。c)
制定分系统连接位置示意图(电缆布置图)并注明静态连接及动态连接的位置特征和要求。d)
规定绝缘电阻测试电缆连接的状态和接地电阻测试时其信号地、保护地(机壳)连接线缆e)
的状态,绝缘电阻、接地电阻测试完成后的状态。f)
列表规定测试点、技术指标、测试结果及所用仪器仪表的型号、规格、名称。规定分系统联试的供电来源(市电、发电机组、蓄电池等)及交直流供电参数和测量、调g)
整方法、安全操作注意事项等
规定通路电阻、通路极性检测的条件、测试点、技术指标、测试记录。h)
i)规定各整机间串、并行接口通讯功能检查,对接精度的检查和反馈信息正确性检查的步骤、方法。
j)规定分系统联试的技术状态(等效器状态、实物仿真等)和分系统功能联试的项目、方法、步骤。
分系统试验规定如下内容:
1)规定分系统试验项目,如电磁兼容试验、稳定性试验、气密试验、环境应力筛选试验、运输试验等:
2)依据分系统试验大纲,编写试验的方法和程序;3)规定试验的环境条件、量级、持续时间及试验要求;4)规定试验数据处理方法、结果评定原则以及试验中断的处理原则。1)规定分系统试验完成后的复测项目和步骤。m)规定分系统联试完成后的技术状态、结构状态和固定技术状态、结构状态的要求、方法。4.5调试元器件重焊
按QJ2940A及装配工艺,规定元器件重焊时的要求、检查项目和方法。4.6固封、防护处理
4.6.1依据产品结构特点,规定固封和防护处理的程序。4.6.2规定印制电路板、整机调试合格后是否进行固封和防护处理。明确被固封元器件名称、位号、代号和技术要求。规定防护措施,指明不允许喷涂的部位及防护方法。4.7复测
根据被调产品的要求设置复测工序,规定复测内容和要求。4.8环境应力筛选试验、老炼试验4.8.1环境应力筛选
电子产品环境应力筛选方法按GJB1032的规定4.8.2老炼试验
电子产品老炼试验方法按QJ908A的规定。4.9多余物检查
多余物检查按QJ2850规定,明确多余物检查的方法。4.10标识、封装
产品经检验验收合格后,按产品总装工艺对产品进行标识、封装。5
QJ3155-2002
A.1引用文件目录见格式1。
A.2调试元器件明细表见格式2
A.3配套明细表见格式3
附录A
(资料性附录)
调试文件格式
格式1
引用文件自录
引用文件目录
更改标记
更改单号
产品代号
零部组(整)件代号
零部组(整)件名称
工艺文件编号
阶段标记
QJ3155-2002
格式2
调试元器件明细表
周试元器件明细表
更改标记
装入组件代号
改单号
产品代号
规格、位号
部组(整)件代号
筛选、测试要求
部组(整)件名称
单套数量www.bzxz.net
工艺文件编号
本批数量
阶段标记
QJ3155-2002
格式3
配套明细表
配套明细表
单套产品中装配件数量
更改标记
装配件中零、部、组(整)件
更改单号
产品代号
每装配件
部组(整)件代号
本批装配件生产总数
部组(整)件名称
来自何处
工艺文件编号
阶段标记
QJ3155-2002
小提示:此标准内容仅展示完整标准里的部分截取内容,若需要完整标准请到上方自行免费下载完整标准文档。
FL0101
QJ3155-2002
航天电子产品调试工艺编写规定The compilatory regulation for adjustment process of space electronic product2002-11—20发布
国防科学技术工业委员会发布
2003一02一01实施
本标准的附录A为资料性附录。
本标准由中国航天科工集团公司提出。本标准由中国航天标准化研究所归口前言
本标准起草单位:中国航天科工集团公司二院六九九厂。本标准主要起草人:王昆、张仁静、林致军。QJ3155-2002
1范围
航天电子产品调试工艺编写规定本标准规定了航天电子产品调试工艺编写的基本要求和调试工艺编写的内容等。本标准适用于航天电子产品调试工艺的编写。2规范性引用文件
QJ3155-2002
下列文件中的条款通过本标准的引用而成为本标准的条款。凡是注日期的引用文件,其随后所有的修改单(不包含勘误的内容)或修订版均不适用于本标准,然而,鼓励根据本标准达成协议的各方研究是否可使用这些文件的最新版本。凡是不注日期的引用文件,其最新版本适用于本标准GJB1032电子产品环境应力筛选方法航天产品工艺文件管理制度封面与主标题栏QJ903.3A
航天产品工艺文件管理制度工艺文件签署规定QJ903.5A
QJ903.11A
QJ903.21A
QJ908A
航天产品工艺文件管理制度通用工艺文件编制规则航天产品工艺文件管理制度管理用工艺文件编制规则航天产品工艺文件管理制度工艺文件编号方法航天产品工艺文件管理制度电器装配工艺文件编制规则电子产品老炼试验方法
QJ2711
静电放电敏感器件安装工艺技术要求QJ2850
航天产品多余物预防和控制
QJ2940A航天用印制电路板组装件修复和改装技术要求3基本要求
3.1调试工艺根据设计文件对产品技术指标和质量目标的要求,将调整与测量的过程及结果处理等按工序和工步编写。编写依据如下:a)产品电路图、接线图、接线表、技术条件、技术说明书、调试细则、分系统线缆连接图、联试大纲以及有关软件技术文件等;b)本单位生产条件、产品工艺总方案等有关技术文件及质量管理规定;c)仪器、仪表及设备的测量原理及使用方法;d)国家标准、国家军用标准、行业标准。3.2调试工艺一般应在试样阶段进行编写,在工艺定型阶段进行完善。星上电子产品按其研制特点在初样阶段编制,在正样阶段进行完善。3.3为保证调试人员的安全,对影响人体健康的因素,如:高电压、大电流、微波、射线、火工品调试等,调试工艺应提出具体的防护要求和措施。3.4为确保被调试产品的安全和质量,产品应不受电网冲击,不受静电损伤,不受电磁波干扰等,调试工艺中应规定其防范措施。3.5调试工艺的编写,应根据产品特点及QJ2850中的规定,制定防止出现多余物的具体措施、方法和检验要求。
3.6调试工艺文件的封面与主标题栏和工艺文件编号,分别按QJ903.3A和QJ903.11A规定执行。3.7调试工艺签署按QJ903.5A规定执行。1
QJ3155-2002
4调试工艺编写的内容
4.1一般要求
4.1.1规定对调试人员的资格要求和调试前应熟悉的技术文件及应注意的事项。4.1.2规定调试所用的通用或专用设备、仪器、仪表的型号、名称、准确度(或精度)、检定有效期以及代用仪器的要求。
4.1.3规定调试用元器件的要求。调试前需对某些元器件、部件进行预处理的条件、方法及要求。如:半导体器件优选配对要求,磁控管的老炼要求等。4.1.4规定环境条件、场地及某些特殊要求。如:电磁环境、真空、辐射、温差、洁净度、接地线、供电电源、场地面积和高度等要求。4.1.5为达到产品技术指标必须调整“调试元器件”以外的其它元器件时,必须办理审批手续。4.1.6规定可能出现的故障处理程序和排除方法。4.1.7规定调试记录内容。包括产品代号、名称、产品编号、调试项目、技术指标、实调(测)值、操作者和检验员签名以及调试记录的整理、交检要求等。4.1.8规定关键质量控制点及检验工序内容、要求、方法和接收或拒收准则。必要时提出单独编写检验规程的要求。
4.1.9规定被调产品的包装、转运及保管方法和要求。4.2调试工艺文件组成
4.2.1在“引用文件目录”中列出调试依据文件和标准的名称、代号。格式参见附录A中格式1。4.2.2在“非标准仪器、仪表、设备明细表”中列出调试过程中使用的专用仪器、仪表、设备、工艺装备。格式见QJ903.9A中格式5。4.2.3在“通用仪器、仪表明细表”中列出调试过程中使用的通用仪器、仪表。格式见QJ903.9A中格式5(将格式名称改为通用仪器、仪表明细表)。4.2.4在“调试元器件明细表”中列出待调元器件名称、代号、位号、规格及待调试元器件优选条件等。格式参见附录A中格式2。4.2.5在“配套明细表”中列出参与整机或分系统联试的配套产品、配套电缆等。格式参见附录A中格式3.
4.2.6用“工艺简图”按4.3绘制调试程序框图,用框图表示被调产品调试程序。不同产品的调试程序框图内容不同。格式见QJ903.7A中格式4。4.2.7用“工艺简图”绘制被调产品调试连接图(或分系统联试连接图),开关、连接器、电位器位置示意图、产品重要的波形图等。格式见QJ903.7A中格式4。4.2.8调试工艺卡片编写内容按4.4,格式见QJ903.21A中格式1(将名称改为调试工艺卡片)。4.2.9调试记录要求按4.1.7。格式见QJ903.7A中格式4。4.3调试程序
4.3.1印制电路板组装件调试程序调试准备—→调试(测试)—→调试元件重焊—→固封—→防护处理—→复测◆环境应力筛选、老练试验一→多余物检查一→标识、封装示例:某型号产品印制电路板组装件调试程序见图1。2
4.3.2整机调试程序
调试准备
调试测试
调试元件重焊
老炼试验
高低温循环试验
随机振动试验
三防处理
多余物检查
调试程序流程
调试准备→绝缘电阻检查→供电检查—调试(测试)→调试元件重焊QJ3155-2002
QJ3155-2002
多余物检查—固封——防护处理—复测—环境应力筛选、老练试验——→多余物检查一标识、封装
4.3.3分系统联试程序
调试准备→各整机自检一→分系统连接绝缘电阻、接地电阻检查供电检查→通路电阻与通路极性检查→各整机间通讯、接口检查—→分系统联试—分系统试验分系统复测—→分系统及各整机状态固定—:标识、封装:注:4.3.1、4.3.2、4.3.3中虚线框内的程序表示非调试程序。4.4调试内容
4.4.1产品加电前
4.4.1.1规定被调产品的外观、多余物、配套性、质量证明文件的完整性、加电安全性的检查要求。4.4.1.2规定产品静态电阻的检查要求、检查方法及产品绝缘电阻的检查要求、检查方法。应采用表格或图形的形式列出产品的电连接器各点之间或各独立回路之间的阻值。4.4.1.3根据连接图将产品、设备、仪器、仪表进行连接并提出检查连线是否正确的要求、检查方法和注意事项。
4.4.1.4规定产品初始状态的要求及检查方法,产品及仪器重要开关位置的要求及检查方法。4.4.1.5规定供电电源的技术要求及检查调整方法。4.4.2产品调试
4.4.2.1印制电路板组装件调试工艺编写应符合下列要求:a)
依据产品技术条件、调试细则等设计文件写明调试项目、名称、参数标称值、充许偏差值:b)
根据调试项目,写明调试步骤、操作方法、测试频次及计算公式等,以指导调试人员按规定的程序调整到预定值;
印制电路板组装件电参数在整机内需精调整时,应写明要求,留有调整余量,必要时应规c
定产品的内控指标:
应指明待调及待更换元器件的位置、名称、代号:d)
应注明禁止带电插拔印制电路板;对装有静电敏感元件(ESDS)的印制电路板组装件,应按QJ2711要求规定电源设备及产品开关顺序;规定更换器件的解焊、补焊、补漆时防止损坏相邻器件及防止多余物的要求和措施:f)
应设检验工序,规定检验的内容。4.4.2.2
整机调试工艺编写应符合下列要求:整机调试工艺应规定如下内容:a)
1)供电电源的调整方法;
2)输入信号的实现方法、特征、量值;3)整机的调整方法、步骤;
4)输出结果监测的方法或数据的采集、处理程序等。b)依据整机技术条件和调试细则确定调试项目,编写被调产品的调试工序,各工序以工步的形式写出调试步骤、操作方法。对调整的关键点应详细说明。待调元器件应写明调试内容、调试步骤、调试要求等。c)
d)整机调试可分为粗调和精调。粗调是为了保证整机功能和状态正确,使参数基本符合设计文件的要求,精调是严格按技术条件将粗调后的整机反复调整,达到技术条件规定的要求。规定对已更换的元器件进行补焊、补漆、补固封等要求以及对待调元器件的锁紧、标识要e)
f)规定整机调试过程中故障部件的技术分析、排除故障方法及更换的程序。4
g)可单独编制检验规程。
分系统联试工艺编写应符合下列要求:QJ31552002
列出参加分系统联试的各整机配套清单、技术文件,编写分系统联试工艺流程,明确各参a)
试设备(及辅助设备)的责任单位。规定参加分系统联试的各整机应具备的条件,如质量证明文件、场地条件、环境等。b)
规定参加分系统联试的各整机自检项目和要求。c)
制定分系统连接位置示意图(电缆布置图)并注明静态连接及动态连接的位置特征和要求。d)
规定绝缘电阻测试电缆连接的状态和接地电阻测试时其信号地、保护地(机壳)连接线缆e)
的状态,绝缘电阻、接地电阻测试完成后的状态。f)
列表规定测试点、技术指标、测试结果及所用仪器仪表的型号、规格、名称。规定分系统联试的供电来源(市电、发电机组、蓄电池等)及交直流供电参数和测量、调g)
整方法、安全操作注意事项等
规定通路电阻、通路极性检测的条件、测试点、技术指标、测试记录。h)
i)规定各整机间串、并行接口通讯功能检查,对接精度的检查和反馈信息正确性检查的步骤、方法。
j)规定分系统联试的技术状态(等效器状态、实物仿真等)和分系统功能联试的项目、方法、步骤。
分系统试验规定如下内容:
1)规定分系统试验项目,如电磁兼容试验、稳定性试验、气密试验、环境应力筛选试验、运输试验等:
2)依据分系统试验大纲,编写试验的方法和程序;3)规定试验的环境条件、量级、持续时间及试验要求;4)规定试验数据处理方法、结果评定原则以及试验中断的处理原则。1)规定分系统试验完成后的复测项目和步骤。m)规定分系统联试完成后的技术状态、结构状态和固定技术状态、结构状态的要求、方法。4.5调试元器件重焊
按QJ2940A及装配工艺,规定元器件重焊时的要求、检查项目和方法。4.6固封、防护处理
4.6.1依据产品结构特点,规定固封和防护处理的程序。4.6.2规定印制电路板、整机调试合格后是否进行固封和防护处理。明确被固封元器件名称、位号、代号和技术要求。规定防护措施,指明不允许喷涂的部位及防护方法。4.7复测
根据被调产品的要求设置复测工序,规定复测内容和要求。4.8环境应力筛选试验、老炼试验4.8.1环境应力筛选
电子产品环境应力筛选方法按GJB1032的规定4.8.2老炼试验
电子产品老炼试验方法按QJ908A的规定。4.9多余物检查
多余物检查按QJ2850规定,明确多余物检查的方法。4.10标识、封装
产品经检验验收合格后,按产品总装工艺对产品进行标识、封装。5
QJ3155-2002
A.1引用文件目录见格式1。
A.2调试元器件明细表见格式2
A.3配套明细表见格式3
附录A
(资料性附录)
调试文件格式
格式1
引用文件自录
引用文件目录
更改标记
更改单号
产品代号
零部组(整)件代号
零部组(整)件名称
工艺文件编号
阶段标记
QJ3155-2002
格式2
调试元器件明细表
周试元器件明细表
更改标记
装入组件代号
改单号
产品代号
规格、位号
部组(整)件代号
筛选、测试要求
部组(整)件名称
单套数量www.bzxz.net
工艺文件编号
本批数量
阶段标记
QJ3155-2002
格式3
配套明细表
配套明细表
单套产品中装配件数量
更改标记
装配件中零、部、组(整)件
更改单号
产品代号
每装配件
部组(整)件代号
本批装配件生产总数
部组(整)件名称
来自何处
工艺文件编号
阶段标记
QJ3155-2002
小提示:此标准内容仅展示完整标准里的部分截取内容,若需要完整标准请到上方自行免费下载完整标准文档。
标准图片预览:





- 其它标准
- 热门标准
- 航天工业行业标准(QJ)
- QJ1943-1990 S01-3聚氨酯清漆涂装通用工艺
- QJ3307-2008 固体火箭发动机离心静止试验方法
- QJA1796-1998 分离(脱落)电连接器通用规范
- QJ990.3-1986 涂层检验方法 涂层厚度检验方法
- QJ946A-1996 减压阀规范
- QJ903.17A-1995 航天产品工艺文件管理制度 焊接工艺文件编制规则
- QJ2226-1992 星载行波管功率放大器 通用技术条件
- QJ2136.3-1991 金属材料理化复验试样规定金相检验试样
- QJ2227-1992 航天用电子器件贮存和超期复验要求
- QJ982-1986 普通螺纹选用规定
- QJ1078.3-1992 2 JL 0.5--3型微型 (10mm X 10mm X 11mm) 高环境灵敏继电器详细规范
- QJ2221-1992 弹上应答机通用技术条件
- QJ2223-1992 液体火箭发动机振动测量 数据处理方法
- QJ2018-1990 集成电路型号命名方法
- QJ1091-1986 设计文件的管理规定
- 行业新闻
请牢记:“bzxz.net”即是“标准下载”四个汉字汉语拼音首字母与国际顶级域名“.net”的组合。 ©2025 标准下载网 www.bzxz.net 本站邮件:bzxznet@163.com
网站备案号:湘ICP备2025141790号-2
网站备案号:湘ICP备2025141790号-2