- 您的位置:
- 标准下载网 >>
- 标准分类 >>
- 烟草行业标准(YC) >>
- YC/T 10.11-2006 烟草机械 通用技术条件 第11部分:涂漆
标准号:
YC/T 10.11-2006
标准名称:
烟草机械 通用技术条件 第11部分:涂漆
标准类别:
烟草行业标准(YC)
标准状态:
现行-
发布日期:
2006-02-23 -
实施日期:
2006-03-01 出版语种:
简体中文下载格式:
.rar.pdf下载大小:
224.65 KB
替代情况:
替代YC/T 10.10-1993
点击下载
标准简介:
标准下载解压密码:www.bzxz.net
YC/T 10的本部分规定了烟草机械涂漆的一般要求、试验方法和检验规则。本部分适用于烟草机械的涂漆。 YC/T 10.11-2006 烟草机械 通用技术条件 第11部分:涂漆 YC/T10.11-2006
部分标准内容:
ICS65.160
备案号:17309—2006
中华人民共和国烟草行业标准
YC/T10.11—2006
代替YC/10.10-1993
烟草机械
通用技术条件
第11部分:涂漆
Tobacco machineryGeneral requirements-Part 11: Painting
2006-02-23发布
国家烟草专卖局
2006-03-01实施
YCTO烟草机械通用技术条件分为如下儿部分:一·第 1部分:切加工件;
第2部分:冷件;
第3部分:焊接件;
第室部分·战铸铁件;
第5部分:球墨铁件;
第6部分:铸造碳钢件;
--第7部分;铜合金诗件;
第8部分:铝合金铸件;
第9部分:锻件;
第10部分:金属镀覆与化学处理;第11部分:深漆:
第12部分:装配:
第 13 部分:包装,
第 14部分:电气控制系统;
第15部分:电气控制系统装配。本部分为Y/10的第11部分。
本部分代YC/\110.10一199.3双烟草机械逆用技术条件涂漆》。木部分与YC/10.10—1993相比主要变化如下:YC/T 10. 11—2006
-台详、修改了第 3 章,第 4章的内容(1993年版的第 3 章,第 4 章.本版的第 3 章);质量要求增加了内容(1993年版的1.3.5.1,本版的3.9.5.1)+试验办法增加广内容(1993年版的表2,本版的表2):“参考件\改“资料性附录”,并修改「相关内容(1993年版的附录A,本版的附录A)。本部分的附录A为料性附录,
本部分由国家烟草专卖局提出。本部分时全国烟节标推化技术委员会(TC144)归口,本部分起举单位:中烟机械技术中心有限责任公司,民明船舶设备集团行限公司技术心。本部分主要起草人·赵伟志、推美华、站摊林、国学英。本部分所代替标摊的历次版本发布情况为:YC/T 10. 10—1993。
1范圈
烟草机械通用技术条件
第11部分:涂漆
YC/T10的木部分规定了烟节机械涂漆的--般要求,试验方法和检验规则。本部分适于姻草机的涂读。
2规范性引用文件
YC/T 10.11—2006
下列文件中的条款通过YC/110的本部分的引用而成为本部分的条款。凡是注日期的引用文件:其随后所有的修收单(不包括勘误的内容)或修订版均不适用于本部分,然而,鼓感根据本部分达成协议的各方研究是否可使用这些文件的最新版本。凡是不注H期的引用文件,其最新版本适用丁本郎分。GB/T 1720—1979臻膜附着力测定法GB/T1727—1992漆膜—-段制备方法GB/T1732—1993漆膜耐冲击测定法GB/T 1740—1979
漆模耐湿热测定法
GB/T 1743—1979
漆膜光泽度测定法
GB/T 1764—1979
漆膜厚度诞定法
GB/T 1865—1997
G3/T 3181—1995
色漆和消漆人工气候老化和人工辐射案露(滤过的氙弧辐射)漆膜颜色称标雅
涂料徐覆标记
GB/T 4054—1983
GB/T 6514-1496
涂装作业安全规程涂漆1.艺安全放H风净化GB/T 6807-2001
钢铁工件装前磷化处理技术条件GB/T 8923—1988
涂装前材表面锈蚀等级和除锈等级GB/T9761—1988色漆和清漆包漆的月视比色YC/T10.10一2306,烟节机械通而技术条件第10部分:金属镀覆与化学处理3一般要求
3.1涂漆部位
产品的外表面和内丧面·殷应涂漆,伯下列情况的表面或等部件可不涂漆:E)接舰烟单及其他物料的表面(特殊舰定除外)b)不锈钢件及铜、铅等有色金属的内外表面(如需涂漆应按3.7.4和3.7,5进行预处理):C)产品上的帮毛织品,皮革人造革以及肢璃橡腔塑料等非金属件:d)已综过漆:并符合本部分规定的外购件、外协件:e)经过电镀、短化等表面处理的零部件、3.2涂料
3.2.1可选用自1型、冷固化型或烘烤固化型涂料。3.2、2底炼、腻子、面漆及稀释剂等根据没备类别利涂料品种配套便用,配套情税及有关规定参见附录A
3.2.3有特殊规定的接触烟草及其他物料的零,部件表面的涂漆,应选用符合卫尘要求的光毒涂料:YC/T 10. 11—2006
3.2.4于油接触的件内表面(如油箱、践速器机体等内壁)涂凹色或黄色耐油漆。3.2.5涂料质量应符合涂料产品标准的规定3.3漆膜外观颜色
3.3.1选用外观面漆颜色的原则;一一美观大方、色调和谐:满足用广要求一应符合(:B/T3181一1995规定的颤色或用户指定的颜色(样板)外观面续的额色应在图样的技术要求中注明。3.3.2设备特殊部位或示部位,遵照下列规定)外露的回转零件(如\飞轮的轮辑)及防护装置等涂桔红色;b)产品内表面一般涂灰色(银灰或浅灰色);蒸汽管路:涂级色:
水管路:涂绿色:
乐缩空气管路:涂大蓝色;
F)油路:涂深黄色:
3.3.3向台(或同批)产品表面相同涂层的颜色应一致。3.4漆膜外观等级
漆膜外观等级特征和标注按GB/T40E41983的规定分为四级,用I、Ⅱ、Ⅲ、I'分别表示,选用等级应在图样的技术要求中注明。产品外表面漆膜视设计需要可选I级、级、田级,内表面选V级。3.5使用环境条件
使用坏境条件按CB/4054-1983的规定分为四和分别为Y、E、H、T(其含义见GB/T40511983)。根据设备使用情况应在设计图样中注明。3.6涂料涂覆在图样上的标注
3.6.1涤在图样技术要求F的标注按GB/T40541883的规定。3.6.2若选用了附永A中的配套涤料,也可按其简化方法标注。3.7涂速前的表面处理和质量要求3.7.1所有涂漆表面在涂漆前应进行表而预处理:a)铸件、厚钢板和型材应进行喷砂(丸)处埋理,其除锈等级应符合GH/18923一1988规定的sa2×1/2或2级:
薄钢板及不宜采用喷砂(丸)处理的板材.应进行酸洗、磷化处理,磷化质量按GI3/T6807一b)
209[中的规定进行外观检查和耐蚀性检查c)不能喷砂(丸)的人型构件应进行机械或手工除锈,其除锈等级应符合(B/T8923一1988的st.2 级;
煜接件应修整焊缝清理焊渣和飞溅物,儿进行除锈处埋。3.7.2经过处理后的零件表面应洁详无油、无水、无残留砂、锈迹等污物3.7.3待件涂漆表面应平整,不应有明显的凸起、毛刺、说边、披锋及严重回陷等缺陷。3.7.4不锈钢制件可进行玻璃微珠或细砂轻度喷射处理以增强漆膜附着力。3.7.5铝及铝合金制件应进行普通阳极氧化或化学氧化、钝化等处理。3.8涂漆工艺条件
3.8.1涂漆施工诚在清洁、下燎、空气流通,光绒充足的专门场所进行,H基场所和涂漆作业应符合(H/T6514—1995的规定,
3. 8. 2 除漆用具应清法。
3.8.3涂漆施工工艺条件,如:温度,壶度,于燥条件等,应符合相应漆种技术条件规定。空气喷涂用压2
缩空气应经油汽分离器疗化过,YC/T10.112006
3.8.4大型构件内腔的涂漆(如文式打叶机)应采取有效的防爆措施,且保证良好的通风,确保人身安全。
3.9涂漆要求
3. 9. 1 涂底漆
3.9.1.1按3.7要求检查涂续前.1件的表面质量,合格房方可途底漆,3.9.1.2经机械或手1处理的1件在6h内化学和电化学处理的T件在24h内+应涂1.底漆,3.9.1.3底漆应薄丑均匀,不应有流挂、溺涂,起泡、皱皮等缺陷,视需要可进行【~2道底漆涂覆:仅期道底续应按该漆种干燥条件干透才可进行下道1序3.9.1.4存放时间较长的零部件,如发现底漆脱落或出晚诱蚀时,应重新进行表面处埋,重涂底漆。3.9.2填刮腻子
填刮赋子应在底漆干透后进行。3.9.2. 1
3,9,2.2减子应分欲填刮,每次尽量刮薄(厚度不超过11m1)、刮。每达填刮均底在1道腻子干透后进行,
腻了经打磨后+整个零伴平整,线角分明-腻产与零性表面不得右明显接痕,3. 9. 2. 3
3.9.2.4脑子填刮和打磨的道数,每次打磨的磨料细度级别.应视漆膜外观等级级别而定,并应穿插安排在涂中间球或面漆各道漆之间。3.9.3涂中间漆
3. 9. 3. 1 按 3. 9, 1. 3 检查底漆质量,合格H干透后方可涂中间漆3.9,3,2中间漆一般涂两道,涂第一道后-应对外表面上影响外魂质量的局部引陷用腻于刮平,1透并经打磨后再涂第二道
注,可以按图样技术要求战工艺规定,不深中间捧,3.9. 4涂面漆
3.9.4.1涂面前,检查中间漆足否究整、足否F透,对涂层损伤剥落处,应进行衣面处理府,車涂底漆,填刷脑子.除中例漾
3.9.4.2对于级漆膜外观等级的面漆般涂两道·级、[I级漆膜外观等级的面漆成涂两道以上,月应按3.9,2.1的要求刮腻子和打磨,具休由工艺确定:只行在上道面漆十透后,力可涂下道:3.9.4.3在而验收检验前,如发现涂层局部损坏,测接3.9.4.1规定处理,3.9.5涂层质量要求
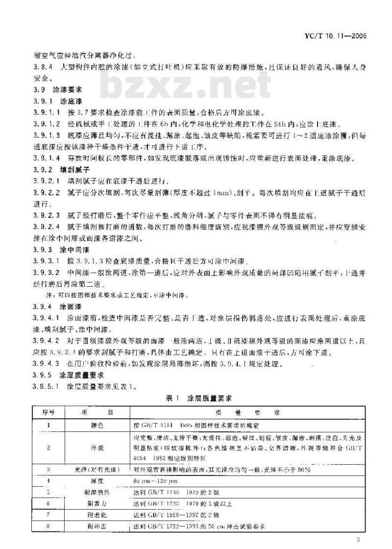
3.9.5.1涂层质量要求见表1.
表1涂层质量要求
光洋(对布光漆)
耐疑热性
附老化
耐神击
质量求
按GH/T 91&1IH!和图样技术要求的规定成完,清洁、光平踏;无流、起池、裂纹划痕、彼皮、谢涂剥落、泛白、失光发明显楷皮(桔纹球除外),各色漆相互不站染、界清晰,外观等级符会Gl:T4C541983相级别特征
!对外观有接影响的表而,其光泽应均勾一致,光不小于B0%2u jμm --.120 μm
达到 GR/T 1740
1979的2级
1979的3级以上
达到GH 17n
达B/T1885—1997的2级
i达到GB/T 1732—1993的5cm冲去试验要求3
YC/1 10. 11—2006
3.9.5.2涂锤效漆惑桔效漆的表面应是现其特行的化纹龙要求清晰,均匀一致,漆膜丰满。3.9.5.3特殊条件对涂层的防护要求(如耐油、碱)应在图样技术要求中另行规定。3.10涂漆后的要求
3.10.1产品涂漆完华成充分干燥后才能包装,存,该输3.10.2产品在贮存、运输过程中,应使而适宜的工位器具或采取其他保护措施,以免损伤表面漆膜。4
试验方法
涂膝前.小件的表面处埋质量采用目测法检验,涂漆试验方法觅表2,
表 2试验方法
光泽(对有光漆)
耐湿热性
附老方
耐老化
耐冲卉
检验规则
试验方法
按 GH/ 9761 --988 的 6. 1 条在自然光下测,与 GB/T 3151—1995色卡或样板比较日对照F/T1051—:983应级别特征按GB/T1743-1979进行测定
按GB/T1764-1979以磁性测原法测定按 GB;T 1740—1979 测定
按GH/11720-1972测定
G1/T1863—1997刚定
按H/17321993测定
5.1涂漆施1过程中,由制造厂质量检验邮门负责对涂层质量进行检验验收:检验项日如下:)对 3. 9,5. 1中表1内的序号第1,2,3 项,进行逐检验,第 1,6,8项为抽检:其余项目有特殊要求时进行检验:
接 3. 7,3. 8、3. 9. 1-~3. 9. 4、3. 10避行施 「.临督.抽验T.序质量。5.2有下列情况之一时,按3.9.5进行全面检验:a)新产品试制鉴定定型时(涂料和施.1.工艺沼用老产品时除外);h)采用新涂层,并确定施1:艺文件时:)施工工艺有重大更故时;
d)按质量管理需逻检查涂质量时.5.3抽检H时每种检验班日的试样(样板)数其不少T三件,样板的漆膜制作按GB/T1727一1992的规定,随产品相同工艺同时施工制作。5.4判定则:一件试样中名有二件及以上合格即判定为合格,否则为不合格。如果第一次试验不合格.则应加倍抽取(或制作)试样再进行检验,如仍不合格,则认为间期或同批产品某项性能不合格,附录A
(资料性附录)
不同类别设备涂料配套.涂层外观等级、适用范围等的规定不同类别设备的涂料配套,涂层外观等级、适用范围等的规定见表A.1.YC/T 10.11—2006
设备类别
般设备或部分
烘蒸设备的外表
烘蒸设备或蒸片
加热设备的内表
·股设备或部分
烘蒸设备的外表
烘器设备或蒸汽
加热设备的内表
涂料配
套组别
涂层种类
底漆12道
腻于多道
面漆?道以上
底漆~·2道
脑子 1 道以上
面2道以上
底漆1~-2道
面漆1-·2道
1--2道
底漆1·-2道
面漆2道
1--2道
表A.1不同类别设备涂料配套,涂层外观等级、适用范围的规定涂料
面漆颜色
涂层外观等级
使用环璃条件
涂料名称
铁红或云铁环氧底续
原子灰腻子
聚氨萄内烯酸高装饰磁漆
或菌基烘漆
铁红頭云铁环氧底漆
惊子灰麒子
聚氨酯类或丙烯酸类嫩漆涂料
铁红或云铁环氧底漆
原子灰腻子
桑氨酯类或丙烯酸类磁漆
专用耐温漆
钛红战云铁环氧底漆
!专用无萨续
专用耐温漆
GR/T 31E1
1995GH/T4054—1953
GB/T4051—1983
烟机豆绿
(设计图纸
样板)
按设计图纸
或样板
按设计图纸
技术。
或样板
白色或浅灰 B3
I级、级
适用范困
装饰要求商、价
值高的产品,如
卷接机组
装饰要求较高的
一般设备,徐装
要求低的设备
外表面温度超过
101低干250
的如热设备或烘
蒸设备
A类(I)设免费标准bzxz.net
备内郑防锈用
段备内部温度不
超过100℃与
烟丝等接触的表
内表面不超过
250℃的没备
简化标注示例
外表面涂肆按
YC/T 10. 10 A
外表面徐漆接
YC/T IU. IG A
类Ⅱ组
外表面涂辣按
YC/T 10. 10 A
类山组
外表面涂读接
YC/T 10. 10 B
外表面涂漆按
YC/T 10. 10 C
类I组
外表面涤漆按
YC/T 1n. 10 C
内表面涂漆按
Y/ 10. 10 1
10.112006
设畜类别
扩叶机内表面及
内部机构
耐热表面、蒸汽
G丨水管路
H正缩气管路
油肾路
防护涂覆
耐油衣面
涂料配
套组别
滁层种类
同心类山组
底速1道
面漆 1--2 道
底面漆2道
徐料名称
巢氨荫类或丙烯酸类漆
环氧或聚氨酯耐油漆
注1,表中底漆鸡用F黑色金属,铝及铝合金则采锌黄环氧底漆表A.1(续)
技术、
面慶颜色
途层外观等级
使用环境条件
GR/T 3181—1995GB/T 4034—198:GB/T 4054—1983银色
绿心02
天蓝PY
深黄YC8
枯红RoS
白色或浅放3
适用范用
与烟丝接触的表
用于与油接触的
表面,如油箱减
速器内腔等
简化标注示例
意照上述方法,
分别标上代号类
别L、F.G.H.J,
内表面涂漾按
YC/T 10. 10 L
注2,如果采用颠色不符合本表规定,应按GB/T 4054198:1加注所能颜额色;如按本表配套简化标过,也应加注所陪颤色,例如若某设备某部分弱深黄色,则在图纸上标注为:外表面涂漆按C10.1GA类组深黄(08)注3,始果采用读种不符合本表规定,其标注按CB/T4054一193的规定标注,注4:内、外表面均涂谦时,般接光涂内表面,后涂外表面的程序施工。YC/T 10.11—2006
小提示:此标准内容仅展示完整标准里的部分截取内容,若需要完整标准请到上方自行免费下载完整标准文档。
备案号:17309—2006
中华人民共和国烟草行业标准
YC/T10.11—2006
代替YC/10.10-1993
烟草机械
通用技术条件
第11部分:涂漆
Tobacco machineryGeneral requirements-Part 11: Painting
2006-02-23发布
国家烟草专卖局
2006-03-01实施
YCTO烟草机械通用技术条件分为如下儿部分:一·第 1部分:切加工件;
第2部分:冷件;
第3部分:焊接件;
第室部分·战铸铁件;
第5部分:球墨铁件;
第6部分:铸造碳钢件;
--第7部分;铜合金诗件;
第8部分:铝合金铸件;
第9部分:锻件;
第10部分:金属镀覆与化学处理;第11部分:深漆:
第12部分:装配:
第 13 部分:包装,
第 14部分:电气控制系统;
第15部分:电气控制系统装配。本部分为Y/10的第11部分。
本部分代YC/\110.10一199.3双烟草机械逆用技术条件涂漆》。木部分与YC/10.10—1993相比主要变化如下:YC/T 10. 11—2006
-台详、修改了第 3 章,第 4章的内容(1993年版的第 3 章,第 4 章.本版的第 3 章);质量要求增加了内容(1993年版的1.3.5.1,本版的3.9.5.1)+试验办法增加广内容(1993年版的表2,本版的表2):“参考件\改“资料性附录”,并修改「相关内容(1993年版的附录A,本版的附录A)。本部分的附录A为料性附录,
本部分由国家烟草专卖局提出。本部分时全国烟节标推化技术委员会(TC144)归口,本部分起举单位:中烟机械技术中心有限责任公司,民明船舶设备集团行限公司技术心。本部分主要起草人·赵伟志、推美华、站摊林、国学英。本部分所代替标摊的历次版本发布情况为:YC/T 10. 10—1993。
1范圈
烟草机械通用技术条件
第11部分:涂漆
YC/T10的木部分规定了烟节机械涂漆的--般要求,试验方法和检验规则。本部分适于姻草机的涂读。
2规范性引用文件
YC/T 10.11—2006
下列文件中的条款通过YC/110的本部分的引用而成为本部分的条款。凡是注日期的引用文件:其随后所有的修收单(不包括勘误的内容)或修订版均不适用于本部分,然而,鼓感根据本部分达成协议的各方研究是否可使用这些文件的最新版本。凡是不注H期的引用文件,其最新版本适用丁本郎分。GB/T 1720—1979臻膜附着力测定法GB/T1727—1992漆膜—-段制备方法GB/T1732—1993漆膜耐冲击测定法GB/T 1740—1979
漆模耐湿热测定法
GB/T 1743—1979
漆膜光泽度测定法
GB/T 1764—1979
漆膜厚度诞定法
GB/T 1865—1997
G3/T 3181—1995
色漆和消漆人工气候老化和人工辐射案露(滤过的氙弧辐射)漆膜颜色称标雅
涂料徐覆标记
GB/T 4054—1983
GB/T 6514-1496
涂装作业安全规程涂漆1.艺安全放H风净化GB/T 6807-2001
钢铁工件装前磷化处理技术条件GB/T 8923—1988
涂装前材表面锈蚀等级和除锈等级GB/T9761—1988色漆和清漆包漆的月视比色YC/T10.10一2306,烟节机械通而技术条件第10部分:金属镀覆与化学处理3一般要求
3.1涂漆部位
产品的外表面和内丧面·殷应涂漆,伯下列情况的表面或等部件可不涂漆:E)接舰烟单及其他物料的表面(特殊舰定除外)b)不锈钢件及铜、铅等有色金属的内外表面(如需涂漆应按3.7.4和3.7,5进行预处理):C)产品上的帮毛织品,皮革人造革以及肢璃橡腔塑料等非金属件:d)已综过漆:并符合本部分规定的外购件、外协件:e)经过电镀、短化等表面处理的零部件、3.2涂料
3.2.1可选用自1型、冷固化型或烘烤固化型涂料。3.2、2底炼、腻子、面漆及稀释剂等根据没备类别利涂料品种配套便用,配套情税及有关规定参见附录A
3.2.3有特殊规定的接触烟草及其他物料的零,部件表面的涂漆,应选用符合卫尘要求的光毒涂料:YC/T 10. 11—2006
3.2.4于油接触的件内表面(如油箱、践速器机体等内壁)涂凹色或黄色耐油漆。3.2.5涂料质量应符合涂料产品标准的规定3.3漆膜外观颜色
3.3.1选用外观面漆颜色的原则;一一美观大方、色调和谐:满足用广要求一应符合(:B/T3181一1995规定的颤色或用户指定的颜色(样板)外观面续的额色应在图样的技术要求中注明。3.3.2设备特殊部位或示部位,遵照下列规定)外露的回转零件(如\飞轮的轮辑)及防护装置等涂桔红色;b)产品内表面一般涂灰色(银灰或浅灰色);蒸汽管路:涂级色:
水管路:涂绿色:
乐缩空气管路:涂大蓝色;
F)油路:涂深黄色:
3.3.3向台(或同批)产品表面相同涂层的颜色应一致。3.4漆膜外观等级
漆膜外观等级特征和标注按GB/T40E41983的规定分为四级,用I、Ⅱ、Ⅲ、I'分别表示,选用等级应在图样的技术要求中注明。产品外表面漆膜视设计需要可选I级、级、田级,内表面选V级。3.5使用环境条件
使用坏境条件按CB/4054-1983的规定分为四和分别为Y、E、H、T(其含义见GB/T40511983)。根据设备使用情况应在设计图样中注明。3.6涂料涂覆在图样上的标注
3.6.1涤在图样技术要求F的标注按GB/T40541883的规定。3.6.2若选用了附永A中的配套涤料,也可按其简化方法标注。3.7涂速前的表面处理和质量要求3.7.1所有涂漆表面在涂漆前应进行表而预处理:a)铸件、厚钢板和型材应进行喷砂(丸)处埋理,其除锈等级应符合GH/18923一1988规定的sa2×1/2或2级:
薄钢板及不宜采用喷砂(丸)处理的板材.应进行酸洗、磷化处理,磷化质量按GI3/T6807一b)
209[中的规定进行外观检查和耐蚀性检查c)不能喷砂(丸)的人型构件应进行机械或手工除锈,其除锈等级应符合(B/T8923一1988的st.2 级;
煜接件应修整焊缝清理焊渣和飞溅物,儿进行除锈处埋。3.7.2经过处理后的零件表面应洁详无油、无水、无残留砂、锈迹等污物3.7.3待件涂漆表面应平整,不应有明显的凸起、毛刺、说边、披锋及严重回陷等缺陷。3.7.4不锈钢制件可进行玻璃微珠或细砂轻度喷射处理以增强漆膜附着力。3.7.5铝及铝合金制件应进行普通阳极氧化或化学氧化、钝化等处理。3.8涂漆工艺条件
3.8.1涂漆施工诚在清洁、下燎、空气流通,光绒充足的专门场所进行,H基场所和涂漆作业应符合(H/T6514—1995的规定,
3. 8. 2 除漆用具应清法。
3.8.3涂漆施工工艺条件,如:温度,壶度,于燥条件等,应符合相应漆种技术条件规定。空气喷涂用压2
缩空气应经油汽分离器疗化过,YC/T10.112006
3.8.4大型构件内腔的涂漆(如文式打叶机)应采取有效的防爆措施,且保证良好的通风,确保人身安全。
3.9涂漆要求
3. 9. 1 涂底漆
3.9.1.1按3.7要求检查涂续前.1件的表面质量,合格房方可途底漆,3.9.1.2经机械或手1处理的1件在6h内化学和电化学处理的T件在24h内+应涂1.底漆,3.9.1.3底漆应薄丑均匀,不应有流挂、溺涂,起泡、皱皮等缺陷,视需要可进行【~2道底漆涂覆:仅期道底续应按该漆种干燥条件干透才可进行下道1序3.9.1.4存放时间较长的零部件,如发现底漆脱落或出晚诱蚀时,应重新进行表面处埋,重涂底漆。3.9.2填刮腻子
填刮赋子应在底漆干透后进行。3.9.2. 1
3,9,2.2减子应分欲填刮,每次尽量刮薄(厚度不超过11m1)、刮。每达填刮均底在1道腻子干透后进行,
腻了经打磨后+整个零伴平整,线角分明-腻产与零性表面不得右明显接痕,3. 9. 2. 3
3.9.2.4脑子填刮和打磨的道数,每次打磨的磨料细度级别.应视漆膜外观等级级别而定,并应穿插安排在涂中间球或面漆各道漆之间。3.9.3涂中间漆
3. 9. 3. 1 按 3. 9, 1. 3 检查底漆质量,合格H干透后方可涂中间漆3.9,3,2中间漆一般涂两道,涂第一道后-应对外表面上影响外魂质量的局部引陷用腻于刮平,1透并经打磨后再涂第二道
注,可以按图样技术要求战工艺规定,不深中间捧,3.9. 4涂面漆
3.9.4.1涂面前,检查中间漆足否究整、足否F透,对涂层损伤剥落处,应进行衣面处理府,車涂底漆,填刷脑子.除中例漾
3.9.4.2对于级漆膜外观等级的面漆般涂两道·级、[I级漆膜外观等级的面漆成涂两道以上,月应按3.9,2.1的要求刮腻子和打磨,具休由工艺确定:只行在上道面漆十透后,力可涂下道:3.9.4.3在而验收检验前,如发现涂层局部损坏,测接3.9.4.1规定处理,3.9.5涂层质量要求
3.9.5.1涂层质量要求见表1.
表1涂层质量要求
光洋(对布光漆)
耐疑热性
附老化
耐神击
质量求
按GH/T 91&1IH!和图样技术要求的规定成完,清洁、光平踏;无流、起池、裂纹划痕、彼皮、谢涂剥落、泛白、失光发明显楷皮(桔纹球除外),各色漆相互不站染、界清晰,外观等级符会Gl:T4C541983相级别特征
!对外观有接影响的表而,其光泽应均勾一致,光不小于B0%2u jμm --.120 μm
达到 GR/T 1740
1979的2级
1979的3级以上
达到GH 17n
达B/T1885—1997的2级
i达到GB/T 1732—1993的5cm冲去试验要求3
YC/1 10. 11—2006
3.9.5.2涂锤效漆惑桔效漆的表面应是现其特行的化纹龙要求清晰,均匀一致,漆膜丰满。3.9.5.3特殊条件对涂层的防护要求(如耐油、碱)应在图样技术要求中另行规定。3.10涂漆后的要求
3.10.1产品涂漆完华成充分干燥后才能包装,存,该输3.10.2产品在贮存、运输过程中,应使而适宜的工位器具或采取其他保护措施,以免损伤表面漆膜。4
试验方法
涂膝前.小件的表面处埋质量采用目测法检验,涂漆试验方法觅表2,
表 2试验方法
光泽(对有光漆)
耐湿热性
附老方
耐老化
耐冲卉
检验规则
试验方法
按 GH/ 9761 --988 的 6. 1 条在自然光下测,与 GB/T 3151—1995色卡或样板比较日对照F/T1051—:983应级别特征按GB/T1743-1979进行测定
按GB/T1764-1979以磁性测原法测定按 GB;T 1740—1979 测定
按GH/11720-1972测定
G1/T1863—1997刚定
按H/17321993测定
5.1涂漆施1过程中,由制造厂质量检验邮门负责对涂层质量进行检验验收:检验项日如下:)对 3. 9,5. 1中表1内的序号第1,2,3 项,进行逐检验,第 1,6,8项为抽检:其余项目有特殊要求时进行检验:
接 3. 7,3. 8、3. 9. 1-~3. 9. 4、3. 10避行施 「.临督.抽验T.序质量。5.2有下列情况之一时,按3.9.5进行全面检验:a)新产品试制鉴定定型时(涂料和施.1.工艺沼用老产品时除外);h)采用新涂层,并确定施1:艺文件时:)施工工艺有重大更故时;
d)按质量管理需逻检查涂质量时.5.3抽检H时每种检验班日的试样(样板)数其不少T三件,样板的漆膜制作按GB/T1727一1992的规定,随产品相同工艺同时施工制作。5.4判定则:一件试样中名有二件及以上合格即判定为合格,否则为不合格。如果第一次试验不合格.则应加倍抽取(或制作)试样再进行检验,如仍不合格,则认为间期或同批产品某项性能不合格,附录A
(资料性附录)
不同类别设备涂料配套.涂层外观等级、适用范围等的规定不同类别设备的涂料配套,涂层外观等级、适用范围等的规定见表A.1.YC/T 10.11—2006
设备类别
般设备或部分
烘蒸设备的外表
烘蒸设备或蒸片
加热设备的内表
·股设备或部分
烘蒸设备的外表
烘器设备或蒸汽
加热设备的内表
涂料配
套组别
涂层种类
底漆12道
腻于多道
面漆?道以上
底漆~·2道
脑子 1 道以上
面2道以上
底漆1~-2道
面漆1-·2道
1--2道
底漆1·-2道
面漆2道
1--2道
表A.1不同类别设备涂料配套,涂层外观等级、适用范围的规定涂料
面漆颜色
涂层外观等级
使用环璃条件
涂料名称
铁红或云铁环氧底续
原子灰腻子
聚氨萄内烯酸高装饰磁漆
或菌基烘漆
铁红頭云铁环氧底漆
惊子灰麒子
聚氨酯类或丙烯酸类嫩漆涂料
铁红或云铁环氧底漆
原子灰腻子
桑氨酯类或丙烯酸类磁漆
专用耐温漆
钛红战云铁环氧底漆
!专用无萨续
专用耐温漆
GR/T 31E1
1995GH/T4054—1953
GB/T4051—1983
烟机豆绿
(设计图纸
样板)
按设计图纸
或样板
按设计图纸
技术。
或样板
白色或浅灰 B3
I级、级
适用范困
装饰要求商、价
值高的产品,如
卷接机组
装饰要求较高的
一般设备,徐装
要求低的设备
外表面温度超过
101低干250
的如热设备或烘
蒸设备
A类(I)设免费标准bzxz.net
备内郑防锈用
段备内部温度不
超过100℃与
烟丝等接触的表
内表面不超过
250℃的没备
简化标注示例
外表面涂肆按
YC/T 10. 10 A
外表面徐漆接
YC/T IU. IG A
类Ⅱ组
外表面涂辣按
YC/T 10. 10 A
类山组
外表面涂读接
YC/T 10. 10 B
外表面涂漆按
YC/T 10. 10 C
类I组
外表面涤漆按
YC/T 1n. 10 C
内表面涂漆按
Y/ 10. 10 1
10.112006
设畜类别
扩叶机内表面及
内部机构
耐热表面、蒸汽
G丨水管路
H正缩气管路
油肾路
防护涂覆
耐油衣面
涂料配
套组别
滁层种类
同心类山组
底速1道
面漆 1--2 道
底面漆2道
徐料名称
巢氨荫类或丙烯酸类漆
环氧或聚氨酯耐油漆
注1,表中底漆鸡用F黑色金属,铝及铝合金则采锌黄环氧底漆表A.1(续)
技术、
面慶颜色
途层外观等级
使用环境条件
GR/T 3181—1995GB/T 4034—198:GB/T 4054—1983银色
绿心02
天蓝PY
深黄YC8
枯红RoS
白色或浅放3
适用范用
与烟丝接触的表
用于与油接触的
表面,如油箱减
速器内腔等
简化标注示例
意照上述方法,
分别标上代号类
别L、F.G.H.J,
内表面涂漾按
YC/T 10. 10 L
注2,如果采用颠色不符合本表规定,应按GB/T 4054198:1加注所能颜额色;如按本表配套简化标过,也应加注所陪颤色,例如若某设备某部分弱深黄色,则在图纸上标注为:外表面涂漆按C10.1GA类组深黄(08)注3,始果采用读种不符合本表规定,其标注按CB/T4054一193的规定标注,注4:内、外表面均涂谦时,般接光涂内表面,后涂外表面的程序施工。YC/T 10.11—2006
小提示:此标准内容仅展示完整标准里的部分截取内容,若需要完整标准请到上方自行免费下载完整标准文档。
标准图片预览:





- 其它标准
- 热门标准
- 烟草行业标准(YC)
- YC/T139-1998 卷烟 滤嘴总植物碱截留量的测定 光度法
- YC/T202-2006 烟草及烟草制品 多酚类化合物 绿原酸、莨菪亭和芸香苷的测定
- YC/T100-1996 烟草机械 ZJ15型卷接机组
- YC/T61-1996 烟草机械 WQ721~726型隧道式梗丝回潮机
- YC/T79-1996 烟草机械 SJ11~18型加料机
- YC/T116-1996 烟草机械 YB21型软盒包装机
- YC/T122-1996 烟草机械 YB52A型盒外透明纸包装机
- YC/T127-1996 烟草机械 YB52B型细长支盒外透明纸包装机
- YC/T131-1996 烟草机械 YB41型硬盒包装机
- YC/T13-1993 烟草机械 未注尺寸公差和形位公差
- YC/T137.2-1998 复烤片烟包装 木夹板包装
- YC/T141-1998 烟草包衣丸化种子
- YC/T12.1-2006 烟草机械 产品工艺文件 第1部分:完整性
- YC/T12.5-2006 烟草机械 产品工艺文件 第5部分:工艺规程格式
- YC/T10.12-1993 烟草机械 通用技术条件 包装
- 行业新闻
请牢记:“bzxz.net”即是“标准下载”四个汉字汉语拼音首字母与国际顶级域名“.net”的组合。 ©2025 标准下载网 www.bzxz.net 本站邮件:bzxznet@163.com
网站备案号:湘ICP备2025141790号-2
网站备案号:湘ICP备2025141790号-2