- 您的位置:
- 标准下载网 >>
- 标准分类 >>
- 航空工业行业标准(HB) >>
- HB 7595-1998 使用温度不高于425°C MJ螺纹自锁螺母通用规范
标准号:
HB 7595-1998
标准名称:
使用温度不高于425°C MJ螺纹自锁螺母通用规范
标准类别:
航空工业行业标准(HB)
标准状态:
现行-
发布日期:
1998-06-26 -
实施日期:
1998-07-01 出版语种:
简体中文下载格式:
.rar.pdf下载大小:
8.50 MB
部分标准内容:
中华人民共和国航空工业标准
HB7595-98
使用温度不高于425℃
MJ螺纹自锁螺母通用规范
1998-0626发布
中国航空工业总公司
1998-07-01实施
中华人民共和国航空工业标准
使用温度不高于425℃MJ螺纹
自锁螺母通用规范
主题内容与适用范压
HB7595-98
本标准规定了使用温度不高于425CM螺纹自锁螺母技术要求、试验方法和检验规则。本标准适用于航空结构用的,使用温度不高于425℃MI螺纹自锁螺母。2引用标准
GJB 715.1
GJB 715.4
GB/T905
GB4232
GB5954
GBn178
GJB1951
GJB2294
HB5800
HB7361
HB7596
3术语
3.1自锁力矩
MI螺纹螺栓和螺母的尺寸和公差紧固件试验方法盐雾
紧固件试验方法硬度
紧固件试验方法推出
紧固件试验方法柠脱
冷拉圆钢、方钢、六角钢尺寸
外形重量及允许偏差
冷顶断用不锈钢钢丝
冷顶断用合金结构钢钢丝
高温合金棒材
航空用优质结构钢棒规范
航空用不锈钢及耐热钢棒规范
一般公差
螺母的形状和位置公差
使用温度不高于425℃MI螺纹自锁螺母试验方法在自锁螺母与螺栓全旋合(至少伸出2倍螺距,包括倒角)并且无轴向载荷时,施加于螺栓或螺母上使之相对转动的力矩。3.2安装力矩
在组合件的螺母或螺栓上施加或增加轴向载荷的拧紧力矩。中国航空工业总公司1998一06-26发布1998-07-01实施
3.3拆卸力矩
HB7595-98
在组合件的螺母或螺栓上减小或去除轴向载荷的松力矩。3.4松脱力矩
在组合件松半圈去除了轴向载荷停顿一下之后,自锁螺母锁紧装置与螺栓仍处于全旋合状态的情况下,螺栓或螺母相对于组合件开始松动的力矩。3.5扳拧力矩
为检查螺母扳拧强度所施加的重复拧紧松力矩,在此力作用下,不应产生影响套简板手使用的永久变形。
技术要求和试验方法
微观结构
脱碳\
表面不连续
表面涂覆
技术要求
材料应规定在产品标
准中,技术条件按表
螺母不应有裂纹和超
过材料标准规定的夹
不允许全脱碳。局部
脱碳深度不大于
在附录中给出了表面
不连续性的型式,这
些不连续性的最大深
度见表13。不允许
有裂纹。
成品螺母的硬度应符
合产品标准的要求。
注:1)仅适用于钢和合金钢制造的螺母。2)在表面涂镀前检验。
检验和试验方法
光谱分析(方法由供
需双方协商而定)。
横剖面显微检查(方
法由供需双方协商而
定)。
微观检查或维氏硬度
计测量显微硬度,按
磁力探伤\或荧光检
查,出现可疑点且不
能确定时,可将螺母
部开,进行低倍检查。
试验方法按
GJB 715.2。
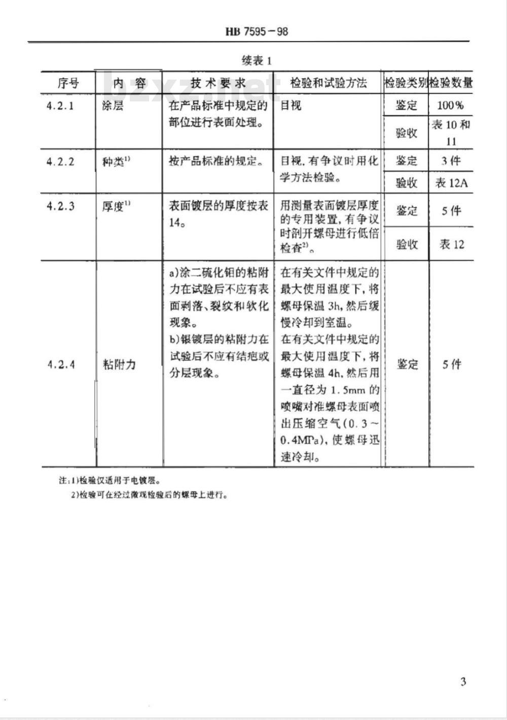
检验类别检验数量
种类\
厚度1)
粘附力
注:1)检验仅适用于电镀层。
HB7595-98
续表1
技术要求
在产品标准中规定的
部位进行表面处理。
按产品标准的规定。
表面镀层的厚度按表
a)涂二硫化钼的粘附
力在试验后不应有表
面剥落、裂纹和软化
现象。
b)银镀层的粘附力在
试验后不应有结疤或
分层现象。
2)检验可在经过微观检验后的螺母上进行。检验和试验方法
目视,有争议时用化
学方法检验。
用测量表面镀层厚度
的专用装置,有争议
时剖开螺母进行低倍
检查\。
在有关文件中规定的
最大使用温度下,将
螺母保温3h,然后缓
慢冷却到室温。
在有关文件中规定的
最大使用温度下,将
螺母保温4h,然后用
一直径为1.5mm的
喷嘴对准螺母表面喷
出压缩空气(0.3~
0.4MPa),使螺母迅
速冷却。
检验类别检验数量
表10和
表12A
耐腐蚀\
表面状态
表面粗糙度
般尺寸
HB7595-98
续表1
技术要求
产品标准中规定的表
面涂层(表面防护或
润滑)应确保有效的
防腐性。免费标准bzxz.net
成品螺母不应有毛刺
和凸起。
在表面处理前测量表
面粗糙度应符合产品
标准的要求。
按有关文件的规定标
在室温下测量的尺寸
应符合产品标准。一
般公差按HB5800
形位公差按HB7361。
螺纹按GIB3.2,
对尼龙嵌件的白锁螺
母螺纹通端量规应能
顺利地旋入直到锁紧
位置。
对全金属自锁螺母
螺纹通端量规应能顺
利地旋入至少一圈。
有二硫化钼干膜润滑
的自锁螺母,应用标
准螺纹的螺栓(螺纹
按GJB3.2)顺利地
旋入至少一圈。
注:1)仅适用于钢和合金钢制造的螺母。4
检验和试验方法
盐雾试验按
GJR715.1暴露
336h.应没有铁锈痕
目视。
目视中出现疑点时,
可将螺母剖开进行低
倍检查。
表面粗糙度样块或表
面粗糙度仪进行检
极限量规或测量工具
螺纹通一止端量规
螺纹通止端量规
检验类别检验数量
表10和
表10和
表10和
表9和
扳拧处变
支承面的垂
轴向载荷
扳拧性能\
应力脆性3)
注:1)仅适用于扳拧螺母。
HB7595-98
续表1
技术要求
扳拧螺母为达到锁紧
而产生的变形,不应
影响套简扳手的使
支承面相对于螺纹的
垂直度应满足产品标
准的规定;如果产品
标准对此没有规定,
最大允许值按
HB 7596。
成品螺母应经受表3
规定的轴向载荷\,
螺母不应出现裂纹和
断裂;允许出现永久
变形和锁紧力矩的降
低或消失。
成品螺母应能承受产
品标准中规定的与强
度等级相对应的扭
矩,且螺母不允许出
现裂纹,也不能有妨
碍标准套简扳手使用
的变形。
螺母的热处理和表面
处理不应使螺母产生
脆性,以防止螺母在
持续承受规定的轴向
载荷时产生裂纹或破
检验和试验方法
套简扳手应符合相应
标准。
试验方法按HB7596
试验方法按HB7596
按表4规定反复施加
拧紧和拧松方向的力
矩15次。试验方法
按HB7596。
按表5规定的安装力
矩施加轴向载荷并保
持15h。
试验方法按HB7596
捡验类别
检验数量
2)全金属白锁螺母的质量鉴定试验,在加载前把螺母暴露在规定的最高使用温度中6小时。3)仅适用于热处理硬度大于或等于44HRC。20件
表10和
表10和
表12B
拧脱”
推出2)
锁紧装置的
室温下检查
锁紧力矩
HB7595-98
续表1
技术要求
螺母支架应能承受拧
紧和拧松的力矩,螺
母不应与托板或排槽
分离,不允许有影响
螺母再使用的裂纹和
变形。
成品螺母应能承受拧
入过程中产生的轴向
载荷,而不产生裂纹,
螺纹轴向变形小于
0.8mm,并应使标准
螺栓旋入至少一圈。
锁紧装置应使:
螺母经受几儿次拆卸
后可重复使用。
在施加正常拧紧力
矩后,应能确保螺栓
在拉力载荷下不被破
经过试验后,螺栓
和螺母的螺纹不应出
现可能降低螺纹功能
的现象,如剥皮、裂纹
或严重永久变形。同
时螺栓螺纹应能使一
个新螺母拧入到锁紧
装置。
检验和试验方法
正反两方向按表6施
加力矩。
试验方法按
GJB715.5。
按表7规定旋加载
试验方法按
GJB715.4。
注:1)仅适用于游动托板螺母,成组螺母和成组托板螺母、且钎焊或抓紧的几件组合螺母。2)设送用于成组槽螺母和托板螺母、角型螺母和单耳托板蝶母除外。6
检验类别检验数量
表10和
4.6.6.2.1
4.6.6.2.2
15次循环
1次循环
暴露在最高
使用温度
后,在室温
下检查锁紧
永久变形
HB7595-98
续表1
技术要求
锁紧力矩应在表8第
1栏和第4栏规定的
最大值和最小值范国
锁紧力矩应在表8第
1栏和第5栏规定的
最大值和最小值范围
螺母暴露在规定的最
高使用温度后,3次
测量锁紧力矩,应在
表8规定的最大和最
小值之内。
第2栏和第4栏
用于全金属自锁螺
第3栏和第4栏
用于尼龙嵌件锁紧螺
在室温下用最大螺纹
芯棒和最小螺纹芯棒
测出的成品螺母的锁
紧力矩应在表8第1
栏和第4栏规定的最
大值和最小值之内。
成品螺母在振动试验
中不允许出现结构破
坏、裂纹、断裂、锁紧
元件松动、螺纹破坏
或锁紧性能消失。
注:1)试验仅适用于直径为5、6、7、8、10和12的螺母。检验和试验方法
紧力矩按表5。
试验方法按HB7596
拧紧力矩按表5。
试验方法按HB7596。
拧紧力矩按表5。
试验方法按HB7696
试验方法按HB7596。
按表9规定的拧紧力
矩施加5次,对于全
金属自锁螺母暴露在
规定的最高使用温度
之前,施加第一次拧
紧力矩,本试验的振
动频率为30Hz.振动
30000次,充许螺母
相对于螺栓旋转不超
过360°螺栓破坏不
应认为螺母不合格。
检验类别
检验数量
表12A
扩口3)
贴标签
HB7595-98
续表1
技术要求
密封螺母应承受
0.35MPa压力30s而
不漏气。
抓紧螺母的边缘应能
用60°的锥形工具扩
口,扩成其原有直径
1.2倍而不产生裂纹
和破坏。
螺母的包装应保证在
运输和贮藏中不发生
任何损坏和腐蚀。每
一个包装单元只允许
包含同一零件号和同
批次的螺母。
每一个包装袋都要有
一个标签,清楚地注
明生产厂的名称或商
标,完整的零件号、数
量、生产批号和制造
日期。
注:1)试验仅适用于密封螺母。2)试验仅适用抓紧螺母。
5检验规则
5.1检验分类
检验分为两大类鉴定检验和验收检验。试验项目、要求、方法及数量按表1。检验和试验方法
目视,对于检查中的
疑点可剖开后进行低
倍检查。
可以用已进行非破坏性试验的螺母做破坏性试验。5.2批的组成
检验类别
检验数量
表10和
表12B
交货的
交货的
自锁螺母应成批提交检验,每批应由同一型式、同一尺寸和同一炉号材料制造,并按同一规范进行热处理的螺母组成。
5.3鉴定检验
5.3.1在有下列情况之一时,应进行鉴定检验:8
HB7595-98
a.新产品或老产品转厂生产的试制定型;b.正式生产后,如结构、材料、工艺有较大改变,可能影响产品性能时C.正常生产时,定期或积累一定产量后,应周期性进行一次检验;d.产品长期停产后,恢复生产时;e.验收检验结果与上次鉴定检验结果有较大差异时;f.国家质量监督机构提出要求时。鉴定检验试验项目、要求、方法及数量按表1。鉴定检验应在同一结构形式和直径的单一批螺母中随机抽取100件螺母进行。只要设计和制造条件都相同,可根据相同类型和直径的螺母的试验结果,决定试验项目可以减少或者不做鉴定检验。
5.4验收捡验
5.4.1每批都要进行验收检验
验收检验试验项目、要求、方法及数量按表1。5.4.2加严检查
如确定需要更加严格的检验,可以采用全部或部分鉴定检验项目进行检验,数量与鉴定检验项目相同。
5.4.3拒收和重复试验
认为不合格的批只有把全部有缺陷的零件挑除,或把零件的缺陷除去后,方可进行再次验收。
对于进行再次验收检验的批,其抽样大小应为初次验收检验的两部,并使用同样的合格质量水平[AQI]。
半成品种类
材料牌号
30CrMnSiA
1Cr17Ni2
40CrNiMoA
GH2132
1Cr17Ni2
ML30CrMnSiA
ML16CrSiNi
半成品标准
技术条件
GJB1951-94
GIB2294-95
GJB1951-94
品种规格
CB/T905-94
GIB229495
GB/T905-94
GBn178-82
GB4232-84
GB5954-86
MJ3×0.50
MJ3.5×0.60
MJ4×0.70
MJ5×0.80
MI6×1.00
MJ7×1.00
MJ8×1.00
MJ10×1.25
MJ12×1.25
MJ14×1.50
MJ16×1.50
MJ18×1.50
MJ20 × 1.50
MJ22×1.50
MJ24×2.00
MJ27×2.00
MJ30×2.00
MJ33×2.00
MJ36×2.00
MJ39×2.00
公称直径
截面积
HB7595-98
轴向抗拉试验施加的载荷
螺母强度等级
900MPa
118400
158100
203400
254300
310900
361500
464100
579500
707600
848400
1001900
1100MPa
106800
144700
193200
248500
310800
380000
441800
567300
708300
864800
1036900
1224500
表4扳拧特性试验施加的力矩
1250MPa
121400
164500
219500
282400
353200
431800
502100
644600
804800
982700
1178300
1391500
螺母强度等级
900MPa
1100MPa
1250MPa
1550MPa
101000
150500
203900
272200
350200
438000
535500
622600
799300
998000
1218600
1461100
1725500
1550MPa
小提示:此标准内容仅展示完整标准里的部分截取内容,若需要完整标准请到上方自行免费下载完整标准文档。
HB7595-98
使用温度不高于425℃
MJ螺纹自锁螺母通用规范
1998-0626发布
中国航空工业总公司
1998-07-01实施
中华人民共和国航空工业标准
使用温度不高于425℃MJ螺纹
自锁螺母通用规范
主题内容与适用范压
HB7595-98
本标准规定了使用温度不高于425CM螺纹自锁螺母技术要求、试验方法和检验规则。本标准适用于航空结构用的,使用温度不高于425℃MI螺纹自锁螺母。2引用标准
GJB 715.1
GJB 715.4
GB/T905
GB4232
GB5954
GBn178
GJB1951
GJB2294
HB5800
HB7361
HB7596
3术语
3.1自锁力矩
MI螺纹螺栓和螺母的尺寸和公差紧固件试验方法盐雾
紧固件试验方法硬度
紧固件试验方法推出
紧固件试验方法柠脱
冷拉圆钢、方钢、六角钢尺寸
外形重量及允许偏差
冷顶断用不锈钢钢丝
冷顶断用合金结构钢钢丝
高温合金棒材
航空用优质结构钢棒规范
航空用不锈钢及耐热钢棒规范
一般公差
螺母的形状和位置公差
使用温度不高于425℃MI螺纹自锁螺母试验方法在自锁螺母与螺栓全旋合(至少伸出2倍螺距,包括倒角)并且无轴向载荷时,施加于螺栓或螺母上使之相对转动的力矩。3.2安装力矩
在组合件的螺母或螺栓上施加或增加轴向载荷的拧紧力矩。中国航空工业总公司1998一06-26发布1998-07-01实施
3.3拆卸力矩
HB7595-98
在组合件的螺母或螺栓上减小或去除轴向载荷的松力矩。3.4松脱力矩
在组合件松半圈去除了轴向载荷停顿一下之后,自锁螺母锁紧装置与螺栓仍处于全旋合状态的情况下,螺栓或螺母相对于组合件开始松动的力矩。3.5扳拧力矩
为检查螺母扳拧强度所施加的重复拧紧松力矩,在此力作用下,不应产生影响套简板手使用的永久变形。
技术要求和试验方法
微观结构
脱碳\
表面不连续
表面涂覆
技术要求
材料应规定在产品标
准中,技术条件按表
螺母不应有裂纹和超
过材料标准规定的夹
不允许全脱碳。局部
脱碳深度不大于
在附录中给出了表面
不连续性的型式,这
些不连续性的最大深
度见表13。不允许
有裂纹。
成品螺母的硬度应符
合产品标准的要求。
注:1)仅适用于钢和合金钢制造的螺母。2)在表面涂镀前检验。
检验和试验方法
光谱分析(方法由供
需双方协商而定)。
横剖面显微检查(方
法由供需双方协商而
定)。
微观检查或维氏硬度
计测量显微硬度,按
磁力探伤\或荧光检
查,出现可疑点且不
能确定时,可将螺母
部开,进行低倍检查。
试验方法按
GJB 715.2。
检验类别检验数量
种类\
厚度1)
粘附力
注:1)检验仅适用于电镀层。
HB7595-98
续表1
技术要求
在产品标准中规定的
部位进行表面处理。
按产品标准的规定。
表面镀层的厚度按表
a)涂二硫化钼的粘附
力在试验后不应有表
面剥落、裂纹和软化
现象。
b)银镀层的粘附力在
试验后不应有结疤或
分层现象。
2)检验可在经过微观检验后的螺母上进行。检验和试验方法
目视,有争议时用化
学方法检验。
用测量表面镀层厚度
的专用装置,有争议
时剖开螺母进行低倍
检查\。
在有关文件中规定的
最大使用温度下,将
螺母保温3h,然后缓
慢冷却到室温。
在有关文件中规定的
最大使用温度下,将
螺母保温4h,然后用
一直径为1.5mm的
喷嘴对准螺母表面喷
出压缩空气(0.3~
0.4MPa),使螺母迅
速冷却。
检验类别检验数量
表10和
表12A
耐腐蚀\
表面状态
表面粗糙度
般尺寸
HB7595-98
续表1
技术要求
产品标准中规定的表
面涂层(表面防护或
润滑)应确保有效的
防腐性。免费标准bzxz.net
成品螺母不应有毛刺
和凸起。
在表面处理前测量表
面粗糙度应符合产品
标准的要求。
按有关文件的规定标
在室温下测量的尺寸
应符合产品标准。一
般公差按HB5800
形位公差按HB7361。
螺纹按GIB3.2,
对尼龙嵌件的白锁螺
母螺纹通端量规应能
顺利地旋入直到锁紧
位置。
对全金属自锁螺母
螺纹通端量规应能顺
利地旋入至少一圈。
有二硫化钼干膜润滑
的自锁螺母,应用标
准螺纹的螺栓(螺纹
按GJB3.2)顺利地
旋入至少一圈。
注:1)仅适用于钢和合金钢制造的螺母。4
检验和试验方法
盐雾试验按
GJR715.1暴露
336h.应没有铁锈痕
目视。
目视中出现疑点时,
可将螺母剖开进行低
倍检查。
表面粗糙度样块或表
面粗糙度仪进行检
极限量规或测量工具
螺纹通一止端量规
螺纹通止端量规
检验类别检验数量
表10和
表10和
表10和
表9和
扳拧处变
支承面的垂
轴向载荷
扳拧性能\
应力脆性3)
注:1)仅适用于扳拧螺母。
HB7595-98
续表1
技术要求
扳拧螺母为达到锁紧
而产生的变形,不应
影响套简扳手的使
支承面相对于螺纹的
垂直度应满足产品标
准的规定;如果产品
标准对此没有规定,
最大允许值按
HB 7596。
成品螺母应经受表3
规定的轴向载荷\,
螺母不应出现裂纹和
断裂;允许出现永久
变形和锁紧力矩的降
低或消失。
成品螺母应能承受产
品标准中规定的与强
度等级相对应的扭
矩,且螺母不允许出
现裂纹,也不能有妨
碍标准套简扳手使用
的变形。
螺母的热处理和表面
处理不应使螺母产生
脆性,以防止螺母在
持续承受规定的轴向
载荷时产生裂纹或破
检验和试验方法
套简扳手应符合相应
标准。
试验方法按HB7596
试验方法按HB7596
按表4规定反复施加
拧紧和拧松方向的力
矩15次。试验方法
按HB7596。
按表5规定的安装力
矩施加轴向载荷并保
持15h。
试验方法按HB7596
捡验类别
检验数量
2)全金属白锁螺母的质量鉴定试验,在加载前把螺母暴露在规定的最高使用温度中6小时。3)仅适用于热处理硬度大于或等于44HRC。20件
表10和
表10和
表12B
拧脱”
推出2)
锁紧装置的
室温下检查
锁紧力矩
HB7595-98
续表1
技术要求
螺母支架应能承受拧
紧和拧松的力矩,螺
母不应与托板或排槽
分离,不允许有影响
螺母再使用的裂纹和
变形。
成品螺母应能承受拧
入过程中产生的轴向
载荷,而不产生裂纹,
螺纹轴向变形小于
0.8mm,并应使标准
螺栓旋入至少一圈。
锁紧装置应使:
螺母经受几儿次拆卸
后可重复使用。
在施加正常拧紧力
矩后,应能确保螺栓
在拉力载荷下不被破
经过试验后,螺栓
和螺母的螺纹不应出
现可能降低螺纹功能
的现象,如剥皮、裂纹
或严重永久变形。同
时螺栓螺纹应能使一
个新螺母拧入到锁紧
装置。
检验和试验方法
正反两方向按表6施
加力矩。
试验方法按
GJB715.5。
按表7规定旋加载
试验方法按
GJB715.4。
注:1)仅适用于游动托板螺母,成组螺母和成组托板螺母、且钎焊或抓紧的几件组合螺母。2)设送用于成组槽螺母和托板螺母、角型螺母和单耳托板蝶母除外。6
检验类别检验数量
表10和
4.6.6.2.1
4.6.6.2.2
15次循环
1次循环
暴露在最高
使用温度
后,在室温
下检查锁紧
永久变形
HB7595-98
续表1
技术要求
锁紧力矩应在表8第
1栏和第4栏规定的
最大值和最小值范国
锁紧力矩应在表8第
1栏和第5栏规定的
最大值和最小值范围
螺母暴露在规定的最
高使用温度后,3次
测量锁紧力矩,应在
表8规定的最大和最
小值之内。
第2栏和第4栏
用于全金属自锁螺
第3栏和第4栏
用于尼龙嵌件锁紧螺
在室温下用最大螺纹
芯棒和最小螺纹芯棒
测出的成品螺母的锁
紧力矩应在表8第1
栏和第4栏规定的最
大值和最小值之内。
成品螺母在振动试验
中不允许出现结构破
坏、裂纹、断裂、锁紧
元件松动、螺纹破坏
或锁紧性能消失。
注:1)试验仅适用于直径为5、6、7、8、10和12的螺母。检验和试验方法
紧力矩按表5。
试验方法按HB7596
拧紧力矩按表5。
试验方法按HB7596。
拧紧力矩按表5。
试验方法按HB7696
试验方法按HB7596。
按表9规定的拧紧力
矩施加5次,对于全
金属自锁螺母暴露在
规定的最高使用温度
之前,施加第一次拧
紧力矩,本试验的振
动频率为30Hz.振动
30000次,充许螺母
相对于螺栓旋转不超
过360°螺栓破坏不
应认为螺母不合格。
检验类别
检验数量
表12A
扩口3)
贴标签
HB7595-98
续表1
技术要求
密封螺母应承受
0.35MPa压力30s而
不漏气。
抓紧螺母的边缘应能
用60°的锥形工具扩
口,扩成其原有直径
1.2倍而不产生裂纹
和破坏。
螺母的包装应保证在
运输和贮藏中不发生
任何损坏和腐蚀。每
一个包装单元只允许
包含同一零件号和同
批次的螺母。
每一个包装袋都要有
一个标签,清楚地注
明生产厂的名称或商
标,完整的零件号、数
量、生产批号和制造
日期。
注:1)试验仅适用于密封螺母。2)试验仅适用抓紧螺母。
5检验规则
5.1检验分类
检验分为两大类鉴定检验和验收检验。试验项目、要求、方法及数量按表1。检验和试验方法
目视,对于检查中的
疑点可剖开后进行低
倍检查。
可以用已进行非破坏性试验的螺母做破坏性试验。5.2批的组成
检验类别
检验数量
表10和
表12B
交货的
交货的
自锁螺母应成批提交检验,每批应由同一型式、同一尺寸和同一炉号材料制造,并按同一规范进行热处理的螺母组成。
5.3鉴定检验
5.3.1在有下列情况之一时,应进行鉴定检验:8
HB7595-98
a.新产品或老产品转厂生产的试制定型;b.正式生产后,如结构、材料、工艺有较大改变,可能影响产品性能时C.正常生产时,定期或积累一定产量后,应周期性进行一次检验;d.产品长期停产后,恢复生产时;e.验收检验结果与上次鉴定检验结果有较大差异时;f.国家质量监督机构提出要求时。鉴定检验试验项目、要求、方法及数量按表1。鉴定检验应在同一结构形式和直径的单一批螺母中随机抽取100件螺母进行。只要设计和制造条件都相同,可根据相同类型和直径的螺母的试验结果,决定试验项目可以减少或者不做鉴定检验。
5.4验收捡验
5.4.1每批都要进行验收检验
验收检验试验项目、要求、方法及数量按表1。5.4.2加严检查
如确定需要更加严格的检验,可以采用全部或部分鉴定检验项目进行检验,数量与鉴定检验项目相同。
5.4.3拒收和重复试验
认为不合格的批只有把全部有缺陷的零件挑除,或把零件的缺陷除去后,方可进行再次验收。
对于进行再次验收检验的批,其抽样大小应为初次验收检验的两部,并使用同样的合格质量水平[AQI]。
半成品种类
材料牌号
30CrMnSiA
1Cr17Ni2
40CrNiMoA
GH2132
1Cr17Ni2
ML30CrMnSiA
ML16CrSiNi
半成品标准
技术条件
GJB1951-94
GIB2294-95
GJB1951-94
品种规格
CB/T905-94
GIB229495
GB/T905-94
GBn178-82
GB4232-84
GB5954-86
MJ3×0.50
MJ3.5×0.60
MJ4×0.70
MJ5×0.80
MI6×1.00
MJ7×1.00
MJ8×1.00
MJ10×1.25
MJ12×1.25
MJ14×1.50
MJ16×1.50
MJ18×1.50
MJ20 × 1.50
MJ22×1.50
MJ24×2.00
MJ27×2.00
MJ30×2.00
MJ33×2.00
MJ36×2.00
MJ39×2.00
公称直径
截面积
HB7595-98
轴向抗拉试验施加的载荷
螺母强度等级
900MPa
118400
158100
203400
254300
310900
361500
464100
579500
707600
848400
1001900
1100MPa
106800
144700
193200
248500
310800
380000
441800
567300
708300
864800
1036900
1224500
表4扳拧特性试验施加的力矩
1250MPa
121400
164500
219500
282400
353200
431800
502100
644600
804800
982700
1178300
1391500
螺母强度等级
900MPa
1100MPa
1250MPa
1550MPa
101000
150500
203900
272200
350200
438000
535500
622600
799300
998000
1218600
1461100
1725500
1550MPa
小提示:此标准内容仅展示完整标准里的部分截取内容,若需要完整标准请到上方自行免费下载完整标准文档。
标准图片预览:





- 热门标准
- 航空工业行业标准(HB)
- HB7026.24-1994 夹具通用件定位件 带拉环定位插销
- HB7882-2008 金属软管组件通用规范
- HB7878-2008 空地导弹战斗部威力指标仿真试验方法
- HB7834-2008 航空发动机产品结构编码
- HB7796-2005 航空产品数据管理通用要求
- HB7774.1-2005 基于UG航空发动机建模要求 第1部分:通用要求
- HB5522-1980 模压橡胶制品尺寸公差(试行)
- HB0-9-2002 六角形螺纹零件保险孔
- HB6176-1988 飞机油气式缓冲器起落架
- HB5420-1989 电阻焊电极与辅助装置用铜及铜合金
- HB/Z273.10-1995 切削加工操作指南 齿轮加工
- HB6733-1993 飞机零部件和整机涂漆工艺质量控制
- HB/Z177-1990 软件项目管理基本要求
- HB5830.14-1996 机载设备环境条件及试验方法 低气压(高度)
- HB6336-2002 平锥头半空心铆钉(6336)
- 行业新闻
请牢记:“bzxz.net”即是“标准下载”四个汉字汉语拼音首字母与国际顶级域名“.net”的组合。 ©2025 标准下载网 www.bzxz.net 本站邮件:bzxznet@163.com
网站备案号:湘ICP备2025141790号-2
网站备案号:湘ICP备2025141790号-2