- 您的位置:
- 标准下载网 >>
- 标准分类 >>
- 机械行业标准(JB) >>
- JB/T 7354-1994 PCD型锤式破碎机
标准号:
JB/T 7354-1994
标准名称:
PCD型锤式破碎机
标准类别:
机械行业标准(JB)
标准状态:
已作废-
实施日期:
2004-11-01 -
作废日期:
2005-11-01 出版语种:
简体中文下载格式:
.rar.pdf下载大小:
207.62 KB
中标分类号:
矿业>>矿山机械设备>>D94破碎、粉磨设备
替代情况:
被JB/T 7354-2005代替
相关标签:
破碎机
部分标准内容:
中华人民共和国机械行业标准
JB/T7354-94
PCD型锤式破碎机
1994-07-18发布
中华人民共和国机械工业部
1995-07-01实施
中华人民共和国机械行业标准
PCD型锤式破碎机
主垂内容与适用范围
JB/TT354-94
本标准境定了PCD型错式变碎机的型式与基本套数,技术要求,试验方法与检验规期,标志,包装,运输,值存及制造保证
本标准适用于抗压翌度极限在200MFP以下的中等硬座胞性非金情物料单段破碎作业的单转子幅式衰群机(以下尚陈破碎极)。2引用标准
GE3766
GB3768
GB4064
GB4879
GB5083
GB5226
GB5680
GB7935
GB12361
812362
包装储运图示标志
筛压系统通用抗术条件
操声源声功率级的测定一简易法电气设备安全设计导购
防诱包装
牛产设备安全卫生设印总则
机床电气设备通用技术条件
高缸铜铸件技术条件
寇底元件通用拉术条件
制质棋锻件通用技求柔件
钢质模缎件公卷及机械加工.余量GB/T13306标牌
GB/T1334
3术倍
机电产品包装通用技术茉件
辋炉和捌剧压力容据对接焊婕超声被操齿单教班碎Single stage cruehing在一經开略鞍静流单,避降机可将进样边长了00~19叫血m的大块物料破碎到入磨粒度的破碎过程。
4产品分类
4.1:鞋粹机型式为单转子不可逆式,如国1所示(该图不确定碎机的具体结构)机搭工业部1号94-07-16批准
1995-07-01实施
4.2避碎挑的型号表乐方法
型号末洲:
JB/TT354
转子长度,dm
转子工作直径,dm
单段醛机作用
通式代号
破碎机代号
转于工作直径为1800mm,转于长度为1200mm的单段单转于健式破铲机表示为PCD1812
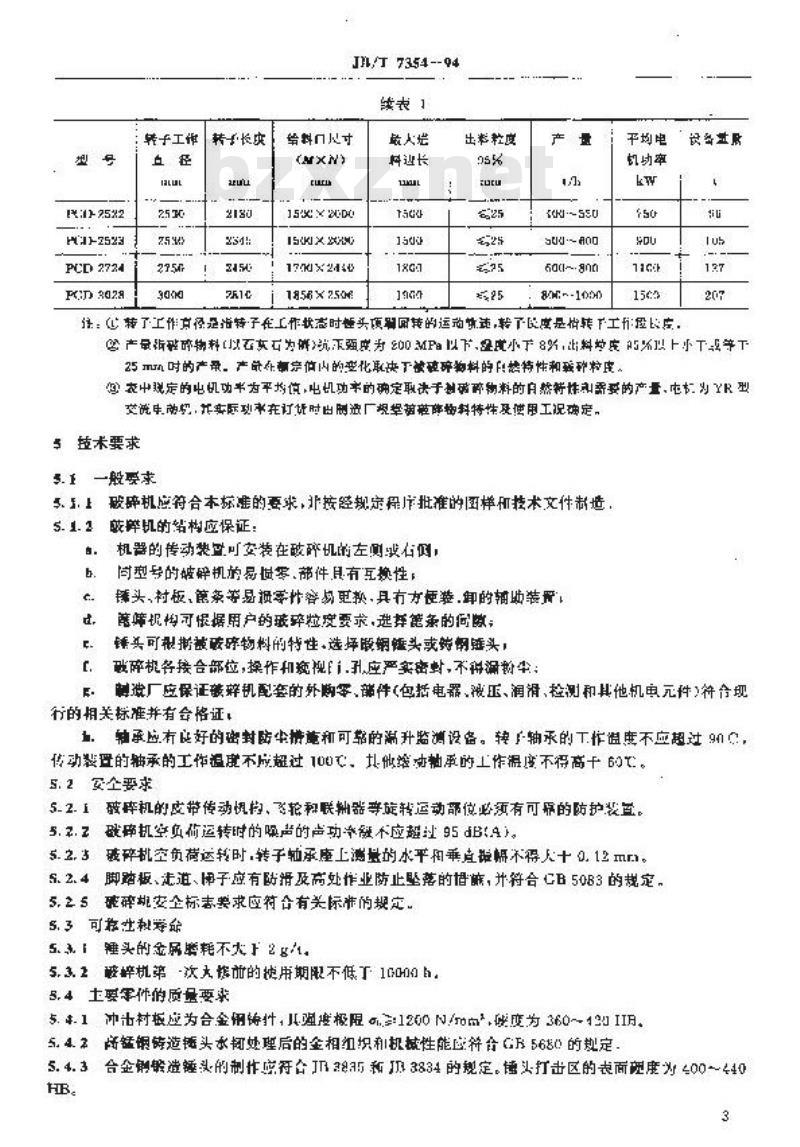
4.3破环机的基本象教应符合表1的规定。转于工作
PCD-18
PCD-182
PCD-2011
PCF-2017
PCI-2519
转于长度
给料U尺子
1245X145
13X1740
斑大进
料边长
山料粒度
100150
t50~~2D0
200250
250--45
平均电
班功率
设务监量
PCD2724
韩子工作
禁子长庆
JH/ 7354--94
绒表1
给料寸
15 × 2D0
15KIXX
17×24
1856×250
敢大塔
料逆长
出料粒座
8~-1000
平均电
机功率
注:转了工作径是活转子在工作状态时懂头预期回共的运动情违,转下民度是转下工轻长店设务业局
产量物以度0以料或等
25mn时的产录。产前企额定估山的变化取决下被碎物料的F糖特性和我种粒度,衣中现定的电帆功率为平均位,电机功享的确定取决于划础醉物料的自然特性剂要的产量,电机YR型交流中的机,实际功在订价时出刷逆厂视晕范避降物料特性及傅用工况确定,5技术要求
5.1一般要求
享5.上破碎机应符合本标准的要求,并按经规定程序批准的函样和技术文件制造,嵌辩机的结构应保证:
机器的传动装盘可安装在破碎机的左测或有例bh.
同型号的破碎机的易零,部件具有互换性:罐头,村板,葩条等易损零性容易更换,具有方整,卸的辅助装骨,落筛机构可恨据用户的玻穿粒度要求,逆弃能条的问数;锈头可根制被破序物料的特性,选择嵌钢锰头或转朝链头!础机各接合部位,操作和窥视1.孔应严实密射,不解漏谢尘:牌微厂应保证磁辩机配套的外卿零、部件(包括电器,减压、润滑、检测和其他机电元件)符合现行的捐关标难并有会格证,
轴承应有好的密封防尘携施和可帮的漏升监消设备。转户轴承的工作温度不应超过91,.
传动装登的轴承的工作温度不成超过100么,其他率办抛承的上作温度不得高十60么。S.2安企要求
5.2.1破率机的皮带传动帆将、飞轮和联轴器等旋转运动部使必须有可的防护装。5.7.z残降机空负布运转时的噪声的声功率髓不应超过95BA。5.2.3碳碎机空负荐运转时.转子轴承座上满量的水平和垂直诺幅不得人十0.12mr1。5.2.4脚踏板、法道、净子应有防滑及高处作业防止坠落的措筛,并符合心B5083的规定,5.25破碎机安企标表要求应符合有关际准的规实。5.3可求生秘爱能
5.睡头的金风磨耗不大F2。
5.3.2醛梓机第-次前的用期限不低了1G05.4土要件的质量要求
5.4.1冲出村板应为合金钢铸件,J强度极限01200N/向碳度为360~131II月5.4.2断锰钢待造情头水闭处理后的金相组织和机抵性能应符合G万5680的规定5.4.3合金钢锻造额头的制作符合J835和J3834的规定。捶头打击区的表面度为400~440HB
JB/TT354-94
5.4.4较子轴材矫不低士S45能,应经比超声独探衡检特,5.4.5够焊结格的谨即由轮描和轮焊接而感)其悼婆必無进行超波探怖,探快傲.1152的规定,验收标准不低于1斑,
5.4.6睡盘图周和篦筛体弓形板工作表而必须堆焊耐唐合金。5.47剪条的强度限含1300N/mm,免度为0~-460[B5.5制造精度
5.5.1婷机的下机伴与上机体的结合平面在任方向的平面度不大于0.2/1000mm,转子线下机体结合平面的平行度不大于0.20mm。55.?罐头运动执链与冲击衬板和葩筛之间的间腺应不小了10mtlS5.3飞轮传动部件和大变带轮应分别进行动平和静乎试验:其变余不街独千应乎表2的规定由于测试平衡的设备和方达引起的误差不得超过充许残余不平衡力矩的土15听,制造厂取偏差极限的负值。对于飞轮传动部件有两个平衡面,每个平衡面上是大允许的不平循力矩为允许使的50%。表2
PCE-18D9
PCID-1812
CD-2014
FCD-20
PCD-25L9
FCD-2522
FCD-2523
NCD-2724
PCD-3028
托许的不平需办矩
飞轮作伤你件的功平册
大皮需轮的替中痴
5.(破碎机施正系统应衍合GB3766的忽定,离压系统所采用的元爵件应符合GB7935的规定。5.7破碎机的电气设备序符合心B5226的有关规定,其安全性应持合GB40B4的有关规定,5.8成套证
破降机的成套范阐色括:
破碎机本件:
传动装:
皮推轮护罩;
轴抽动装和它的液压系统及电器控段备搜锤装置,
换第筛小车和它的落账系统及电器控献设备横移小车及行走轨道;
脚螺轮和面零件,
维静破碎机的专用非标准工具。注:PC1809.HTR12不含R两.
5,总2每有产品应辅机换带个格证书,产品说时书、总图和基砖资料,易损件用和装箱单等技术文件5.9外观所均
3B/T 735494
5.9.1:破碎机表面不应有凹陷.凸起和粗糙不平现象,各按合面边像应整齐句称.各操作和窕规门」,接合边缘应平整,不应有明显的继隙和惜位,切工表面不应有磁碰,划伤和锈。5.9.2外露紧固件螺轻陷端应窦山丁操母之外,突出部分不应过长必多差不齐,团定错应略交出于季件外表,各种标牌字体应搏晰:固定证工应明显、牢围、不正斜。5.3液压举临.电气线临布查和走间应分耻整齐,不应与运动零件发生础捷,十涉和降接。6试验方法和检验规则
斤.1破亲机尺小,精度检验均采用经检验合努的通用最具进行。6.2控含转动部件、人工盘车时应转动灵活,无卡阻现象,6.3在制造厂对破碎机过行外观质最和土要相关尺寸及情度检验,结果应符合图样轴本标准的规定。6.4在瓶定转逐下进行空负商试车,空伺试车逆续运行时间不少丁21,但必须在相承温保持稳定1h方充许结束:试车中检查以下项日:各运动部色运转是否泵活、正确,可靠:e
h.用温度计在抽承益上检查轴承温度并应符合5.1.2条的规定;C.各润淤部位和流止设备的密封生和动作的平稳性应符合5.6承的规定:d.在归机器外席1m远,1.5m高处,按GB376日规定用声级计测量噪声,其荣两值应符台本标准2.2.2条的规定;
r。用振动仅测量转子拍承振动,实测水平和垂直振幅应符合本标准5.2.3紊的规定。对于大塑破碎机,若制造!受条件凝制不能总装或破碎机本体不能空负荷试车,可由造厂与用户商定在现场安装后进行空负征试车6.5新产品或经再大改进后的戒降机应在用户进行负荷试军,负试验的工况条件和艳查结果应符合本标难,检检内弃包括:
证,产目测试:
h.出料粒捷测试:
c.动率测试。
6.5.产量可用连续作业按时间折算法酬定,在稳定生产的条件下将一段对间内的全部破础物料进行让尽折算成小时产量,但果计时回本少于半小时。6.5.2出料粒度的测定用国家标准网孔的筛组筛分测定的,并作出被被样物料带下的白分比商线。6.5.3、电动机功事的测定在机器为瓶定产量,平稳运转杀件下进行、测试采用功车自动计录疫7标志,包赖、运辅和做存
7.产品序在明毫帮位上固定产品标牌,其型式和尺寸应符合心B/T13306的划定,标牌上的内容包括:
产品名称和型号
b.制造编号免费标准bzxz.net
制楚厂名称:
出广口期
7.2包装前应清除机件上的池污水换.产品的防锈包裁按GB4879的现定进行:7.3产战包装应符合GR/T13384的规定,包扎装箱发资时每件均应有标志.共内穿为:产品的车号和名称;
制造厂厂名.出编号及箱号:
伴积(长×宽×高).:
净乎和毛最,g
到站(及收货单位:
发站(港)改发货单位,
B/T73S4
7.4包装销这图示标表应特合GB191的规定7.5出口产品的标志,包装、发运和储存应符合外宽订货要求和GB/T13384的规定。7.6产品应存快在室内或幅下,电气仪各必须有必要的防谢指施。存效时间较长,应定期检查以防止痛快,
8制适保证
8.1制造厂应保证正产品符合本标准规定,82用户在度守本标准和安装使用说明的提定的情说下,从产品发货之日起,18个月内响因制适既量不良由不能正还行时,制进厂必须无楼为用户炼重或更换损坏的等、部件,此保证不包括易扭件断细表所弯易划零、部件,
阳加说明:
本标准出洛府矿山执研究所提出并归口本标准由批京置型机器厂负声起草。本标难主要越人趣伦,
小提示:此标准内容仅展示完整标准里的部分截取内容,若需要完整标准请到上方自行免费下载完整标准文档。
JB/T7354-94
PCD型锤式破碎机
1994-07-18发布
中华人民共和国机械工业部
1995-07-01实施
中华人民共和国机械行业标准
PCD型锤式破碎机
主垂内容与适用范围
JB/TT354-94
本标准境定了PCD型错式变碎机的型式与基本套数,技术要求,试验方法与检验规期,标志,包装,运输,值存及制造保证
本标准适用于抗压翌度极限在200MFP以下的中等硬座胞性非金情物料单段破碎作业的单转子幅式衰群机(以下尚陈破碎极)。2引用标准
GE3766
GB3768
GB4064
GB4879
GB5083
GB5226
GB5680
GB7935
GB12361
812362
包装储运图示标志
筛压系统通用抗术条件
操声源声功率级的测定一简易法电气设备安全设计导购
防诱包装
牛产设备安全卫生设印总则
机床电气设备通用技术条件
高缸铜铸件技术条件
寇底元件通用拉术条件
制质棋锻件通用技求柔件
钢质模缎件公卷及机械加工.余量GB/T13306标牌
GB/T1334
3术倍
机电产品包装通用技术茉件
辋炉和捌剧压力容据对接焊婕超声被操齿单教班碎Single stage cruehing在一經开略鞍静流单,避降机可将进样边长了00~19叫血m的大块物料破碎到入磨粒度的破碎过程。
4产品分类
4.1:鞋粹机型式为单转子不可逆式,如国1所示(该图不确定碎机的具体结构)机搭工业部1号94-07-16批准
1995-07-01实施
4.2避碎挑的型号表乐方法
型号末洲:
JB/TT354
转子长度,dm
转子工作直径,dm
单段醛机作用
通式代号
破碎机代号
转于工作直径为1800mm,转于长度为1200mm的单段单转于健式破铲机表示为PCD1812
4.3破环机的基本象教应符合表1的规定。转于工作
PCD-18
PCD-182
PCD-2011
PCF-2017
PCI-2519
转于长度
给料U尺子
1245X145
13X1740
斑大进
料边长
山料粒度
100150
t50~~2D0
200250
250--45
平均电
班功率
设务监量
PCD2724
韩子工作
禁子长庆
JH/ 7354--94
绒表1
给料寸
15 × 2D0
15KIXX
17×24
1856×250
敢大塔
料逆长
出料粒座
8~-1000
平均电
机功率
注:转了工作径是活转子在工作状态时懂头预期回共的运动情违,转下民度是转下工轻长店设务业局
产量物以度0以料或等
25mn时的产录。产前企额定估山的变化取决下被碎物料的F糖特性和我种粒度,衣中现定的电帆功率为平均位,电机功享的确定取决于划础醉物料的自然特性剂要的产量,电机YR型交流中的机,实际功在订价时出刷逆厂视晕范避降物料特性及傅用工况确定,5技术要求
5.1一般要求
享5.上破碎机应符合本标准的要求,并按经规定程序批准的函样和技术文件制造,嵌辩机的结构应保证:
机器的传动装盘可安装在破碎机的左测或有例bh.
同型号的破碎机的易零,部件具有互换性:罐头,村板,葩条等易损零性容易更换,具有方整,卸的辅助装骨,落筛机构可恨据用户的玻穿粒度要求,逆弃能条的问数;锈头可根制被破序物料的特性,选择嵌钢锰头或转朝链头!础机各接合部位,操作和窥视1.孔应严实密射,不解漏谢尘:牌微厂应保证磁辩机配套的外卿零、部件(包括电器,减压、润滑、检测和其他机电元件)符合现行的捐关标难并有会格证,
轴承应有好的密封防尘携施和可帮的漏升监消设备。转户轴承的工作温度不应超过91,.
传动装登的轴承的工作温度不成超过100么,其他率办抛承的上作温度不得高十60么。S.2安企要求
5.2.1破率机的皮带传动帆将、飞轮和联轴器等旋转运动部使必须有可的防护装。5.7.z残降机空负布运转时的噪声的声功率髓不应超过95BA。5.2.3碳碎机空负荐运转时.转子轴承座上满量的水平和垂直诺幅不得人十0.12mr1。5.2.4脚踏板、法道、净子应有防滑及高处作业防止坠落的措筛,并符合心B5083的规定,5.25破碎机安企标表要求应符合有关际准的规实。5.3可求生秘爱能
5.睡头的金风磨耗不大F2。
5.3.2醛梓机第-次前的用期限不低了1G05.4土要件的质量要求
5.4.1冲出村板应为合金钢铸件,J强度极限01200N/向碳度为360~131II月5.4.2断锰钢待造情头水闭处理后的金相组织和机抵性能应符合G万5680的规定5.4.3合金钢锻造额头的制作符合J835和J3834的规定。捶头打击区的表面度为400~440HB
JB/TT354-94
5.4.4较子轴材矫不低士S45能,应经比超声独探衡检特,5.4.5够焊结格的谨即由轮描和轮焊接而感)其悼婆必無进行超波探怖,探快傲.1152的规定,验收标准不低于1斑,
5.4.6睡盘图周和篦筛体弓形板工作表而必须堆焊耐唐合金。5.47剪条的强度限含1300N/mm,免度为0~-460[B5.5制造精度
5.5.1婷机的下机伴与上机体的结合平面在任方向的平面度不大于0.2/1000mm,转子线下机体结合平面的平行度不大于0.20mm。55.?罐头运动执链与冲击衬板和葩筛之间的间腺应不小了10mtlS5.3飞轮传动部件和大变带轮应分别进行动平和静乎试验:其变余不街独千应乎表2的规定由于测试平衡的设备和方达引起的误差不得超过充许残余不平衡力矩的土15听,制造厂取偏差极限的负值。对于飞轮传动部件有两个平衡面,每个平衡面上是大允许的不平循力矩为允许使的50%。表2
PCE-18D9
PCID-1812
CD-2014
FCD-20
PCD-25L9
FCD-2522
FCD-2523
NCD-2724
PCD-3028
托许的不平需办矩
飞轮作伤你件的功平册
大皮需轮的替中痴
5.(破碎机施正系统应衍合GB3766的忽定,离压系统所采用的元爵件应符合GB7935的规定。5.7破碎机的电气设备序符合心B5226的有关规定,其安全性应持合GB40B4的有关规定,5.8成套证
破降机的成套范阐色括:
破碎机本件:
传动装:
皮推轮护罩;
轴抽动装和它的液压系统及电器控段备搜锤装置,
换第筛小车和它的落账系统及电器控献设备横移小车及行走轨道;
脚螺轮和面零件,
维静破碎机的专用非标准工具。注:PC1809.HTR12不含R两.
5,总2每有产品应辅机换带个格证书,产品说时书、总图和基砖资料,易损件用和装箱单等技术文件5.9外观所均
3B/T 735494
5.9.1:破碎机表面不应有凹陷.凸起和粗糙不平现象,各按合面边像应整齐句称.各操作和窕规门」,接合边缘应平整,不应有明显的继隙和惜位,切工表面不应有磁碰,划伤和锈。5.9.2外露紧固件螺轻陷端应窦山丁操母之外,突出部分不应过长必多差不齐,团定错应略交出于季件外表,各种标牌字体应搏晰:固定证工应明显、牢围、不正斜。5.3液压举临.电气线临布查和走间应分耻整齐,不应与运动零件发生础捷,十涉和降接。6试验方法和检验规则
斤.1破亲机尺小,精度检验均采用经检验合努的通用最具进行。6.2控含转动部件、人工盘车时应转动灵活,无卡阻现象,6.3在制造厂对破碎机过行外观质最和土要相关尺寸及情度检验,结果应符合图样轴本标准的规定。6.4在瓶定转逐下进行空负商试车,空伺试车逆续运行时间不少丁21,但必须在相承温保持稳定1h方充许结束:试车中检查以下项日:各运动部色运转是否泵活、正确,可靠:e
h.用温度计在抽承益上检查轴承温度并应符合5.1.2条的规定;C.各润淤部位和流止设备的密封生和动作的平稳性应符合5.6承的规定:d.在归机器外席1m远,1.5m高处,按GB376日规定用声级计测量噪声,其荣两值应符台本标准2.2.2条的规定;
r。用振动仅测量转子拍承振动,实测水平和垂直振幅应符合本标准5.2.3紊的规定。对于大塑破碎机,若制造!受条件凝制不能总装或破碎机本体不能空负荷试车,可由造厂与用户商定在现场安装后进行空负征试车6.5新产品或经再大改进后的戒降机应在用户进行负荷试军,负试验的工况条件和艳查结果应符合本标难,检检内弃包括:
证,产目测试:
h.出料粒捷测试:
c.动率测试。
6.5.产量可用连续作业按时间折算法酬定,在稳定生产的条件下将一段对间内的全部破础物料进行让尽折算成小时产量,但果计时回本少于半小时。6.5.2出料粒度的测定用国家标准网孔的筛组筛分测定的,并作出被被样物料带下的白分比商线。6.5.3、电动机功事的测定在机器为瓶定产量,平稳运转杀件下进行、测试采用功车自动计录疫7标志,包赖、运辅和做存
7.产品序在明毫帮位上固定产品标牌,其型式和尺寸应符合心B/T13306的划定,标牌上的内容包括:
产品名称和型号
b.制造编号免费标准bzxz.net
制楚厂名称:
出广口期
7.2包装前应清除机件上的池污水换.产品的防锈包裁按GB4879的现定进行:7.3产战包装应符合GR/T13384的规定,包扎装箱发资时每件均应有标志.共内穿为:产品的车号和名称;
制造厂厂名.出编号及箱号:
伴积(长×宽×高).:
净乎和毛最,g
到站(及收货单位:
发站(港)改发货单位,
B/T73S4
7.4包装销这图示标表应特合GB191的规定7.5出口产品的标志,包装、发运和储存应符合外宽订货要求和GB/T13384的规定。7.6产品应存快在室内或幅下,电气仪各必须有必要的防谢指施。存效时间较长,应定期检查以防止痛快,
8制适保证
8.1制造厂应保证正产品符合本标准规定,82用户在度守本标准和安装使用说明的提定的情说下,从产品发货之日起,18个月内响因制适既量不良由不能正还行时,制进厂必须无楼为用户炼重或更换损坏的等、部件,此保证不包括易扭件断细表所弯易划零、部件,
阳加说明:
本标准出洛府矿山执研究所提出并归口本标准由批京置型机器厂负声起草。本标难主要越人趣伦,
小提示:此标准内容仅展示完整标准里的部分截取内容,若需要完整标准请到上方自行免费下载完整标准文档。
标准图片预览:





- 其它标准
- 热门标准
- 机械行业标准(JB)
- JB/T7893.1-1999 立式振动离心机
- JB/T7899-1999 填充聚四氟乙烯软带导轨 技术条件
- JB/T7938-1999 液压泵站油箱公称容量系列
- JB/T1625-2002 工业锅炉焊接管孔
- JB/T7850-1995 手夹快换接头
- JB/T8009.4-1999 机床夹具零件及部件 弧形压块
- JB/T7936-1999 直廓环面蜗杆减速器
- JB/T7939-1999 单活塞杆液压缸两腔面积比
- JB/T7941.2-1995 旋入式圆形油杯
- JB/T7946.2-1999 铸造铝硅合金过烧
- JB/T7925.2-1995 滑动轴承 多层轴承减摩合金硬度检验方法
- JB/T6375-1992 气动阀用橡胶密封圈 尺寸系列和公差
- JB/T7945-1999 灰铸铁机械性能试验方法
- JB/T7966.3-1999 模具铣刀 第 3 部分:莫氏锥柄圆柱形球头立铣刀
- JB/T7946.3-1999 铸造铝合金针孔
- 行业新闻
请牢记:“bzxz.net”即是“标准下载”四个汉字汉语拼音首字母与国际顶级域名“.net”的组合。 ©2025 标准下载网 www.bzxz.net 本站邮件:bzxznet@163.com
网站备案号:湘ICP备2025141790号-2
网站备案号:湘ICP备2025141790号-2