- 您的位置:
- 标准下载网 >>
- 标准分类 >>
- 电子行业标准(SJ) >>
- SJ/Z 9008.7-1987 微波电子管电性能的测试 第8部分:O型返波振荡管
标准号:
SJ/Z 9008.7-1987
标准名称:
微波电子管电性能的测试 第8部分:O型返波振荡管
标准类别:
电子行业标准(SJ)
标准状态:
现行-
发布日期:
1987-09-14 -
实施日期:
1987-09-14 出版语种:
简体中文下载格式:
.rar.pdf下载大小:
395.43 KB
部分标准内容:
中华人民共和国电子工业推荐性部标准微波电子管电性能的测试
第8部分:0型返波振荡管
Measurement of the electrical properties ofmicrowavelubes
Pari8, Backward-wave oscillator tubes-\O\type1一般测试要求和注意事项
图1给出了通用的测试电路,它包括:SJ/Z9008.7--87
IEC235-8(1974)
一与待测管相连接的电源,具有给慢波结构电压或第一阳极电压和控制栅极电压的调制装置(通常为50Hz或60H2)。其调制信号同时还作为示波器的一个偏转电压。
一高Q吸收式波长计,可从示波器所显示的功率一一频率曲线上观察出尖锐吸收点,以测定电子调谱范内随慢波结构电压变化的频率。移相器,用来调节负载的反射系数以达到所要求的值,并可改变其相位,在某些情况下,可使移相器在所有的相位上连续地电动调节。一一常用的功率测量装置。
一与定向帮合器相连接的校准可变衰减器。对所述的测试,应指明每种管型的测试频率。对于某些满试来说(如频率不准续性的测试),须对个频率范围作连续分析,这时,负载反射系数通过所有可能的相位连续地发生变化。
阴极按规定时闻预热后,按制造厂所规定的顺序及其说明施加各极电压。应特别注意的是所用电源稳定度应符合技术要求。阴极是测量各极电压的参考点,但阴极不必接地。为了避免在射频输出电路中直流断路,慢波结构通常与地相接,因此,阴极相对于地来说处于负电位。对于非屏蔽永磁聚焦系统的返波管,须注意下列两点。一应注意使管子与邻近磁钢或铁磁零件间有一安全间隔距离,以避免管子特性的畸变和可能发生的永久退磁效应。一在将管子放人(取出)试系统时,须采用非磁性工具。2测试方法
平均射频输出功率
中华人民共和国电子工业部1987-09-14批准*1
SJ/Z9008.7-87
见SJ/z90082
(IEC235-2)中的5·1条。
2。2调谐范围
见SJ/Z9008.2(EC285—2中的13·1条)。但本条款不适用于模式跳变。
采用图1所示电路。用规定波峰到波峰幅值的低频(50Hz或60Hz)信号*来调制慢波结构的电压,并测出频率变化。该频率变化就叫频率调谐范围。*注:在某些情况下,侵波结构电压可用手在整个规定范围内改变。2.2。1调谢范围内功率比的测试方法将管子接人图1所示的电路中,并按制造厂的使用说明使其工作。其它所有电极电压保持不变,在规定的调谐范围内改变慢波结构电压,测出功率的变化。
该测量结果为在规定的调谐范围内最大输出功率与最小输出功率的比值,可用dB表示。
注,还可以在规定的调谱范围内,扫描慢波结构电压,由校准示被器所显示的曲线测定功率比。2.3电子调请灵度
见SJ/Z9008.2(IEC285-2)中的13·2条。可变参量是慢波结构电压。
2.4电子调谐带后
见ST/9008.2(IEC285-2)中的189条。可变参最是慢波结构电压。
2.5规定电极的频率推移系数
见SJ/9008.2(IEC285-2)中的10·2条。可变参量是阴极电源。调节所规定电极的电压来改变阴极电流。推移系数用阴极电流每变化一安培时的频率变化的兆赫数来表示。
2.6频率牵引系数
见SJ/Z9008.2(IEC285-2)中的10·1条。2。7频带的不连续性
管子按图1所示电路工作于规定条件下。波结构电压由50Hz或60Hz的信号来调制,以在所需要频带扫描,而规定数值的反射系数则在所有相位上变化。示波器上示出频率功率曲线,波长计尖锐吸收点出现在该曲线上。改变波长计的频率时,功率频率曲线上波长计尖锐吸收点消失时的那些频率或频带就是频带的不连续性。
注:被长计的负载Q值应通过尖锐吸收点的频率变化不超过秘定值。2.8电子调谐特性的一致性
管子按图1所示电路工作于规定条件下,测出对应于规定频率的慢波结构电压,*
这些电兆应在规定范围内。
SJ/Z9008.7-87
2.9规定电极的幅度调制
管子工作于规定条件下,并测出输出功率。测出该规定电极上的电压,并使之降低到使输出功率减小3dB(或6dB)为止,然后再测出规定电极上的电压。幅度调制是规定电极上所出的电压变化,以初始值的百分比来表示。2.10控制极对扳荡的截止作用
当管子工作在规定条件下时,首先测出控制极电压,而后调整该电压直到使管子停止振荡为止。再测出控制极电压。用伏来表示电压变化的值。2.11脉冲工作下的频率漂移
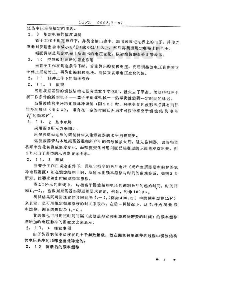
2.11.1原理
当返波振荡管的慢波结构电压突然发生变化时,就失去了平衡。为获得相应于新工作条件的新的电子一离子平衡或机械—一热平衡就需要一定时间的延迟。当慢波结构电压由矩形脉冲调制(图2a)时,频率变化的波形未必具有同样的矩形形状(图2b)。唯有在一定的时间延迟后才可获得相应于慢波结构电V.的频率F。
2.11.2基本电路
采用图3所示方框图。
用慢波结构电压的调制脉冲来使示波器的水平扫描同步。返波炭荡管与本地振荡器混频所产生的信号被放大后,进入鉴频器,该鉴频器将频率变化转换成幅度变化,而幅度变化可用刻度已校准过的示波器观察出来。图2b示出了典型的示波器显示图形。2.11.3测试
当管子工作在规定条件下,月规定幅度的脉冲电压(或产生所需要率偏移的脉冲电压幅度)加在慢波结构上时,就显示出频率漂移与时间的曲线关系,如图2b所示。按要求测出时间或频率漂移。图2b所示的曲线中,t。相当于慢波结构电压的调制脉冲的起始时间,时间间隔t。一t,,应根据振荡器实际运用要求确定,例如,约为100μS。测试结果既可用规定的时间间隔t一t,(例如400μs)中的频率漂移(AF)来表示,也可用规定频率漂移的时间来表示,在后一种情况下,从t,开始测量频率漂移,测量结果即为t,-t,。其结果也可用规定时间间隔(或复盖规定频率漂移所需要的时间)的频率漂移与所加的电压脉冲的幅度之比来表示。211.4注意事项
由于测得的频率漂移在几十干赫数盘级,故在测量频率漂移的过程中慢波结构的电压脉冲的顶部应当是稳定的。2.12调谐后的频率漂移
SJ/Z9008.7--87
管子按图4连接,并用典型的方式工作于频带的低端,直到频率稳定为止。然后将管子转换至频带的高端。注意观测瞬时频率,并记下以后的频率变化。这就是调谐后的频率漂移,其典型值为1一8MHz。注:该频率漂移与管子的热膨胀性能有关,还与受电子调诺生质所引起的耗敏功率的变化有关。2.13接通后的频率漂移
管子按图4连接。按规定时间间隔加灯丝电压。接通阳极和螺旋线电压,并调节到额定的功率输出,同时使管子在频带的某一频率上工作。然后在足以使之平衡的时间间隔内以适当的次数记下管子的频率。其测量结果为从开始到最后的频率总变化值,典型为1一2MHz。
2.14外磁场对灵敏度的影响
采用图1所示电路。
将规定尺寸的铁磁材料(如软铁板)或规定尺寸的饱和磁化的磁性材料(如:规定牌号的磁钢),在制造厂规定的距离上围绕管子移动。测出射频输出功率的最大变化和频率变化。这些变化就是管子受外磁场影响时的灵敏度的度量。2.15频率温度系数
(IEC285-2)中的7·8条。
见SJ/Z9008.2
电制器
尔波器
设改结的电车
被测管
检被器
9008.7-87
移相器
波长计
定向报仓器
校准为的司
迎真山器
一般测试电路图
脉冲频率漂移的测量
负代与波长计
其他电源
加慢波
结构上的脉冲
调制电源
超定电源
说明:
被混管
羽极电流
调节器
混频器
本地振荡器
中频放大器
脉冲频率漂移测试系统方框图
被测督
自动记永器
在诚器免费标准bzxz.net
数室模拟
变换器
鉴频器
示波器
微波变颜器
电子计款器
接通后频率漂移和调谐后频率漂移测试系统方框图第2·2·1条为IEC285-8A(1974)版补充的内容。
小提示:此标准内容仅展示完整标准里的部分截取内容,若需要完整标准请到上方自行免费下载完整标准文档。
第8部分:0型返波振荡管
Measurement of the electrical properties ofmicrowavelubes
Pari8, Backward-wave oscillator tubes-\O\type1一般测试要求和注意事项
图1给出了通用的测试电路,它包括:SJ/Z9008.7--87
IEC235-8(1974)
一与待测管相连接的电源,具有给慢波结构电压或第一阳极电压和控制栅极电压的调制装置(通常为50Hz或60H2)。其调制信号同时还作为示波器的一个偏转电压。
一高Q吸收式波长计,可从示波器所显示的功率一一频率曲线上观察出尖锐吸收点,以测定电子调谱范内随慢波结构电压变化的频率。移相器,用来调节负载的反射系数以达到所要求的值,并可改变其相位,在某些情况下,可使移相器在所有的相位上连续地电动调节。一一常用的功率测量装置。
一与定向帮合器相连接的校准可变衰减器。对所述的测试,应指明每种管型的测试频率。对于某些满试来说(如频率不准续性的测试),须对个频率范围作连续分析,这时,负载反射系数通过所有可能的相位连续地发生变化。
阴极按规定时闻预热后,按制造厂所规定的顺序及其说明施加各极电压。应特别注意的是所用电源稳定度应符合技术要求。阴极是测量各极电压的参考点,但阴极不必接地。为了避免在射频输出电路中直流断路,慢波结构通常与地相接,因此,阴极相对于地来说处于负电位。对于非屏蔽永磁聚焦系统的返波管,须注意下列两点。一应注意使管子与邻近磁钢或铁磁零件间有一安全间隔距离,以避免管子特性的畸变和可能发生的永久退磁效应。一在将管子放人(取出)试系统时,须采用非磁性工具。2测试方法
平均射频输出功率
中华人民共和国电子工业部1987-09-14批准*1
SJ/Z9008.7-87
见SJ/z90082
(IEC235-2)中的5·1条。
2。2调谐范围
见SJ/Z9008.2(EC285—2中的13·1条)。但本条款不适用于模式跳变。
采用图1所示电路。用规定波峰到波峰幅值的低频(50Hz或60Hz)信号*来调制慢波结构的电压,并测出频率变化。该频率变化就叫频率调谐范围。*注:在某些情况下,侵波结构电压可用手在整个规定范围内改变。2.2。1调谢范围内功率比的测试方法将管子接人图1所示的电路中,并按制造厂的使用说明使其工作。其它所有电极电压保持不变,在规定的调谐范围内改变慢波结构电压,测出功率的变化。
该测量结果为在规定的调谐范围内最大输出功率与最小输出功率的比值,可用dB表示。
注,还可以在规定的调谱范围内,扫描慢波结构电压,由校准示被器所显示的曲线测定功率比。2.3电子调请灵度
见SJ/Z9008.2(IEC285-2)中的13·2条。可变参量是慢波结构电压。
2.4电子调谐带后
见ST/9008.2(IEC285-2)中的189条。可变参最是慢波结构电压。
2.5规定电极的频率推移系数
见SJ/9008.2(IEC285-2)中的10·2条。可变参量是阴极电源。调节所规定电极的电压来改变阴极电流。推移系数用阴极电流每变化一安培时的频率变化的兆赫数来表示。
2.6频率牵引系数
见SJ/Z9008.2(IEC285-2)中的10·1条。2。7频带的不连续性
管子按图1所示电路工作于规定条件下。波结构电压由50Hz或60Hz的信号来调制,以在所需要频带扫描,而规定数值的反射系数则在所有相位上变化。示波器上示出频率功率曲线,波长计尖锐吸收点出现在该曲线上。改变波长计的频率时,功率频率曲线上波长计尖锐吸收点消失时的那些频率或频带就是频带的不连续性。
注:被长计的负载Q值应通过尖锐吸收点的频率变化不超过秘定值。2.8电子调谐特性的一致性
管子按图1所示电路工作于规定条件下,测出对应于规定频率的慢波结构电压,*
这些电兆应在规定范围内。
SJ/Z9008.7-87
2.9规定电极的幅度调制
管子工作于规定条件下,并测出输出功率。测出该规定电极上的电压,并使之降低到使输出功率减小3dB(或6dB)为止,然后再测出规定电极上的电压。幅度调制是规定电极上所出的电压变化,以初始值的百分比来表示。2.10控制极对扳荡的截止作用
当管子工作在规定条件下时,首先测出控制极电压,而后调整该电压直到使管子停止振荡为止。再测出控制极电压。用伏来表示电压变化的值。2.11脉冲工作下的频率漂移
2.11.1原理
当返波振荡管的慢波结构电压突然发生变化时,就失去了平衡。为获得相应于新工作条件的新的电子一离子平衡或机械—一热平衡就需要一定时间的延迟。当慢波结构电压由矩形脉冲调制(图2a)时,频率变化的波形未必具有同样的矩形形状(图2b)。唯有在一定的时间延迟后才可获得相应于慢波结构电V.的频率F。
2.11.2基本电路
采用图3所示方框图。
用慢波结构电压的调制脉冲来使示波器的水平扫描同步。返波炭荡管与本地振荡器混频所产生的信号被放大后,进入鉴频器,该鉴频器将频率变化转换成幅度变化,而幅度变化可用刻度已校准过的示波器观察出来。图2b示出了典型的示波器显示图形。2.11.3测试
当管子工作在规定条件下,月规定幅度的脉冲电压(或产生所需要率偏移的脉冲电压幅度)加在慢波结构上时,就显示出频率漂移与时间的曲线关系,如图2b所示。按要求测出时间或频率漂移。图2b所示的曲线中,t。相当于慢波结构电压的调制脉冲的起始时间,时间间隔t。一t,,应根据振荡器实际运用要求确定,例如,约为100μS。测试结果既可用规定的时间间隔t一t,(例如400μs)中的频率漂移(AF)来表示,也可用规定频率漂移的时间来表示,在后一种情况下,从t,开始测量频率漂移,测量结果即为t,-t,。其结果也可用规定时间间隔(或复盖规定频率漂移所需要的时间)的频率漂移与所加的电压脉冲的幅度之比来表示。211.4注意事项
由于测得的频率漂移在几十干赫数盘级,故在测量频率漂移的过程中慢波结构的电压脉冲的顶部应当是稳定的。2.12调谐后的频率漂移
SJ/Z9008.7--87
管子按图4连接,并用典型的方式工作于频带的低端,直到频率稳定为止。然后将管子转换至频带的高端。注意观测瞬时频率,并记下以后的频率变化。这就是调谐后的频率漂移,其典型值为1一8MHz。注:该频率漂移与管子的热膨胀性能有关,还与受电子调诺生质所引起的耗敏功率的变化有关。2.13接通后的频率漂移
管子按图4连接。按规定时间间隔加灯丝电压。接通阳极和螺旋线电压,并调节到额定的功率输出,同时使管子在频带的某一频率上工作。然后在足以使之平衡的时间间隔内以适当的次数记下管子的频率。其测量结果为从开始到最后的频率总变化值,典型为1一2MHz。
2.14外磁场对灵敏度的影响
采用图1所示电路。
将规定尺寸的铁磁材料(如软铁板)或规定尺寸的饱和磁化的磁性材料(如:规定牌号的磁钢),在制造厂规定的距离上围绕管子移动。测出射频输出功率的最大变化和频率变化。这些变化就是管子受外磁场影响时的灵敏度的度量。2.15频率温度系数
(IEC285-2)中的7·8条。
见SJ/Z9008.2
电制器
尔波器
设改结的电车
被测管
检被器
9008.7-87
移相器
波长计
定向报仓器
校准为的司
迎真山器
一般测试电路图
脉冲频率漂移的测量
负代与波长计
其他电源
加慢波
结构上的脉冲
调制电源
超定电源
说明:
被混管
羽极电流
调节器
混频器
本地振荡器
中频放大器
脉冲频率漂移测试系统方框图
被测督
自动记永器
在诚器免费标准bzxz.net
数室模拟
变换器
鉴频器
示波器
微波变颜器
电子计款器
接通后频率漂移和调谐后频率漂移测试系统方框图第2·2·1条为IEC285-8A(1974)版补充的内容。
小提示:此标准内容仅展示完整标准里的部分截取内容,若需要完整标准请到上方自行免费下载完整标准文档。
标准图片预览:





- 热门标准
- 电子行业标准(SJ)
- SJ2534.10-1986 天线测试方法 功率增益和方向性的测量
- SJ/T11332-2006 数字电视接收设备接口规范 第6部分:RGB模拟基色视频信号接口
- SJ/Z9087-1987 信息处理-信息交换用3.81mm宽,以4字符/毫米,63磁通翻转/毫米调相制记录的卡型盒式磁带
- SJ/T11010-1996 电子器件详细规范 半导体电视集成电路CD1124ACP伴音中频放大电路
- SJ50681.58-1994 SMA系列(不接电缆)插孔接触件印制电路板用直角2级射频同轴插座连接器详细规范
- SJ50681.18-1994 BNC系列(接电缆)插针接触件直角2级射频同轴插头连接器详细规范
- SJ/T10038-1991 电子器件详细规范 半导体集成电路CC4008型CMOS4位二进制超前进位全加器
- SJ/T10034-1991 电子器件详细规范 R-250TB型过电压保护气体放电管(可供认证用)
- SJ/T9546-1993 无金属化孔单、双面印制板的质量分等标准
- SJ20599-1996 推拉钨丝规范
- SJ20205-1992 CDK11型有可靠性指标的固定铝电解电容器详细规范
- SJ2488-1984 电子设备用变压器、阻流圈和铁芯噪声测试方法
- SJ/T10253-1991 电子器件详细规范 半导体集成电路CC4046型CMOS数字锁相环详细规范
- SJ/Z9010.27-1987 电子管电性能的测试 第27部分:发射管中相互调制分量的测试方法
- SJ/T11157-1998 电视广播接收机测量方法 第2部分:伴音通道的电性能测量,一般测量方法和单声道测量方法
- 行业新闻
请牢记:“bzxz.net”即是“标准下载”四个汉字汉语拼音首字母与国际顶级域名“.net”的组合。 ©2025 标准下载网 www.bzxz.net 本站邮件:bzxznet@163.com
网站备案号:湘ICP备2025141790号-2
网站备案号:湘ICP备2025141790号-2