- 您的位置:
- 标准下载网 >>
- 标准分类 >>
- 国家标准(GB) >>
- GB/T 8017-1987 石油产品蒸气压测定法(雷德法)
标准号:
GB/T 8017-1987
标准名称:
石油产品蒸气压测定法(雷德法)
标准类别:
国家标准(GB)
标准状态:
现行-
发布日期:
1987-05-12 -
实施日期:
1988-05-01 出版语种:
简体中文下载格式:
.rar.pdf下载大小:
327.95 KB
点击下载
标准简介:
标准下载解压密码:www.bzxz.net
本方法适用于测定汽油、易挥发性原油及其他易挥发性石油产品的蒸气压;本方法不适用于测定液化石油气的蒸气压。 GB/T 8017-1987 石油产品蒸气压测定法(雷德法) GB/T8017-1987
部分标准内容:
中华人民共和国国家标准
石油产品蒸气压测定法
(雷德法)
Petroleum products -- Determination ofyapour pressure--Reid methodUDC 665.7
CB/T 8017.--87
本方法适用于测定汽油、易挥发性原油及其他易挥发性石油产品的蒸气压,本方法不适用于测定液化石油气的蒸气压。
试样在37.8℃C下用雷德式饱和蒸气压测定器所测出的蒸气最大压力。称为雷德饱和蒸气压。1方法概要
将经冷却的试样充人蒸气压测定器的汽油室,并将汽油室与37.8℃的空气室相连接。将该测定器浸人恒温浴(37.8±0.1℃),并定期地振荡,直至安装在测定器上的压力表的压力恒定,压力表读数经修正后即为雷德蒸气压。
2仪器
蒸气压测定器的详细结构见附录A。3试样
试样的蒸发损失和组成的微小变化对雷德蒸气压的影响是极其灵敏的,因此在取样及试样的转移过程中需要极其小心和谨慎。
3.1取样
按(GB/T4756《有油和液体行油产品取样法(手I.法)》行。3.1.1测定蒸气压的试样容器的容量应为1升,器壁要求具有足够强度,能承受器内的最高压力,并附有倒油装置,它是装有注油管和透气管的软木塞(或盖子),能严封试样容器的口部,注油管的·端是与软木寒(或盖于)的下表面相平,另一端应能插到距离汽油室底部6一7毫米处(图1d)。透气管的底端应能插到试样容器的底部。3.1.2从油罐车或油罐中取样时,将空的开口式试样容器吊着并沉进罐内燃料中,使试样容器中充满燃料。将试样容器提出,倒掉所装的燃料。这次装油的目的是利用燃料洗涤试样容器。然后将试样容器重新沉进罐内燃料,应一次放到接近罐底就立即提出,要求将燃料装至试样容器的顶端。提出试样容器,之即倒掉·部分燃料,使试样容器所装的试样体积不少于容器内容量的70%,但不多于80%(图1a),此时,立即用塞子(或盖于)封闭试样容器的器口。3.2试样转移的温度
在所有情况下,在打开容器之前,盛试样的容器和在容器中的试样均应冷却到0~1℃。这温度可按下述方法测定,即直接测定放在同一冷却浴中的另个相同容器内相似液体的温度。该容器冷却的时间应与试样容器的冷却时间相等。3.3试样的管理
取样后,试样应置于冷的地方,直至试验全部完成。渗漏容器中的试样不能用于试验,应予舍弃并重新取样。雷德蒸气压的测定应是被分析试样的第个试验。中国石油化工总公司1987-05-12批准128
1988-05-01实施
4准备工作
4.1容器中试样的空气饱和
GB/T 8017-- 87
将装有0~1℃试样的容器从冷却浴中取出,开封检查液体容积应为容器的70~80%,当液体容积符合要求时立即封口,剧烈摇荡后,放回冷却浴至少2分钟。4.2汽油室的准备
将开口的汽油室和试样转移的连接装置完全浸人冷却水浴中,放置10分钟以上,使汽油室和连接装置均达到0~1℃。
4.3空气室的准备
空气室和压力表按本方法5.5清洗以后,将压力表连接在空气室上。将空气室浸入37.8±0.1℃的水浴中,使水浴的液面高出空气室顶部至少25毫米,并保持10分钟以上,汽油室充满试样之前不要将空气室从浴中取出。bzxz.net
5试验步骤
5.1试样的转移
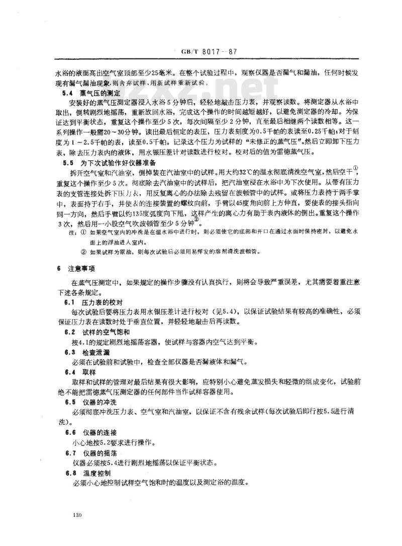
试验的各项准备工作完成以后,将冷却的试样容器从冷却浴中取出,开盖,插人经冷却的试样转移连接装置和空气管(见图1)。将经冷却的汽油室尽快地放空,放在试样转移连接装置的试样转移管上,将整个装置很快倒置,最后汽油室应保持直立位置,试样转移管应延伸到离汽油室底部6毫米处。试样充满汽油室直至溢出,取出移液管,向试验台轻轻地叩击汽油室以保证试样不含气泡。冷汽油室
冷试样转移接头
转移试样前的容器b用试样转移接头代替密封盖℃汽油室置于移液管上方图1从开式容器转移试样至汽油室的示意图5.2仪器的安装
试样转移时的装置位置
按以下顺序尽可能快地将空气室和汽油室连接,要求汽油室在充满试样后10秒钟之内完成仪器的安装。
5.2.1向汽油室补充试样直至溢出。5.2.2将空气室从37.8℃水浴中取出(见4.3)。注:当空气室从浴中移出时,排干水的时间要短,不要摇动,防止室温空气与空气室内37,8℃空气的对流。5.2.3空气室与汽油室连接。
5.3测定器放入水浴
将装好的蒸气压测定器倒置,使试样从汽油室进人空气室,在与测定器长轴平行的方向剧烈摇动。将测定器浸入温度为37.8土0.1℃的水浴中,测定器应稍微倾斜,以便使汽油室与空气室的连接处刚好位于水面下,并且仔细地检查连接处是否漏气和漏油,如未发现漏气或漏油,则把测定器浸在浴中,使129
GB/T 8017 ---87
水浴的液面高出空气室顶部至少25毫米。在整个试验过程中,观察仪器是否漏气和漏油,任何时候发现有漏气漏油现象,则舍弃试样,用新试样重新试验。5.4蒸气压的测定
安装好的蒸气压测定器浸入水浴5分钟后,轻轻地敲击压力表,并观察读数。将测定器从水浴中取出,倒转剧烈地摇荡,重新放回水浴,完成这个操作的时间越短越好,以避免测定器的冷却。为保证达到平衡状态,重复这个操作至少5次,每次间隔至少2分钟,直至最后相继两个读数相等。这系列操作一般需20~30分钟。读出最后恒定的表压,压力表刻度为0.5千帕的表读至0.25千帕,对于刻度为1~2.5千帕的表,读至0.5千帕。记录这个压力为试样的“未修正的蒸气压”。然后立即卸下压力表,除去压力表内的液体,用水银压差计对读数进行校对。校对后的值为雷德蒸气压。5.5为下次试验作好仪器准备
拆开空气室和汽油室,倒掉装在汽油室中的试样。用大约32℃的温水彻底清洗空气室,然后空干重复这个操作至少5次。彻底除去汽油室中的试样后,把汽油室浸在水浴中为下次使用。从带有压力表的支管连接处拆下压力表,用反复离心的办法除去残留在波顿管中的试样。或将压力表持于两手掌中,表面持于右手,并使表的连接装置的螺纹向前,手臂以45度角向前上方伸直,要使表的接头指向同一方向,然后手臂以约135度弧度向下甩,这样产生的离心力有助于表内液体的倒出。重复这个操作3次,然后用小股空气吹波顿管至少5分钟注:①如果空气室内的冲洗是在温水浴中进行时,则必须使它的底部和开口在通过水面时保持密封,以避免水面上的浮油进人室内。
②如果试样为原油,则每次试验后必须用易挥发的溶剂清洗波顿管。6注意事项
在蒸气压测定中,如果规定的操作步骤没有认真执行,则将会导致严重误差,尤其需要着重注意下述各条规定。
6.1压力表的校对
每次试验后要将压力表用水银压差计进行校对(见5.4),以保证试验结果有较高的准确性,必须保证压力表在读数时处于垂直位置,并轻轻地敲击后再读数。6.2'试样的空气饱和
按4.1的规定剧烈地摇荡容器,使试样与容器内空气达到平衡。6.3检查泄漏
必须在试验前和试验中,检查全部仪器是否漏液体和漏气。6.4取样
取样和试样的管理对最后结果有很大影响,应特别小心避免蒸发损失和轻微的组成变化,试验前绝不能把雷德蒸气压测定器的任何部件当作试样容器使用。6.5仪器的冲洗
必须彻底冲洗压力表、空气室和汽油室,以保证不含有残余试样(每次试验后即行按5.5进行清洗)。
6.6仪器的连接
小心地按5.2要求进行操作。
6.7仪器的摇荡
仪器必须按5.4进行剧烈地摇荡以保证平衡状态。6.8温度控制
必须小心地控制试样空气饱和时的温度以及测定浴的温度。130
7结果的表示
GB/T 8017 -- 87
在对压力表和水银压差让之间的差值校正之后作为雷德蒸气压。单位为帕或干帕,报告准确至0.25千帕或0.5下帕。
8雷德蒸气压大于180千帕产品的修改方法8.1总述
对蒸气压超过180干帕的产品按第3~6章规定的操作是危险且不准确的,因此对雷德蒸气压大于180于帕的产品,在测定仪器和操作上需作如下变更,除特殊规定外第1~7章和第10章的要求仍需执行。
注:当有争执时,不管产品的蒸气压是否高于180千帕都要采用空气饱和法测定。8.2仪器
8.2.1蒸气压弹
如附录A所示,采用有两个开口的汽油室。8.2.2压力表校正
可使用净重测定器代替水银压差计来校正大于180干帕的压力表读数。在5.4,6.1及第7章凡有“水银压差计”和“水银压差计读数”的地方,均分别改为“净重测定器”和“校正过的压力表读数”。
8.3试样的管理
8.3.13.2,3.3和3.4不能采用。8.3.2试样容器的容积:蒸气压试样容器的容积不应小于0.5升。8.4准备工作
8.4.14.1和4.2不能采用。
8.4.2任何安全的可保证使冷却的和未风蚀的试样从容器置换到汽油室的方法都可使用。下面的8.4.3~8.4.5和8.5叙述了藉自身产生的力排出样品的步骤。8.4.3在使样品容器内的压力超过大气压的温度下保持样品,但该温度不得超过37.8℃。8.4.4将带有两个开口阀的汽油室完全浸人冷却浴中,并保持足够的时间,使试样达到浴温(0~4.5℃).
8.4.5将个合适的经冰冷却的盘管连接在试样容器的出口阀上。注:可将-根直径为6毫米,长为8米的铜盘管浸人于冰水中来制备适合的经冰冷却的盘管。8.5试验步骤
8.5.15.1和5.2不能采用。
8.5.2将经冰冷却的盘管连接到冷汽油室的6毫米阀上,关闭汽油室13毫米的阀,打开试样容器的出口阀及汽油室的6毫米阀。将汽油室的13毫米阀打开少许,让汽油室慢慢地装满试样,使试样溢山直至溢出的体积达200毫升或更多。控制这个操作以使在汽油室6毫米阀处不产生明显的压力降。依次关闭汽油室13毫米及6毫米的阀以及关闭系统中其他所有的阀。拆开汽油室和冷却盘管的连接。注意:全部操作过程必须提供安全措施来排除逸出的液体和蒸气,为了避免汽油室因充满液体而破裂,必须迅速将汽油室连接到空气室上,并打开13毫米阀。8.5.3立即将汽油室连接于空气室,打开汽油室13毫米阀的阀门。在充满汽油室后,按下述操作顺序在25秒钟内究成仪器的组装。8.5.3.1从水浴中取出空气室。
8.5.3.2将空气室连接于汽油室。8.5.3.3打开汽油室13毫米阀。
GB/T 8017.87
8.5.4在使用净重测定器代替水银压差计时,要对压力表在接近“未修正蒸气压”处对“未修正蒸气压”加一个校正系数。以干帕表示。8.66.2的注意事项在本条不适用。9雷德蒸气压约50千帕的航空汽油的修改方法9.1总述
下述各条规定了测定航空汽油蒸气压时仪器和操作的修改。除下述特殊规定外,本方法第1~7章和第10章的要求仍需执行。
9.2空气室和汽油室的体积比
空气室体积和汽油室体积的比值应在3.95~4.05之间(见附录A中A.1的注意)。9.3压力表的校正
在每次测量蒸气压之前,压力表在50干帕处应用水银柱校正,以保证符合A.2的要求。除按5.4规定需作最后表压校对之外,还应进行这一预校对。精密度
用下述规定判断试验结果的可靠性(95%的置信水平)。10.1重复性
同一操作者、同一仪器、在恒定的操作条件,对同一被测物质连续试验两个结果之间的差数不应超过表1中的数值。
>35~110压力表范圈(0~100)压力表范围(0~200或300)
>110~180
航空汽油(约50)
10.2再现性
不同实验室工作的不同操作者,对同一被测物质的两个独立的试验结果之间的差数不应超过表2中的数值。
35~110力表范图(0~100)
压力表范围(0~200或300)
>110180
航空汽油(约50)
A.1雷德蒸气压弹
GB/T 8017--- 87
附录A
蒸气压测定仪
(补充件)
蒸气压弹由两个室组成:上室为空气室,下室为汽油室,两室应符合下述规定。注意:为保持空气室与汽油室之间的容积比,在没有重复校正、弃清容积比符合要求时,不应予以更换。
A.1.1空气室
如图A所示,空气室应是内径为51±3毫米,长度为254±3毫米的圆筒形容器,其两端内表面稍微倾斜,以便处于垂直位置时从任一端都能完全排空液体。空气室的一端有-一个内径不小于5毫米的接头,以便连接压力表,并备有一个6毫米的压力表接头,在空气室的另端有一个真径约为13毫米的开口以同汽油室连接。应注意开口端的接头不得妨碍液体从室内全部排空。A.1.2汽油室(单开口式)
如图A所示,汽油室应是与空气室内径相同的圆简形容器,其体积应满足空气室与汽油室的体积比在3.8~4,2的要求。汽油室的一端有一个直径为13毫米的开口,以便与空气室连接,这端的内表面应倾斜,以便倒置时能完全排空液体。在汽油室的另一-端应是完全封闭的。133
A.1.3汽油室(双开口式)
GB/T8017 -87
最小内中5的连接头
连接头内本13
空气室
图A蒸气压弹
汽油室
(双开口式)
车接头外13
汽油索
(单开口式)
用于从密封的容器中取样的装置,如图A所示,除在靠近底部装有一个6毫米的阀B和在两室连接处有一个13毫米的直通式全开阀A外,基本上与A.1.2所叙述的汽油室相同。汽油室的体积只包括两阀之间的容积,应符合A.1.2对体积比的要求。注:在测定双开11式汽油室容积时,汽油室的容积应是13塞米阀关闭点以下算起。13毫米阀以上部分,包括连接到汽油室的接头部分,应认为是空气室容积的·部分。A,1.4空气室和汽油室的连接方法只要在连接操作中不使汽油损失,不引起压缩效应,在试验条件下没有渗漏,任何连接方法都可采用。为了避免纠装时汽油排出,接头的公螺纹应装在汽油室上。为了避免螺旋配件组装时空气压缩,可采用排气孔以保证在封闭时空气室内为大气压力。A.1.5空气室和汽油室的体积容量为了确定两室的体积比是否在规定的3.8~4.2的范围内,可量取比装满汽油室和空气室所需款还多的·定量的水,用水装满汽油室,则水的最初体积与剩下体积之差即为汽油室的体积。然后把汽油室134
GB/T 8017 --- 87
和空气室连接上后,用更多的水将空气室装满至压力表连接处的底座,水的体积差则为空气室的体积。
A.1.6渗漏的检查
新仪器在使用之前和以后在必要时,要经常和组装好的测定器作泄漏检查,充空气至700千帕,并完全浸人水浴中,只有通过这个试验而没有漏气的仪器才可以使用。A.2 压力表
试验用波顿型压力表,直径100~150毫米,它装有一个6毫米的公螺纹接头,从波顿管到大气连通管的直径不小于5毫米。压力表的量程和刻度按试验样品的蒸气压规定如下:采用的压力表
雷德蒸气压
20.0~75.0
70.0~180.0
70.0~250.0
200.0~375.0
350.0及≥350.0
0~100
0~700
最大数字刻度
最大细刻度
只能使用准确的压力表,当压力表的读数与水银压差计(大于180干帕时,用净重测定器)校对,读数之差超过压力表刻度范围的1%时,应认为此压力表是不准确的。例如对于0~30千帕的压力表,其校正的修正数不应大于0.3于帕,对于0~90千帕的压力表,其校正的修正数不应大于0.9千帕。注:在0~35干帕程范围,可用直径90毫米的压力表。A.3冷却水浴
冷却水浴的尺寸应能使试样容器和汽油室完全放人,并应备有维持温度在0~4.5℃的装置。注:在样品贮存或作空气饱和阶段的准备时,不能使用固体“氧化碳冷却样品。、氧化碳能相当可观地溶解于汽油中,已发现使用它作为冷却介质时,会得出错误的蒸气压数据。A.水浴
蒸气压水浴的尺寸应使蒸气压测定器浸没到空气室顶部以上至少25毫米处。并有一个维持水浴温度在37.8±0.1℃的设施。为了校对这个温度,水浴的温度计应在蒸气压测定整个过程中浸人到37.8℃刻度处。
A.5温度计
A.5.1对空气室温度37.8℃的试验:温度计刻度范围为34~42℃(或相当的),全浸,0.1分度,长约300毫米。
A.5.2水浴温度计:周A.5.1所述。A.6水银压差计
可采用量程范围适合于校正压力表的水银压差计,刻度分度可为0.1下帕。135
A.7净重测定器
GB/T 8017-87
校正大于180下帕的压力表读数,可用净重测定器来代替水银压差计。附加说明:
本标准由石油化工科学研究院技术归口。本标准由石油化工科学研究院负责起草。本标准主要起草人马慧英。
本标准参照美国试验与材料协会标准ASTMD323--82《石油产品蒸气压测定法(雷德法)》制订。
小提示:此标准内容仅展示完整标准里的部分截取内容,若需要完整标准请到上方自行免费下载完整标准文档。
石油产品蒸气压测定法
(雷德法)
Petroleum products -- Determination ofyapour pressure--Reid methodUDC 665.7
CB/T 8017.--87
本方法适用于测定汽油、易挥发性原油及其他易挥发性石油产品的蒸气压,本方法不适用于测定液化石油气的蒸气压。
试样在37.8℃C下用雷德式饱和蒸气压测定器所测出的蒸气最大压力。称为雷德饱和蒸气压。1方法概要
将经冷却的试样充人蒸气压测定器的汽油室,并将汽油室与37.8℃的空气室相连接。将该测定器浸人恒温浴(37.8±0.1℃),并定期地振荡,直至安装在测定器上的压力表的压力恒定,压力表读数经修正后即为雷德蒸气压。
2仪器
蒸气压测定器的详细结构见附录A。3试样
试样的蒸发损失和组成的微小变化对雷德蒸气压的影响是极其灵敏的,因此在取样及试样的转移过程中需要极其小心和谨慎。
3.1取样
按(GB/T4756《有油和液体行油产品取样法(手I.法)》行。3.1.1测定蒸气压的试样容器的容量应为1升,器壁要求具有足够强度,能承受器内的最高压力,并附有倒油装置,它是装有注油管和透气管的软木塞(或盖子),能严封试样容器的口部,注油管的·端是与软木寒(或盖于)的下表面相平,另一端应能插到距离汽油室底部6一7毫米处(图1d)。透气管的底端应能插到试样容器的底部。3.1.2从油罐车或油罐中取样时,将空的开口式试样容器吊着并沉进罐内燃料中,使试样容器中充满燃料。将试样容器提出,倒掉所装的燃料。这次装油的目的是利用燃料洗涤试样容器。然后将试样容器重新沉进罐内燃料,应一次放到接近罐底就立即提出,要求将燃料装至试样容器的顶端。提出试样容器,之即倒掉·部分燃料,使试样容器所装的试样体积不少于容器内容量的70%,但不多于80%(图1a),此时,立即用塞子(或盖于)封闭试样容器的器口。3.2试样转移的温度
在所有情况下,在打开容器之前,盛试样的容器和在容器中的试样均应冷却到0~1℃。这温度可按下述方法测定,即直接测定放在同一冷却浴中的另个相同容器内相似液体的温度。该容器冷却的时间应与试样容器的冷却时间相等。3.3试样的管理
取样后,试样应置于冷的地方,直至试验全部完成。渗漏容器中的试样不能用于试验,应予舍弃并重新取样。雷德蒸气压的测定应是被分析试样的第个试验。中国石油化工总公司1987-05-12批准128
1988-05-01实施
4准备工作
4.1容器中试样的空气饱和
GB/T 8017-- 87
将装有0~1℃试样的容器从冷却浴中取出,开封检查液体容积应为容器的70~80%,当液体容积符合要求时立即封口,剧烈摇荡后,放回冷却浴至少2分钟。4.2汽油室的准备
将开口的汽油室和试样转移的连接装置完全浸人冷却水浴中,放置10分钟以上,使汽油室和连接装置均达到0~1℃。
4.3空气室的准备
空气室和压力表按本方法5.5清洗以后,将压力表连接在空气室上。将空气室浸入37.8±0.1℃的水浴中,使水浴的液面高出空气室顶部至少25毫米,并保持10分钟以上,汽油室充满试样之前不要将空气室从浴中取出。bzxz.net
5试验步骤
5.1试样的转移
试验的各项准备工作完成以后,将冷却的试样容器从冷却浴中取出,开盖,插人经冷却的试样转移连接装置和空气管(见图1)。将经冷却的汽油室尽快地放空,放在试样转移连接装置的试样转移管上,将整个装置很快倒置,最后汽油室应保持直立位置,试样转移管应延伸到离汽油室底部6毫米处。试样充满汽油室直至溢出,取出移液管,向试验台轻轻地叩击汽油室以保证试样不含气泡。冷汽油室
冷试样转移接头
转移试样前的容器b用试样转移接头代替密封盖℃汽油室置于移液管上方图1从开式容器转移试样至汽油室的示意图5.2仪器的安装
试样转移时的装置位置
按以下顺序尽可能快地将空气室和汽油室连接,要求汽油室在充满试样后10秒钟之内完成仪器的安装。
5.2.1向汽油室补充试样直至溢出。5.2.2将空气室从37.8℃水浴中取出(见4.3)。注:当空气室从浴中移出时,排干水的时间要短,不要摇动,防止室温空气与空气室内37,8℃空气的对流。5.2.3空气室与汽油室连接。
5.3测定器放入水浴
将装好的蒸气压测定器倒置,使试样从汽油室进人空气室,在与测定器长轴平行的方向剧烈摇动。将测定器浸入温度为37.8土0.1℃的水浴中,测定器应稍微倾斜,以便使汽油室与空气室的连接处刚好位于水面下,并且仔细地检查连接处是否漏气和漏油,如未发现漏气或漏油,则把测定器浸在浴中,使129
GB/T 8017 ---87
水浴的液面高出空气室顶部至少25毫米。在整个试验过程中,观察仪器是否漏气和漏油,任何时候发现有漏气漏油现象,则舍弃试样,用新试样重新试验。5.4蒸气压的测定
安装好的蒸气压测定器浸入水浴5分钟后,轻轻地敲击压力表,并观察读数。将测定器从水浴中取出,倒转剧烈地摇荡,重新放回水浴,完成这个操作的时间越短越好,以避免测定器的冷却。为保证达到平衡状态,重复这个操作至少5次,每次间隔至少2分钟,直至最后相继两个读数相等。这系列操作一般需20~30分钟。读出最后恒定的表压,压力表刻度为0.5千帕的表读至0.25千帕,对于刻度为1~2.5千帕的表,读至0.5千帕。记录这个压力为试样的“未修正的蒸气压”。然后立即卸下压力表,除去压力表内的液体,用水银压差计对读数进行校对。校对后的值为雷德蒸气压。5.5为下次试验作好仪器准备
拆开空气室和汽油室,倒掉装在汽油室中的试样。用大约32℃的温水彻底清洗空气室,然后空干重复这个操作至少5次。彻底除去汽油室中的试样后,把汽油室浸在水浴中为下次使用。从带有压力表的支管连接处拆下压力表,用反复离心的办法除去残留在波顿管中的试样。或将压力表持于两手掌中,表面持于右手,并使表的连接装置的螺纹向前,手臂以45度角向前上方伸直,要使表的接头指向同一方向,然后手臂以约135度弧度向下甩,这样产生的离心力有助于表内液体的倒出。重复这个操作3次,然后用小股空气吹波顿管至少5分钟注:①如果空气室内的冲洗是在温水浴中进行时,则必须使它的底部和开口在通过水面时保持密封,以避免水面上的浮油进人室内。
②如果试样为原油,则每次试验后必须用易挥发的溶剂清洗波顿管。6注意事项
在蒸气压测定中,如果规定的操作步骤没有认真执行,则将会导致严重误差,尤其需要着重注意下述各条规定。
6.1压力表的校对
每次试验后要将压力表用水银压差计进行校对(见5.4),以保证试验结果有较高的准确性,必须保证压力表在读数时处于垂直位置,并轻轻地敲击后再读数。6.2'试样的空气饱和
按4.1的规定剧烈地摇荡容器,使试样与容器内空气达到平衡。6.3检查泄漏
必须在试验前和试验中,检查全部仪器是否漏液体和漏气。6.4取样
取样和试样的管理对最后结果有很大影响,应特别小心避免蒸发损失和轻微的组成变化,试验前绝不能把雷德蒸气压测定器的任何部件当作试样容器使用。6.5仪器的冲洗
必须彻底冲洗压力表、空气室和汽油室,以保证不含有残余试样(每次试验后即行按5.5进行清洗)。
6.6仪器的连接
小心地按5.2要求进行操作。
6.7仪器的摇荡
仪器必须按5.4进行剧烈地摇荡以保证平衡状态。6.8温度控制
必须小心地控制试样空气饱和时的温度以及测定浴的温度。130
7结果的表示
GB/T 8017 -- 87
在对压力表和水银压差让之间的差值校正之后作为雷德蒸气压。单位为帕或干帕,报告准确至0.25千帕或0.5下帕。
8雷德蒸气压大于180千帕产品的修改方法8.1总述
对蒸气压超过180干帕的产品按第3~6章规定的操作是危险且不准确的,因此对雷德蒸气压大于180于帕的产品,在测定仪器和操作上需作如下变更,除特殊规定外第1~7章和第10章的要求仍需执行。
注:当有争执时,不管产品的蒸气压是否高于180千帕都要采用空气饱和法测定。8.2仪器
8.2.1蒸气压弹
如附录A所示,采用有两个开口的汽油室。8.2.2压力表校正
可使用净重测定器代替水银压差计来校正大于180干帕的压力表读数。在5.4,6.1及第7章凡有“水银压差计”和“水银压差计读数”的地方,均分别改为“净重测定器”和“校正过的压力表读数”。
8.3试样的管理
8.3.13.2,3.3和3.4不能采用。8.3.2试样容器的容积:蒸气压试样容器的容积不应小于0.5升。8.4准备工作
8.4.14.1和4.2不能采用。
8.4.2任何安全的可保证使冷却的和未风蚀的试样从容器置换到汽油室的方法都可使用。下面的8.4.3~8.4.5和8.5叙述了藉自身产生的力排出样品的步骤。8.4.3在使样品容器内的压力超过大气压的温度下保持样品,但该温度不得超过37.8℃。8.4.4将带有两个开口阀的汽油室完全浸人冷却浴中,并保持足够的时间,使试样达到浴温(0~4.5℃).
8.4.5将个合适的经冰冷却的盘管连接在试样容器的出口阀上。注:可将-根直径为6毫米,长为8米的铜盘管浸人于冰水中来制备适合的经冰冷却的盘管。8.5试验步骤
8.5.15.1和5.2不能采用。
8.5.2将经冰冷却的盘管连接到冷汽油室的6毫米阀上,关闭汽油室13毫米的阀,打开试样容器的出口阀及汽油室的6毫米阀。将汽油室的13毫米阀打开少许,让汽油室慢慢地装满试样,使试样溢山直至溢出的体积达200毫升或更多。控制这个操作以使在汽油室6毫米阀处不产生明显的压力降。依次关闭汽油室13毫米及6毫米的阀以及关闭系统中其他所有的阀。拆开汽油室和冷却盘管的连接。注意:全部操作过程必须提供安全措施来排除逸出的液体和蒸气,为了避免汽油室因充满液体而破裂,必须迅速将汽油室连接到空气室上,并打开13毫米阀。8.5.3立即将汽油室连接于空气室,打开汽油室13毫米阀的阀门。在充满汽油室后,按下述操作顺序在25秒钟内究成仪器的组装。8.5.3.1从水浴中取出空气室。
8.5.3.2将空气室连接于汽油室。8.5.3.3打开汽油室13毫米阀。
GB/T 8017.87
8.5.4在使用净重测定器代替水银压差计时,要对压力表在接近“未修正蒸气压”处对“未修正蒸气压”加一个校正系数。以干帕表示。8.66.2的注意事项在本条不适用。9雷德蒸气压约50千帕的航空汽油的修改方法9.1总述
下述各条规定了测定航空汽油蒸气压时仪器和操作的修改。除下述特殊规定外,本方法第1~7章和第10章的要求仍需执行。
9.2空气室和汽油室的体积比
空气室体积和汽油室体积的比值应在3.95~4.05之间(见附录A中A.1的注意)。9.3压力表的校正
在每次测量蒸气压之前,压力表在50干帕处应用水银柱校正,以保证符合A.2的要求。除按5.4规定需作最后表压校对之外,还应进行这一预校对。精密度
用下述规定判断试验结果的可靠性(95%的置信水平)。10.1重复性
同一操作者、同一仪器、在恒定的操作条件,对同一被测物质连续试验两个结果之间的差数不应超过表1中的数值。
>35~110压力表范圈(0~100)压力表范围(0~200或300)
>110~180
航空汽油(约50)
10.2再现性
不同实验室工作的不同操作者,对同一被测物质的两个独立的试验结果之间的差数不应超过表2中的数值。
35~110力表范图(0~100)
压力表范围(0~200或300)
>110180
航空汽油(约50)
A.1雷德蒸气压弹
GB/T 8017--- 87
附录A
蒸气压测定仪
(补充件)
蒸气压弹由两个室组成:上室为空气室,下室为汽油室,两室应符合下述规定。注意:为保持空气室与汽油室之间的容积比,在没有重复校正、弃清容积比符合要求时,不应予以更换。
A.1.1空气室
如图A所示,空气室应是内径为51±3毫米,长度为254±3毫米的圆筒形容器,其两端内表面稍微倾斜,以便处于垂直位置时从任一端都能完全排空液体。空气室的一端有-一个内径不小于5毫米的接头,以便连接压力表,并备有一个6毫米的压力表接头,在空气室的另端有一个真径约为13毫米的开口以同汽油室连接。应注意开口端的接头不得妨碍液体从室内全部排空。A.1.2汽油室(单开口式)
如图A所示,汽油室应是与空气室内径相同的圆简形容器,其体积应满足空气室与汽油室的体积比在3.8~4,2的要求。汽油室的一端有一个直径为13毫米的开口,以便与空气室连接,这端的内表面应倾斜,以便倒置时能完全排空液体。在汽油室的另一-端应是完全封闭的。133
A.1.3汽油室(双开口式)
GB/T8017 -87
最小内中5的连接头
连接头内本13
空气室
图A蒸气压弹
汽油室
(双开口式)
车接头外13
汽油索
(单开口式)
用于从密封的容器中取样的装置,如图A所示,除在靠近底部装有一个6毫米的阀B和在两室连接处有一个13毫米的直通式全开阀A外,基本上与A.1.2所叙述的汽油室相同。汽油室的体积只包括两阀之间的容积,应符合A.1.2对体积比的要求。注:在测定双开11式汽油室容积时,汽油室的容积应是13塞米阀关闭点以下算起。13毫米阀以上部分,包括连接到汽油室的接头部分,应认为是空气室容积的·部分。A,1.4空气室和汽油室的连接方法只要在连接操作中不使汽油损失,不引起压缩效应,在试验条件下没有渗漏,任何连接方法都可采用。为了避免纠装时汽油排出,接头的公螺纹应装在汽油室上。为了避免螺旋配件组装时空气压缩,可采用排气孔以保证在封闭时空气室内为大气压力。A.1.5空气室和汽油室的体积容量为了确定两室的体积比是否在规定的3.8~4.2的范围内,可量取比装满汽油室和空气室所需款还多的·定量的水,用水装满汽油室,则水的最初体积与剩下体积之差即为汽油室的体积。然后把汽油室134
GB/T 8017 --- 87
和空气室连接上后,用更多的水将空气室装满至压力表连接处的底座,水的体积差则为空气室的体积。
A.1.6渗漏的检查
新仪器在使用之前和以后在必要时,要经常和组装好的测定器作泄漏检查,充空气至700千帕,并完全浸人水浴中,只有通过这个试验而没有漏气的仪器才可以使用。A.2 压力表
试验用波顿型压力表,直径100~150毫米,它装有一个6毫米的公螺纹接头,从波顿管到大气连通管的直径不小于5毫米。压力表的量程和刻度按试验样品的蒸气压规定如下:采用的压力表
雷德蒸气压
20.0~75.0
70.0~180.0
70.0~250.0
200.0~375.0
350.0及≥350.0
0~100
0~700
最大数字刻度
最大细刻度
只能使用准确的压力表,当压力表的读数与水银压差计(大于180干帕时,用净重测定器)校对,读数之差超过压力表刻度范围的1%时,应认为此压力表是不准确的。例如对于0~30千帕的压力表,其校正的修正数不应大于0.3于帕,对于0~90千帕的压力表,其校正的修正数不应大于0.9千帕。注:在0~35干帕程范围,可用直径90毫米的压力表。A.3冷却水浴
冷却水浴的尺寸应能使试样容器和汽油室完全放人,并应备有维持温度在0~4.5℃的装置。注:在样品贮存或作空气饱和阶段的准备时,不能使用固体“氧化碳冷却样品。、氧化碳能相当可观地溶解于汽油中,已发现使用它作为冷却介质时,会得出错误的蒸气压数据。A.水浴
蒸气压水浴的尺寸应使蒸气压测定器浸没到空气室顶部以上至少25毫米处。并有一个维持水浴温度在37.8±0.1℃的设施。为了校对这个温度,水浴的温度计应在蒸气压测定整个过程中浸人到37.8℃刻度处。
A.5温度计
A.5.1对空气室温度37.8℃的试验:温度计刻度范围为34~42℃(或相当的),全浸,0.1分度,长约300毫米。
A.5.2水浴温度计:周A.5.1所述。A.6水银压差计
可采用量程范围适合于校正压力表的水银压差计,刻度分度可为0.1下帕。135
A.7净重测定器
GB/T 8017-87
校正大于180下帕的压力表读数,可用净重测定器来代替水银压差计。附加说明:
本标准由石油化工科学研究院技术归口。本标准由石油化工科学研究院负责起草。本标准主要起草人马慧英。
本标准参照美国试验与材料协会标准ASTMD323--82《石油产品蒸气压测定法(雷德法)》制订。
小提示:此标准内容仅展示完整标准里的部分截取内容,若需要完整标准请到上方自行免费下载完整标准文档。
标准图片预览:





- 其它标准
- 热门标准
- 国家标准(GB)
- GB/T30917—2014 /ISo 29941:2010 天然胶乳橡胶避孕套中可迁移亚硝胺的测定
- GB/T12777-1999 金属波纹管膨胀节通用技术条件
- GB/T29633.4-2020 南极地名 第4部分:罗马字母拼写
- GB15193.5-2003 骨髓细胞微核试验
- GB/T43225-2023 空间物体登记要求
- GB4706.3-1986 家用和类似用途电器的安全食物搅碎器及类似用途电器的特殊要求
- GB15985-1995 丝虫病诊断标准及处理原则
- GB19159-2003 车用液化石油气
- GB/T7407-1997 中国及世界主要海运贸易港口代码
- GB1913.2-1990 漂白浸渍绝缘纸
- GB/T15425-1994 贸易单128条码
- GB14287.4-2014 电气火灾监控系统 第4部分:故障电弧探测器
- GB5237.3-2008 铝合金建筑型材 第3部分:电泳涂漆型材
- GB/T39964-2021 造纸行业能源管理体系实施指南
- GB/T9771.6-2020 通信用单模光纤 第6部分:宽波长段 光传输用非零色散单模光纤特性
- 行业新闻
请牢记:“bzxz.net”即是“标准下载”四个汉字汉语拼音首字母与国际顶级域名“.net”的组合。 ©2025 标准下载网 www.bzxz.net 本站邮件:bzxznet@163.com
网站备案号:湘ICP备2025141790号-2
网站备案号:湘ICP备2025141790号-2