- 您的位置:
- 标准下载网 >>
- 标准分类 >>
- 国家标准(GB) >>
- GB 13013-1991 钢筋混凝土用热轧光圆钢筋
标准号:
GB 13013-1991
标准名称:
钢筋混凝土用热轧光圆钢筋
标准类别:
国家标准(GB)
标准状态:
已作废-
发布日期:
1991-06-22 -
实施日期:
1992-03-01 -
作废日期:
2008-09-01 出版语种:
简体中文下载格式:
.rar.pdf下载大小:
149.37 KB
点击下载
标准简介:
标准下载解压密码:www.bzxz.net
本标准规定了钢筋混凝土用热轧直条光圆钢筋的级别、代号、尺寸、外形、重量、技术要求、试验方法、检验规则、包装、标志和质量证明书等。本标准适用于钢筋混凝土用热轧直条光圆钢筋。本标准不适用于由成品钢材再次轧制成的再生钢筋。 GB 13013-1991 钢筋混凝土用热轧光圆钢筋 GB13013-1991
部分标准内容:
中华人民共和国国家标准
钢筋混凝土用热轧光钢筋
Hot rolled plain steel bars for the reinforcement of concrete1主题内容与适用范围
1.1、主题内容
GB13013—91
本标准规定了钢筋混凝土用热轧直条光圆钢筋的级别、代号、尺寸、外形、重量、技术要求、试验方法、检验规则、包装、标志和质量证明书等。1.2适用范围
本标准适用于钢筋混凝土用热轧直条光圆钢筋。本标准不适用于由成品钢材再次轧制成的再生钢筋。2引用标准
GB222钢的化学分析用试样取样法及成品化学成分允许偏差钢铁及合金化学分析方法
金属拉伸试验方法下载标准就来标准下载网
GB 232金属弯曲试验方法
GB2101型钢验收、包装、标志及质量证明书的般规定3术语、级别、代号
3.1术语
3.1.1光圆钢筋
横截面通常为形,且表面为光滑的钢筋混凝土配筋用钢材。3.1.2热轧光圆筋
经热轧戒型并自然冷却的成品光圆钢筋3.2级别、代号
热轧直条光圆钢筋级别为1级,强度等级代号为R235。4尺寸、外形、重量及允许偏差
4.1公称直径范围及推荐直径
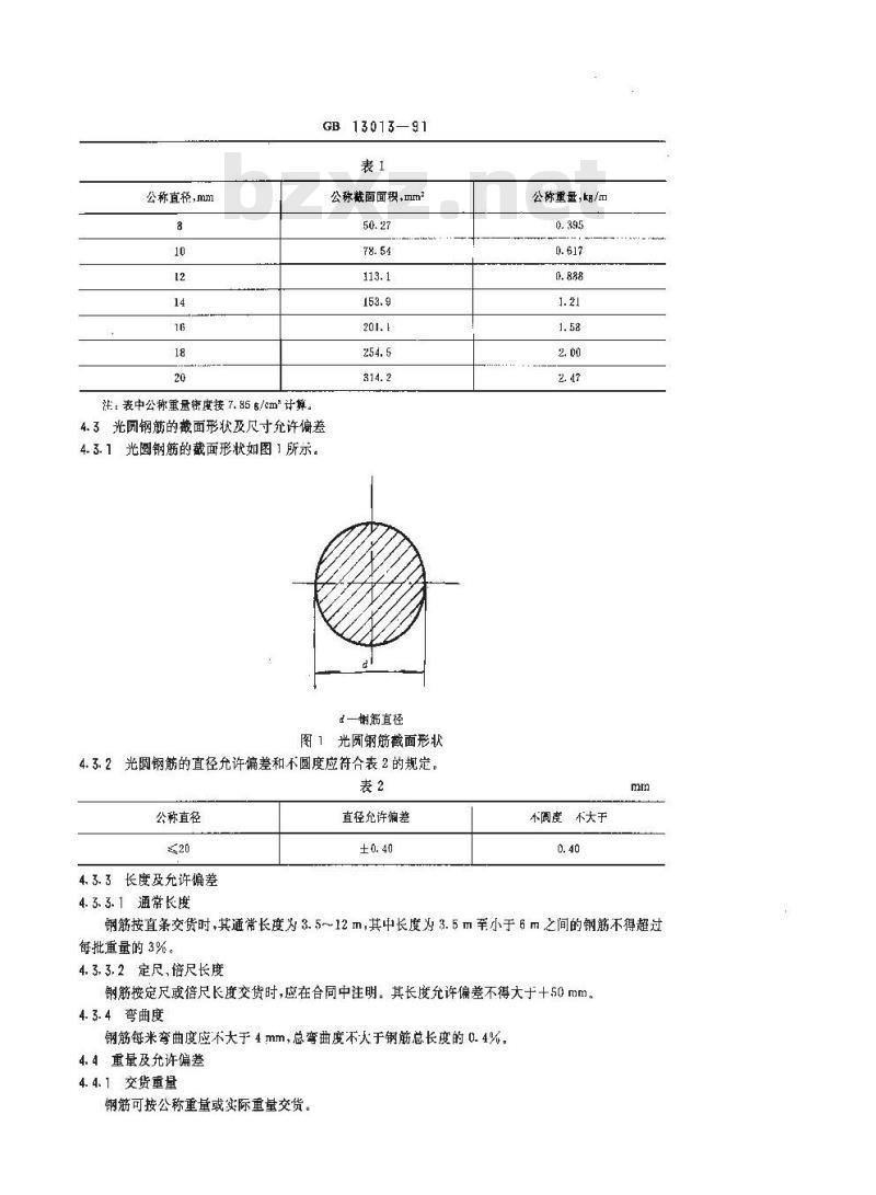
钢筋的公称直径范围为8~20mm,本标准推荐的钢筋公称直径为8、10、12、16.20mm。4.2公称截面积与公称重量
钢筋的公称横戴面积与公称重量列于表1。国衰技术监量局 1991-0 6-22 批准1992-03-01实施
公称直径,mm
注:表中公称重量密度按7.85g/cm*计算。GB 1301391
公称裁面面积,mm
4.3光圆钢筋的截面形状及尺寸允许偏差4.3.1光圆钢筋的截面形状如图1所示。—制筋直径
图1光圆钢筋截面形状
4. 3.2光圆钢筋的直径允许偏差和不圆度应符合表2的规定。表2
公称直径
4.3.3长度及允许偏差
4.3.3.1通常长度
直径允许偏差
公称重量,kg/m
不周度不大于
钢筋按直条交货时,其通常长度为3. 5~12 m,其中长度为3. 5m至小于 6m之间的钢筋不得超过每批重量的3%。
4.3.3.2定尺、倍尺长度
钢筋接定尺或倍尺长度交货时,应在合同中注明。其长度允许偏差不得大于十50 mm。4.3.4弯曲度
钢筋每米弯曲度应不大于4mm,总弯曲度不大于钢筋总长度的0.4%。4.4重量及允许偏差
4.4.1交货重量
钢筋可按公称重量或实际重量交货。4.4.2重量充许偏差
GB 13013—91
根据需方要求,钢筋按重量偏差交货时,其实际重量与公称重量的允许偏差应符合表3的规定。表3
公称直径,mm
14~ 20
5技术要求
5.1牌号及化学成分
5.1.1钢的牌号及化学成分(熔炼分析)应符合表4的规定实际重量与公称直量的偏差,%
5.1.2钢巾残余元素铬、镍、铜含量应各不大于0.30%,氧气转炉钢的氮含量不应大于0.008%。经需方间意,铜的残余含量可不大于0.35%,供方如能保证可不作分析。5.1.3钢中的残余含量不应大于0.080%。用含砷矿冶炼生铁所冶炼的钢,神含量由供需双方协议规定。如原料中没有含碑,对钢中的砷含量可以不作分析。表4
化学成分,%
面形状
钢筋级别
强度代号
0. 14~0. 220. 12-0, 300. 30-~0. 655.1.4钢筋的化学成分允许偏差应符合GB222的有关规定。5.1.5在保证制筋性能合格的条件下,钢的成分下限不作交货条件。5.2抬炼方法
钢以氧气转炉,平炉或电炉冶炼。5.3交货状态
钢筋以热轧状态交货。
5.4力学性能、工艺性能
不大于
钢筋的力学性能、工艺性能应符合表5的规定。冷弯试验时受弯曲部位外表面不得产生裂纹。表5
5.5表面质量
強度等
级代号
钢筋表面不得有裂纹、结疤和折叠。服点
抗拉强度叶
不小于
仲长率8,
钢筋表面凸块和其他缺陷的深度和高度不得大于所在部位尺寸的允许偏。6试验方法
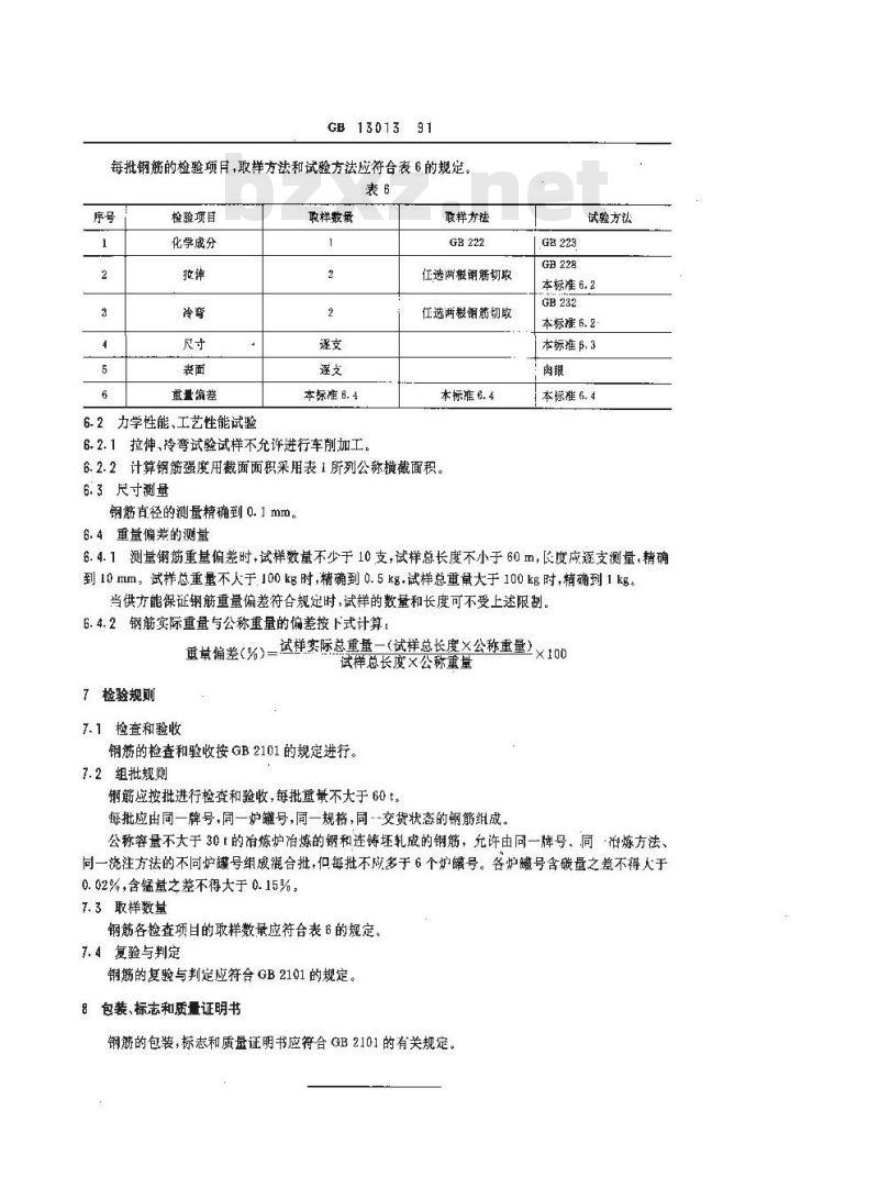
6.1检验项目
d一穹芯直径
a—钢筋公称直径
180 d= a
GB13013
每批钢筋的检验项月,取样方法和试验方法应符合表6的规定。表6
检验项目
化学成分
重量偏差
6.2力学性能、工艺性能试验
取样数最
本标摊 6.4
6.2.1拉伸、冷弯试验试样不允许进行车前加工。取样方法
任选两根筋切取
任选两报钢筋切取
本标准6.4
6.2.2计算钢筋强度用截面面积采用表1所列公称横截面积。6. 3尺寸测量
钢筋直径的测量精确到0.1mm。
6.4重量偏差的测量
试验方法
本标准 6.2
本标准 6. 2:
本标准6.3
本标准 6. 4
6. 4. 1 测量钢筋重量偏差时,试样数量不少于 10 支,试样总长度不小于 60 m,长度应逐支测量,精确到10mm。试样总重量不人于.100kg时,精确到0.5kg试样总重量大于100kg时,精确到1kg当供方能保证钢筋重量偏差符合规定时,试样的数量和长度可不受上述限制。6.4.2钢筋实际重量与公称重量的偏差按下式计算:重量偏差(%) -这样实际总重量-(试样发长素否公称重量) ×10试样总长度X公称重量
7检验规则
7.1检查和验收
钢筛的检查和验收按GB2101的规定进行。7.2组批规则
钢筋应按批进行检查和验收,每批重量不大于60t。每批应由同一牌号,同一炉号,同一规格,同·-交货状态的钢筋组成。公称容量不大于301的冶炼炉冶炼的钢和连铸坏轧成的钢筋,允许由同一牌号。同·冶炼方法、同一尧注方法的不向炉罐号组成混合批,但每批不应多于6个炉罐号。各炉罐号含碳量之差不得人于0.02%,含锰量之差不得大于0.15%,7.3取样数量
钢筋各检查项目的取样数量应符合表6的规定。7.4复验与判定
钢筋的复验与判定应符合GB2101的规定。8包装、标志和质量证明书
钢筋的包装,标志和质量证明书应符合GB2101的有关规定,附加说明:
13013—91
本标准由中华人民共和国冶金工业部提出。本标准由冶金工业部情报标准研究总所归口:本标准由冶金部建筑研究总院、上海第二钢铁厂、冶金部情报标准研究总所负责起草。本标准主要起草人张克球、何成杰、王汉升、胡国苹。本标准代替GB1499—84有关部分。GB13013—911
本标准水平等级标记
小提示:此标准内容仅展示完整标准里的部分截取内容,若需要完整标准请到上方自行免费下载完整标准文档。
钢筋混凝土用热轧光钢筋
Hot rolled plain steel bars for the reinforcement of concrete1主题内容与适用范围
1.1、主题内容
GB13013—91
本标准规定了钢筋混凝土用热轧直条光圆钢筋的级别、代号、尺寸、外形、重量、技术要求、试验方法、检验规则、包装、标志和质量证明书等。1.2适用范围
本标准适用于钢筋混凝土用热轧直条光圆钢筋。本标准不适用于由成品钢材再次轧制成的再生钢筋。2引用标准
GB222钢的化学分析用试样取样法及成品化学成分允许偏差钢铁及合金化学分析方法
金属拉伸试验方法下载标准就来标准下载网
GB 232金属弯曲试验方法
GB2101型钢验收、包装、标志及质量证明书的般规定3术语、级别、代号
3.1术语
3.1.1光圆钢筋
横截面通常为形,且表面为光滑的钢筋混凝土配筋用钢材。3.1.2热轧光圆筋
经热轧戒型并自然冷却的成品光圆钢筋3.2级别、代号
热轧直条光圆钢筋级别为1级,强度等级代号为R235。4尺寸、外形、重量及允许偏差
4.1公称直径范围及推荐直径
钢筋的公称直径范围为8~20mm,本标准推荐的钢筋公称直径为8、10、12、16.20mm。4.2公称截面积与公称重量
钢筋的公称横戴面积与公称重量列于表1。国衰技术监量局 1991-0 6-22 批准1992-03-01实施
公称直径,mm
注:表中公称重量密度按7.85g/cm*计算。GB 1301391
公称裁面面积,mm
4.3光圆钢筋的截面形状及尺寸允许偏差4.3.1光圆钢筋的截面形状如图1所示。—制筋直径
图1光圆钢筋截面形状
4. 3.2光圆钢筋的直径允许偏差和不圆度应符合表2的规定。表2
公称直径
4.3.3长度及允许偏差
4.3.3.1通常长度
直径允许偏差
公称重量,kg/m
不周度不大于
钢筋按直条交货时,其通常长度为3. 5~12 m,其中长度为3. 5m至小于 6m之间的钢筋不得超过每批重量的3%。
4.3.3.2定尺、倍尺长度
钢筋接定尺或倍尺长度交货时,应在合同中注明。其长度允许偏差不得大于十50 mm。4.3.4弯曲度
钢筋每米弯曲度应不大于4mm,总弯曲度不大于钢筋总长度的0.4%。4.4重量及允许偏差
4.4.1交货重量
钢筋可按公称重量或实际重量交货。4.4.2重量充许偏差
GB 13013—91
根据需方要求,钢筋按重量偏差交货时,其实际重量与公称重量的允许偏差应符合表3的规定。表3
公称直径,mm
14~ 20
5技术要求
5.1牌号及化学成分
5.1.1钢的牌号及化学成分(熔炼分析)应符合表4的规定实际重量与公称直量的偏差,%
5.1.2钢巾残余元素铬、镍、铜含量应各不大于0.30%,氧气转炉钢的氮含量不应大于0.008%。经需方间意,铜的残余含量可不大于0.35%,供方如能保证可不作分析。5.1.3钢中的残余含量不应大于0.080%。用含砷矿冶炼生铁所冶炼的钢,神含量由供需双方协议规定。如原料中没有含碑,对钢中的砷含量可以不作分析。表4
化学成分,%
面形状
钢筋级别
强度代号
0. 14~0. 220. 12-0, 300. 30-~0. 655.1.4钢筋的化学成分允许偏差应符合GB222的有关规定。5.1.5在保证制筋性能合格的条件下,钢的成分下限不作交货条件。5.2抬炼方法
钢以氧气转炉,平炉或电炉冶炼。5.3交货状态
钢筋以热轧状态交货。
5.4力学性能、工艺性能
不大于
钢筋的力学性能、工艺性能应符合表5的规定。冷弯试验时受弯曲部位外表面不得产生裂纹。表5
5.5表面质量
強度等
级代号
钢筋表面不得有裂纹、结疤和折叠。服点
抗拉强度叶
不小于
仲长率8,
钢筋表面凸块和其他缺陷的深度和高度不得大于所在部位尺寸的允许偏。6试验方法
6.1检验项目
d一穹芯直径
a—钢筋公称直径
180 d= a
GB13013
每批钢筋的检验项月,取样方法和试验方法应符合表6的规定。表6
检验项目
化学成分
重量偏差
6.2力学性能、工艺性能试验
取样数最
本标摊 6.4
6.2.1拉伸、冷弯试验试样不允许进行车前加工。取样方法
任选两根筋切取
任选两报钢筋切取
本标准6.4
6.2.2计算钢筋强度用截面面积采用表1所列公称横截面积。6. 3尺寸测量
钢筋直径的测量精确到0.1mm。
6.4重量偏差的测量
试验方法
本标准 6.2
本标准 6. 2:
本标准6.3
本标准 6. 4
6. 4. 1 测量钢筋重量偏差时,试样数量不少于 10 支,试样总长度不小于 60 m,长度应逐支测量,精确到10mm。试样总重量不人于.100kg时,精确到0.5kg试样总重量大于100kg时,精确到1kg当供方能保证钢筋重量偏差符合规定时,试样的数量和长度可不受上述限制。6.4.2钢筋实际重量与公称重量的偏差按下式计算:重量偏差(%) -这样实际总重量-(试样发长素否公称重量) ×10试样总长度X公称重量
7检验规则
7.1检查和验收
钢筛的检查和验收按GB2101的规定进行。7.2组批规则
钢筋应按批进行检查和验收,每批重量不大于60t。每批应由同一牌号,同一炉号,同一规格,同·-交货状态的钢筋组成。公称容量不大于301的冶炼炉冶炼的钢和连铸坏轧成的钢筋,允许由同一牌号。同·冶炼方法、同一尧注方法的不向炉罐号组成混合批,但每批不应多于6个炉罐号。各炉罐号含碳量之差不得人于0.02%,含锰量之差不得大于0.15%,7.3取样数量
钢筋各检查项目的取样数量应符合表6的规定。7.4复验与判定
钢筋的复验与判定应符合GB2101的规定。8包装、标志和质量证明书
钢筋的包装,标志和质量证明书应符合GB2101的有关规定,附加说明:
13013—91
本标准由中华人民共和国冶金工业部提出。本标准由冶金工业部情报标准研究总所归口:本标准由冶金部建筑研究总院、上海第二钢铁厂、冶金部情报标准研究总所负责起草。本标准主要起草人张克球、何成杰、王汉升、胡国苹。本标准代替GB1499—84有关部分。GB13013—911
本标准水平等级标记
小提示:此标准内容仅展示完整标准里的部分截取内容,若需要完整标准请到上方自行免费下载完整标准文档。
标准图片预览:





- 其它标准
- 热门标准
- 国家标准(GB)
- GB29140-2024 纯碱单位产品能源消耗限额
- GB/T29633.4-2020 南极地名 第4部分:罗马字母拼写
- GB15193.5-2003 骨髓细胞微核试验
- GB/T43225-2023 空间物体登记要求
- GB/T42970-2023 半导体集成电路 视频编解码电路测试方法
- GB/T18721.4-2024 印刷技术 印前数据交换 第4部分:显示用宽色域标准彩色图像数据 [Adobe RGB (1998)/SCID]
- GB5237.3-2008 铝合金建筑型材 第3部分:电泳涂漆型材
- GB/T15773-1995 水土保持综合治理 验收规范
- GB/T15412-1994 应用电视摄像机云台通用技术条件
- GB28129-2011 乙羧氟草醚原药
- GB30530-2024 二甲基硅氧烷单位产品能源消耗限额
- GB/T9771.6-2020 通信用单模光纤 第6部分:宽波长段 光传输用非零色散单模光纤特性
- GB14287.4-2014 电气火灾监控系统 第4部分:故障电弧探测器
- GB/T5750.13-2006 生活饮用水标准检验方法 放射性指标
- GB1913.2-1990 漂白浸渍绝缘纸
- 行业新闻
请牢记:“bzxz.net”即是“标准下载”四个汉字汉语拼音首字母与国际顶级域名“.net”的组合。 ©2025 标准下载网 www.bzxz.net 本站邮件:bzxznet@163.com
网站备案号:湘ICP备2025141790号-2
网站备案号:湘ICP备2025141790号-2