- 您的位置:
- 标准下载网 >>
- 标准分类 >>
- 机械行业标准(JB) >>
- JB/T 2932-1999 水处理设备 技术条件
标准号:
JB/T 2932-1999
标准名称:
水处理设备 技术条件
标准类别:
机械行业标准(JB)
标准状态:
现行-
发布日期:
1999-08-06 -
实施日期:
2000-01-01 出版语种:
简体中文下载格式:
.rar.pdf下载大小:
9.07 MB
中标分类号:
机械>>活塞式内燃机与其他动力设备>>J98锅炉及其辅助设备
点击下载
标准简介:
标准下载解压密码:www.bzxz.net
本标准规定了水处理设备的产品分类,设备的设计、制造、检验,性能试验方法以及标志、包装、运箱、贮存等要求. JB/T 2932-1999 水处理设备 技术条件 JB/T2932-1999
部分标准内容:
JB/T2932—1999
本标准是对JB2932-86《水处理设备制造技术条件》、ZBJ98003一87《水处理设备油漆包装技术条件》进行的修订。
本标准依据JB2932一86实施以来所取得的经验,参照近期国内同类标准进行了下列变动:1将JB2932一86卷首内容单独列为第1章“范围”,且将水处理设备的压力范围扩大到不大于5MPa,包括常压设备、真空设备。将受《压力容器安全技术监察规程》(简称《容规下同)监察的水处理设备划归《容规》和GB1501998管辖;2增加“前言”和“引用标准”;3增加第3章“产品分类及主要性能指标”,第4章“设备性能试验方法”,第5章“设计”;4因ZBJ98004一87《水处理设备原材料入厂检验》已废止,故第6章“材料”中撤消有关内容;5撤消JB2932一86中附录A“防腐材料”,增加第8章“防腐”。充实橡胶衬里的某些内容以及增加玻璃钢衬里、涂层两大内容;6第9章“检验”较JB2932一86出厂检验中增加防腐设备的电火花检验,且增加型式检验。本标准自实施之日起,代替JB2932—86、ZBJ98003—87。本标准由无锡锅炉水处理设备研究所提出并归口。本标准由无锡锅炉厂负责起草。本标准主要起草人:艾中、陈强、周石芸、潘玲芳。本标准由无锡锅炉水处理设备研究所负贵解释。1
1范围
中华人民共和国机械行业标准
水处理设备
技术条件
Specificationfor water treatment equipmentsJB/T2932—1999
代替JB2932—86
ZBJ98003—87
本标准规定了水处理设备的产品分类,设备的设计、制造、检验,性能试验方法以及标志、包装、运输、贮存等要求。
1.1本标准适用于下列设备:
a)设计压力不大于5MPa的水处理设备,对于成套工程范围内的管路系统可参照执行;b)整个使用过程中仅在某些操作步骤时同时具备受《压力容器安全技术监察规程》(简称《容规》,下同)监察的三个条件的水处理设备。如采用压缩空气反洗的机械过滤设备;采用气顶压法的逆流再生离子交换设备;用压缩空气进行树脂混合的阳阴离子混合交换器以及在采用压缩空气输送的酸(碱)系统中的酸(碱)贮罐,但罐内未装扬酸(碱)器的等等。1.2本标准不适用于下列设备:
a)整个使用过程中同时具备受《容规》监察的三个条件的水处理设备;b)废水处理设备(各种池、槽等)。2引用标准
下列标准所包含的条文,通过在本标准中引用而构成为本标准的条文。本标准出版时,所示版本均为有效。所有标准都会被修订,使用本标准的各方应探讨使用下列标准最新版本的可能性。GB150—1998
GB/T1804—1992
GB/T3854-1983
GB4219-1996
GB4454--1996
GB/T89231988
GB/T13922.2-1992
GB/T13922.3—1992免费标准下载网bzxz
JB/T81—1994
JB/T82.1—1994
JB/T82.2—1994
JB/T86.1—1994
JB/T86.2—1994
JB/T2536—1980
JB/T2639—1993
JB4700~4707-1992
JB4708—1992
JB4726—1994
钢制压力容器
一般公差线性尺寸的未注公差
纤维增强塑料巴氏(巴柯尔)硬度试验方法化工用硬聚氯乙烯(PVC一U)管材硬质聚氯乙烯层压板材
涂装前钢材表面锈蚀等级和除锈等级水处理设备性能试验离子交换设备水处理设备性能试验过滤设备
凸面板式平焊钢制管法兰
凸面对焊钢制管法兰
凹凸面对焊钢制管法兰
凸面钢制管法兰盖
凹凸面钢制管法兰盖
压力容器油漆、包装、运输
锅炉承压灰铸铁铸件技术条件
压力容器法兰
钢制压力容器焊接工艺评定
压力容器用碳素钢和低合金钢锻件国家机械工业局1999—08—06批准2
2000—01—01实施
JB4728—1994
JB4730—1994
JB/T96671999
HG/T2698—1995
SY5182
3产品分类及主要性能指标
JB/T2932—1999
压力容器用不锈钢锻件
压力容器无损检测
水处理设备型号编制方法
设备防腐衬里用橡胶板
绕焊不锈钢筛管
水处理设备的分类与型号编制应符合JB/T9667的要求。水处理设备在系统正常投运条件下其主要性能指标应不低于表1的规定。表1主要性能指标
设备名称
单层滤料
过滤设备
离子交换器
机械过滤器
双层滤料
三层滤料
单层滤料
高效纤维过滤器
活性炭过滤器
第二级钠
阳离子交换器
阴离子交换器
对流再生
对流再生
磺化煤
固定床
浮动床
磺化煤
固定床
浮动床
运行流速
混凝澄清接触混凝
去除游离素
去除有机物
进水品质
悬浮物(mg/L):≤20
悬浮物(mg/L):≤10
悬浮物(mg/L):≤15
双级钠<10(或<6.5)
总硬度(mmol/L);单级钠<5.5.第二级钠<0.2'
悬浮物(mg/L):顾流再生<5,
逆流再生<2,浮动床<2
游离氯(mg/L):<0.1
含铁量(mg/L):<0.3
耗氧量cOD(mg/LO.):<2
水温(C):5~45
含盐量(mg/L):<500*
悬浮物(mg/L):顺流再生<5,
逆流再生<2.浮动庆<2
游离泉(mg/L):<0.1
含铁量(mg/L);<0.3
耗氢量CODM。(mg/LO:):
水温(℃):5~45*..
含盐量(mg/L):<500
悬浮物(mg/L):顺流再生<5.
逆流再生<2,浮动床<2
游离高氯(mg/L):<0.1
含铁量(mg/L):<0.3
耗氧量COD。(mg/LO:):
水温(C):5~45....
出水品质
悬浮物(mg/L):≤5
悬浮物(mg/L):≤2
悬浮物(mg/L):残余氯(mg/L):<0.1
耗氧量(mg/LO.):<2
总硬度(mmol/L);<0.03
总硬度(mmol/L):
当进水<10时,出水<
0.03;当进水<6.5时,出
水<0.005
总度(mmol/L):~0
Na+(μg/L):
顺流再生<100
逆流再生<50
浮动床<50
总便度(mmol/L):0
电导率(μs/cm25C)
顺流再生≤10
逆流再生<5
二氧化硅(μg/L):
顺流再生<100
逆流再生<50
浮动床<50
设备名称
除二氧化碳器
阳阴混合离子交换器
(一级除盐后)
除铁过滤器
管式精密过滤器
电磁过滤器
凝结水精处理混床
粉末树脂复盖过滤器
运行流速
JB/T2932—1999
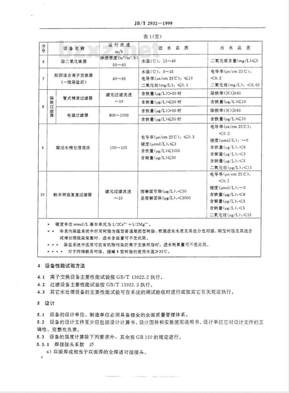
表1(完)
进水品质
淋酒密度(m/m.h)
滤元过滤流速
800~1000
100~120
滤元过滤流速
水温(℃):15~40
水温(℃):5~45
电导率(μs/cm25℃):≤10
二氧化硅(mg/L):≤0.1
含铁量(μg/L)>50时
含铁量(μg/L)≤50时
含铁量(μg/L)>50时
含铁量(μg/L)≤50时
电导率(μs/cm25C):≤0.3
硬度(μmol/L)≤3
含铁量(μg/L)≤1C00
含铜量(μg/L)30
溶解固形物(μg/L):<50
总溶解固体(μg/L):<3000
硬度单位mmol/L基本单元为1/2Ca?-+1/2Mg**。出水品质
二氧化碳含量(mg/L)≤5
电导率(μs/cm25C):
二氧化硅(mg/L):<0.02
除铁率(%)≥80
含铁量(μg/L)≤10
除铁率(%)≥80
含铁量(μg/L)≤10
电导率(μs/cm25C):
硬度(μmol/L):~0
含铁量(μg/L):<8
含铜量(μg/L):<3
含钠量(μg/L):<5
二氧化硅(μg/L):<15
电导率(μs/cm25C):
硬度(μmol/L):~0
含铁量(μg/L):<8
含铜量(μg/L):<3
含钠量(μg/L):<5
二氧化硅(μg/L):<15
本表内除盐系统中所用树脂为强型普通凝胶型树脂,根据进水水质及其组分选用强、弱型树脂及其组合或增加预脱盐装置时,进水含盐量可不受此限。除盐系统中选用可抗有机物污染的离子交换树脂时,进水耗氧量可不受此。对于丙烯酸系树脂、强碱I型树脂的使用水温35℃。设备性能试验方法
离子交换设备主要性能试验按GB/T13922.2执行。4.1
4.2过滤设备主要性能试验按GB/T13922.3执行。4.3其它水处理设备的主要性能试验可在系统的调试验收时进行或按其它有关规定执行。5设计
5.1设备的设计单位、制造单位必须具备健全的全面质量管理体系。5.2设备的设计文件至少应包括设计计算书、设计图样和安装使用说明书、设计单位应对设计文件的正确性、完整性负责。
5.3设备的强度计算除下列要求外,其余按GB150的规定进行。5.3.1焊接接头系数0
a)双面焊或相当于双面焊的全焊透对接接头。100%无损检测
局部无损检测
JB/T2932—1999
不作无损检测
b)单面焊的对接接头,沿焊缝根部全长具有紧贴基本金属的垫板或氩弧焊打底。100%无损检测
局部无损检测
不作无损检测
5.3.2腐蚀裕量C
a)橡胶、玻璃钢衬里及涂层设备b)材质为碳素钢的其它水处理设备c)材质为不锈钢的其它水处理设备6材料
C,≥1mm;
Cz=0。
钢材的使用范围应符合GB150的规定。6.1
6.2设备受压元件用钢应附有钢材质量证明书(或其复印件)。按此验收,必要时应进行复验。6.3焊接材料应符合有关国家标准、行业标准的规定。6.4锻件按JB4726、JB4728规定的要求,锻件级别应在图样中标明。6.5设备管路法兰按JB/T81、JB/T82.1、JB/T82.2、JB/T86.1、JB/T86.2的规定。6.6
设备简体法兰按JB4700~4707的规定。硬聚氯乙烯板应符合GB4454的规定,硬聚氟乙烯管材应符合GB4219的规定。6.7
铸铁元件材料应符合JB/T2639的规定。6.84
6.9衬里用橡胶板应符合HG/T2698的规定。6.10设备中成套供应的安全阀、衬胶隔膜阀、压力表、水位计等配件应有制造厂的质量合格证且应符合各自的产品标准。
主要受压元件材料的代用必须取得原设计单位同意。6.11
6.12设备的主要受压元件下料时,应按工厂有关规定打上原材料移植标记。7制造
7.1制造单位必须按设计图样进行制造,检验部门应对提出的检验报告的正确性、完整性负责。7.2设备的制造与检验,除应符合本章规定外,还应符合图样要求。7.3设备主要受压部分的焊接接头分为A、B、C、D四类,如图1所示。7.3.1圆简部分的纵向接头,球形封头与圆简连接的环向接头,各类凸形封头中的所有拼接接头,均属A类焊接接头。
7.3.2壳体部分的环向接头,锥形封头小端与接管连接的接头,长颈法兰与接管连接的接头,均属B类焊接接头,但已规定为A、C、D类的焊接接头除外。5
JB/T2932—1999
7.3.3平盖与圆简非对接连接的接头,法兰与壳体、接管连接的接头,内封头与圆简的搭接接头均属C类焊接接头。
7.3.4接管、人孔、凸缘、补强圈等与壳体连接的接头均属D类焊接接头。7.4冷热加工成形
7.4.1坡口
坡口及其母材两侧表面20mm范围内(以离坡口边缘的距离计),须将氧化物、油污、熔渣等清除干净。坡口表面不得有裂纹、分层、夹渣等缺陷。7.4.2封头
7.4.2.1封头用钢板拼接制成时,拼接焊缝不得超过二条。且拼接焊缝离封头中心距离应小于0.25D(D;≤4000mm),拼接板最小宽度应大于200mm。(图2)(D;mm)
封头内直径mm,8s
投料厚度
7.4.2.2封头由瓣片和顶圆板对接制成时,焊缝方向只允许是径向和环向的。径向焊缝之间最小距离应大于38s,且不小于100mm。中心顶圆板直径d应小于0.5D,顶圆板由二块拼接时,焊缝应通过顶圆板中心。(图3)
7.4.2.3椭圆形、碟形封头主要尺寸偏差按表2的规定。(图4)6
封头内直径
>800~≤1200
>1200~≤1600
>1600~≤2400
>2400~3000
>3000~≤4000
JB/T2932—1999
表2椭圆形、碟形封头主要尺寸偏差内直径允差
最大最小内直径差
表面凹凸量
直边高度允差
封头总高度允差
椭圆形、碟形、折边锥形封头成形后的最小厚度不得小于其名义厚度减去钢板负偏差。7.4.2.4
7.4.2.5椭圆形、碟形、折边锥形封头的直边部分上的纵向皱折深度不得大于1.5mm。7.4.2.6球壳或球形封头主要尺寸偏差按表3的规定。(图5)名
瓣片间E
内直径偏差△D
最大最小内直径差e
表3球壳或球形封头主要尺寸偏差技术要求
焊后对接接头形成的棱角度E(包括错边量)高度偏差△h
封头表面凹凸量C
纵向对接接头对口错边量
环向对接接头对口错边量
封头周长偏差
JB/T2932—1999
样板弦长=1/6D(且不小于300mm)E
7.4.2.7球冠形封头、锥形(壳体)封头及平盖的加工允差(图6)应不大于表4的要求。D±AD
表4球冠形封头、锥形(壳体)封头及平盖的加工允差充差
内直径
球冠形封头
锥形封头
最大最小内直径差。
表面四凸量
直边高度允差Ah
内直径D
800|>800~≤1200>1200~≤1600>1600~≤2400>2400~≤3000>3000~≤4000>4000±2
封头总高度允差h
7.4.2.8球冠形封头,锥形封头成形后的最小厚度不得小于其名义厚度减去钢板负偏差。7.4.3简节与筒壳
7.4.3.1同一简节A类焊接接头条数见表5。表5同一简节A类焊接接头条数
简壳内直径D:(mm)
允许A类焊接接头条数
D≤1000
1C00同一简节上两A类接头焊中心线间外圆弧长不小于300mm。7.4. 3.2
JB/T2932—1999
7.4.3.3厚度相等的单层钢板A类接头及厚度相等的复合钢板的A类接头的对口错边量(图7)按表6规定。
表6厚度相等的单层或复合钢板A类接头的对口错边量对口处的板厚
8≤10
单层钢板
b≤0.18s
A类接头的对口错边量
b≤0.16s且不大于3
复合钢板
b≤0.18s且不大于2
7.4.3.4简节A类接头处形成的棱角度E<0.18s+2mm,且不大于5mm,用弦长等于1/6D,且不小于300mm的内样板或外样板检查。(图8)16D直下小于300mm
1/6D,且不小于300mm
7.4.3.5壳体同一断面上最大内直径与最小内直径之差e,应不大于该断面内直径D;的1%且不大于25mm。当被捡断面位于开孔中心一倍开孔内直径范围内时,则该断面最大内直径与最小内直径之差e.应不大于该断面内直径D:的1%与开孔内直径的2%之和,且不大于25mm。(图9)真空容器的最大内直经与最小内直径之差e按图样要求。JB/T2932—1999
7.4.3.6简壳的几何形状和尺寸偏差按表7的规定。(图10)表7简壳的几何形状和尺寸偏差
偏差项目
端面倾斜度△f
长度偏差△L
直线度△W
简壳内直径D
≤800|>800~≤1200>1200~≤160>1600~≤2400>2400~≤3000>3000~400g>40002
每米偏差士2,且总长度偏差±12简壳长度L≤10000时,△W≤2L/1000且不大于16简壳长度L>10000时:△W≤L/1000且不大于30注:简壳直线度的检查是通过中心线的水平和垂直面,即沿函周0°、90°、180°、270°四个部位拉线测量。测量位置离A类接头焊缝中心线(不含球形封头与简壳连接的接头)的距离不小于100mm。当简壳厚度不同时,计算直线度时应减去厚度差。
7.4.4法兰
7.4.4.1管路法兰(或平盖)的加工按JB/T81、JB/T82.1、JB/T82.2、JB/T86.1、JB/T86.2的规定。7.4.4.2简体法兰的加工按JB4700~4707的规定。7.4.4.3角钢或扁钢制法兰的要求如下:a)加工允差(图11)按表8的规定;b)非配钻螺栓孔中心圆直径和相邻两孔弦长的允差为土1mm,任意两弦长允差应不大于2mm,未注公差尺寸的配钻螺栓孔的公差应符合GB/T1804规定的C级要求;c)法兰表面不得有裂纹、毛刺、以及降低强度或连接可靠性的缺陷。10
h≤100
8s≤50
表面不平度△m
最大最小直径之差e
立筋不垂
直度AC
宽度允差
厚度允差
h≤100
b≤100
JB/T2932—1999
表8角钢和扁钢制法兰的加工允差直径
≤800|>800~≤1200>1200~≤1600>1600~≤2400>2400~3
≤0.1s且不大于3
≤300G>3000≤4c66>4600
注:角钢、扁钢表面不平度用长度不小于300mm的直尺检查,n为直尺与被检平面之可源,7.4.5组装
设备简壳可由数节简节对接而成,其中最短一节的长度不得小于300mm。7.4.5.1
厚度相等的单层钢板相连的B类接头、厚度相等的复合钢板相连的B类接头以及球形封头与7.4.5.2
圆简连接的A类接头的对口错边量(图12)按表9的规定。表9厚度相等的单层、复合钢板及球封头与圆简连接的A类接头对口错边量mm
对口处的板厚
单层钢板
b≤25%8s
b≤20%s
B类接头的对口错边量
赁合钢板
b≤10为os+1且不大于6
b≤10为s且不大于?
小提示:此标准内容仅展示完整标准里的部分截取内容,若需要完整标准请到上方自行免费下载完整标准文档。
本标准是对JB2932-86《水处理设备制造技术条件》、ZBJ98003一87《水处理设备油漆包装技术条件》进行的修订。
本标准依据JB2932一86实施以来所取得的经验,参照近期国内同类标准进行了下列变动:1将JB2932一86卷首内容单独列为第1章“范围”,且将水处理设备的压力范围扩大到不大于5MPa,包括常压设备、真空设备。将受《压力容器安全技术监察规程》(简称《容规下同)监察的水处理设备划归《容规》和GB1501998管辖;2增加“前言”和“引用标准”;3增加第3章“产品分类及主要性能指标”,第4章“设备性能试验方法”,第5章“设计”;4因ZBJ98004一87《水处理设备原材料入厂检验》已废止,故第6章“材料”中撤消有关内容;5撤消JB2932一86中附录A“防腐材料”,增加第8章“防腐”。充实橡胶衬里的某些内容以及增加玻璃钢衬里、涂层两大内容;6第9章“检验”较JB2932一86出厂检验中增加防腐设备的电火花检验,且增加型式检验。本标准自实施之日起,代替JB2932—86、ZBJ98003—87。本标准由无锡锅炉水处理设备研究所提出并归口。本标准由无锡锅炉厂负责起草。本标准主要起草人:艾中、陈强、周石芸、潘玲芳。本标准由无锡锅炉水处理设备研究所负贵解释。1
1范围
中华人民共和国机械行业标准
水处理设备
技术条件
Specificationfor water treatment equipmentsJB/T2932—1999
代替JB2932—86
ZBJ98003—87
本标准规定了水处理设备的产品分类,设备的设计、制造、检验,性能试验方法以及标志、包装、运输、贮存等要求。
1.1本标准适用于下列设备:
a)设计压力不大于5MPa的水处理设备,对于成套工程范围内的管路系统可参照执行;b)整个使用过程中仅在某些操作步骤时同时具备受《压力容器安全技术监察规程》(简称《容规》,下同)监察的三个条件的水处理设备。如采用压缩空气反洗的机械过滤设备;采用气顶压法的逆流再生离子交换设备;用压缩空气进行树脂混合的阳阴离子混合交换器以及在采用压缩空气输送的酸(碱)系统中的酸(碱)贮罐,但罐内未装扬酸(碱)器的等等。1.2本标准不适用于下列设备:
a)整个使用过程中同时具备受《容规》监察的三个条件的水处理设备;b)废水处理设备(各种池、槽等)。2引用标准
下列标准所包含的条文,通过在本标准中引用而构成为本标准的条文。本标准出版时,所示版本均为有效。所有标准都会被修订,使用本标准的各方应探讨使用下列标准最新版本的可能性。GB150—1998
GB/T1804—1992
GB/T3854-1983
GB4219-1996
GB4454--1996
GB/T89231988
GB/T13922.2-1992
GB/T13922.3—1992免费标准下载网bzxz
JB/T81—1994
JB/T82.1—1994
JB/T82.2—1994
JB/T86.1—1994
JB/T86.2—1994
JB/T2536—1980
JB/T2639—1993
JB4700~4707-1992
JB4708—1992
JB4726—1994
钢制压力容器
一般公差线性尺寸的未注公差
纤维增强塑料巴氏(巴柯尔)硬度试验方法化工用硬聚氯乙烯(PVC一U)管材硬质聚氯乙烯层压板材
涂装前钢材表面锈蚀等级和除锈等级水处理设备性能试验离子交换设备水处理设备性能试验过滤设备
凸面板式平焊钢制管法兰
凸面对焊钢制管法兰
凹凸面对焊钢制管法兰
凸面钢制管法兰盖
凹凸面钢制管法兰盖
压力容器油漆、包装、运输
锅炉承压灰铸铁铸件技术条件
压力容器法兰
钢制压力容器焊接工艺评定
压力容器用碳素钢和低合金钢锻件国家机械工业局1999—08—06批准2
2000—01—01实施
JB4728—1994
JB4730—1994
JB/T96671999
HG/T2698—1995
SY5182
3产品分类及主要性能指标
JB/T2932—1999
压力容器用不锈钢锻件
压力容器无损检测
水处理设备型号编制方法
设备防腐衬里用橡胶板
绕焊不锈钢筛管
水处理设备的分类与型号编制应符合JB/T9667的要求。水处理设备在系统正常投运条件下其主要性能指标应不低于表1的规定。表1主要性能指标
设备名称
单层滤料
过滤设备
离子交换器
机械过滤器
双层滤料
三层滤料
单层滤料
高效纤维过滤器
活性炭过滤器
第二级钠
阳离子交换器
阴离子交换器
对流再生
对流再生
磺化煤
固定床
浮动床
磺化煤
固定床
浮动床
运行流速
混凝澄清接触混凝
去除游离素
去除有机物
进水品质
悬浮物(mg/L):≤20
悬浮物(mg/L):≤10
悬浮物(mg/L):≤15
双级钠<10(或<6.5)
总硬度(mmol/L);单级钠<5.5.第二级钠<0.2'
悬浮物(mg/L):顾流再生<5,
逆流再生<2,浮动床<2
游离氯(mg/L):<0.1
含铁量(mg/L):<0.3
耗氧量cOD(mg/LO.):<2
水温(C):5~45
含盐量(mg/L):<500*
悬浮物(mg/L):顺流再生<5,
逆流再生<2.浮动庆<2
游离泉(mg/L):<0.1
含铁量(mg/L);<0.3
耗氢量CODM。(mg/LO:):
水温(℃):5~45*..
含盐量(mg/L):<500
悬浮物(mg/L):顺流再生<5.
逆流再生<2,浮动床<2
游离高氯(mg/L):<0.1
含铁量(mg/L):<0.3
耗氧量COD。(mg/LO:):
水温(C):5~45....
出水品质
悬浮物(mg/L):≤5
悬浮物(mg/L):≤2
悬浮物(mg/L):残余氯(mg/L):<0.1
耗氧量(mg/LO.):<2
总硬度(mmol/L);<0.03
总硬度(mmol/L):
当进水<10时,出水<
0.03;当进水<6.5时,出
水<0.005
总度(mmol/L):~0
Na+(μg/L):
顺流再生<100
逆流再生<50
浮动床<50
总便度(mmol/L):0
电导率(μs/cm25C)
顺流再生≤10
逆流再生<5
二氧化硅(μg/L):
顺流再生<100
逆流再生<50
浮动床<50
设备名称
除二氧化碳器
阳阴混合离子交换器
(一级除盐后)
除铁过滤器
管式精密过滤器
电磁过滤器
凝结水精处理混床
粉末树脂复盖过滤器
运行流速
JB/T2932—1999
表1(完)
进水品质
淋酒密度(m/m.h)
滤元过滤流速
800~1000
100~120
滤元过滤流速
水温(℃):15~40
水温(℃):5~45
电导率(μs/cm25℃):≤10
二氧化硅(mg/L):≤0.1
含铁量(μg/L)>50时
含铁量(μg/L)≤50时
含铁量(μg/L)>50时
含铁量(μg/L)≤50时
电导率(μs/cm25C):≤0.3
硬度(μmol/L)≤3
含铁量(μg/L)≤1C00
含铜量(μg/L)30
溶解固形物(μg/L):<50
总溶解固体(μg/L):<3000
硬度单位mmol/L基本单元为1/2Ca?-+1/2Mg**。出水品质
二氧化碳含量(mg/L)≤5
电导率(μs/cm25C):
二氧化硅(mg/L):<0.02
除铁率(%)≥80
含铁量(μg/L)≤10
除铁率(%)≥80
含铁量(μg/L)≤10
电导率(μs/cm25C):
硬度(μmol/L):~0
含铁量(μg/L):<8
含铜量(μg/L):<3
含钠量(μg/L):<5
二氧化硅(μg/L):<15
电导率(μs/cm25C):
硬度(μmol/L):~0
含铁量(μg/L):<8
含铜量(μg/L):<3
含钠量(μg/L):<5
二氧化硅(μg/L):<15
本表内除盐系统中所用树脂为强型普通凝胶型树脂,根据进水水质及其组分选用强、弱型树脂及其组合或增加预脱盐装置时,进水含盐量可不受此限。除盐系统中选用可抗有机物污染的离子交换树脂时,进水耗氧量可不受此。对于丙烯酸系树脂、强碱I型树脂的使用水温35℃。设备性能试验方法
离子交换设备主要性能试验按GB/T13922.2执行。4.1
4.2过滤设备主要性能试验按GB/T13922.3执行。4.3其它水处理设备的主要性能试验可在系统的调试验收时进行或按其它有关规定执行。5设计
5.1设备的设计单位、制造单位必须具备健全的全面质量管理体系。5.2设备的设计文件至少应包括设计计算书、设计图样和安装使用说明书、设计单位应对设计文件的正确性、完整性负责。
5.3设备的强度计算除下列要求外,其余按GB150的规定进行。5.3.1焊接接头系数0
a)双面焊或相当于双面焊的全焊透对接接头。100%无损检测
局部无损检测
JB/T2932—1999
不作无损检测
b)单面焊的对接接头,沿焊缝根部全长具有紧贴基本金属的垫板或氩弧焊打底。100%无损检测
局部无损检测
不作无损检测
5.3.2腐蚀裕量C
a)橡胶、玻璃钢衬里及涂层设备b)材质为碳素钢的其它水处理设备c)材质为不锈钢的其它水处理设备6材料
C,≥1mm;
Cz=0。
钢材的使用范围应符合GB150的规定。6.1
6.2设备受压元件用钢应附有钢材质量证明书(或其复印件)。按此验收,必要时应进行复验。6.3焊接材料应符合有关国家标准、行业标准的规定。6.4锻件按JB4726、JB4728规定的要求,锻件级别应在图样中标明。6.5设备管路法兰按JB/T81、JB/T82.1、JB/T82.2、JB/T86.1、JB/T86.2的规定。6.6
设备简体法兰按JB4700~4707的规定。硬聚氯乙烯板应符合GB4454的规定,硬聚氟乙烯管材应符合GB4219的规定。6.7
铸铁元件材料应符合JB/T2639的规定。6.84
6.9衬里用橡胶板应符合HG/T2698的规定。6.10设备中成套供应的安全阀、衬胶隔膜阀、压力表、水位计等配件应有制造厂的质量合格证且应符合各自的产品标准。
主要受压元件材料的代用必须取得原设计单位同意。6.11
6.12设备的主要受压元件下料时,应按工厂有关规定打上原材料移植标记。7制造
7.1制造单位必须按设计图样进行制造,检验部门应对提出的检验报告的正确性、完整性负责。7.2设备的制造与检验,除应符合本章规定外,还应符合图样要求。7.3设备主要受压部分的焊接接头分为A、B、C、D四类,如图1所示。7.3.1圆简部分的纵向接头,球形封头与圆简连接的环向接头,各类凸形封头中的所有拼接接头,均属A类焊接接头。
7.3.2壳体部分的环向接头,锥形封头小端与接管连接的接头,长颈法兰与接管连接的接头,均属B类焊接接头,但已规定为A、C、D类的焊接接头除外。5
JB/T2932—1999
7.3.3平盖与圆简非对接连接的接头,法兰与壳体、接管连接的接头,内封头与圆简的搭接接头均属C类焊接接头。
7.3.4接管、人孔、凸缘、补强圈等与壳体连接的接头均属D类焊接接头。7.4冷热加工成形
7.4.1坡口
坡口及其母材两侧表面20mm范围内(以离坡口边缘的距离计),须将氧化物、油污、熔渣等清除干净。坡口表面不得有裂纹、分层、夹渣等缺陷。7.4.2封头
7.4.2.1封头用钢板拼接制成时,拼接焊缝不得超过二条。且拼接焊缝离封头中心距离应小于0.25D(D;≤4000mm),拼接板最小宽度应大于200mm。(图2)(D;mm)
封头内直径mm,8s
投料厚度
7.4.2.2封头由瓣片和顶圆板对接制成时,焊缝方向只允许是径向和环向的。径向焊缝之间最小距离应大于38s,且不小于100mm。中心顶圆板直径d应小于0.5D,顶圆板由二块拼接时,焊缝应通过顶圆板中心。(图3)
7.4.2.3椭圆形、碟形封头主要尺寸偏差按表2的规定。(图4)6
封头内直径
>800~≤1200
>1200~≤1600
>1600~≤2400
>2400~3000
>3000~≤4000
JB/T2932—1999
表2椭圆形、碟形封头主要尺寸偏差内直径允差
最大最小内直径差
表面凹凸量
直边高度允差
封头总高度允差
椭圆形、碟形、折边锥形封头成形后的最小厚度不得小于其名义厚度减去钢板负偏差。7.4.2.4
7.4.2.5椭圆形、碟形、折边锥形封头的直边部分上的纵向皱折深度不得大于1.5mm。7.4.2.6球壳或球形封头主要尺寸偏差按表3的规定。(图5)名
瓣片间E
内直径偏差△D
最大最小内直径差e
表3球壳或球形封头主要尺寸偏差技术要求
焊后对接接头形成的棱角度E(包括错边量)高度偏差△h
封头表面凹凸量C
纵向对接接头对口错边量
环向对接接头对口错边量
封头周长偏差
JB/T2932—1999
样板弦长=1/6D(且不小于300mm)E
7.4.2.7球冠形封头、锥形(壳体)封头及平盖的加工允差(图6)应不大于表4的要求。D±AD
表4球冠形封头、锥形(壳体)封头及平盖的加工允差充差
内直径
球冠形封头
锥形封头
最大最小内直径差。
表面四凸量
直边高度允差Ah
内直径D
800|>800~≤1200>1200~≤1600>1600~≤2400>2400~≤3000>3000~≤4000>4000±2
封头总高度允差h
7.4.2.8球冠形封头,锥形封头成形后的最小厚度不得小于其名义厚度减去钢板负偏差。7.4.3简节与筒壳
7.4.3.1同一简节A类焊接接头条数见表5。表5同一简节A类焊接接头条数
简壳内直径D:(mm)
允许A类焊接接头条数
D≤1000
1C00
JB/T2932—1999
7.4.3.3厚度相等的单层钢板A类接头及厚度相等的复合钢板的A类接头的对口错边量(图7)按表6规定。
表6厚度相等的单层或复合钢板A类接头的对口错边量对口处的板厚
8≤10
单层钢板
b≤0.18s
A类接头的对口错边量
b≤0.16s且不大于3
复合钢板
b≤0.18s且不大于2
7.4.3.4简节A类接头处形成的棱角度E<0.18s+2mm,且不大于5mm,用弦长等于1/6D,且不小于300mm的内样板或外样板检查。(图8)16D直下小于300mm
1/6D,且不小于300mm
7.4.3.5壳体同一断面上最大内直径与最小内直径之差e,应不大于该断面内直径D;的1%且不大于25mm。当被捡断面位于开孔中心一倍开孔内直径范围内时,则该断面最大内直径与最小内直径之差e.应不大于该断面内直径D:的1%与开孔内直径的2%之和,且不大于25mm。(图9)真空容器的最大内直经与最小内直径之差e按图样要求。JB/T2932—1999
7.4.3.6简壳的几何形状和尺寸偏差按表7的规定。(图10)表7简壳的几何形状和尺寸偏差
偏差项目
端面倾斜度△f
长度偏差△L
直线度△W
简壳内直径D
≤800|>800~≤1200>1200~≤160>1600~≤2400>2400~≤3000>3000~400g>40002
每米偏差士2,且总长度偏差±12简壳长度L≤10000时,△W≤2L/1000且不大于16简壳长度L>10000时:△W≤L/1000且不大于30注:简壳直线度的检查是通过中心线的水平和垂直面,即沿函周0°、90°、180°、270°四个部位拉线测量。测量位置离A类接头焊缝中心线(不含球形封头与简壳连接的接头)的距离不小于100mm。当简壳厚度不同时,计算直线度时应减去厚度差。
7.4.4法兰
7.4.4.1管路法兰(或平盖)的加工按JB/T81、JB/T82.1、JB/T82.2、JB/T86.1、JB/T86.2的规定。7.4.4.2简体法兰的加工按JB4700~4707的规定。7.4.4.3角钢或扁钢制法兰的要求如下:a)加工允差(图11)按表8的规定;b)非配钻螺栓孔中心圆直径和相邻两孔弦长的允差为土1mm,任意两弦长允差应不大于2mm,未注公差尺寸的配钻螺栓孔的公差应符合GB/T1804规定的C级要求;c)法兰表面不得有裂纹、毛刺、以及降低强度或连接可靠性的缺陷。10
h≤100
8s≤50
表面不平度△m
最大最小直径之差e
立筋不垂
直度AC
宽度允差
厚度允差
h≤100
b≤100
JB/T2932—1999
表8角钢和扁钢制法兰的加工允差直径
≤800|>800~≤1200>1200~≤1600>1600~≤2400>2400~3
≤0.1s且不大于3
≤300G>3000≤4c66>4600
注:角钢、扁钢表面不平度用长度不小于300mm的直尺检查,n为直尺与被检平面之可源,7.4.5组装
设备简壳可由数节简节对接而成,其中最短一节的长度不得小于300mm。7.4.5.1
厚度相等的单层钢板相连的B类接头、厚度相等的复合钢板相连的B类接头以及球形封头与7.4.5.2
圆简连接的A类接头的对口错边量(图12)按表9的规定。表9厚度相等的单层、复合钢板及球封头与圆简连接的A类接头对口错边量mm
对口处的板厚
单层钢板
b≤25%8s
b≤20%s
B类接头的对口错边量
赁合钢板
b≤10为os+1且不大于6
b≤10为s且不大于?
小提示:此标准内容仅展示完整标准里的部分截取内容,若需要完整标准请到上方自行免费下载完整标准文档。
标准图片预览:





- 其它标准
- 热门标准
- 机械行业标准(JB)
- JB/T7893.1-1999 立式振动离心机
- JB/T7899-1999 填充聚四氟乙烯软带导轨 技术条件
- JB/T7938-1999 液压泵站油箱公称容量系列
- JB/T1625-2002 工业锅炉焊接管孔
- JB/T7850-1995 手夹快换接头
- JB/T8009.4-1999 机床夹具零件及部件 弧形压块
- JB/T7936-1999 直廓环面蜗杆减速器
- JB/T7939-1999 单活塞杆液压缸两腔面积比
- JB/T7941.2-1995 旋入式圆形油杯
- JB/T7946.2-1999 铸造铝硅合金过烧
- JB/T7925.2-1995 滑动轴承 多层轴承减摩合金硬度检验方法
- JB/T6375-1992 气动阀用橡胶密封圈 尺寸系列和公差
- JB/T7945-1999 灰铸铁机械性能试验方法
- JB/T7966.3-1999 模具铣刀 第 3 部分:莫氏锥柄圆柱形球头立铣刀
- JB/T7946.3-1999 铸造铝合金针孔
- 行业新闻
请牢记:“bzxz.net”即是“标准下载”四个汉字汉语拼音首字母与国际顶级域名“.net”的组合。 ©2025 标准下载网 www.bzxz.net 本站邮件:bzxznet@163.com
网站备案号:湘ICP备2025141790号-2
网站备案号:湘ICP备2025141790号-2