- 您的位置:
- 标准下载网 >>
- 标准分类 >>
- 汽车行业标准(QC) >>
- QC/T 288.2-2001 汽车发动机冷却水泵试验方法
标准号:
QC/T 288.2-2001
标准名称:
汽车发动机冷却水泵试验方法
标准类别:
汽车行业标准(QC)
标准状态:
现行-
发布日期:
2001-12-30 -
实施日期:
2002-05-01 出版语种:
简体中文下载格式:
.rar.pdf下载大小:
2.98 MB
部分标准内容:
以满足发动机冷却水泵行业发展的需要,便于产品技术监督部门的监督与检查,制订本标准。
本标准的附录A是标准的附录。
本标准由全国汽车标准化技术委员会提出并归口。本标准起草单位:东风汽车泵业有限公司。本标准主要起草人:任胜群。
中华人民共和国汽车行业标准
汽车发动机冷却水泵试验方法
1范围
QC/T288.2-2001
本标准规定了汽车发动机冷却水泵的试验项目,试验条件,试验要求及性能参数的测量和计算。
本标准适用于汽车发动机冷却水泵(以下简称水泵)。2引用标准
下列标准所包含的条文,通过在本标准中引用而构成为本标准的条文。在本标准出版时:所示版本均为有效,所有标准都会被修订,使用本标准的各方应探讨使用下列标准最新版本的可能性。
GB/T3214-1991水泵流量的测量方法3 定义
本标准采用下列定义。
3.1扬程H(m):是指水泵所输送的液体由进口至出口时每单位重量的能量增加量。3.2
流量Q(L/min):是指水泵出口在单位时间内所输出的液体体积。3.3车
轴功率P(kW):是指水泵所需的功率。3.4汽蚀余量NPSH(m):是指水泵进口处单位重量的水所具有的超过汽化压力的富裕能量。3.5
水泵失效:是指水泵的主要零件有异常磨损、损坏,致使其性能达不到规定要求,4试验项目
出厂检验
出厂检验的试验项目为:
密封性试验。
4.2型式检验
型式检验的试验项目包括:
a)汽蚀试验;
b)可靠性试验;
c)封性试验;
d)性能试验。
试验条件
试验介质
a)性能试验和汽蚀试验:清水;b)可靠性试验:所装发动机使用的冷却液;c)密封性试验:空气。
5.2试验介质温度
a)性能试验和汽蚀试验:水温为80℃土2℃;b)可靠性试验:发动机连续运转时冷却液的最高温度(最高温度未知时为90℃土2℃);c)密封性试验:气温为环境温度。5.3试验台
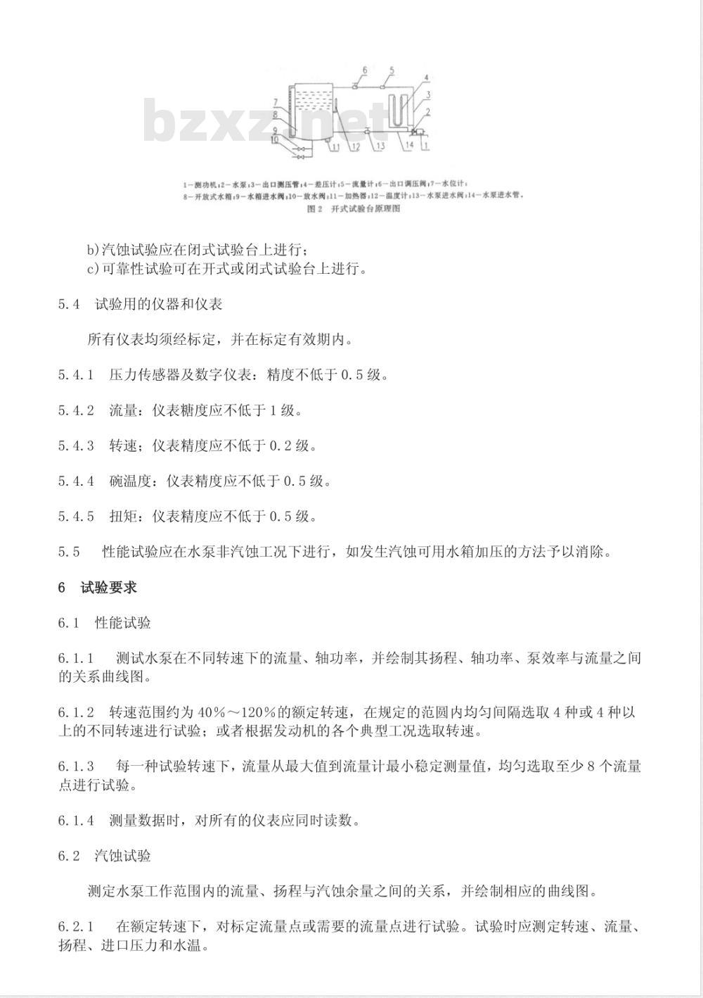
a)性能试验可在开式或闭式试验台上进行,见图1和图2;987
1一测功机:2一水泵,3一出口测压管:4-差压计:5一流量计;6一出口调压阀,7—放气阀;8一安全阀:9一真空压力计:10一通真空泵阀门:11一水位计:12一封闭式水箱13一水箱进水阀;14-放水阀:15一加热器:16-温度计;17-水泵进水阀18-水泵进水管。图1闭式试验台原理图
1一测功机2-水泵:3一出口测压管:号:5一流量计:
1调压阀:7一水位
8-开放式水箱:9-水箱进水阀;10-放水阀:11-加热器;12一温度计:13-水泵进水阀:14-水泵进水管图2开式试验台原理图
b)汽蚀试验应在闭式试验台上进行;c)可靠性试验可在开式或闭式试验台上进行。5.4试验用的仪器和仪表
所有仪表均须经标定,并在标定有效期内。压力传感器及数字仪表:精度不低于0.5级,5.4.1
5.4.2流量:仪表糖度应不低于1级。5.4.3转速;仪表精度应不低于0.2级。5.4.4碗温度:仪表精度应不低于0.5级。5.4.5扭矩:仪表精度应不低于0.5级。5.5
性能试验应在水泵非汽蚀工况下进行,如发生汽蚀可用水箱加压的方法予以消除6 试验要求
6.1性能试验
测试水泵在不同转速下的流量、轴功率,并绘制其扬程、轴功率、泵效率与流量之间的关系曲线图。
6.1.2转速范围约为40%~120%的额定转速,在规定的范圆内均匀间隔选取4种或4种以上的不同转速进行试验;或者根据发动机的各个典型工况选取转速。6.1.3每一种试验转速下,流量从最大值到流量计最小稳定测量值,均匀选取至少8个流量点进行试验。
6.1.4测量数据时,对所有的仪表应同时读数。6.2汽蚀试验
测定水泵工作范围内的流量、扬程与汽蚀余量之间的关系,并绘制相应的曲线图。6.2.1在额定转速下,对标定流量点或需要的流量点进行试验。试验时应测定转速、流量、扬程、进口压力和水温。
6.2.2汽蚀试验时,扬程的变化分成两个阶段:a)扬程H不随汽蚀余量(NPSH)变化的阶段;b)扬程H随汽蚀余量(NPSH)急剧变化的阶段,即断裂阶段。6.2.3试验每一流量时,应至少选取10个不同的汽蚀余量(NPSH)以绘制汽蚀性能曲线。并且在汽蚀余量(NPSH)接近临界值的阶段,汽蚀余量(NPSH)间隔取小些。6.2.4汽蚀试验时,汽蚀余量(NPSH)必须按从大到小的方向进行。6.2.5水泵进水管道处连接必须保证密封。6.3可靠性试验
水泵在规定工况下运转,考核其总成及零部件可靠性。6.3.1水泵应承受在发动机上的额定负荷并以其额定转速的120%运转25h,各配合部位不能有松动现象。
6.3.2水泵应承受在发动机上的额定负荷并以其额定转速连续运转500h,试验结束后,轴承应能轻松平稳地转动,水封未出现损坏或泄露。6.3.3采用塑料叶轮的水泵应进行冷浸试验考核。把叶轮和轴从待测水泵上一起拆下后置于-5℃~-55℃的环境中,以-10℃为增量,在每一阶段放置时间不少于4h后,目测叶轮与轴的结合而上不得有裂纹,并观察其配合不得有松动现象。6.4密封性试验水泵内腔通入压缩空气,压力为138kPa,压力平衡后,试验时间为10s,然后依据压力降转化为泄露量来判断是否合格。7数据测运及性能参数计算
7.1扬程
7.1.1扬程计算公式。
式中,H——扬程,m;
H=1000P:-P)+(Z -Z,)+
—试验温度下水的密度,kg/m,见附录:Pr、P,——出口与进口的压力,kPaV、V,——压力P,和P,取压部位断面上的平均速度,m/s:Z..Z,
测量压力P,和P,处至水泵中心的垂直高度,m:自由落体加速度,g=9.81m/s。
式中:@—流量,m\/s;
d;——出口取压部位断面内径,md,—进口取压部位断面内径,m;在一般情况下,Z,~Z,所以
H-1000(P,-P)+V-V
经单位换算,扬程计算公式为:H-1000AP+2295sdtdQ
式中:AP-
进出口压差,kPa;
出口取压部位断面内径,mm;
—进口取压部位断面内径,mm;a
Q——流量,L/min,
(3)
若采用压力传感器及数字仪表来测量,压力传感器应选用适当的量程。7.1.3bzxz.net
进口测压直管段要有一定刚性,其内径d,应等于水泵进水管内径d’,其长度L,>15dl。安装时,进口测压直管段轴线应与水泵进水管轴线对直,在距水泵连接端2d,处设置取压孔。见图3。
进口测压直管段
敢压孔位置
联接管段
水泵进水
图3水泵进口测压直管示意图
进口管应有足够的淹埋深度,以保证水泵大流量工作时,流量保持稳定。出口测压直管段
a)水泵或发动机的涡室出口断面为圆形时,其内径d2应等于水泵出水口内径,其长度L2>5d2,见图4;
出口测压直管
图4水泵出口测压直管示意图
b)水泵或发动机的涡室出口断面为非圆形时,其内径d2应与水泵出口断面尺寸适配,并使1/4元d2与水泵出口断面面积基本上相同,其长度L2>5d2;c)出口取压孔的位置离出水法兰或出水口距离为2d2。7.1.6
测压管的孔中心线应垂直于管的内壁,边缘不得有毛,周围光滑齐平。测压孔直径d应为2mm~3mm或等于测压直管段内径的1/10,取两者之小者,孔深1应不小于2.5d,见图5。
图5测压孔示意图
测压仪表与取压孔之间的连接管道中,必须将空气排除,避免造成测量误差,7.1.7
7.2流量测定
测定流量应选用适当量程的涡轮流量计或仪表。测量方法按GB/T3214的规定。7.3转速测定
转速是指水泵每分钟的转数,可用机械测速表或闪光测速仪等仪表及仪器。试验转速误差允许±10r/min。
7.4轴功率计算
轴功率可用扭矩传感器来测量扭矩,然后通过计算获得。轴功率计算公式:
余量。
式中,P—轴功率,kw
扭矩,N·m
—转速,t/min,
7.5水泵效率计算
7.5.1水泵输出功率是指水泵传递给液体的功率。其计算公式:P.HQx10-
式中:P.-
水系输出功率,kW
Q——流量,L/min
7.5.2水泵效率了计算公式:
×100%
7.6汽蚀余量测定
7.6-1汽蚀余量计算公式:
(NPSH) = H,+ 1000(PP)
式中:(NPSH)—汽蚀余量,m;
H,—进口总水头,m;
P。—试验时大气压力,kPa;
P——试验温度下水的汽化压力(绝对压力),kPa,见附录A1,进口压力采用压力传感器测量时:H,=2,+1000P+
一压力传感器至水泵中心间的垂直距离,m。压力传感器高于水泵中心时,Z,为正值;反之式中:Z,—
则Z,为负值:
P,—进口压力读数,kPa。当P>P。时,P,为正值,当P,
对于性能试验,汽蚀试验和可靠性试验,应出具试验报告。试验报告内容包括。
a)试验任务来源和目的;
b)试验方法执行标准(应作为一项内容单独列出);c)试验设备及仪器仪表;
d)试验过程记录、结果及结论;e)试验曲线图;
f)试验地点、人员及日期。
8.3汽蚀性能曲线,示例见图6。8..4通用特性曲线,示例见图7。扬程HB
CNPSH)*2.875m
CNPSH)-3.275m
CNPSH)c3.650m
4000r/min,300L/min
4000r/min,340t/nin
4000/min,400L/min
图6汽蚀性能曲线
汽饮余量CNPSHO,
轴功率Pkw
扬程Hm
n=2000
n=2000
n=3000
n=2500
n=3000
n=2500
n=4000
n=3500
n=4000
n=3500
n=4000
n=3500
n=3000
n=2500
n=2000
通用性能曲线
附录A
(标准的附录)
标准大气压下水的物理特性
标准大气压下水的物理特性见表A1。450
效率n,%
流量L/min
表A1标准大气压下水的物理特性汽化压力
汽化压力
汽化压力
表A1(完)
汽化压力
小提示:此标准内容仅展示完整标准里的部分截取内容,若需要完整标准请到上方自行免费下载完整标准文档。
标准图片预览:





- 其它标准
- 热门标准
- 汽车行业标准(QC)
- QC/T29106-2014 汽车电线束技术条件
- QC/T201-1995 汽车气制动用热塑管接头尺寸
- QC/T691-2002 车用天然气单燃料发动机技术条件
- QC/T670-2000 汽车合成制动液
- QC/T261-1998 客车安全门技术要求
- QC/T232-2009 摩托车和轻便摩托车制动手柄强度要求及试验方法
- QC/T417.2-2001 车用电线束插接器 第2部分 试验方法和一般性能要求(摩托车部分)
- QC/T641-2000 客车门窗用塑料密封条
- QC/T383-2013 六角头锥形磁性螺塞
- QC/T587-1999 罐式汽车产品质量检验评定方法
- QC/T813-2009 二甲醚汽车专用装置技术要求
- QC/T801-2008 摩托车和轻便摩托车簧片阀式二次空气补给机构技术要求和试验方法
- QC/T346-1999 塑料堵塞
- QC/T1045-2016 汽车管路保护用热收缩管
- QC/T687-2002 摩托车和轻便摩托车发动机气缸体技术条件
- 行业新闻
网站备案号:湘ICP备2025141790号-2