- 您的位置:
- 标准下载网 >>
- 标准分类 >>
- 国家标准(GB) >>
- GB/T 18605.2-2001 天然气中硫化氢含量的测定 第2部分: 醋酸铅反应速率单光路检测法
【国家标准(GB)】 天然气中硫化氢含量的测定 第2部分: 醋酸铅反应速率单光路检测法
本网站 发布时间:
2024-07-18 15:43:00
- GB/T18605.2-2001
- 现行
- 点击下载此标准
标准号:
GB/T 18605.2-2001
标准名称:
天然气中硫化氢含量的测定 第2部分: 醋酸铅反应速率单光路检测法
标准类别:
国家标准(GB)
标准状态:
现行-
发布日期:
2001-01-02 -
实施日期:
2002-08-01 出版语种:
简体中文下载格式:
.rar.pdf下载大小:
202.21 KB
点击下载
标准简介:
标准下载解压密码:www.bzxz.net
GB/T 18605.2-2001 天然气中硫化氢含量的测定 第2部分: 醋酸铅反应速率单光路检测法 GB/T18605.2-2001
部分标准内容:
GB/T 18605.2--2001
本标准报据我国做用的实际情说,非等效采用ASTMD40841994&气体燃料中镜化氢分析的标滩试验方潜(酸铅反应速率达)》。本标准与A.STM[34084相比,检测原理相同,但检测仪器不同。ASTMLD4084采用双光路检测系统,本标准采用单光路检测系统。起草单位对本标准进行了重复性验证试验,试验结果表则,本方法切实可行。仪器法检测硫化氢与化学法相比,它更方使快捷,有利于检测数据的数据化传输。不标准一方面采刑了国外先进标准,另一方面也丰塞了我国石油天然气行业对硫化氢的检测方法。本标准由中国石油天然气集团公司提出。本标准由全国天然气标准化技术委员会归口。本标准起草单位:中国石油西南油国分公司大然气研究院。本标推主要起萨人:库蒙、涂振权、是敏初。1范围
中华人民共和国国家标准
天然气中硫化氢含量的测定
第2部分:醋酸铅反应速率单光路检测法Natural gas--Determination of hydragen sulfide contentPart 2: Lead acetate reaction rate single photo path mnethod本标推规定了用醋酸铅反应速率法测定天然中硫化氢的试验方法。GB/T 18605.2—2001
本标准适用于天然气中的毓化氢含量的测定,测定范围为[~990 mg/m,对高于此范闹的气体,经稀释后测定
本标准可能涉及到危险物质、危险操作及危险设备的使用。但本标准并不讨论使用过程中涉及的安全问题。在使用前建立适当的安全与健康操作规程并确定各种限制是本标准的使用者的责任。2引用标准
下列标罹所包含的条文,通过在本标准中引用而构成为本标准的条文。本标准出版时,所示版本均为有效。所有标准都会被修订,使用本标谁的各方应探讨使用下列标准最新版本的可能性。GB/T66821992分析实验室用水规格和试验方法GB/T1360S---1999天然气取样导则3方法提要
气体样品以一恒定流量加湿后,通过醋酸铅纸带,硫化氢与醋酸铅反应生成硫化铅,在纸带上产生棕黑色色斑。反应速率及由此引起的颜色变化速率与样品中的硫化氢浓度成正比。采用单光路光电检测器检测反应产生的硫化铅黑斑,产生的电子信号由记录系统采集,并转化为数字输出到显示器,用硫化氢标准气获得仪器的校正系数,以此检测样品中硫化氢的含量。4试剂和材料
4.1醋酸溶液:将50mT.冰醋酸(CH.C(OH)加人蒸馏水中制成11.的溶液。蒸馅水应符合GB/T6682规定的二级水的技术要求,4.2硫化氛标准气:国家一级或二级标准物质,浓度范围为20mg/m~980tmg/m。4.3氮气或甲烷:99.99%。
5仪器和设备
5.1硫化分析仪
硫化氢分析仪由气路系统、走纸系统、光电检测系统和数据处理系统等几部分组成。气路系统:由过燃器,气体稳压阀、稳流阀、针形阀、转子流量计、润湿器和反应室等组成。气路系统的气体流量变化不应大于1%。
中华人民共和国国家质量监督检验检疫总居2001-12-30批准HHiKAoNiKAca=
2002-08-01实施
GB/T 18605.2—2001
走纸系统:由纸带密封盒、醋酸铅纸带,导纸轮、卷纸马达和压纸机等纽成,光电检测系统:主要由一个单光路的光电头组成。数据处理系统:由单片机或微处理机,数字显示器、打印机(可选件)组戒。图1为硫化氟分析仪流程示意图,5.2醋酸铅纸带,将适当尺寸的纸带,用5%的醋酸铅溶液接泡并在无硫化氢条件下干燥。也可购实与仪器配套的醋酸铅纸带。
5. 3 流量计,皂膜疏量计或其他流量计,测量范用 20 ml/min-~200 tmL /min,测鼠不确定度≤1%。5.4秒表:分度值为0.01s。
1--标推气或样品气人口开关阀;2—减压阀:3—稳压阀:4—一秘流阀;5—转子流计:6—润湿器;7数字处理系筑;8一反应室:9光电系统10—导纸轮:11—密封盒:12—压纸器;13一纸带;14一卷纸马达图1巯化氢分析仪流程示意图
6仪器的准备
6.1在润湿器中加人5%醋酸溶液(4.1),加至仪器要求的液面高度。6-2测定校正系数
6.2.1选择硫化氧标准气
标准气(4.2)的硫化氧浓度应与待测样品的硫化氢浓度尽量接近。6.2.2墩样
将不含硫化氢的氮气或中烷(4.3)气体出口用不锈钢管直接与仪器的人口相连接,在预定的流量下,吹扫仪器,仪器的显示值应接近于零,如0.1mg/m°。将硫化氢标气出门用不锈钢管直接与仪器的人门相连接。6.2.3气体流量的设定
在30mL/min~200mL/min的范用内,将气体流量调节至设定值,应精确至1%6.2. 4测定仪器的校正系数
将测定方式转换到校止系数状态,输入标准气的浓度以及其他设置数值,仪器便显示出用硫化氢标准气测得的校正系数。当连续5次显示的校正系数的相对标准偏差≤2%时,可取这5次连续测量的平均值作为仪器测量用的校正系数。7样品的定步
7.1取样
GB/T 18605.22001
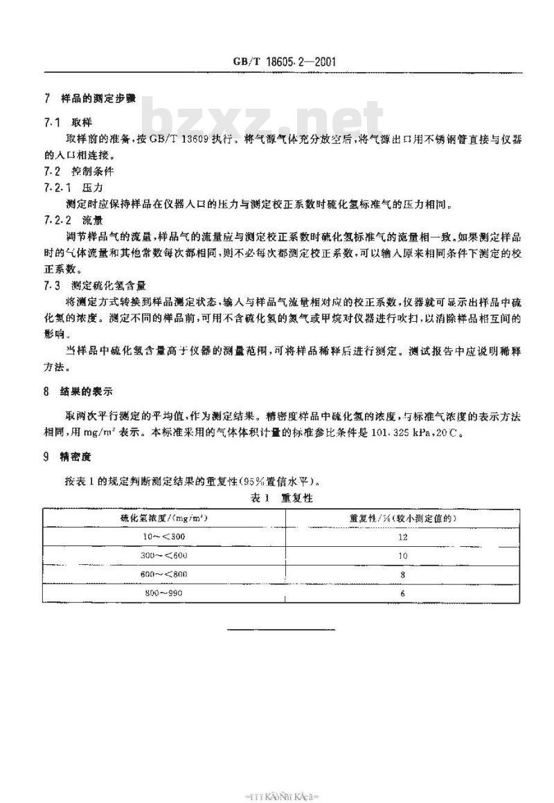
取样前的准备,按GB/T13609执行,将气源气体充分放空后,将气源出口用不锈钢管直接与仪器的人口相连接。
7.2控制条件
7.2.1压力
测定时应保持样品在仪器人口的压力与谢定校正系数时硫化氢标准气的压力相间。7.2.2流量
调节样品气的流量,样品气的流量应与测定校正系数时硫化氢标准气的流量相一致。如果测定样品时的气体流量和其他常数每次都相同,则不必每次都测定校正系数,可以输入原来相同条件下测定的校正系数。
7.3测定硫化氮含量
将测定方式转换到样品测定状态,输人与样品气滋量相对应的校正系数,仪器就可显示出样品中硫化的浓度。定不同的样品前,可用不含硫化氢的氮气或甲烷对仪器进行吹扫,以消除样品相互间的响。
当样品中硫化氢含量高于仪器的测量范用,可将样品稀释后进行测定。测试报告中应说明稀释方法。
8结果的表示
取两次平行测定的平均值,作为测定结果。精密度样品中硫化氢的浓度,与标准气浓度的表示方法相同,用mg/m表示。本标准来用的气体体积计量的标准参比条件是101.325kPa,20C。9精密免费标准bzxz.net
按表1的规定判断测定结果的重复性(95%置信水平)。表1重复性
硫化氧浓度/(mg/m)
10~300
300~≤600
600~80m
800-990
KAONKAa
重复性/%(较小测定值的)
小提示:此标准内容仅展示完整标准里的部分截取内容,若需要完整标准请到上方自行免费下载完整标准文档。
本标准报据我国做用的实际情说,非等效采用ASTMD40841994&气体燃料中镜化氢分析的标滩试验方潜(酸铅反应速率达)》。本标准与A.STM[34084相比,检测原理相同,但检测仪器不同。ASTMLD4084采用双光路检测系统,本标准采用单光路检测系统。起草单位对本标准进行了重复性验证试验,试验结果表则,本方法切实可行。仪器法检测硫化氢与化学法相比,它更方使快捷,有利于检测数据的数据化传输。不标准一方面采刑了国外先进标准,另一方面也丰塞了我国石油天然气行业对硫化氢的检测方法。本标准由中国石油天然气集团公司提出。本标准由全国天然气标准化技术委员会归口。本标准起草单位:中国石油西南油国分公司大然气研究院。本标推主要起萨人:库蒙、涂振权、是敏初。1范围
中华人民共和国国家标准
天然气中硫化氢含量的测定
第2部分:醋酸铅反应速率单光路检测法Natural gas--Determination of hydragen sulfide contentPart 2: Lead acetate reaction rate single photo path mnethod本标推规定了用醋酸铅反应速率法测定天然中硫化氢的试验方法。GB/T 18605.2—2001
本标准适用于天然气中的毓化氢含量的测定,测定范围为[~990 mg/m,对高于此范闹的气体,经稀释后测定
本标准可能涉及到危险物质、危险操作及危险设备的使用。但本标准并不讨论使用过程中涉及的安全问题。在使用前建立适当的安全与健康操作规程并确定各种限制是本标准的使用者的责任。2引用标准
下列标罹所包含的条文,通过在本标准中引用而构成为本标准的条文。本标准出版时,所示版本均为有效。所有标准都会被修订,使用本标谁的各方应探讨使用下列标准最新版本的可能性。GB/T66821992分析实验室用水规格和试验方法GB/T1360S---1999天然气取样导则3方法提要
气体样品以一恒定流量加湿后,通过醋酸铅纸带,硫化氢与醋酸铅反应生成硫化铅,在纸带上产生棕黑色色斑。反应速率及由此引起的颜色变化速率与样品中的硫化氢浓度成正比。采用单光路光电检测器检测反应产生的硫化铅黑斑,产生的电子信号由记录系统采集,并转化为数字输出到显示器,用硫化氢标准气获得仪器的校正系数,以此检测样品中硫化氢的含量。4试剂和材料
4.1醋酸溶液:将50mT.冰醋酸(CH.C(OH)加人蒸馏水中制成11.的溶液。蒸馅水应符合GB/T6682规定的二级水的技术要求,4.2硫化氛标准气:国家一级或二级标准物质,浓度范围为20mg/m~980tmg/m。4.3氮气或甲烷:99.99%。
5仪器和设备
5.1硫化分析仪
硫化氢分析仪由气路系统、走纸系统、光电检测系统和数据处理系统等几部分组成。气路系统:由过燃器,气体稳压阀、稳流阀、针形阀、转子流量计、润湿器和反应室等组成。气路系统的气体流量变化不应大于1%。
中华人民共和国国家质量监督检验检疫总居2001-12-30批准HHiKAoNiKAca=
2002-08-01实施
GB/T 18605.2—2001
走纸系统:由纸带密封盒、醋酸铅纸带,导纸轮、卷纸马达和压纸机等纽成,光电检测系统:主要由一个单光路的光电头组成。数据处理系统:由单片机或微处理机,数字显示器、打印机(可选件)组戒。图1为硫化氟分析仪流程示意图,5.2醋酸铅纸带,将适当尺寸的纸带,用5%的醋酸铅溶液接泡并在无硫化氢条件下干燥。也可购实与仪器配套的醋酸铅纸带。
5. 3 流量计,皂膜疏量计或其他流量计,测量范用 20 ml/min-~200 tmL /min,测鼠不确定度≤1%。5.4秒表:分度值为0.01s。
1--标推气或样品气人口开关阀;2—减压阀:3—稳压阀:4—一秘流阀;5—转子流计:6—润湿器;7数字处理系筑;8一反应室:9光电系统10—导纸轮:11—密封盒:12—压纸器;13一纸带;14一卷纸马达图1巯化氢分析仪流程示意图
6仪器的准备
6.1在润湿器中加人5%醋酸溶液(4.1),加至仪器要求的液面高度。6-2测定校正系数
6.2.1选择硫化氧标准气
标准气(4.2)的硫化氧浓度应与待测样品的硫化氢浓度尽量接近。6.2.2墩样
将不含硫化氢的氮气或中烷(4.3)气体出口用不锈钢管直接与仪器的人口相连接,在预定的流量下,吹扫仪器,仪器的显示值应接近于零,如0.1mg/m°。将硫化氢标气出门用不锈钢管直接与仪器的人门相连接。6.2.3气体流量的设定
在30mL/min~200mL/min的范用内,将气体流量调节至设定值,应精确至1%6.2. 4测定仪器的校正系数
将测定方式转换到校止系数状态,输入标准气的浓度以及其他设置数值,仪器便显示出用硫化氢标准气测得的校正系数。当连续5次显示的校正系数的相对标准偏差≤2%时,可取这5次连续测量的平均值作为仪器测量用的校正系数。7样品的定步
7.1取样
GB/T 18605.22001
取样前的准备,按GB/T13609执行,将气源气体充分放空后,将气源出口用不锈钢管直接与仪器的人口相连接。
7.2控制条件
7.2.1压力
测定时应保持样品在仪器人口的压力与谢定校正系数时硫化氢标准气的压力相间。7.2.2流量
调节样品气的流量,样品气的流量应与测定校正系数时硫化氢标准气的流量相一致。如果测定样品时的气体流量和其他常数每次都相同,则不必每次都测定校正系数,可以输入原来相同条件下测定的校正系数。
7.3测定硫化氮含量
将测定方式转换到样品测定状态,输人与样品气滋量相对应的校正系数,仪器就可显示出样品中硫化的浓度。定不同的样品前,可用不含硫化氢的氮气或甲烷对仪器进行吹扫,以消除样品相互间的响。
当样品中硫化氢含量高于仪器的测量范用,可将样品稀释后进行测定。测试报告中应说明稀释方法。
8结果的表示
取两次平行测定的平均值,作为测定结果。精密度样品中硫化氢的浓度,与标准气浓度的表示方法相同,用mg/m表示。本标准来用的气体体积计量的标准参比条件是101.325kPa,20C。9精密免费标准bzxz.net
按表1的规定判断测定结果的重复性(95%置信水平)。表1重复性
硫化氧浓度/(mg/m)
10~300
300~≤600
600~80m
800-990
KAONKAa
重复性/%(较小测定值的)
小提示:此标准内容仅展示完整标准里的部分截取内容,若需要完整标准请到上方自行免费下载完整标准文档。
标准图片预览:




- 热门标准
- 国家标准(GB)
- GB29140-2024 纯碱单位产品能源消耗限额
- GB/T29633.4-2020 南极地名 第4部分:罗马字母拼写
- GB15193.5-2003 骨髓细胞微核试验
- GB/T15412-1994 应用电视摄像机云台通用技术条件
- GB28129-2011 乙羧氟草醚原药
- GB/T42970-2023 半导体集成电路 视频编解码电路测试方法
- GB/T18721.4-2024 印刷技术 印前数据交换 第4部分:显示用宽色域标准彩色图像数据 [Adobe RGB (1998)/SCID]
- GB/T9771.6-2020 通信用单模光纤 第6部分:宽波长段 光传输用非零色散单模光纤特性
- GB5237.3-2008 铝合金建筑型材 第3部分:电泳涂漆型材
- GB/T15773-1995 水土保持综合治理 验收规范
- GB3302-1982 日用陶瓷器验收、包装、标志、运输、储存规则
- GB/T30007-2022 船舶和海上技术 通过分析测速试航数据以确定速度和功率性能的评估导则
- GB30530-2024 二甲基硅氧烷单位产品能源消耗限额
- GB/T39249-2020 橡胶和塑料软管及非增强软管织物增强型 低温压扁试验
- GB/T17424-2019 差分全球卫星导航系统(DGNSS)技术要求
- 行业新闻
请牢记:“bzxz.net”即是“标准下载”四个汉字汉语拼音首字母与国际顶级域名“.net”的组合。 ©2025 标准下载网 www.bzxz.net 本站邮件:bzxznet@163.com
网站备案号:湘ICP备2025141790号-2
网站备案号:湘ICP备2025141790号-2