- 您的位置:
- 标准下载网 >>
- 标准分类 >>
- 国家标准(GB) >>
- GB/T 12729.2-1991 香辛料和调味品 取样方法
标准号:
GB/T 12729.2-1991
标准名称:
香辛料和调味品 取样方法
标准类别:
国家标准(GB)
标准状态:
已作废-
发布日期:
1991-02-01 -
实施日期:
1991-10-01 -
作废日期:
2008-11-01 出版语种:
简体中文下载格式:
.rar.pdf下载大小:
88.51 KB
替代情况:
被GB/T 12729.2-2008代替采标情况:
≈ISO 948-1980
点击下载
标准简介:
标准下载解压密码:www.bzxz.net
本标准规定了香辛料和调味品的取样方法。本标准适用于香辛料和调味品的取样。 GB/T 12729.2-1991 香辛料和调味品 取样方法 GB/T12729.2-1991
部分标准内容:
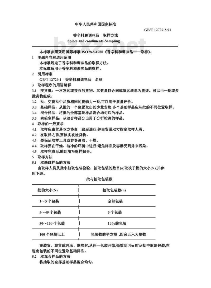
中华人民共和国国家标准
香辛料和调味品取样方法
Spices and condiments-SamplingGB/T12729.2-91
本标准参照采用国际标准IS0948-1980《香辛料和调味品一—取样》。主题内容和适用范围
本标准规定了香辛料和调味品的取样方法。本标准适用于香辛料和调味品的取样。引用标准
GB/T12729.1香辛料和调味品名称取样程序的用语解释
3.1交货批:一次发运或接收的货物。其数量以合同或货运清单为赁证。可以由一批或多批货物组成。
3.2批:交货批中品质相同的货物为一批,可以用于质量评价。3.3基础样品:从批的一个位置取出的少量货物,多个基础样品应从批的不同位置取样。3.4混合样品:将批的全部基础样品混合均匀后的样品。3.5实验室样品:从混合样品分出用于分析检测的样品。4取样的一般要求
4.1取样应由贸易双方协商一致后进行,并由贸易双方指定取样人员。4.2在取样之前,要核实被检货物。4.3要保证取样工具或容器清洁、干燥。4.4取样要在干燥、洁净的环境中进行,避免样品及容器受到外来污染,4.5取样完成后,随即填写取样报告。5取样方法
5.1取基础样品的方法
由取样人员从批中抽取包装检验。抽取包装的数目(n)取决于批的大小(N),并参照下表。
批与抽取包装数
批的大小(N)
1~5个包装
5~49个包装
50~100个包装www.bzxz.net
100个包装以上
抽取包装数(n)
全部包装
5个包装
10%的包装
包装数的平方根,四舍五入为整数在装货、卸货或码垛、倒垛时,从任一包装开始,每数到N/n时从批中取出包装,在选出包装的不同位置取基础样品。5.2取混合样品的方法
将抽取的全部基础样品混合均匀。将混合样品等分为四份,每一份即为实验室样品:一份给实验室分析检验,一份给买方,一份给卖方,再一份当场封存作为仲裁样品。5.3取实验室样品的方法
实验室样品的数量应按照合同要求,或按检验项目所需样品量的3倍从混合样品中取样,其中一份作检验,一份作复验,一份作备查。6实验室样品的包装和标志
6.1样品的包装
实验室样品要放在洁净、干燥的玻璃容器内,容器的大小以样品全部充满为宜。容器装入样品后,立即加盖密封。
6.2样品的标志
实验室样品必须做好标志,标签内容包括以下项目:a.产品名称、种类、品种、等级;b.产地;
c.进货年、月、日;
d.取样人姓名和地址;
e.取样地点;
f.取样时间。
取样时发现样品有污染,必须记录下来。实验室样品的贮存和运送
实验室样品要存放在常温之下,需要长期贮存的样品要存放于阴凉、干燥的地方。用于分析的实验室样品要尽快地运送至实验室。附加说明:
本标准由中华人民共和国商业部副食品局提出。本标准由北京市食品研究所负责起草。本标准主要起草人刘珏、邹作华。国家技术监督局1991-02-14批准1991-10-01实施
小提示:此标准内容仅展示完整标准里的部分截取内容,若需要完整标准请到上方自行免费下载完整标准文档。
香辛料和调味品取样方法
Spices and condiments-SamplingGB/T12729.2-91
本标准参照采用国际标准IS0948-1980《香辛料和调味品一—取样》。主题内容和适用范围
本标准规定了香辛料和调味品的取样方法。本标准适用于香辛料和调味品的取样。引用标准
GB/T12729.1香辛料和调味品名称取样程序的用语解释
3.1交货批:一次发运或接收的货物。其数量以合同或货运清单为赁证。可以由一批或多批货物组成。
3.2批:交货批中品质相同的货物为一批,可以用于质量评价。3.3基础样品:从批的一个位置取出的少量货物,多个基础样品应从批的不同位置取样。3.4混合样品:将批的全部基础样品混合均匀后的样品。3.5实验室样品:从混合样品分出用于分析检测的样品。4取样的一般要求
4.1取样应由贸易双方协商一致后进行,并由贸易双方指定取样人员。4.2在取样之前,要核实被检货物。4.3要保证取样工具或容器清洁、干燥。4.4取样要在干燥、洁净的环境中进行,避免样品及容器受到外来污染,4.5取样完成后,随即填写取样报告。5取样方法
5.1取基础样品的方法
由取样人员从批中抽取包装检验。抽取包装的数目(n)取决于批的大小(N),并参照下表。
批与抽取包装数
批的大小(N)
1~5个包装
5~49个包装
50~100个包装www.bzxz.net
100个包装以上
抽取包装数(n)
全部包装
5个包装
10%的包装
包装数的平方根,四舍五入为整数在装货、卸货或码垛、倒垛时,从任一包装开始,每数到N/n时从批中取出包装,在选出包装的不同位置取基础样品。5.2取混合样品的方法
将抽取的全部基础样品混合均匀。将混合样品等分为四份,每一份即为实验室样品:一份给实验室分析检验,一份给买方,一份给卖方,再一份当场封存作为仲裁样品。5.3取实验室样品的方法
实验室样品的数量应按照合同要求,或按检验项目所需样品量的3倍从混合样品中取样,其中一份作检验,一份作复验,一份作备查。6实验室样品的包装和标志
6.1样品的包装
实验室样品要放在洁净、干燥的玻璃容器内,容器的大小以样品全部充满为宜。容器装入样品后,立即加盖密封。
6.2样品的标志
实验室样品必须做好标志,标签内容包括以下项目:a.产品名称、种类、品种、等级;b.产地;
c.进货年、月、日;
d.取样人姓名和地址;
e.取样地点;
f.取样时间。
取样时发现样品有污染,必须记录下来。实验室样品的贮存和运送
实验室样品要存放在常温之下,需要长期贮存的样品要存放于阴凉、干燥的地方。用于分析的实验室样品要尽快地运送至实验室。附加说明:
本标准由中华人民共和国商业部副食品局提出。本标准由北京市食品研究所负责起草。本标准主要起草人刘珏、邹作华。国家技术监督局1991-02-14批准1991-10-01实施
小提示:此标准内容仅展示完整标准里的部分截取内容,若需要完整标准请到上方自行免费下载完整标准文档。
标准图片预览:


- 其它标准
- 热门标准
- 国家标准(GB)
- GB/T30917—2014 /ISo 29941:2010 天然胶乳橡胶避孕套中可迁移亚硝胺的测定
- GB/T12777-1999 金属波纹管膨胀节通用技术条件
- GB/T29633.4-2020 南极地名 第4部分:罗马字母拼写
- GB15193.5-2003 骨髓细胞微核试验
- GB30530-2024 二甲基硅氧烷单位产品能源消耗限额
- GB/T43225-2023 空间物体登记要求
- GB4706.3-1986 家用和类似用途电器的安全食物搅碎器及类似用途电器的特殊要求
- GB15985-1995 丝虫病诊断标准及处理原则
- GB19159-2003 车用液化石油气
- GB/T7407-1997 中国及世界主要海运贸易港口代码
- GB1913.2-1990 漂白浸渍绝缘纸
- GB/T15425-1994 贸易单128条码
- GB14287.4-2014 电气火灾监控系统 第4部分:故障电弧探测器
- GB5237.3-2008 铝合金建筑型材 第3部分:电泳涂漆型材
- GB/T39964-2021 造纸行业能源管理体系实施指南
- 行业新闻
请牢记:“bzxz.net”即是“标准下载”四个汉字汉语拼音首字母与国际顶级域名“.net”的组合。 ©2025 标准下载网 www.bzxz.net 本站邮件:bzxznet@163.com
网站备案号:湘ICP备2025141790号-2
网站备案号:湘ICP备2025141790号-2