- 您的位置:
- 标准下载网 >>
- 标准分类 >>
- 国家标准(GB) >>
- GB/T 6739-1996 涂膜硬度铅笔测定法
标准号:
GB/T 6739-1996
标准名称:
涂膜硬度铅笔测定法
标准类别:
国家标准(GB)
标准状态:
已作废-
发布日期:
1996-10-28 -
实施日期:
1997-06-01 -
作废日期:
2007-06-01 出版语种:
简体中文下载格式:
.rar.pdf下载大小:
178.20 KB
替代情况:
替代GB/T 6739-1986;被GB/T 6739-2006替代采标情况:
=JIS K5400-90-8.4
点击下载
标准简介:
标准下载解压密码:www.bzxz.net
本标准规定了采用已知硬度标号的铅笔刮划涂膜,以铅笔的硬度标号表示涂膜硬度的测定方法。本标准规定了A法和B法两种方法,A法采用试验机法,B法采用手动法。本标准适用于涂膜硬度的测定。 GB/T 6739-1996 涂膜硬度铅笔测定法 GB/T6739-1996
部分标准内容:
中华人民共和国国家标准
涂膜硬度铅笔测定法
Determination of film hardness by pencil testGB/T 6739-1996
国家技术监督局批准并发布
1997-06-01实施
1995-10-28批准
本标准是根据日本工业标准JISK5400一90一8.4《涂料一般试验方法一铅笔刮划值》对GB/T6739—86《涂膜硬度铅笔测定法》进行修订的。本标准等效采用JISK5400—90—8.4,其不同之处在于:-将试验中使用的铅笔定为中华牌高级绘图笔(GB149--87《中华牌高级绘图笔》系参照采用JISS6006);
将试验中使用的橡皮擦定为长城牌高级绘图橡皮;试验用试板增加了马口铁板;
-试验条件按GB9278一88的规定(系等效采用ISO3270:84)。本标准对前版GB/T6739—86(第一版)的技术内容进行了局部改动并按GB/T1.11993对其进行了全面编辑性修改。本版与前版技术内容的差异为:-本版系等效采用JISK5400一90一8.4标准,在A法(试验机法)和B法(手动法)中,样板的评定均由前版的一种评定方法:未犁伤涂膜时的铅笔代表所测涂膜的铅笔硬度改为本版的两种评定方法:涂膜刮破或涂膜擦伤时的铅笔的硬度代表所测涂膜的铅笔硬度。-在A法中,前版的涂膜犁伤评定情况为铅笔在样板上犁出五道痕,从五道痕中找出只有一道犁伤涂膜的铅笔,以其下级铅笔代表所测涂膜的铅笔硬度。本版改为(刮破或擦伤)评定情况为五道刮划痕中找出(刮破或擦伤)两道及未满两道的一对铅笔后,将未满两道的铅笔硬度作为涂膜的铅笔硬度。一在B法中,前版的涂膜犁伤评定情况为铅笔在样板上犁五道痕,直至找出都不犁伤涂膜的铅笔为止,此铅笔的硬度即代表所测涂膜的铅笔硬度。本版改为同A法相同的评定情况。
-在B法中,前版的铅笔在样板涂膜上推压速度为1mm/s,印痕长为3mm。本版改为推压速度约为1cm/s,刮划痕长为1cm。-在A法和B法中,评定涂膜擦伤时,可用橡皮擦(塑料橡皮)除去碳粉后再目视检查,在前版中无此规定。
本标准自生效之日起,代替GB/T6739—86。本标准由中华人民共和国化学工业部提出。本标准由全国涂料和颜料标准化技术委员会归口。本标准起草单位:杭州中法化学有限公司、化工部常州涂料化工研究院。本标准起草人:金美龄、季小曼。518
1范围
本标准规定了采用已知硬度标号的铅笔刮划涂膜,以铅笔的硬度标号表示涂膜硬度的测定方法。
本标准规定了A法和B法两种方法,A法采用试验机法,B法采用手动法。本标准适用于涂膜硬度的测定。2引用标准
下列标准所包含的条文,通过在本标准中引用而构成为本标准的条文。本标准出版时,所示版本均为有效。所有标准都会被修订,使用本标准的各方应探讨使用下列标准最新版本的可能性。
GB/T 1727—92漆膜一般制备方法GB3186—82(88)涂料产品的取样(neqISO1512:1974等)GB/T9271—88色漆和清漆标准试板(eqvIOS1514:1984)GB9278—-88涂料试样状态调节和试验的温湿度(eqvISO3270:1984)GB/T13452.2—92色漆和清漆漆膜厚度的测定(eqvISO2808:1974)3A法——试验机法
3.1材料及仪器
3.1.1-组中华牌高级绘图铅笔?:9H、8H、7H、6H、5H、4H、3H、2H、H、F、HB、B、2B、3B、4B、5B、6B,其中9H最硬,6B最软。3.1.2长城牌高级绘图橡皮②。
3.1.3400#水砂纸?。
3.1.4削笔刀
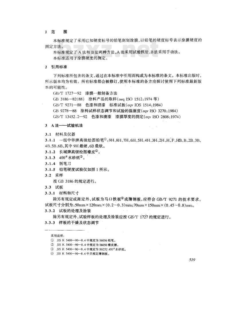
3.1.5铅笔硬度试验仪如图1所示。3.2采样
按GB3186的规定进行。
3.3试板
3.3.1材料和尺寸
除另有规定或商定外,试板为马口铁板或薄钢板,应符合GB/T:9271的技术要求。试板尺寸分别为:50mm×120mm×(0.2~0.3)mim;70mim×150mm×(0.45~0.8)mm。3.3.2试板的处理及涂装
除另有规定外,试验样板的处理及涂装应按GB/T 1727的规定进行。3.3.3样板的干燥及状态调节
采用说明:
①JIS K 5400—90--8.4中规定为 S6006铅笔。②JISK 5400-90—8.4中规定为S6050橡皮擦③JISK5400—90--8.4中规定为R6252.400#水砂纸。④JISK5400—90--8.4中只规定薄钢板。519
按GB/T1727—92中7的规定进行①图1 铅笔硬度试验仪
1一铅笔;2一铅笔夹具;3-一试验样板放置台;4--试验样板;5一固定试验样板的夹具;6—-重物(1.0±0.05kg);7—重物放置台;8-平衡重锤;9—固定螺丝;10—连杆;11操纵试验样板放置台移动的手轮;12一底座3.3.4涂层厚度的测定
按GB/T13452.2规定测定涂层厚度。3.4测试步骤
3.4.1测试条件
除另有规定外,测试条件按GB9278的规定?。3.4.2试验用铅笔的制备:用削笔刀削去木杆部分,使铅芯呈圆柱状露出约3mm。然后在坚硬的平面上放置砂纸,将铅芯垂直靠在砂纸上画圆圈,慢慢地研磨,直至铅笔尖端磨成平面,边缘锐利为让。
3.4.3在试验机的试验样板放置台上,将样板的涂膜面向上,水平地放置且固定。3.4.4试验机的重物通过重心的垂直线使涂膜面的交点接触到铅笔芯的尖端,将铅笔固定在铅笔夹具上。
3.4.5调节平衡重锤,使试验样板上加载的铅笔荷重处于不正不负的状态,然后将固定螺丝拧紧,使铅笔离开涂膜面,固定连杆。在重物放置台上加上1.00±0.05kg的重物,放松固定螺丝,使铅笔芯的尖端接触到涂膜面,重物的荷重加到尖端上。3.4.6恒速地摇动手轮,使试验样板向着铅笔芯反方向水平移动约3mm,使笔芯刮划涂膜表面,移动的速度为0.5mm/s。将试验样板向着与移动方向垂直的方向挪动,以变动位置,刮划五道。铅笔的尖端,每道刮划后,要重新磨平再用。3.4.7涂膜刮破的情况:在五道刮划试验中,如果有两道或两道以上认为未刮破到样板的底材或底层涂膜时,则换用前位铅笔硬度标号的铅笔进行同样试验,直至选出涂膜被刮破两道或两道以上的铅笔,记下在这个铅笔硬度标号后一位的硬度标号。采用说明:
①JISK5400中的温湿度为(20±1)C、(65±5)%。JISK5400中的恒温恒混条件为(20±1)C、(65±5)%。520
3.4.8涂膜擦伤的情况:在五道刮划试验中,如果有两道或两道以上认为涂膜未被擦伤时,则换用前一位铅笔硬度标号的铅笔进行同样试验,选出涂膜被擦伤两道或两道以上的铅笔,记下在这个铅笔硬度标号后位的硬度标号。注:擦伤,是指在涂膜表面有微小的刮痕,但由于压力使涂膜凹下去的现象不作考虑。如果在试验处的涂膜无伤痕,则可用橡皮擦除去碳粉,以对着垂直于刮划的方向与试验样板的面成45°角进行目视检查,能辨别的伤则认为是擦伤。3.5样板的评定
样板的评定可按以下两种方法进行。3.5.1涂膜刮破:对于硬度标号相互邻近的两支铅笔,找出涂膜被刮破两道以上(包括两道)及未满两道的铅笔后,将未满两道的铅笔硬度标号作为涂膜的铅笔硬度。3.5.2涂膜擦伤:对于硬度标号相互邻近的两支铅笔,找出涂膜被擦伤两道以上(包括两道)及未满两道的铅笔后,将未满两道的铅笔硬度标号作为涂膜的铅笔硬度。3.6试验报告
试验报告至少包括下列内容:
a)受试产品的型号、名称、批次、出厂日期及厂名;b)注明采用本国家标准;
c)由商定或其他原因与规定的测定程序的任何不同之处;d)试验的详细记录;
e)评定方法(刮破、擦伤)及铅笔硬度标号;f)试验日期。
4B法手动法
4.1材料
4.1.1试验用铅笔:按3.1.1的规定。4.1.2长城牌高级绘图橡皮(见采用说明2))。4.1.3400#水砂纸(见采用说明3))。4.1.4削笔刀。
4.2采样
按GB3186规定进行。
4.3试板
按3.3的规定进行。
4.4测试步骤
4.4.1测试条件
按3.4.1的规定。
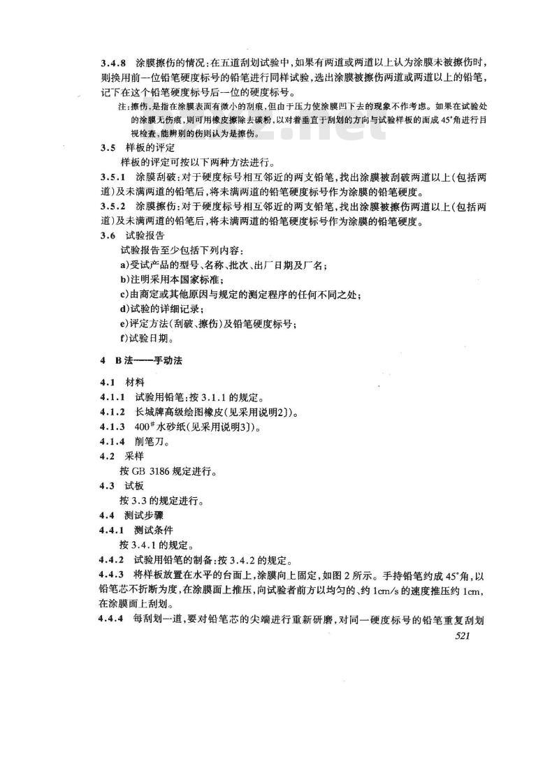
4.4.2试验用铅笔的制备:按3.4.2的规定。4.4.3将样板放置在水平的台面上,涂膜向上固定,如图2所示。手持铅笔约成45°角,以铅笔芯不折断为度,在涂膜面上推压,向试验者前方以均匀的、约1cm/s的速度推压约 1cm,在涂膜面上刮划。
4.4.4每刮划一道,要对铅笔芯的尖端进行重新研磨,对同一硬度标号的铅笔重复刮划521
五道。
4.4.5涂膜刮破的情况:在五道刮划试验中,如有两道或两道以上认为未刮划到样板的底板或底层涂膜时,则换用前一位硬度标号的铅笔进行同样试验,直至找出涂漠被刮破两道或两道以上的铅笔,记下在这个铅笔硬度标号的后一位的硬度标号。
涂膜擦伤的情况:在五道刮划试验中,如4.4.6
有两道或两道以上认为涂膜未被擦伤时,则换用前-位硬度标号的铅笔进行同样试验,直至找出45
图2手动法状态
涂膜被擦伤两道或两道以上的铅笔,记下这个铅笔硬度标号的后一位的硬度标号。注:擦伤,同A法3.4.8中的注。4.5样板的评定
样板的评定可按以下两种方法进行。4.5.1涂膜刮破:对于硬度标号相互邻近的两支铅笔,找出涂膜被刮破两道以上(包括两道)及未满两道的铅笔后,将未满两道的铅笔硬度标号作为涂膜的铅笔硬度。4.5.2涂膜擦伤:对于硬度标号相互邻近的两支铅笔,找出涂膜被擦伤两道以上(包括两道)及未满两道的铅笔后,将未满两道的铅笔硬度标号作为涂膜的铅笔硬度。4.6试验报告
试验报告至少包括下列内容:
a)受试产品的型号、名称、批次、出厂日期及厂名;b)注明采用本国家标准;免费标准下载网bzxz
c)由商定或其他原因与规定的测定程序的任何不同之处;d)试验的详细记录;
e)评定方法(刮破、擦伤)及铅笔硬度标号;f)试验日期。
小提示:此标准内容仅展示完整标准里的部分截取内容,若需要完整标准请到上方自行免费下载完整标准文档。
涂膜硬度铅笔测定法
Determination of film hardness by pencil testGB/T 6739-1996
国家技术监督局批准并发布
1997-06-01实施
1995-10-28批准
本标准是根据日本工业标准JISK5400一90一8.4《涂料一般试验方法一铅笔刮划值》对GB/T6739—86《涂膜硬度铅笔测定法》进行修订的。本标准等效采用JISK5400—90—8.4,其不同之处在于:-将试验中使用的铅笔定为中华牌高级绘图笔(GB149--87《中华牌高级绘图笔》系参照采用JISS6006);
将试验中使用的橡皮擦定为长城牌高级绘图橡皮;试验用试板增加了马口铁板;
-试验条件按GB9278一88的规定(系等效采用ISO3270:84)。本标准对前版GB/T6739—86(第一版)的技术内容进行了局部改动并按GB/T1.11993对其进行了全面编辑性修改。本版与前版技术内容的差异为:-本版系等效采用JISK5400一90一8.4标准,在A法(试验机法)和B法(手动法)中,样板的评定均由前版的一种评定方法:未犁伤涂膜时的铅笔代表所测涂膜的铅笔硬度改为本版的两种评定方法:涂膜刮破或涂膜擦伤时的铅笔的硬度代表所测涂膜的铅笔硬度。-在A法中,前版的涂膜犁伤评定情况为铅笔在样板上犁出五道痕,从五道痕中找出只有一道犁伤涂膜的铅笔,以其下级铅笔代表所测涂膜的铅笔硬度。本版改为(刮破或擦伤)评定情况为五道刮划痕中找出(刮破或擦伤)两道及未满两道的一对铅笔后,将未满两道的铅笔硬度作为涂膜的铅笔硬度。一在B法中,前版的涂膜犁伤评定情况为铅笔在样板上犁五道痕,直至找出都不犁伤涂膜的铅笔为止,此铅笔的硬度即代表所测涂膜的铅笔硬度。本版改为同A法相同的评定情况。
-在B法中,前版的铅笔在样板涂膜上推压速度为1mm/s,印痕长为3mm。本版改为推压速度约为1cm/s,刮划痕长为1cm。-在A法和B法中,评定涂膜擦伤时,可用橡皮擦(塑料橡皮)除去碳粉后再目视检查,在前版中无此规定。
本标准自生效之日起,代替GB/T6739—86。本标准由中华人民共和国化学工业部提出。本标准由全国涂料和颜料标准化技术委员会归口。本标准起草单位:杭州中法化学有限公司、化工部常州涂料化工研究院。本标准起草人:金美龄、季小曼。518
1范围
本标准规定了采用已知硬度标号的铅笔刮划涂膜,以铅笔的硬度标号表示涂膜硬度的测定方法。
本标准规定了A法和B法两种方法,A法采用试验机法,B法采用手动法。本标准适用于涂膜硬度的测定。2引用标准
下列标准所包含的条文,通过在本标准中引用而构成为本标准的条文。本标准出版时,所示版本均为有效。所有标准都会被修订,使用本标准的各方应探讨使用下列标准最新版本的可能性。
GB/T 1727—92漆膜一般制备方法GB3186—82(88)涂料产品的取样(neqISO1512:1974等)GB/T9271—88色漆和清漆标准试板(eqvIOS1514:1984)GB9278—-88涂料试样状态调节和试验的温湿度(eqvISO3270:1984)GB/T13452.2—92色漆和清漆漆膜厚度的测定(eqvISO2808:1974)3A法——试验机法
3.1材料及仪器
3.1.1-组中华牌高级绘图铅笔?:9H、8H、7H、6H、5H、4H、3H、2H、H、F、HB、B、2B、3B、4B、5B、6B,其中9H最硬,6B最软。3.1.2长城牌高级绘图橡皮②。
3.1.3400#水砂纸?。
3.1.4削笔刀
3.1.5铅笔硬度试验仪如图1所示。3.2采样
按GB3186的规定进行。
3.3试板
3.3.1材料和尺寸
除另有规定或商定外,试板为马口铁板或薄钢板,应符合GB/T:9271的技术要求。试板尺寸分别为:50mm×120mm×(0.2~0.3)mim;70mim×150mm×(0.45~0.8)mm。3.3.2试板的处理及涂装
除另有规定外,试验样板的处理及涂装应按GB/T 1727的规定进行。3.3.3样板的干燥及状态调节
采用说明:
①JIS K 5400—90--8.4中规定为 S6006铅笔。②JISK 5400-90—8.4中规定为S6050橡皮擦③JISK5400—90--8.4中规定为R6252.400#水砂纸。④JISK5400—90--8.4中只规定薄钢板。519
按GB/T1727—92中7的规定进行①图1 铅笔硬度试验仪
1一铅笔;2一铅笔夹具;3-一试验样板放置台;4--试验样板;5一固定试验样板的夹具;6—-重物(1.0±0.05kg);7—重物放置台;8-平衡重锤;9—固定螺丝;10—连杆;11操纵试验样板放置台移动的手轮;12一底座3.3.4涂层厚度的测定
按GB/T13452.2规定测定涂层厚度。3.4测试步骤
3.4.1测试条件
除另有规定外,测试条件按GB9278的规定?。3.4.2试验用铅笔的制备:用削笔刀削去木杆部分,使铅芯呈圆柱状露出约3mm。然后在坚硬的平面上放置砂纸,将铅芯垂直靠在砂纸上画圆圈,慢慢地研磨,直至铅笔尖端磨成平面,边缘锐利为让。
3.4.3在试验机的试验样板放置台上,将样板的涂膜面向上,水平地放置且固定。3.4.4试验机的重物通过重心的垂直线使涂膜面的交点接触到铅笔芯的尖端,将铅笔固定在铅笔夹具上。
3.4.5调节平衡重锤,使试验样板上加载的铅笔荷重处于不正不负的状态,然后将固定螺丝拧紧,使铅笔离开涂膜面,固定连杆。在重物放置台上加上1.00±0.05kg的重物,放松固定螺丝,使铅笔芯的尖端接触到涂膜面,重物的荷重加到尖端上。3.4.6恒速地摇动手轮,使试验样板向着铅笔芯反方向水平移动约3mm,使笔芯刮划涂膜表面,移动的速度为0.5mm/s。将试验样板向着与移动方向垂直的方向挪动,以变动位置,刮划五道。铅笔的尖端,每道刮划后,要重新磨平再用。3.4.7涂膜刮破的情况:在五道刮划试验中,如果有两道或两道以上认为未刮破到样板的底材或底层涂膜时,则换用前位铅笔硬度标号的铅笔进行同样试验,直至选出涂膜被刮破两道或两道以上的铅笔,记下在这个铅笔硬度标号后一位的硬度标号。采用说明:
①JISK5400中的温湿度为(20±1)C、(65±5)%。JISK5400中的恒温恒混条件为(20±1)C、(65±5)%。520
3.4.8涂膜擦伤的情况:在五道刮划试验中,如果有两道或两道以上认为涂膜未被擦伤时,则换用前一位铅笔硬度标号的铅笔进行同样试验,选出涂膜被擦伤两道或两道以上的铅笔,记下在这个铅笔硬度标号后位的硬度标号。注:擦伤,是指在涂膜表面有微小的刮痕,但由于压力使涂膜凹下去的现象不作考虑。如果在试验处的涂膜无伤痕,则可用橡皮擦除去碳粉,以对着垂直于刮划的方向与试验样板的面成45°角进行目视检查,能辨别的伤则认为是擦伤。3.5样板的评定
样板的评定可按以下两种方法进行。3.5.1涂膜刮破:对于硬度标号相互邻近的两支铅笔,找出涂膜被刮破两道以上(包括两道)及未满两道的铅笔后,将未满两道的铅笔硬度标号作为涂膜的铅笔硬度。3.5.2涂膜擦伤:对于硬度标号相互邻近的两支铅笔,找出涂膜被擦伤两道以上(包括两道)及未满两道的铅笔后,将未满两道的铅笔硬度标号作为涂膜的铅笔硬度。3.6试验报告
试验报告至少包括下列内容:
a)受试产品的型号、名称、批次、出厂日期及厂名;b)注明采用本国家标准;
c)由商定或其他原因与规定的测定程序的任何不同之处;d)试验的详细记录;
e)评定方法(刮破、擦伤)及铅笔硬度标号;f)试验日期。
4B法手动法
4.1材料
4.1.1试验用铅笔:按3.1.1的规定。4.1.2长城牌高级绘图橡皮(见采用说明2))。4.1.3400#水砂纸(见采用说明3))。4.1.4削笔刀。
4.2采样
按GB3186规定进行。
4.3试板
按3.3的规定进行。
4.4测试步骤
4.4.1测试条件
按3.4.1的规定。
4.4.2试验用铅笔的制备:按3.4.2的规定。4.4.3将样板放置在水平的台面上,涂膜向上固定,如图2所示。手持铅笔约成45°角,以铅笔芯不折断为度,在涂膜面上推压,向试验者前方以均匀的、约1cm/s的速度推压约 1cm,在涂膜面上刮划。
4.4.4每刮划一道,要对铅笔芯的尖端进行重新研磨,对同一硬度标号的铅笔重复刮划521
五道。
4.4.5涂膜刮破的情况:在五道刮划试验中,如有两道或两道以上认为未刮划到样板的底板或底层涂膜时,则换用前一位硬度标号的铅笔进行同样试验,直至找出涂漠被刮破两道或两道以上的铅笔,记下在这个铅笔硬度标号的后一位的硬度标号。
涂膜擦伤的情况:在五道刮划试验中,如4.4.6
有两道或两道以上认为涂膜未被擦伤时,则换用前-位硬度标号的铅笔进行同样试验,直至找出45
图2手动法状态
涂膜被擦伤两道或两道以上的铅笔,记下这个铅笔硬度标号的后一位的硬度标号。注:擦伤,同A法3.4.8中的注。4.5样板的评定
样板的评定可按以下两种方法进行。4.5.1涂膜刮破:对于硬度标号相互邻近的两支铅笔,找出涂膜被刮破两道以上(包括两道)及未满两道的铅笔后,将未满两道的铅笔硬度标号作为涂膜的铅笔硬度。4.5.2涂膜擦伤:对于硬度标号相互邻近的两支铅笔,找出涂膜被擦伤两道以上(包括两道)及未满两道的铅笔后,将未满两道的铅笔硬度标号作为涂膜的铅笔硬度。4.6试验报告
试验报告至少包括下列内容:
a)受试产品的型号、名称、批次、出厂日期及厂名;b)注明采用本国家标准;免费标准下载网bzxz
c)由商定或其他原因与规定的测定程序的任何不同之处;d)试验的详细记录;
e)评定方法(刮破、擦伤)及铅笔硬度标号;f)试验日期。
小提示:此标准内容仅展示完整标准里的部分截取内容,若需要完整标准请到上方自行免费下载完整标准文档。
标准图片预览:





- 其它标准
- 热门标准
- 国家标准(GB)
- GB/T30917—2014 /ISo 29941:2010 天然胶乳橡胶避孕套中可迁移亚硝胺的测定
- GB15193.5-2003 骨髓细胞微核试验
- GB/T29633.4-2020 南极地名 第4部分:罗马字母拼写
- GB29140-2024 纯碱单位产品能源消耗限额
- GB/T43929-2024 空间用纤维光学器件测试指南
- GB/T42970-2023 半导体集成电路 视频编解码电路测试方法
- GB/T43225-2023 空间物体登记要求
- GB/T4074.3-1999 绕组线试验方法 第3部分:机械性能
- GB15985-1995 丝虫病诊断标准及处理原则
- GB19159-2003 车用液化石油气
- GB/T5515-1985 粮食、油料检验 粗纤维素测定法
- GB/T7407-1997 中国及世界主要海运贸易港口代码
- GB/T10599-1998 多绳摩擦式提升机
- GB1913.2-1990 漂白浸渍绝缘纸
- GB14287.4-2014 电气火灾监控系统 第4部分:故障电弧探测器
- 行业新闻
请牢记:“bzxz.net”即是“标准下载”四个汉字汉语拼音首字母与国际顶级域名“.net”的组合。 ©2025 标准下载网 www.bzxz.net 本站邮件:bzxznet@163.com
网站备案号:湘ICP备2025141790号-2
网站备案号:湘ICP备2025141790号-2