- 您的位置:
- 标准下载网 >>
- 标准分类 >>
- 国家标准(GB) >>
- GB 6730.50-1986 铁矿石化学分析方法 气体容量法测定总碳量
标准号:
GB 6730.50-1986
标准名称:
铁矿石化学分析方法 气体容量法测定总碳量
标准类别:
国家标准(GB)
标准状态:
现行-
发布日期:
1986-08-19 -
实施日期:
1987-08-01 出版语种:
简体中文下载格式:
.rar.pdf下载大小:
174.38 KB
点击下载
标准简介:
标准下载解压密码:www.bzxz.net
本标准适用于铁矿石、铁精矿、烧结矿和球团矿中总碳量的测定。测定范围:0.10~10.00%。本标准遵守GB 1467-78《冶金产品化学分析方法标准的总则及一般规定》。 GB 6730.50-1986 铁矿石化学分析方法 气体容量法测定总碳量 GB6730.50-1986
部分标准内容:
中华人民共和国国家标准
铁矿石化学分析方法
气体容量法测定总碳量
Methods for chemicat analysis of iron oresThe gas volumetric method for thedetermination of total carbon contentUDC 622.341.1
GB 6730.50--86
本标准适用于铁矿石、铁精矿、烧结矿和球团矿中总碳量的测定。测定范潮:0.10~10.00%。本标准遵守GB1467-一78《冶金产品:化学分析方法标准的总则及般规定》。1方法提要
将试样置于高温炉(1200~1300℃)中加热并通人氧气,使试样燃烧,碳完全转化成一氧化碳,收集混会气体于气管中定容。然以氢氧化钾溶液吸收其中的二氧化碳,吸收前后体积之差即为二氧化碳的体积,由此计算碳的含量。2试剂
2.1无水氧化钙。
2.2烧碱石棉(或碱石灰)。
2.3助熔剂:锡、铜、氧化铜等。含碳量不得超过0.005%,否则应准确加入,并从分析结果中减去空白。
2.4、脱硫剂:活性二氧化锰或钒酸银。钒酸银的制法:取11.7g钒酸铵,溶于400ml热水中,另取17g硝酸银,溶于200ml水,将上述两种液相混合,生成的黄色沉涎用瓷漏斗或滤纸抽滤,以水洗净,于110℃烘千后使用。2.5硫酸(p1.84g/ml)。
2.6水准瓶所盛溶液:硫酸溶液(1+1000)加数滴甲基橙(0.1%)混匀。也可用氯化钠(26%)酸性溶液,配制方法如下:取26g氯化钠溶解于74ml水中,并加甲基橙指示剂(0.1%)数滴,滴加硫酸至红色。2.7高锰酸钾-氢氧化钾洗液:取30g氢氧化钾溶于70ml饱和的高锰酸钾溶液中。2.8氢氧化钾吸收液(40%):取40g氢氧化钾溶于水中,稀释至100ml。3仪器
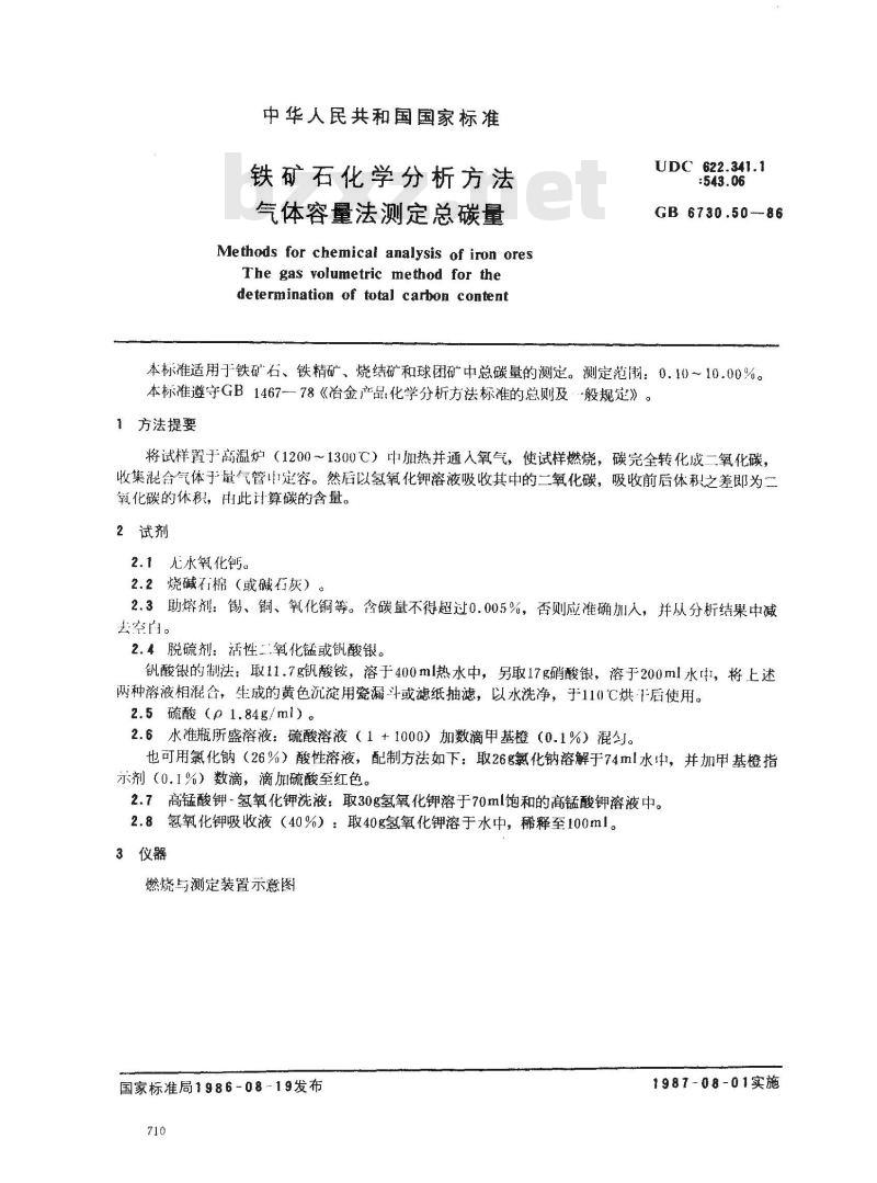
燃烧与测定装置示意图
国家标准局1986-08-19发布
1987-08-01实施
a.1氧气钢瓶。
GB 6730.50—86
b.2减压阀门(氧气开关)、流量表。C.3缓冲阀或安全瓶。
d.4洗气瓶:内盛高锰酸钾-氢氧化钾洗液(2.7)。装人量占瓶约三分之。e.5洗气瓶:内盛浓硫酸(2.5)、装人最同上。f.61燥塔:1盛烧碱石棉(或碱石灰(2.2),下盛无水氯化钙(2.1),中润隔玻璃棉,底潮及顶端也铺以玻璃棉,塔顶出口与玻璃磨口塞相接,塔底进!与洗瓶(5)的出杆连接。g.7供氧活塞。
h.8玻璃磨口塞:用塑料管连接在燃烧管上。i.9管式炉:为平卧式,高温区要超过150mm(高温加热设备也可用高频加热装置)j.10可控硅控制器(或调压器):用以调节管式炉的温度。k.11球形管(或V形管):内装玻璃棉(或脱脂棉),用以阻留气流所带出的哺体物。1.12除硫管:直径为10~15mm,长为100mm的玻璃管,内装4g粒状氧化锰(成粒状凯酸银),两端塞有脱脂棉。除硫剂失效时应重新更换。如分析含硫量高的试样(0.2%以上),应增加除硫剂量,或再增加个除硫管。
注:更换水准瓶所盛溶液、球形管中玻璃棉、除硫剂等,均应做儿次高碳试样,使(氧化碳创利科眉,方龍进操作。
m.13容量定碳仪及零件。
冷凝管(a):用以冷却燃烧管中所流出的混合气体。量气管(b):用以量混合气体的体积,形状如图所示,鼠气管具有夹层,夹层间充满以水(使融气管中一气汽体的温度少受外界的影响),量气管的上部管口处置有空心浮,当量气管中液体充满至!部管口时,该浮子即王升,将管口堵塞,管的膨大部分插有温度计,用以测量气体的度,量气简的下部为细长形刻度玻璃管(或附有活动刻度标尺),用以量体的体积。水准瓶(c):内盛含有甲基橙的酸性水(2.6),用橡皮管与量气管榈连接,用以将混合汽体山!量气管压人吸收器中。
吸收器(d):内盛氢氧化钾溶液(2.8)。小活塞(e):可以接通冷凝管(a)和量气管(6)亦可分别使(a)或(b)通人。三活塞():使量气管分别与冷凝管(α)或吸收器(d)相通。注:定碳仪应装置在室温较正常的地方(距离品溢炉约300~500mm),避免1光真接照射。熟管《h)必箱保持清洁,有水滴附着量气管内时,须用重铬酸钾洗液洗涤。n,14燃烧管:长600mm,内径为20mm的瓷管,使用时将燃烧管全部灼烧次,此外尚应检香是香严密不漏。燃烧管两端露出炉外部分长度不少于175mm,粗口端连接玻璃磨门塞塞,锥形·端用橡皮管连接于球形管11。711
GB6730.50--86
o.15瓷舟:用无釉瓷质制成,长为88mm,使用前须在1200(通氧灼烧2~4min,也可在1000℃高温炉灼烧1h以上,灼烧后备用的瓷内应放置子装有烧碱不棉(或碱灰)及无水氯化钙的燥器中。注意燥器边沿不可涂凡士林或其他类似的物质。P.16推入或拉出瓷舟的长钩:用粗镍铬丝(或粗紫铜丝及耐热低合金钢丝)制成。q.17水银气压计,气压值按下式校正:p=p(1-0.000163t 0.0026cos24.-.0.0000002f)式中:P—-校正后的压值,mPa;P—-水银气压计测得的汽压值,mPa;水银气压计所在处温度,℃;
中—水银气压计所在处纬度,度;H—水银气压计所在处海拔高度,m。4试样
4.1-般试样粒度应小子100μm,如试样中结舍水或易氧化物质含量高时,其粒度应小于160μm。4.2预+燥不影响试样组成者,应按GB6730.1--86《铁矿石化学:分析方法分析用预十燥试样的制备》进行。
5分析步骤
5.1测定数量
同试样,在同试验室,应由同操作者在不同时间内进行2~4次测定。5.2试样量
根据试样含碳量,按表1称取试样。将试样置于瓷舟内,覆以0.5~1g助熔剂(2.3)。表1
含碳,%
0.1 ~ 0.5
28.0 ~10.0
5.3空白试验
称样,g
2.0000 - 1.0000免费标准bzxz.net
1.0000 - 0.5000
0.5000 ~ 0.2000
0.2000 ~ 0.1000
随同试样做空白试验。吸收器及水准瓶内溶液的温度以及混合气体的温度,三者应基本相同,否则将产生正负空白值。因此在测定前应通氧气重复做空白试验数次直至空白值稳定,方可进行试样分析,由于室温变化及工作过程引起冷凝管中水温变化,因此工作中须经常测定空白值,从结果中扣除。5.4校正试验
随同试样分析同类型(指分析步骤相一致)的标准试样。5.5分析前的准备
接通电源,将炉温升至1200~1300℃、检查整个管路、活塞及装置是否正常,然后使仪器处于下712
GB 6730.50—86
述准备状态,4\(b)充满水,活塞(e)和“通祈塞(f)关剂,水淮瓶(c)箐定碳称尺零点置,燃烧管内不通氧。
5.6测定
启开玻璃磨11赛8,将瓷丹15放人瓷管内,用长钩16推至高处,即赛紧磨赛,预热!min,根定碳仪操件规科操作,测定其读数(体积成念鼠)。角开摩1寒8,用长钩16将瓷舟15拉出(观案试样是否燃烧光个,如燃烯不完全须重新分析)。即可进行下·个试样分析。6分析结果的计算
按式(1)或(2)计算总碳的分含量:6.1当标尺的刻度是体积(ml)附:Av.f
C() --
武 A—
× 100 × K..
温度16C,气压1013mPa,封闭液面上每毫升二氧化碳中含碳质量(g)。用酸性水作封闭液时A,值为0.0005000g;用氯化钠酸性溶液作封闭液时A值为0.0005022g,吸收前与吸收后体的体积差,即:氧化碳体积,m!,温度、气)长补正系数,采用不同封闭液时其值不同需查不同表(见GB223.1一81《钢铁及合金碳量的测定》的附录)m—一试样最,g,
100-A所得的换算系数(如使用预燥试样则K=1),4是按GB6730.3100
K-由公式K=
86《铁矿石化学分析方法革量法测定分析试样中吸湿水量》测定得到的吸凝水质量百分数。
6.2当标尺的刻度是碳量(例如上海产的定碳仪把25ml体积刻成碳量为1.250%,沈阳产的定碳仪把3ml体积刻成碳量为1.500%)时。C(i)=
A·r×20 ×f
式:A、人、m、K代表的意义与式(1)相同:一标尺读数(含碳鼠);
6.3分析值的验收:
× 100× k.
(2)
一标尺读数(含碳量)换算成氧化碳气体体积(ml)的系数(即一1.250
半平行分析间类型标准试样所得的分析值与标准值之差不大了表2所列的允许差时,则试样分析值有效,再则无效,应重新分析。分析值是否有效首先取决于平行分析的标准试样的分析值是否与标准值-致。
尚所得试样的两个有效分析值之差,不大」表2所列允许差时,则可予以平均,计算为最终分析结果,如:者之差大于允许差时,则应按附求A的规定,进行追加分析和数据处理。6.4最终结果的计算:
试样有效分析值的算术平均值为最终分析结果。均值计算至小数第叫位,并按数字修约规则的规定修约至小数第位。
7允许差
0.10~0.20
0.20~0.50
0.50 ~1.00
>1. 00 ~ 2.00
2.00 ~ 5. 00
75.00 ~ 10.0
GB 6730.5086
标样允许差
试样充许差
附加说明:
GB 6730.50--86
附录A
验收试样分析值程序
(补充件)
之极,1.3
本标准由华人民共和国冶金工业部提出。本标准由包头钢铁公司负责起草。本标准由鞍钢钢铁研究所起草。本标准主要起草人洪和育。
*「即表2中所列允许差。
极差~1.2r
进行工
小提示:此标准内容仅展示完整标准里的部分截取内容,若需要完整标准请到上方自行免费下载完整标准文档。
铁矿石化学分析方法
气体容量法测定总碳量
Methods for chemicat analysis of iron oresThe gas volumetric method for thedetermination of total carbon contentUDC 622.341.1
GB 6730.50--86
本标准适用于铁矿石、铁精矿、烧结矿和球团矿中总碳量的测定。测定范潮:0.10~10.00%。本标准遵守GB1467-一78《冶金产品:化学分析方法标准的总则及般规定》。1方法提要
将试样置于高温炉(1200~1300℃)中加热并通人氧气,使试样燃烧,碳完全转化成一氧化碳,收集混会气体于气管中定容。然以氢氧化钾溶液吸收其中的二氧化碳,吸收前后体积之差即为二氧化碳的体积,由此计算碳的含量。2试剂
2.1无水氧化钙。
2.2烧碱石棉(或碱石灰)。
2.3助熔剂:锡、铜、氧化铜等。含碳量不得超过0.005%,否则应准确加入,并从分析结果中减去空白。
2.4、脱硫剂:活性二氧化锰或钒酸银。钒酸银的制法:取11.7g钒酸铵,溶于400ml热水中,另取17g硝酸银,溶于200ml水,将上述两种液相混合,生成的黄色沉涎用瓷漏斗或滤纸抽滤,以水洗净,于110℃烘千后使用。2.5硫酸(p1.84g/ml)。
2.6水准瓶所盛溶液:硫酸溶液(1+1000)加数滴甲基橙(0.1%)混匀。也可用氯化钠(26%)酸性溶液,配制方法如下:取26g氯化钠溶解于74ml水中,并加甲基橙指示剂(0.1%)数滴,滴加硫酸至红色。2.7高锰酸钾-氢氧化钾洗液:取30g氢氧化钾溶于70ml饱和的高锰酸钾溶液中。2.8氢氧化钾吸收液(40%):取40g氢氧化钾溶于水中,稀释至100ml。3仪器
燃烧与测定装置示意图
国家标准局1986-08-19发布
1987-08-01实施
a.1氧气钢瓶。
GB 6730.50—86
b.2减压阀门(氧气开关)、流量表。C.3缓冲阀或安全瓶。
d.4洗气瓶:内盛高锰酸钾-氢氧化钾洗液(2.7)。装人量占瓶约三分之。e.5洗气瓶:内盛浓硫酸(2.5)、装人最同上。f.61燥塔:1盛烧碱石棉(或碱石灰(2.2),下盛无水氯化钙(2.1),中润隔玻璃棉,底潮及顶端也铺以玻璃棉,塔顶出口与玻璃磨口塞相接,塔底进!与洗瓶(5)的出杆连接。g.7供氧活塞。
h.8玻璃磨口塞:用塑料管连接在燃烧管上。i.9管式炉:为平卧式,高温区要超过150mm(高温加热设备也可用高频加热装置)j.10可控硅控制器(或调压器):用以调节管式炉的温度。k.11球形管(或V形管):内装玻璃棉(或脱脂棉),用以阻留气流所带出的哺体物。1.12除硫管:直径为10~15mm,长为100mm的玻璃管,内装4g粒状氧化锰(成粒状凯酸银),两端塞有脱脂棉。除硫剂失效时应重新更换。如分析含硫量高的试样(0.2%以上),应增加除硫剂量,或再增加个除硫管。
注:更换水准瓶所盛溶液、球形管中玻璃棉、除硫剂等,均应做儿次高碳试样,使(氧化碳创利科眉,方龍进操作。
m.13容量定碳仪及零件。
冷凝管(a):用以冷却燃烧管中所流出的混合气体。量气管(b):用以量混合气体的体积,形状如图所示,鼠气管具有夹层,夹层间充满以水(使融气管中一气汽体的温度少受外界的影响),量气管的上部管口处置有空心浮,当量气管中液体充满至!部管口时,该浮子即王升,将管口堵塞,管的膨大部分插有温度计,用以测量气体的度,量气简的下部为细长形刻度玻璃管(或附有活动刻度标尺),用以量体的体积。水准瓶(c):内盛含有甲基橙的酸性水(2.6),用橡皮管与量气管榈连接,用以将混合汽体山!量气管压人吸收器中。
吸收器(d):内盛氢氧化钾溶液(2.8)。小活塞(e):可以接通冷凝管(a)和量气管(6)亦可分别使(a)或(b)通人。三活塞():使量气管分别与冷凝管(α)或吸收器(d)相通。注:定碳仪应装置在室温较正常的地方(距离品溢炉约300~500mm),避免1光真接照射。熟管《h)必箱保持清洁,有水滴附着量气管内时,须用重铬酸钾洗液洗涤。n,14燃烧管:长600mm,内径为20mm的瓷管,使用时将燃烧管全部灼烧次,此外尚应检香是香严密不漏。燃烧管两端露出炉外部分长度不少于175mm,粗口端连接玻璃磨门塞塞,锥形·端用橡皮管连接于球形管11。711
GB6730.50--86
o.15瓷舟:用无釉瓷质制成,长为88mm,使用前须在1200(通氧灼烧2~4min,也可在1000℃高温炉灼烧1h以上,灼烧后备用的瓷内应放置子装有烧碱不棉(或碱灰)及无水氯化钙的燥器中。注意燥器边沿不可涂凡士林或其他类似的物质。P.16推入或拉出瓷舟的长钩:用粗镍铬丝(或粗紫铜丝及耐热低合金钢丝)制成。q.17水银气压计,气压值按下式校正:p=p(1-0.000163t 0.0026cos24.-.0.0000002f)式中:P—-校正后的压值,mPa;P—-水银气压计测得的汽压值,mPa;水银气压计所在处温度,℃;
中—水银气压计所在处纬度,度;H—水银气压计所在处海拔高度,m。4试样
4.1-般试样粒度应小子100μm,如试样中结舍水或易氧化物质含量高时,其粒度应小于160μm。4.2预+燥不影响试样组成者,应按GB6730.1--86《铁矿石化学:分析方法分析用预十燥试样的制备》进行。
5分析步骤
5.1测定数量
同试样,在同试验室,应由同操作者在不同时间内进行2~4次测定。5.2试样量
根据试样含碳量,按表1称取试样。将试样置于瓷舟内,覆以0.5~1g助熔剂(2.3)。表1
含碳,%
0.1 ~ 0.5
28.0 ~10.0
5.3空白试验
称样,g
2.0000 - 1.0000免费标准bzxz.net
1.0000 - 0.5000
0.5000 ~ 0.2000
0.2000 ~ 0.1000
随同试样做空白试验。吸收器及水准瓶内溶液的温度以及混合气体的温度,三者应基本相同,否则将产生正负空白值。因此在测定前应通氧气重复做空白试验数次直至空白值稳定,方可进行试样分析,由于室温变化及工作过程引起冷凝管中水温变化,因此工作中须经常测定空白值,从结果中扣除。5.4校正试验
随同试样分析同类型(指分析步骤相一致)的标准试样。5.5分析前的准备
接通电源,将炉温升至1200~1300℃、检查整个管路、活塞及装置是否正常,然后使仪器处于下712
GB 6730.50—86
述准备状态,4\(b)充满水,活塞(e)和“通祈塞(f)关剂,水淮瓶(c)箐定碳称尺零点置,燃烧管内不通氧。
5.6测定
启开玻璃磨11赛8,将瓷丹15放人瓷管内,用长钩16推至高处,即赛紧磨赛,预热!min,根定碳仪操件规科操作,测定其读数(体积成念鼠)。角开摩1寒8,用长钩16将瓷舟15拉出(观案试样是否燃烧光个,如燃烯不完全须重新分析)。即可进行下·个试样分析。6分析结果的计算
按式(1)或(2)计算总碳的分含量:6.1当标尺的刻度是体积(ml)附:Av.f
C() --
武 A—
× 100 × K..
温度16C,气压1013mPa,封闭液面上每毫升二氧化碳中含碳质量(g)。用酸性水作封闭液时A,值为0.0005000g;用氯化钠酸性溶液作封闭液时A值为0.0005022g,吸收前与吸收后体的体积差,即:氧化碳体积,m!,温度、气)长补正系数,采用不同封闭液时其值不同需查不同表(见GB223.1一81《钢铁及合金碳量的测定》的附录)m—一试样最,g,
100-A所得的换算系数(如使用预燥试样则K=1),4是按GB6730.3100
K-由公式K=
86《铁矿石化学分析方法革量法测定分析试样中吸湿水量》测定得到的吸凝水质量百分数。
6.2当标尺的刻度是碳量(例如上海产的定碳仪把25ml体积刻成碳量为1.250%,沈阳产的定碳仪把3ml体积刻成碳量为1.500%)时。C(i)=
A·r×20 ×f
式:A、人、m、K代表的意义与式(1)相同:一标尺读数(含碳鼠);
6.3分析值的验收:
× 100× k.
(2)
一标尺读数(含碳量)换算成氧化碳气体体积(ml)的系数(即一1.250
半平行分析间类型标准试样所得的分析值与标准值之差不大了表2所列的允许差时,则试样分析值有效,再则无效,应重新分析。分析值是否有效首先取决于平行分析的标准试样的分析值是否与标准值-致。
尚所得试样的两个有效分析值之差,不大」表2所列允许差时,则可予以平均,计算为最终分析结果,如:者之差大于允许差时,则应按附求A的规定,进行追加分析和数据处理。6.4最终结果的计算:
试样有效分析值的算术平均值为最终分析结果。均值计算至小数第叫位,并按数字修约规则的规定修约至小数第位。
7允许差
0.10~0.20
0.20~0.50
0.50 ~1.00
>1. 00 ~ 2.00
2.00 ~ 5. 00
75.00 ~ 10.0
GB 6730.5086
标样允许差
试样充许差
附加说明:
GB 6730.50--86
附录A
验收试样分析值程序
(补充件)
之极,1.3
本标准由华人民共和国冶金工业部提出。本标准由包头钢铁公司负责起草。本标准由鞍钢钢铁研究所起草。本标准主要起草人洪和育。
*「即表2中所列允许差。
极差~1.2r
进行工
小提示:此标准内容仅展示完整标准里的部分截取内容,若需要完整标准请到上方自行免费下载完整标准文档。
标准图片预览:





- 热门标准
- 国家标准(GB)
- GB29140-2024 纯碱单位产品能源消耗限额
- GB/T29633.4-2020 南极地名 第4部分:罗马字母拼写
- GB15193.5-2003 骨髓细胞微核试验
- GB/T15412-1994 应用电视摄像机云台通用技术条件
- GB28129-2011 乙羧氟草醚原药
- GB/T42970-2023 半导体集成电路 视频编解码电路测试方法
- GB/T18721.4-2024 印刷技术 印前数据交换 第4部分:显示用宽色域标准彩色图像数据 [Adobe RGB (1998)/SCID]
- GB/T9771.6-2020 通信用单模光纤 第6部分:宽波长段 光传输用非零色散单模光纤特性
- GB5237.3-2008 铝合金建筑型材 第3部分:电泳涂漆型材
- GB/T15773-1995 水土保持综合治理 验收规范
- GB3302-1982 日用陶瓷器验收、包装、标志、运输、储存规则
- GB30530-2024 二甲基硅氧烷单位产品能源消耗限额
- GB/T39249-2020 橡胶和塑料软管及非增强软管织物增强型 低温压扁试验
- GB/T17424-2019 差分全球卫星导航系统(DGNSS)技术要求
- GB/T5750.13-2006 生活饮用水标准检验方法 放射性指标
- 行业新闻
请牢记:“bzxz.net”即是“标准下载”四个汉字汉语拼音首字母与国际顶级域名“.net”的组合。 ©2025 标准下载网 www.bzxz.net 本站邮件:bzxznet@163.com
网站备案号:湘ICP备2025141790号-2
网站备案号:湘ICP备2025141790号-2