- 您的位置:
- 标准下载网 >>
- 标准分类 >>
- 电子行业标准(SJ) >>
- SJ 50033/134-1997 半导体分立器件3DD167型低频大功率晶体管详细规范
标准号:
SJ 50033/134-1997
标准名称:
半导体分立器件3DD167型低频大功率晶体管详细规范
标准类别:
电子行业标准(SJ)
标准状态:
现行-
发布日期:
1997-06-17 -
实施日期:
1997-10-01 出版语种:
简体中文下载格式:
.rar.pdf下载大小:
1.90 MB
点击下载
标准简介:
标准下载解压密码:www.bzxz.net
本标准适用于器件的研制、生产和采购。 SJ 50033/134-1997 半导体分立器件3DD167型低频大功率晶体管详细规范 SJ50033/134-1997
部分标准内容:
中华人民共和国电子行业军用标准FL5961
SJ 50033/134—97
半导体分立器件
3DD167型低频大功率晶体管
详细规范
Scmiconductor discrete devicesDetail specification for type 3DD167low--freguency and high--power transistor1997-06-17发布
1997-10-01实施
中华人民共和国电子工业部批准中华人民共和国电子行业军用标准半导体分立器件
3DD167型低频大功率晶体管详细规范Semicoductor discrete devicesDetail specification for type 3DD167low-frequencyand highpowertransistor1范围
1.1主题内容
SI50033/134—97
本规范规定了3DD167B~F型低频大功率晶体管(以下简称器件)的详细要求。1.2适用范围
本规范适用于器件的研制、生产和采购。1.3分类
本规范根据器件质量保证等级进行分类。1.3.1器件的等级
按GJB33<半导体分立器件总规范》1.3的规定,提供的产品保证等级为普军、特军和超特军三级,分别用字母GP、GT和GCT表示。2引用文件
GB458794
GB 7581--87
GB12300—90
GJB33—85
GJB12886
3要求
3.1详细要求
双极型晶体管
半导体分立器件外形尺寸
功率晶体管安全工作测试方法
半导体分立器件总规范
半导体分立器件试验方法
各项要求应按GJB33和本规范的规定。3.2设计和结构
器件的设计和结构应按GJB33和本规范的规定。3.2.1引出端材料和涂层
引出端材料应为可伐,引出端表面应为锡层或镍层。3.2.2器件结构
中华人民共和国电子工业部1997-06-17发布1997-10-01实施
SJ50033/134-97
器件采用扩散台面或外延台面结构。3.2.3外形尺寸
外形尺寸应符合GB7581中的B2一01D型及如下规定。见图1。R
1一基极
2一发射极
集电极接外壳
3.3最大额定值和主要电特性
3.3.1最大额定值
3DD167B
3DD167C
3DD167D
3DD167E
3DD167F
图1外形图
注:1)Tc>25℃时,按1.5W/K的速率线性地降额。-2-
B2-01D
-55~175
2主要电特性(TA=25℃)
极限值
3DD167B~F
Vce=5V
橙:25~40
黄:40~55
绿:55~80
蓝:80~120
SJ50033/134-97
VcCEant
最大值
注:1)hFEl≤40时.其误差小于±20%;hF:>40时,其误差小于±10%。
3.4电测试要求
电测试应符合GB4587及本规范的规定。3.5标志
器件标志应符合GIB33及本规范的规定。质量保证规定
抽样和检验应按GJB33的规定。
4.1抽样和检验
4.2鉴定检验
鉴定检验应按GJB33的规定。
4.3筛选(仅对GT和GCT级)
VBEeet
最大值
R(tb)i-
Vce=10V
最大值
筛选应按GJB33表2和本规范的规定。其测试应按本规范表1的规定进行,超过本规范表1极限值的器件应予剔除。
(见GJB33的表2)
3.热冲击
(温度循环)
7.中间电参数测试
8.功率老炼
9.最后测试
4.4质量一致性检验
试验条件:F1
循环:20次
温度:-55℃
IcHO和hFEt
测试或试验
功率老炼条件如下:
T,=162.5±12.5t
Vce=25V
Put≥112.5W
按本规范表1的A2分组
△IcBO1≤初始值的100%或0.5mA取较大者1△hFEi|≤初始值的20%
SJ50033/134-97
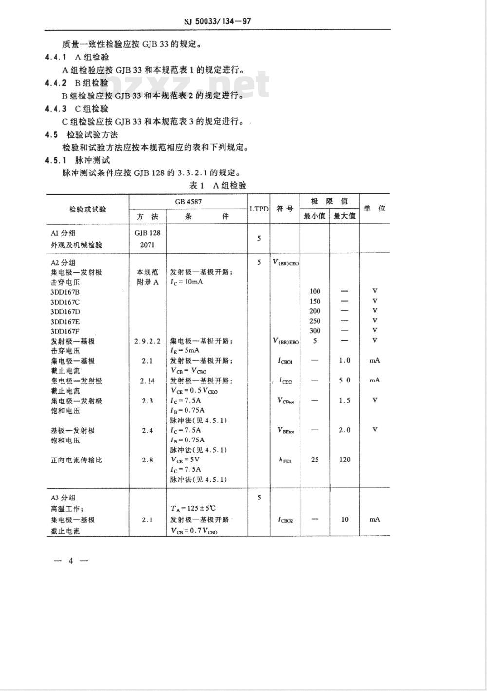
质量一致性检验应按GJB33的规定。4.4.1A组检验
A组检验应按GJB33和本规范表1的规定进行。4.4.2B组检验
B组检验应按GJB33和本规范表2的规定进行。4.4.3C组检验
C组检验应按GJB33和本规范表3的规定进行。4.5检验试验方法
检验和试验方法应按本规范相应的表和下列规定。4.5.1脉冲测试
脉冲测试条件应按GJB128的3.3.2.1的规定。表1A组检验
检验或试验
A1分组
外观及机械检验
A2分组
集电极一发射极
击穿电压
3DD167B
3DD167C
3DD167D
3DD167E
3DD167F
发射极一基极
击穿电压
集电极一基极
截止电流
集电极一发射极
截止电流
集电极一发射极
饱和电压
基极发射极
饱和电压
正向电流传输比
A3分组
高温工作;
集电极一基极
截止电流
GJB128
本规范
附录A
GB4587
发射极一基极开路;
Ic=10mA
集电极一基极开路;
Ig=5mA
发射极一基极开路;
VcB=VcBO
发射极一基极开路;
VcE=0.5VcEO
脉冲法(见4.5.1)
脉冲法(见4.5.1)
VcE=5V
脉冲法(见4.5.1)
TA=125±5℃
发射极一基极开路
VcR =0.7VcRO
V(BR)CEO
V(BR)ERO
VcBeot
VBEtot
极限值
最小值最大值
检验或试验
低温工作;
正向电流传输比
A5分组
安全工作区
(直流)
试验1
试验2
试验3
3DD167B
3DD167C
3DD167D
3DD167E
3DD167F
最后测试:
检验或试验
B1分组
可焊性
标志耐久性
B2分组
热冲击
(温度循环)
a)细检漏
b)粗检漏
最后测试:
B3分组
按图2
GB12300
SJ50033/134-97
续表1
GB4587
TA=-55
Vce=5V
脉冲法(见4.5.1)
Tc=25℃
t=1s,单次
VcE=15V
Ic=15A
Vce=25V
Vece=100V
Ic=218mA
Vce=150V
Ic=72mA
VcE=200V
Ic=30mA
Vce=250V
Ie=16mA
VE=300V
Ic=10mA
见表4步骤1和3
表2B组检验
温度:-55℃
其余为试验条件:F-1
试验条件H
试验条件C
见表4步骤1和3
极限值
最小值
最大值
极限值
最小值最大值
检验或试验
稳态工作寿命
最后测试:
B4分组
(仅对GCT级)
开帽内部目检
(设计核实)
键合强度
B5分组
B6 分组
高温寿命
(非工作状态)
最后测试
检验或试验
C1分组bzxz.net
外形尺寸
C2分组
热冲击
(玻璃应力)
引出端强度
a)细检漏
b)粗检漏
综合温度/湿度
周期试验
外观及机械检验
最后测试:
GB4587,
SJ50033/134-97
续表2
T;=162.5±12.5C
Vce=25V
P≥112.5W
见表4步骤2和4
试验条件A
VeE=10V
25≤Tc≤75℃
TA=175℃
见表4步骤2和4
每批1个器
件,0失效
20(C=0)
表3C组检验
GJB128
见图1
试验条件B
试验条件A
外加力:20N
时间:10s
R(th)j~
受试引出端数:2
试验条件H
试验条件C
见表4步骤1和3
最小值
最大值
C3分组
变频振动
检验或试验
恒定加速度
最后测试:
C4分组
(适用时)
盐气(侵蚀)
C6分组
稳态工作寿命
最后测试:
集电极一基极
截止电流
集电极一基极
截止电流
正向电流传输比
正向电流传输比
SJ50033/134-97
续表3
GJB128
见表4步骤1和3
TA=162.5±12.5c
Vce=25V
Pto≥112.5W
见表4步骤2和4
表4A组、B组和C组最后测试
GB4587
发射极一基极开路:
VcB= VcRO
发射极一基极开路
Vea= VcRO
VcR=5V
脉冲法(见4.5.1)
脉冲法(见.5.1))
注:1)本测试超过A组极限值的器件不应接受。5交货准备
5.1包装要求
包装要求应按GJB33的规定。
5.2贮存要求
贮存要求应按GJB33的规定。
5.3运输要求
入=10
极限值
最小值
最大值
初始值的25%
运输要求应按GJB33的规定。
说明事项
SJ50033/134-97
预定用途
符合本规范的器件提供新设备设计使用和供现有的后勤保障用。6.2订货资料
合同或订货单应规定下列内容:a)本规范的名称或编号;
b)等级(见1.3.1);
c)数量;
d)需要时,其他要求。
6.3对引出端材料和涂层有特殊要求时,应在合同或订货单中规定(见3.2.1)6.4如需要时,典型特性曲线等可在合同或订货单中规定。6.5直流安全工作区见图2。
Te=25c
3DD167B
3DD169
3DD167D
3DD167E
3DD167F
集电极一发射极电压
VcE(V)
3DD167的直流安全工作区
200300
A1目的
SJ50033/134--97
附录A
集电极一发射极击穿电压测试方法(补充件)
本测试的目的是为了在规定的条件下,确定晶体管的击穿电压是否大于规定的最低极限。2测试电路
注:在测试电流时,电流表的接头之间实际上可看成短路,或对电压表读数作因电流表压降的校正。图A1集电极一发射极击穿电压测试电路图A3测试步骤
限流电阻R1应足够大,以避免过度的电流流过晶体管和电流表。施加规定的偏置条件,增加电压达到规定的测试电流。如果在规定的测试电流下所加的电压大于V(BR)CEo的最低极限,晶体管为合格。本测试方法用于表现晶体管的负阻击穿特性,在这种情况下必须使晶体管的集电极电流及结温保持在安全值以内。
A4规定条件
a.环境温度TA;
b.测试电流Ic。
附加说明:
SJ50033/134--97
本规范由中国电子技术标准化研究所归口。本规范由中国电子技术标准化研究所起草。本规范主要起草人:蔡仁明、王保桢。计划项目代号:B51019。
小提示:此标准内容仅展示完整标准里的部分截取内容,若需要完整标准请到上方自行免费下载完整标准文档。
SJ 50033/134—97
半导体分立器件
3DD167型低频大功率晶体管
详细规范
Scmiconductor discrete devicesDetail specification for type 3DD167low--freguency and high--power transistor1997-06-17发布
1997-10-01实施
中华人民共和国电子工业部批准中华人民共和国电子行业军用标准半导体分立器件
3DD167型低频大功率晶体管详细规范Semicoductor discrete devicesDetail specification for type 3DD167low-frequencyand highpowertransistor1范围
1.1主题内容
SI50033/134—97
本规范规定了3DD167B~F型低频大功率晶体管(以下简称器件)的详细要求。1.2适用范围
本规范适用于器件的研制、生产和采购。1.3分类
本规范根据器件质量保证等级进行分类。1.3.1器件的等级
按GJB33<半导体分立器件总规范》1.3的规定,提供的产品保证等级为普军、特军和超特军三级,分别用字母GP、GT和GCT表示。2引用文件
GB458794
GB 7581--87
GB12300—90
GJB33—85
GJB12886
3要求
3.1详细要求
双极型晶体管
半导体分立器件外形尺寸
功率晶体管安全工作测试方法
半导体分立器件总规范
半导体分立器件试验方法
各项要求应按GJB33和本规范的规定。3.2设计和结构
器件的设计和结构应按GJB33和本规范的规定。3.2.1引出端材料和涂层
引出端材料应为可伐,引出端表面应为锡层或镍层。3.2.2器件结构
中华人民共和国电子工业部1997-06-17发布1997-10-01实施
SJ50033/134-97
器件采用扩散台面或外延台面结构。3.2.3外形尺寸
外形尺寸应符合GB7581中的B2一01D型及如下规定。见图1。R
1一基极
2一发射极
集电极接外壳
3.3最大额定值和主要电特性
3.3.1最大额定值
3DD167B
3DD167C
3DD167D
3DD167E
3DD167F
图1外形图
注:1)Tc>25℃时,按1.5W/K的速率线性地降额。-2-
B2-01D
-55~175
2主要电特性(TA=25℃)
极限值
3DD167B~F
Vce=5V
橙:25~40
黄:40~55
绿:55~80
蓝:80~120
SJ50033/134-97
VcCEant
最大值
注:1)hFEl≤40时.其误差小于±20%;hF:>40时,其误差小于±10%。
3.4电测试要求
电测试应符合GB4587及本规范的规定。3.5标志
器件标志应符合GIB33及本规范的规定。质量保证规定
抽样和检验应按GJB33的规定。
4.1抽样和检验
4.2鉴定检验
鉴定检验应按GJB33的规定。
4.3筛选(仅对GT和GCT级)
VBEeet
最大值
R(tb)i-
Vce=10V
最大值
筛选应按GJB33表2和本规范的规定。其测试应按本规范表1的规定进行,超过本规范表1极限值的器件应予剔除。
(见GJB33的表2)
3.热冲击
(温度循环)
7.中间电参数测试
8.功率老炼
9.最后测试
4.4质量一致性检验
试验条件:F1
循环:20次
温度:-55℃
IcHO和hFEt
测试或试验
功率老炼条件如下:
T,=162.5±12.5t
Vce=25V
Put≥112.5W
按本规范表1的A2分组
△IcBO1≤初始值的100%或0.5mA取较大者1△hFEi|≤初始值的20%
SJ50033/134-97
质量一致性检验应按GJB33的规定。4.4.1A组检验
A组检验应按GJB33和本规范表1的规定进行。4.4.2B组检验
B组检验应按GJB33和本规范表2的规定进行。4.4.3C组检验
C组检验应按GJB33和本规范表3的规定进行。4.5检验试验方法
检验和试验方法应按本规范相应的表和下列规定。4.5.1脉冲测试
脉冲测试条件应按GJB128的3.3.2.1的规定。表1A组检验
检验或试验
A1分组
外观及机械检验
A2分组
集电极一发射极
击穿电压
3DD167B
3DD167C
3DD167D
3DD167E
3DD167F
发射极一基极
击穿电压
集电极一基极
截止电流
集电极一发射极
截止电流
集电极一发射极
饱和电压
基极发射极
饱和电压
正向电流传输比
A3分组
高温工作;
集电极一基极
截止电流
GJB128
本规范
附录A
GB4587
发射极一基极开路;
Ic=10mA
集电极一基极开路;
Ig=5mA
发射极一基极开路;
VcB=VcBO
发射极一基极开路;
VcE=0.5VcEO
脉冲法(见4.5.1)
脉冲法(见4.5.1)
VcE=5V
脉冲法(见4.5.1)
TA=125±5℃
发射极一基极开路
VcR =0.7VcRO
V(BR)CEO
V(BR)ERO
VcBeot
VBEtot
极限值
最小值最大值
检验或试验
低温工作;
正向电流传输比
A5分组
安全工作区
(直流)
试验1
试验2
试验3
3DD167B
3DD167C
3DD167D
3DD167E
3DD167F
最后测试:
检验或试验
B1分组
可焊性
标志耐久性
B2分组
热冲击
(温度循环)
a)细检漏
b)粗检漏
最后测试:
B3分组
按图2
GB12300
SJ50033/134-97
续表1
GB4587
TA=-55
Vce=5V
脉冲法(见4.5.1)
Tc=25℃
t=1s,单次
VcE=15V
Ic=15A
Vce=25V
Vece=100V
Ic=218mA
Vce=150V
Ic=72mA
VcE=200V
Ic=30mA
Vce=250V
Ie=16mA
VE=300V
Ic=10mA
见表4步骤1和3
表2B组检验
温度:-55℃
其余为试验条件:F-1
试验条件H
试验条件C
见表4步骤1和3
极限值
最小值
最大值
极限值
最小值最大值
检验或试验
稳态工作寿命
最后测试:
B4分组
(仅对GCT级)
开帽内部目检
(设计核实)
键合强度
B5分组
B6 分组
高温寿命
(非工作状态)
最后测试
检验或试验
C1分组bzxz.net
外形尺寸
C2分组
热冲击
(玻璃应力)
引出端强度
a)细检漏
b)粗检漏
综合温度/湿度
周期试验
外观及机械检验
最后测试:
GB4587,
SJ50033/134-97
续表2
T;=162.5±12.5C
Vce=25V
P≥112.5W
见表4步骤2和4
试验条件A
VeE=10V
25≤Tc≤75℃
TA=175℃
见表4步骤2和4
每批1个器
件,0失效
20(C=0)
表3C组检验
GJB128
见图1
试验条件B
试验条件A
外加力:20N
时间:10s
R(th)j~
受试引出端数:2
试验条件H
试验条件C
见表4步骤1和3
最小值
最大值
C3分组
变频振动
检验或试验
恒定加速度
最后测试:
C4分组
(适用时)
盐气(侵蚀)
C6分组
稳态工作寿命
最后测试:
集电极一基极
截止电流
集电极一基极
截止电流
正向电流传输比
正向电流传输比
SJ50033/134-97
续表3
GJB128
见表4步骤1和3
TA=162.5±12.5c
Vce=25V
Pto≥112.5W
见表4步骤2和4
表4A组、B组和C组最后测试
GB4587
发射极一基极开路:
VcB= VcRO
发射极一基极开路
Vea= VcRO
VcR=5V
脉冲法(见4.5.1)
脉冲法(见.5.1))
注:1)本测试超过A组极限值的器件不应接受。5交货准备
5.1包装要求
包装要求应按GJB33的规定。
5.2贮存要求
贮存要求应按GJB33的规定。
5.3运输要求
入=10
极限值
最小值
最大值
初始值的25%
运输要求应按GJB33的规定。
说明事项
SJ50033/134-97
预定用途
符合本规范的器件提供新设备设计使用和供现有的后勤保障用。6.2订货资料
合同或订货单应规定下列内容:a)本规范的名称或编号;
b)等级(见1.3.1);
c)数量;
d)需要时,其他要求。
6.3对引出端材料和涂层有特殊要求时,应在合同或订货单中规定(见3.2.1)6.4如需要时,典型特性曲线等可在合同或订货单中规定。6.5直流安全工作区见图2。
Te=25c
3DD167B
3DD169
3DD167D
3DD167E
3DD167F
集电极一发射极电压
VcE(V)
3DD167的直流安全工作区
200300
A1目的
SJ50033/134--97
附录A
集电极一发射极击穿电压测试方法(补充件)
本测试的目的是为了在规定的条件下,确定晶体管的击穿电压是否大于规定的最低极限。2测试电路
注:在测试电流时,电流表的接头之间实际上可看成短路,或对电压表读数作因电流表压降的校正。图A1集电极一发射极击穿电压测试电路图A3测试步骤
限流电阻R1应足够大,以避免过度的电流流过晶体管和电流表。施加规定的偏置条件,增加电压达到规定的测试电流。如果在规定的测试电流下所加的电压大于V(BR)CEo的最低极限,晶体管为合格。本测试方法用于表现晶体管的负阻击穿特性,在这种情况下必须使晶体管的集电极电流及结温保持在安全值以内。
A4规定条件
a.环境温度TA;
b.测试电流Ic。
附加说明:
SJ50033/134--97
本规范由中国电子技术标准化研究所归口。本规范由中国电子技术标准化研究所起草。本规范主要起草人:蔡仁明、王保桢。计划项目代号:B51019。
小提示:此标准内容仅展示完整标准里的部分截取内容,若需要完整标准请到上方自行免费下载完整标准文档。
标准图片预览:





- 热门标准
- 电子行业标准(SJ)
- SJ/T11332-2006 数字电视接收设备接口规范 第6部分:RGB模拟基色视频信号接口
- SJ/T10038-1991 电子器件详细规范 半导体集成电路CC4008型CMOS4位二进制超前进位全加器
- SJ/Z9087-1987 信息处理-信息交换用3.81mm宽,以4字符/毫米,63磁通翻转/毫米调相制记录的卡型盒式磁带
- SJ/T11010-1996 电子器件详细规范 半导体电视集成电路CD1124ACP伴音中频放大电路
- SJ50681.58-1994 SMA系列(不接电缆)插孔接触件印制电路板用直角2级射频同轴插座连接器详细规范
- SJ50681.18-1994 BNC系列(接电缆)插针接触件直角2级射频同轴插头连接器详细规范
- SJ/T10034-1991 电子器件详细规范 R-250TB型过电压保护气体放电管(可供认证用)
- SJ/T9546-1993 无金属化孔单、双面印制板的质量分等标准
- SJ20599-1996 推拉钨丝规范
- SJ20205-1992 CDK11型有可靠性指标的固定铝电解电容器详细规范
- SJ/T10253-1991 电子器件详细规范 半导体集成电路CC4046型CMOS数字锁相环详细规范
- SJ/Z9026.5-1987 识别卡-记录技术 第五部分:读-写磁道-3道的定位
- SJ/Z9010.27-1987 电子管电性能的测试 第27部分:发射管中相互调制分量的测试方法
- SJ/T11157-1998 电视广播接收机测量方法 第2部分:伴音通道的电性能测量,一般测量方法和单声道测量方法
- SJ/T10591.1-1994 DH-704型电子玻璃技术数据
- 行业新闻
请牢记:“bzxz.net”即是“标准下载”四个汉字汉语拼音首字母与国际顶级域名“.net”的组合。 ©2025 标准下载网 www.bzxz.net 本站邮件:bzxznet@163.com
网站备案号:湘ICP备2025141790号-2
网站备案号:湘ICP备2025141790号-2