- 您的位置:
- 标准下载网 >>
- 标准分类 >>
- 轻工行业标准(QB) >>
- QB/T 3741-1999 灯具电镀、化学覆盖层
标准号:
QB/T 3741-1999
标准名称:
灯具电镀、化学覆盖层
标准类别:
轻工行业标准(QB)
标准状态:
现行-
发布日期:
1999-04-21 -
实施日期:
1999-04-21 出版语种:
简体中文下载格式:
.rar.pdf下载大小:
136.73 KB
替代情况:
原标准号GB 7003-1986
点击下载
标准简介:
标准下载解压密码:www.bzxz.net
本标准适用于灯具金属零部件的电镀层和化学覆盖层的质量检验。本标准中 “覆盖层”一词,当单独使用时,其意义包括电镀层或化学覆盖层。 QB/T 3741-1999 灯具电镀、化学覆盖层 QB/T3741-1999
部分标准内容:
中华人民共和国轻工行业标准
灯具电镀、化学覆盖层
The electroplated and chemicalcoatings for luminaires
本标准适用于灯具金属零部件的电镀层和化学覆盖层的质量检验。QB/T 3741--1999
本标准中“覆盖层”一词,当单独使用时,其意义包括电镀层或化学覆盖层。名词术语
1.1主要表面
指零部件的外观及主要使用的表面部分,它是待镀的或者是已镀的。必要时,主要表面经协商确定并在设计图纸上标明。
1.2最小厚度
主要表面上覆盖层厚度(对抛光的覆盖层是指抛光后的实际厚度)应达到最小值。1.3基体腐蚀点
这是指穿透覆盖层的基体金属的腐蚀点,其大小不包括随同出现的锈迹,腐蚀点是不易擦去,而锈迹则易十抹除。
1.4覆盖层腐蚀
这是指覆盖层的泛点变色,但不包括变暗。泛点变色一般是不易擦去的,且与整个表面有明显界限,变暗则易于抹亮且与整个表面无明显界限。2使用条件分级
覆盖层的使用条件,根据以下使用条件的严酷程度划分为:Ⅲ一一严酷(如空气中含有上业废气或盐分潮湿的环境):Ⅱ——等(如不含[业废气或盐分的湿热带室内的环境);1一一轻度(如空气燥的环境或密封良好的灯具内部)。3覆盖层的技术要求
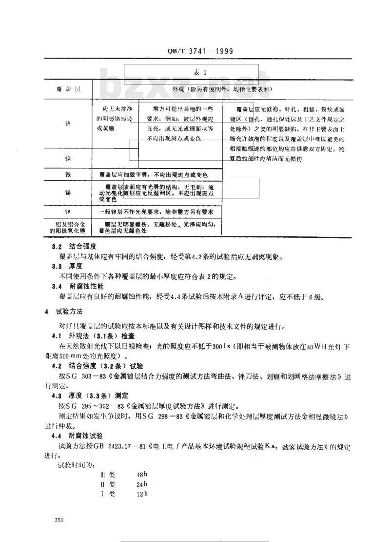
灯具产品的覆盖层应符合本标准的要求。如有特殊规定,应在设计图纸或文件注明。3.1外观
覆盖层的外观质量应符合表1的规定。必要时,需方可提供实样以示比较。国家轻工业局1999-04-21发布
1999-04-21实施
覆盖层
铝及铝合金
的阳极氧化膜
应无未洗净
的明显铬痕迹
或黄膜
QB/T 3741 1999
外观(除另有说明外,均指主要表面)需方可提出其他的一些
要求,例如:镀层外观应
光亮,或无光或锻面状等
不应出现斑点或变色
覆盖层应细致平滑,不应出现斑点或变色覆盖层表面应有光滑的结构,无毛刺,流动光充化镀层应无反湿润区。不应出现斑点或变色
般锌层不作光亮要求,除非需方另有要求膜层无明显擦伤、无蔬松处。光泽应均勾,酱色层应无漏色处
3.2结合强度
覆盖层应无鼓泡、针孔、粗糙、裂纹或漏镀区(盲孔、通孔深处以及I.艺文件规定之处除外)之类的明显缺陷,在非主要表面上能允许鼓泡的程度以及覆盖层中难以避免的相接触痕迹的部位均应由供需双方协定。镀复启的部件应清洁而无损伤
覆盖层与基体应有牢的结合强度,经受第4.2条的试验后应无剥离现象。3.3厚度
不同使用条件下各种覆盖层的最小厚度应符合表2的规定。3.4耐腐蚀性能
覆盖层应有良好的耐腐蚀性能,经受4.4条试验后按本附录A进行评定,应不低于6级。试验方法
对灯具覆盖层的试验应按本标准以及有关设计图样和技术文件的规定进行。4.1外观法(3.1条)检查
在天然散射光线下以目视检查,光的照度应不低于3001x(即相当于被测物体放在40W日光灯下距离500mm处的光照度)。
4.2结合强度(3.2条)试验
按SG303一83《金属镀层结合力强度的测试方法弯曲法、锉刀法、划痕和划网格法摩擦法》进行测定。
4.3厚度(3.3条)测定
按SG295~302—83《金属镀层厚度试验方法》进行测。测定结果如发生争议时,用SG298一83《金属镀层和化学处理层厚度测试方法金相显微镜法》进行仲裁。
4.4耐腐蚀试验
试验方法按GB2423.17-81《电L电了产品基本环境试验规程试验Ka:盐雾试验方法》的规定进行。
试验时间为:
下减造罗网
证用行
钢或铁
零件类别
般结构零件
M8 -- 12
弹性冬件
QB/T 3741
覆盖层分类
铜+镍+铬
低锡青铜+铬
使用条件
最小厚度μm
15 +15 +0.3
10 +10 + 0.3
腐蚀表征
棕锈色腐蚀物
自色或灰黑色
腐蚀物
钢或铁
铜和铜合金
铝和铝合金
零件类别
弹性苓件
·般结构零件
紧固零件
弹性零件
电联接片
装饰零件或反射器
QB/T 3741 ~
续表2
覆层分类
镍+铬
阳极氧化
使用条件
最小厚度μm
不作规定
腐蚀表征
‘色或灰黑色腐蚀物
浅绿色腐蚀物
浅绿色或灰色腐蚀物
灰色或黑色腐蚀物
仙色蚀物
QB/T 3741---1999此内容来自标准下载网
附录A
覆盖层腐蚀试验结果的评价方法(补充件)
本方法适用于腐蚀试验后结果的评定,在评定中既考核覆盖层对基体金属的防护能力又考核覆盖层本身的抗蚀能力。
A.1取样
考核面积-一般应取在产品的主要表面上,其主要表面的总面积应不小于10000mm2,若单个试件面积较小,则以多个试件的总和使之达到上述总面积。A.2评级计算
A.2.1为了进行评级,把试样的主要表面面积假想地划分成5mm见方的若于方格,可将一个划有不少于400个5mm见方的完全柔软的透明塑料量板放在试样主要表面上,分别数出试样主要表面面积上占有的方格数N和拥有一个或多个腐蚀点的方格数n。A.2.2当计算N时,位于测试边缘的方格,超过二分之--及其以上者以一个方格计算,不到者略去不让。对于跨格的腐蚀点,在计算n时,只计算一次。A.2.3如有以下现象之一者,则不能评级。格有10个或其以上的腐蚀点包含在任何两个相邻的5mm见方的方格时,则此试样属部腐a.
蚀严重;
b.任何腐蚀点,其占据面积大于2.5mm2。A.2.4腐蚀率按下式计算
腐蚀率(%)=
按照腐蚀率确定相应的级别如下:腐蚀率(%)
≥0.25~0.5
8 ~ 16
>16~32
>32~64
评定级别中10级最好,0级最差。100n
评定耐腐级别
A.3由于灯!产品种类多,形状复杂,考虑到划格法定级、耗时长,允许采用下述等效的简易10级制定级法。
简易10级制定级法的体规定如下,在10000mm考核面积上的锈点数与耐蚀性的关系如下:锈点数
下减造罗
评定级别
锈点数
>2~4
>64~128
>128~256
QB/T 3741—1999
评定级别
如考核面积小于10000mm2,可根据实际面积推算或用多个零件相加成10000mm2后计算。如实际面积大于10000mm2,可根据每10000mm2面积上允许的锈点数定级。在计算时,相隔 5 mm以内的锈点不应再计算。A.4对产品外形复杂的小零件,在进行腐蚀评价有困难时,允许以“个”数来评定,具体方法在产品标准中规定。
附加说明:
本标准由中华人民共和国轻工业部提出,由上海市灯具研究所归口。本标准由上海市灯具研究所负责起草。本标准挂要起草人唐玉兰、杨其和、倪乐民、秦奇。354
免市下
小提示:此标准内容仅展示完整标准里的部分截取内容,若需要完整标准请到上方自行免费下载完整标准文档。
灯具电镀、化学覆盖层
The electroplated and chemicalcoatings for luminaires
本标准适用于灯具金属零部件的电镀层和化学覆盖层的质量检验。QB/T 3741--1999
本标准中“覆盖层”一词,当单独使用时,其意义包括电镀层或化学覆盖层。名词术语
1.1主要表面
指零部件的外观及主要使用的表面部分,它是待镀的或者是已镀的。必要时,主要表面经协商确定并在设计图纸上标明。
1.2最小厚度
主要表面上覆盖层厚度(对抛光的覆盖层是指抛光后的实际厚度)应达到最小值。1.3基体腐蚀点
这是指穿透覆盖层的基体金属的腐蚀点,其大小不包括随同出现的锈迹,腐蚀点是不易擦去,而锈迹则易十抹除。
1.4覆盖层腐蚀
这是指覆盖层的泛点变色,但不包括变暗。泛点变色一般是不易擦去的,且与整个表面有明显界限,变暗则易于抹亮且与整个表面无明显界限。2使用条件分级
覆盖层的使用条件,根据以下使用条件的严酷程度划分为:Ⅲ一一严酷(如空气中含有上业废气或盐分潮湿的环境):Ⅱ——等(如不含[业废气或盐分的湿热带室内的环境);1一一轻度(如空气燥的环境或密封良好的灯具内部)。3覆盖层的技术要求
灯具产品的覆盖层应符合本标准的要求。如有特殊规定,应在设计图纸或文件注明。3.1外观
覆盖层的外观质量应符合表1的规定。必要时,需方可提供实样以示比较。国家轻工业局1999-04-21发布
1999-04-21实施
覆盖层
铝及铝合金
的阳极氧化膜
应无未洗净
的明显铬痕迹
或黄膜
QB/T 3741 1999
外观(除另有说明外,均指主要表面)需方可提出其他的一些
要求,例如:镀层外观应
光亮,或无光或锻面状等
不应出现斑点或变色
覆盖层应细致平滑,不应出现斑点或变色覆盖层表面应有光滑的结构,无毛刺,流动光充化镀层应无反湿润区。不应出现斑点或变色
般锌层不作光亮要求,除非需方另有要求膜层无明显擦伤、无蔬松处。光泽应均勾,酱色层应无漏色处
3.2结合强度
覆盖层应无鼓泡、针孔、粗糙、裂纹或漏镀区(盲孔、通孔深处以及I.艺文件规定之处除外)之类的明显缺陷,在非主要表面上能允许鼓泡的程度以及覆盖层中难以避免的相接触痕迹的部位均应由供需双方协定。镀复启的部件应清洁而无损伤
覆盖层与基体应有牢的结合强度,经受第4.2条的试验后应无剥离现象。3.3厚度
不同使用条件下各种覆盖层的最小厚度应符合表2的规定。3.4耐腐蚀性能
覆盖层应有良好的耐腐蚀性能,经受4.4条试验后按本附录A进行评定,应不低于6级。试验方法
对灯具覆盖层的试验应按本标准以及有关设计图样和技术文件的规定进行。4.1外观法(3.1条)检查
在天然散射光线下以目视检查,光的照度应不低于3001x(即相当于被测物体放在40W日光灯下距离500mm处的光照度)。
4.2结合强度(3.2条)试验
按SG303一83《金属镀层结合力强度的测试方法弯曲法、锉刀法、划痕和划网格法摩擦法》进行测定。
4.3厚度(3.3条)测定
按SG295~302—83《金属镀层厚度试验方法》进行测。测定结果如发生争议时,用SG298一83《金属镀层和化学处理层厚度测试方法金相显微镜法》进行仲裁。
4.4耐腐蚀试验
试验方法按GB2423.17-81《电L电了产品基本环境试验规程试验Ka:盐雾试验方法》的规定进行。
试验时间为:
下减造罗网
证用行
钢或铁
零件类别
般结构零件
M8 -- 12
弹性冬件
QB/T 3741
覆盖层分类
铜+镍+铬
低锡青铜+铬
使用条件
最小厚度μm
15 +15 +0.3
10 +10 + 0.3
腐蚀表征
棕锈色腐蚀物
自色或灰黑色
腐蚀物
钢或铁
铜和铜合金
铝和铝合金
零件类别
弹性苓件
·般结构零件
紧固零件
弹性零件
电联接片
装饰零件或反射器
QB/T 3741 ~
续表2
覆层分类
镍+铬
阳极氧化
使用条件
最小厚度μm
不作规定
腐蚀表征
‘色或灰黑色腐蚀物
浅绿色腐蚀物
浅绿色或灰色腐蚀物
灰色或黑色腐蚀物
仙色蚀物
QB/T 3741---1999此内容来自标准下载网
附录A
覆盖层腐蚀试验结果的评价方法(补充件)
本方法适用于腐蚀试验后结果的评定,在评定中既考核覆盖层对基体金属的防护能力又考核覆盖层本身的抗蚀能力。
A.1取样
考核面积-一般应取在产品的主要表面上,其主要表面的总面积应不小于10000mm2,若单个试件面积较小,则以多个试件的总和使之达到上述总面积。A.2评级计算
A.2.1为了进行评级,把试样的主要表面面积假想地划分成5mm见方的若于方格,可将一个划有不少于400个5mm见方的完全柔软的透明塑料量板放在试样主要表面上,分别数出试样主要表面面积上占有的方格数N和拥有一个或多个腐蚀点的方格数n。A.2.2当计算N时,位于测试边缘的方格,超过二分之--及其以上者以一个方格计算,不到者略去不让。对于跨格的腐蚀点,在计算n时,只计算一次。A.2.3如有以下现象之一者,则不能评级。格有10个或其以上的腐蚀点包含在任何两个相邻的5mm见方的方格时,则此试样属部腐a.
蚀严重;
b.任何腐蚀点,其占据面积大于2.5mm2。A.2.4腐蚀率按下式计算
腐蚀率(%)=
按照腐蚀率确定相应的级别如下:腐蚀率(%)
≥0.25~0.5
8 ~ 16
>16~32
>32~64
评定级别中10级最好,0级最差。100n
评定耐腐级别
A.3由于灯!产品种类多,形状复杂,考虑到划格法定级、耗时长,允许采用下述等效的简易10级制定级法。
简易10级制定级法的体规定如下,在10000mm考核面积上的锈点数与耐蚀性的关系如下:锈点数
下减造罗
评定级别
锈点数
>2~4
>64~128
>128~256
QB/T 3741—1999
评定级别
如考核面积小于10000mm2,可根据实际面积推算或用多个零件相加成10000mm2后计算。如实际面积大于10000mm2,可根据每10000mm2面积上允许的锈点数定级。在计算时,相隔 5 mm以内的锈点不应再计算。A.4对产品外形复杂的小零件,在进行腐蚀评价有困难时,允许以“个”数来评定,具体方法在产品标准中规定。
附加说明:
本标准由中华人民共和国轻工业部提出,由上海市灯具研究所归口。本标准由上海市灯具研究所负责起草。本标准挂要起草人唐玉兰、杨其和、倪乐民、秦奇。354
免市下
小提示:此标准内容仅展示完整标准里的部分截取内容,若需要完整标准请到上方自行免费下载完整标准文档。
标准图片预览:





- 其它标准
- 热门标准
- 轻工行业标准(QB)
- QB/T5247-2018 箱包配件塑料插扣耐 用性能试验方法
- QB/T2856-2007 毛革服装
- QB2584-2003 蒸汽淋浴房
- QB/T2711-2005 皮革 物理和机械试验 撕裂力的测定:双边撕裂
- QB/T1664-1998 纸板戳穿强度测定仪
- QB/T2161-1995 儿童推车整车通用技术条件
- QB/T2425-1998 封箱用再湿性牛皮纸胶粘带
- QB/T3520-1999 500kV油纸套管绝缘纸
- QB/T2569.6-2002 钢锉 木锉
- QB/T1433.10-2005 饼干 装饰饼干
- QB/T1439-2005 帐册
- QB/T1584-2005 日用皮手套
- QB/T2333-1997 防晒化妆品中紫外线吸收剂定量测定高效液相色谱法
- QB/T1756-1993 造纸机械湍流式中浓度浆泵
- QB/T1782-1993 苯乙醇
- 行业新闻
请牢记:“bzxz.net”即是“标准下载”四个汉字汉语拼音首字母与国际顶级域名“.net”的组合。 ©2025 标准下载网 www.bzxz.net 本站邮件:bzxznet@163.com
网站备案号:湘ICP备2025141790号-2
网站备案号:湘ICP备2025141790号-2