- 您的位置:
- 标准下载网 >>
- 标准分类 >>
- 其他行业标准 >>
- YS/T 281.20-2011钴化学分析方法 第20部分:氧量的测定 脉冲-红外吸收法
标准号:
YS/T 281.20-2011
标准名称:
钴化学分析方法 第20部分:氧量的测定 脉冲-红外吸收法
标准类别:
其他行业标准
英文名称:
Methods for chemical analysis of cobalt- Part 20:Determination of oxide Impulse infrared absorption标准状态:
现行-
发布日期:
2011-12-20 -
实施日期:
2012-07-01 出版语种:
简体中文下载格式:
.pdf .zip
标准ICS号:
冶金>>有色金属>>77.120.70镉、钴及其合金中标分类号:
冶金>>金属化学分析方法>>H13重金属极其合金分析方法
部分标准内容:
ICS77.120.70
中华人民共和国有色金属行业标准YS/T281.20—2011
钴化学分析方法
第20部分:氧量的测定
脉冲-红外吸收法
Methodsforchemicalanalysisofcobalt-Part 20:Determination of oxide content-Impulse infrared absorption2011-12-20发布
中华人民共和国工业和信息化部发布
2012-07-01实施
YS/T281《钻化学分析方法》共分为如下20个部分:一第1部分:铁量的测定
磺基水杨酸分光光度法wwW.bzxz.Net
第2部分:铝量的测定
第3部分:硅量的测定
-第4部分:砷量的测定
第5部分:磷量的测定
一第6部分:镁量的测定
第7部分:锌量的测定
第8部分:镉量的测定
第9部分:铅量的测定
铬天青S分光光度法
钼蓝分光光度法
钼蓝分光光度法
钼蓝分光光度法
火焰原子吸收光谱法
火焰原子吸收光谱法
火焰原子吸收光谱法
火焰原子吸收光谱法
第10部分:镍量的测定
火焰原子吸收光谱法
第11部分:铜、锰量的测定火焰原子吸收光谱法第12部分:砷、锑、铋、锡、铅量的测定电热原子吸收光谱法-第13部分:硫量的测定高频感应炉燃烧红外吸收法第14部分:碳量的测定高频感应炉燃烧红外吸收法-第15部分:砷、锑、铋量的测定氢化物发生-原子荧光光谱法YS/T281.20—2011
第16部分:碑、锅、铜、锌、铅、铋、锡、锑、硅、锰、铁、镍、铝、镁量的测定直流电弧原子发射光
第17部分:铝、锰、镍、铜、锌、镉、锡、、铅、铋量的测定、电感耦合等离子体质谱法第18部分:钠量的测定火焰原子吸收光谱法一第19部分:钙、镁、锰、铁、、锌量的测定电感耦合等离子体发射光谱法第20部分:氧量的测定脉冲-红外吸收法本部分为YS/T281的第20部分。
本部分按照GB/T1.1一2009给出的规则起草。本部分由全国有色金属标准化技术委员会(SAC/TC243)提出并归口。本标准负责起草单位:金川集团有限公司、北京矿冶研究总院。本部分负责起草单位:深圳市格林美高新技术股份有限公司。本部分参加起草单位:金川集团有限公司、北京有色金属研究总院。本部分主要起草人:刘琮、吕庆成、闫梨、许开华、何云祥、周海收、宋晓力、曹振华。1
钴化学分析方法
第20部分:氧量的测定脉冲-红外吸收法YS/T281.20—2011
警告:使用本标准的人员应有正规实验室工作的经验。本标准并未指出所有可能的安全问题。使用者有责任采取适当的安全和健康措施,并保证符合国家有关法规规定的条件。1范围
YS/T281的本部分规定了钻中氧含量的测定方法。本部分适用于钻中氧含量的测定。测定范围:0.2%~1%。2方法原理
将预先制好的试料,投人经高温脱气的石墨中,在氩气(或氨气)气流中加热熔融,试料中的氧以CO析出或随同氩气(或氨气)通过400℃的稀土氧化铜炉,使CO氧化成CO2,导人红外检测器进行测定,由计算机自动给出氧的含量。试剂和材料
3.1氩气(或氨气):(wA/He≥99.99%)。3.2动力气(氮气或压缩空气):纯度约99.8%。3.3四氯化碳。
3.4稀土氧化铜。
3.5无水高氯酸镁。
3.6碱石棉。
3.7玻璃棉。
3.8真空硅脂。
3.9石墨埚:使用前将放人110℃土5℃的烘箱中烘烤1h,再转人干燥器内冷却至室温。3.10镍箔:(wo<0.0020%),用干净的稠布沾四氯化碳擦洗镍箔表面,剪成小块后放人四氯化碳中浸泡约15min;使用时,用吹风机将其吹干,使附着在镍箔表面的四氯化碳完全挥发掉。3.11氧标准样品:使用与被测物质氧含量相近的标准样品,最好使用钻中氧标准样品。4仪器
脉冲加热红外吸收仪:附电子交流稳压器。仪器应达到下列指标,使用的工作条件能够保证试料中的氧完全释放。-仪器灵敏度≤0.0010%;
-脉冲加热功率不小于6.5kW(炉温不低于2400℃);—系统空白≤0.0010%。
YS/T281.20—2011
5分析步骤
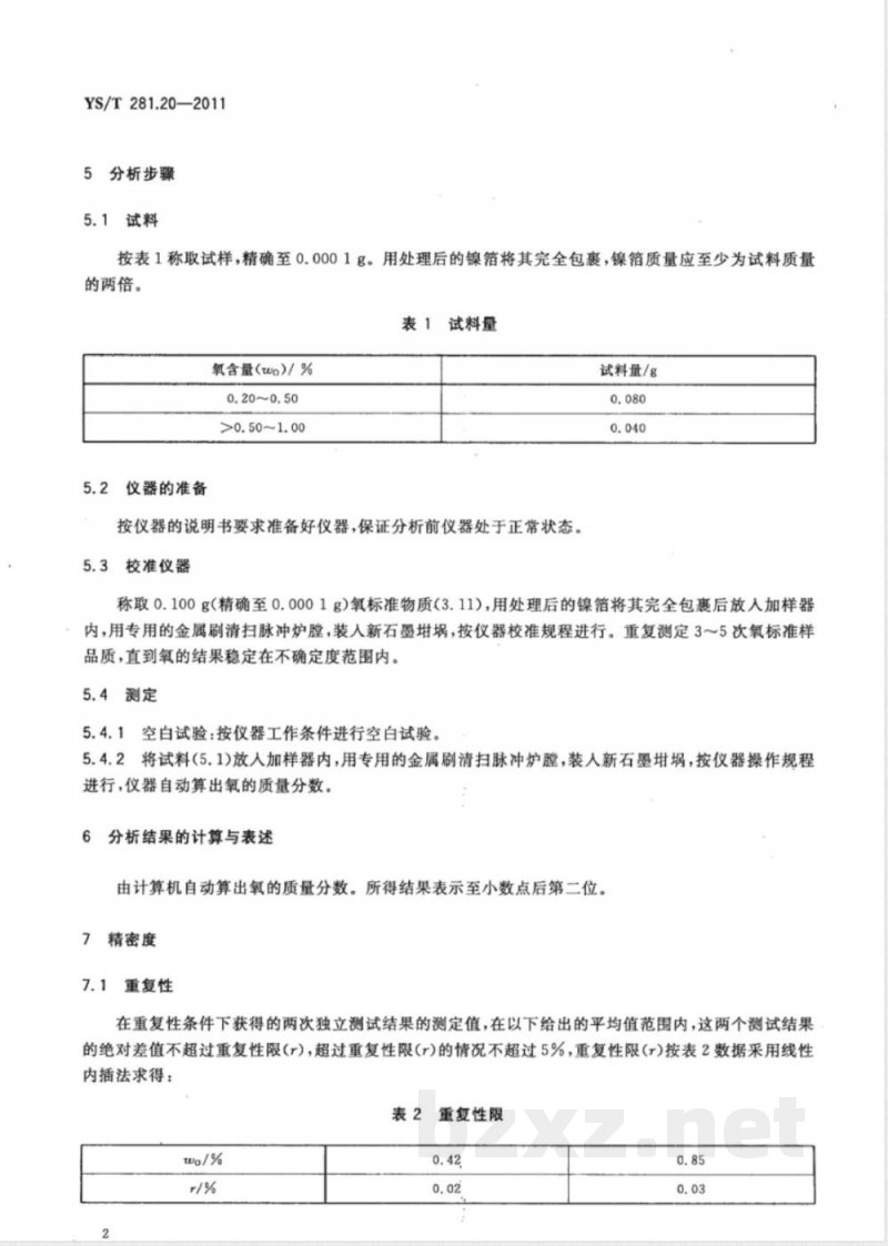
5.1试料
按表1称取试样,精确至0.0001g。用处理后的镍箔将其完全包裹,镍箔质量应至少为试料质量的两倍。
表1试料量
氧含量(wo)/%
0.20~0.50
>0.50~1.00
5.2仪器的准备
按仪器的说明书要求准备好仪器,保证分析前仪器处于正常状态,5.3校准仪器
试料量/g
称取0.100g(精确至0.0001g)氧标准物质(3.11),用处理后的镍箔将其完全包裹后放人加样器内,用专用的金属刷清扫脉冲炉膛,装人新石墨埚,按仪器校准规程进行。重复测定3~5次氧标准样品质,直到氧的结果稳定在不确定度范围内。5.4测定
5.4.1空白试验:按仪器工作条件进行空白试验。5.4.2将试料(5.1)放入加样器内,用专用的金属刷清扫脉冲炉膛,装人新石墨埚,按仪器操作规程进行,仪器自动算出氧的质量分数。6分析结果的计算与表述
由计算机自动算出氧的质量分数。所得结果表示至小数点后第二位。7精密度
7.1重复性
在重复性条件下获得的两次独立测试结果的测定值,在以下给出的平均值范围内,这两个测试结果的绝对差值不超过重复性限(r),超过重复性限(r)的情况不超过5%,重复性限(r)按表2数据采用线性内插法求得:
表2重复性限
7.2再现性
YS/T281.20—2011
在再现性条件下获得的两次独立测试结果的测定值,在以下给出的平均值范围内,这两个测试结果的绝对差值不超过再现性限(R),超过再现性限(R)的情况不超过5%,再现性限(R)按表3数据采用线性内播法求得:
质量保证和控制
再现性限
应用国家级标准样品或行业级标准样品(当前两者没有时,也可用控制标样替代),每周或每两周校核一次本分析方法过程的有效性。当过程失控时,应找出原因,纠正错误后,重新进行校核。9
试验报告
试样;
使用的标准(包括发布或出版年号);分析结果及其表示;
与基本分析步骤的差异;
一测定中观察到的异常现象;
试验日期。
YS/T281.20-2011
中华人民共和国有色金属
行业标准
钻化学分析方法
第20部分:氧量的测定脉冲-红外吸收法YS/T281.20—2011
中国标准出版社出版发行
北京市朝阳区和平里西街甲2号(100013)北京市西城区三里河北街16号(100045)网址www.spc.net.cn
总编室:(010)64275323发行中心:(010)51780235读者服务部:(010)68523946
中国标准出版社秦皇岛印剧厂印刷各地新华书店经销
开本880×12301/16印张0.5字数7千字2012年8月第一版
2012年8月第一次印刷
书号:155066·2-23882定价
如有印装差错
由本社发行中心调换
版权专有侵权必究
举报电话:(010)68510107
小提示:此标准内容仅展示完整标准里的部分截取内容,若需要完整标准请到上方自行免费下载完整标准文档。
中华人民共和国有色金属行业标准YS/T281.20—2011
钴化学分析方法
第20部分:氧量的测定
脉冲-红外吸收法
Methodsforchemicalanalysisofcobalt-Part 20:Determination of oxide content-Impulse infrared absorption2011-12-20发布
中华人民共和国工业和信息化部发布
2012-07-01实施
YS/T281《钻化学分析方法》共分为如下20个部分:一第1部分:铁量的测定
磺基水杨酸分光光度法wwW.bzxz.Net
第2部分:铝量的测定
第3部分:硅量的测定
-第4部分:砷量的测定
第5部分:磷量的测定
一第6部分:镁量的测定
第7部分:锌量的测定
第8部分:镉量的测定
第9部分:铅量的测定
铬天青S分光光度法
钼蓝分光光度法
钼蓝分光光度法
钼蓝分光光度法
火焰原子吸收光谱法
火焰原子吸收光谱法
火焰原子吸收光谱法
火焰原子吸收光谱法
第10部分:镍量的测定
火焰原子吸收光谱法
第11部分:铜、锰量的测定火焰原子吸收光谱法第12部分:砷、锑、铋、锡、铅量的测定电热原子吸收光谱法-第13部分:硫量的测定高频感应炉燃烧红外吸收法第14部分:碳量的测定高频感应炉燃烧红外吸收法-第15部分:砷、锑、铋量的测定氢化物发生-原子荧光光谱法YS/T281.20—2011
第16部分:碑、锅、铜、锌、铅、铋、锡、锑、硅、锰、铁、镍、铝、镁量的测定直流电弧原子发射光
第17部分:铝、锰、镍、铜、锌、镉、锡、、铅、铋量的测定、电感耦合等离子体质谱法第18部分:钠量的测定火焰原子吸收光谱法一第19部分:钙、镁、锰、铁、、锌量的测定电感耦合等离子体发射光谱法第20部分:氧量的测定脉冲-红外吸收法本部分为YS/T281的第20部分。
本部分按照GB/T1.1一2009给出的规则起草。本部分由全国有色金属标准化技术委员会(SAC/TC243)提出并归口。本标准负责起草单位:金川集团有限公司、北京矿冶研究总院。本部分负责起草单位:深圳市格林美高新技术股份有限公司。本部分参加起草单位:金川集团有限公司、北京有色金属研究总院。本部分主要起草人:刘琮、吕庆成、闫梨、许开华、何云祥、周海收、宋晓力、曹振华。1
钴化学分析方法
第20部分:氧量的测定脉冲-红外吸收法YS/T281.20—2011
警告:使用本标准的人员应有正规实验室工作的经验。本标准并未指出所有可能的安全问题。使用者有责任采取适当的安全和健康措施,并保证符合国家有关法规规定的条件。1范围
YS/T281的本部分规定了钻中氧含量的测定方法。本部分适用于钻中氧含量的测定。测定范围:0.2%~1%。2方法原理
将预先制好的试料,投人经高温脱气的石墨中,在氩气(或氨气)气流中加热熔融,试料中的氧以CO析出或随同氩气(或氨气)通过400℃的稀土氧化铜炉,使CO氧化成CO2,导人红外检测器进行测定,由计算机自动给出氧的含量。试剂和材料
3.1氩气(或氨气):(wA/He≥99.99%)。3.2动力气(氮气或压缩空气):纯度约99.8%。3.3四氯化碳。
3.4稀土氧化铜。
3.5无水高氯酸镁。
3.6碱石棉。
3.7玻璃棉。
3.8真空硅脂。
3.9石墨埚:使用前将放人110℃土5℃的烘箱中烘烤1h,再转人干燥器内冷却至室温。3.10镍箔:(wo<0.0020%),用干净的稠布沾四氯化碳擦洗镍箔表面,剪成小块后放人四氯化碳中浸泡约15min;使用时,用吹风机将其吹干,使附着在镍箔表面的四氯化碳完全挥发掉。3.11氧标准样品:使用与被测物质氧含量相近的标准样品,最好使用钻中氧标准样品。4仪器
脉冲加热红外吸收仪:附电子交流稳压器。仪器应达到下列指标,使用的工作条件能够保证试料中的氧完全释放。-仪器灵敏度≤0.0010%;
-脉冲加热功率不小于6.5kW(炉温不低于2400℃);—系统空白≤0.0010%。
YS/T281.20—2011
5分析步骤
5.1试料
按表1称取试样,精确至0.0001g。用处理后的镍箔将其完全包裹,镍箔质量应至少为试料质量的两倍。
表1试料量
氧含量(wo)/%
0.20~0.50
>0.50~1.00
5.2仪器的准备
按仪器的说明书要求准备好仪器,保证分析前仪器处于正常状态,5.3校准仪器
试料量/g
称取0.100g(精确至0.0001g)氧标准物质(3.11),用处理后的镍箔将其完全包裹后放人加样器内,用专用的金属刷清扫脉冲炉膛,装人新石墨埚,按仪器校准规程进行。重复测定3~5次氧标准样品质,直到氧的结果稳定在不确定度范围内。5.4测定
5.4.1空白试验:按仪器工作条件进行空白试验。5.4.2将试料(5.1)放入加样器内,用专用的金属刷清扫脉冲炉膛,装人新石墨埚,按仪器操作规程进行,仪器自动算出氧的质量分数。6分析结果的计算与表述
由计算机自动算出氧的质量分数。所得结果表示至小数点后第二位。7精密度
7.1重复性
在重复性条件下获得的两次独立测试结果的测定值,在以下给出的平均值范围内,这两个测试结果的绝对差值不超过重复性限(r),超过重复性限(r)的情况不超过5%,重复性限(r)按表2数据采用线性内插法求得:
表2重复性限
7.2再现性
YS/T281.20—2011
在再现性条件下获得的两次独立测试结果的测定值,在以下给出的平均值范围内,这两个测试结果的绝对差值不超过再现性限(R),超过再现性限(R)的情况不超过5%,再现性限(R)按表3数据采用线性内播法求得:
质量保证和控制
再现性限
应用国家级标准样品或行业级标准样品(当前两者没有时,也可用控制标样替代),每周或每两周校核一次本分析方法过程的有效性。当过程失控时,应找出原因,纠正错误后,重新进行校核。9
试验报告
试样;
使用的标准(包括发布或出版年号);分析结果及其表示;
与基本分析步骤的差异;
一测定中观察到的异常现象;
试验日期。
YS/T281.20-2011
中华人民共和国有色金属
行业标准
钻化学分析方法
第20部分:氧量的测定脉冲-红外吸收法YS/T281.20—2011
中国标准出版社出版发行
北京市朝阳区和平里西街甲2号(100013)北京市西城区三里河北街16号(100045)网址www.spc.net.cn
总编室:(010)64275323发行中心:(010)51780235读者服务部:(010)68523946
中国标准出版社秦皇岛印剧厂印刷各地新华书店经销
开本880×12301/16印张0.5字数7千字2012年8月第一版
2012年8月第一次印刷
书号:155066·2-23882定价
如有印装差错
由本社发行中心调换
版权专有侵权必究
举报电话:(010)68510107
小提示:此标准内容仅展示完整标准里的部分截取内容,若需要完整标准请到上方自行免费下载完整标准文档。
标准图片预览:





- 其它标准
- 热门标准
- 其他行业标准
- FZ/T54089-2016 有色锦纶6弹力丝
- FZ/T54087-2016 粘合活化型涤纶工业长丝
- FZ/T54088-2016 锦纶6全牵伸单丝
- YS/T433-2016 银精矿
- FZ/T54082-2015 锦纶6膨体长丝(BCF)
- FZ/T62036-2017 乳胶枕、垫
- QB/T4698-2014 家用和类似用途软水机
- QB/T4207-2011 一字槽螺钉旋具头
- FZ/T61002-2019 化纤仿毛毛毯
- JB/T4212.6-2014 内六角圆柱头螺钉冷镦模 第6部分:凹模
- NB/T31048.1-2014 风力发电机用绕组线 第1部分 一般规定
- T/CMAJY047-2021 加油机在线监督管理规范
- FZ/T73022-2019 针织保暖内衣
- QB/T1999-1994 密胺塑料餐具
- FZ/T52039-2014 再生聚苯硫醚短纤维
- 行业新闻
请牢记:“bzxz.net”即是“标准下载”四个汉字汉语拼音首字母与国际顶级域名“.net”的组合。 ©2025 标准下载网 www.bzxz.net 本站邮件:bzxznet@163.com
网站备案号:湘ICP备2025141790号-2
网站备案号:湘ICP备2025141790号-2