- 您的位置:
- 标准下载网 >>
- 标准分类 >>
- 其他行业标准 >>
- YS/T 36.1-2011高纯锡化学分析方法 第1部分:砷量的测定 砷斑法
标准号:
YS/T 36.1-2011
标准名称:
高纯锡化学分析方法 第1部分:砷量的测定 砷斑法
标准类别:
其他行业标准
英文名称:
Methods for chemical analysis of high-purity Tin Part 1:Determination of arsenic content-Arsenic stain method标准状态:
现行-
发布日期:
2011-12-20 -
实施日期:
2012-07-01 出版语种:
简体中文下载格式:
.pdf .zip下载大小:
2.16 MB
标准ICS号:
冶金>>有色金属>>77.120.60铅、锌、锡及其合金中标分类号:
冶金>>金属化学分析方法>>H13重金属极其合金分析方法
替代情况:
替代YS/T 36.1-1992
点击下载
标准简介:
YS/T36的本部分规定了高纯锡中砷含量的测定方法。
本部分适用于高纯锡中砷含量的测定。测定范围:0.00001%~0.00010%。
YS/T36《高纯锡化学分析方法》共包括3个部分:
———第1部分:砷量的测定 砷斑法;
———第2部分:锑量的测定 孔雀绿分光光度法;
———第3部分:镁、铝、钙、铁、钴、镍、铜、锌、银、铟、金、铅、铋量的测定 电感耦合等离子体质谱法。
本部分为YS/T36的第1部分。
本部分按照GB/T1.1—2009给出的规则起草。
本部分代替YS/T36.1—1992《高纯锡化学分析方法 DDTC-Ag 分光光度法测定砷量》,与YS/T36.1—1992相比,主要有如下变化:
———测定方法由分光光度法改为砷斑法;
———测定范围由0.00005%~0.00030%修改为0.00001%~0.00010%;
———补充了精密度、质量保证和控制条款;
———补充了“试验报告”要求。
本部分由全国有色金属标准化技术委员会(SAC/TC243)提出并归口。
本部分负责起草单位:株洲冶炼集团股份有限公司。
本部分参加起草单位:广西华锡集团股份有限公司、北京矿冶研究总院。
本部分起草人:金智宏、何宗蒲、朱小峰、黄小美、林信钊、黄旭、姜求韬。
本部分所代替标准的历次版本发布情况为:
———YS/T36.1—1992。
部分标准内容:
中华人民共和国有色金属行业标准YS/T36.1-2011
代替YS/T36.1-1992
高纯锡化学分析方法
第1部分:砷量的测定
砷斑法
Methods for chemical analysis of high-purity Tin--Part 1.Determination of arseniccontent-Arsenicstainmethod
2011-12-20发布
中华人民共和国工业和信息化部发布
2012-07-01实施
中华人民共和国有色金属
行业标准
高纯锡化学分析方法
第1部分:砷量的测定
砷斑法
YS/T36.1—2011
中国标准出版社出版发行
北京市朝阳区和平里西街甲2号(100013)北京市西城区三里河北街16号(100045)网址www.spc.net.cn
总编室:(010)64275323发行中心:(010)51780235读者服务部:(010)68523946
中国标准出版社秦皇岛印刷厂印刷各地新华书店经销
开本880×12301/16印张0.5字数9千字2012年8月第一版
2012年8月第一次印刷
书号:155066·2-23860定价
如有印装差错日
由本社发行中心调换
版权专有侵权必究
举报电话:(010)68510107
YS/T36《高纯锡化学分析方法》共包括3个部分:第1部分:砷量的测定砷斑法;
一-第2部分:锑量的测定孔雀绿分光光度法;YS/T36.1—2011
第3部分:镁、铝、钙、铁、钻、镍、铜、锌、银、钢、金、铅、铋量的测定电感耦合等离子体质谱法。
本部分为YS/T36的第1部分。
本部分按照GB/T1.1一2009给出的规则起草。本部分代替YS/T36.1一1992《高纯锡化学分析方法YS/T36.1—1992相比,主要有如下变化:一测定方法由分光光度法改为砷斑法;DDTC-Ag分光光度法测定碑量》,与测定范围由0.00005%~0.00030%修改为0.00001%~0.00010%;-补充了精密度、质量保证和控制条款;补充了“试验报告”要求。
本部分由全国有色金属标准化技术委员会(SAC/TC243)提出并归口。本部分负责起草单位:株洲冶炼集团股份有限公司。本部分参加起草单位:广西华锡集团股份有限公司、北京矿冶研究总院。本部分起草人:金智宏、何宗蒲、朱小峰、黄小美、林信钊、黄旭、姜求韬。本部分所代替标准的历次版本发布情况为:-YS/T36.1-1992。
高纯锡化学分析方法
第1部分:砷量的测定
砷斑法
YS/T36.1—2011
警告一使用本标准的人员应有正规实验室工作的实践经验。本标准并未指出所有可能的安全问题。使用者有责任采取适当的安全和健康措施,并保证符合国家有关法规规定的条件。1范围
YS/T36的本部分规定了高纯锡中碑含量的测定方法。本部分适用于高纯锡中砷含量的测定。测定范围:0.00001%~0.00010%。2方法原理
试料用盐酸和硝酸溶解,在盐酸溶液中用锌粒将砷还原成砷化氢,所生成的砷化氢与溴化汞纸片反应,生成黄棕色的砷化汞斑点,斑点颜色的深浅与砷量成正比。借此与标准色阶进行比较得出砷量。3试剂
除非另有说明,在分析中使用确认为优级纯的试剂和蒸馏水或去离子水或相当纯度的水。实验所用器血均用硝酸溶液(1十19充分浸泡后用水彻底清洗于净。3.1无碑锌粒(wA≤0.000001%)。3.2
盐酸(p=1.19g/mL):UP级或相当纯度。3.3
硝酸(p=1.42g/mL):UP级或相当纯度。3.4
硫酸(p=1.84g/mL):UP级或相当纯度。3.5
盐酸(1+1)。
硫酸(1+1)。
碘化钾溶液(150g/L):称取15g碘化钾溶于100mL水中,混匀。存于棕色瓶中。3.7免费标准下载网bzxz
3.8二氯化锡溶液(100g/L):称取10g二氯化锡溶于50mL热盐酸(3.2)中,加人50mL水,混匀。现用现配。
3.9醋酸铅棉花:将脱脂棉浸于4%醋酸铅溶液中(每100mL醋酸铅溶液含醋酸2mL),10min后取出,挤去过剩溶液,低温烘干。3.10溴化汞纸片:将定量滤纸浸于5%溴化汞酒精溶液中,40min后取出,于空气中自然干燥。3.11标准贮存溶液:准确称取0.1320g基准试剂三氧化二砷(预先在硫酸干燥器中干燥)于300mL烧杯中,加人20mL氢氧化钠溶液(100g/L),加热溶解完全,用盐酸(3.5)中和至微酸性,冷却,移人1000mL容量瓶中,用水稀释至刻度,混匀。此溶液1mL含砷100μg。3.12标准溶液:移取标准贮存溶液(3.11)10.00mL于1000mL容量瓶中,用水稀释至刻度,混匀。此溶液1mL含碑1μg。
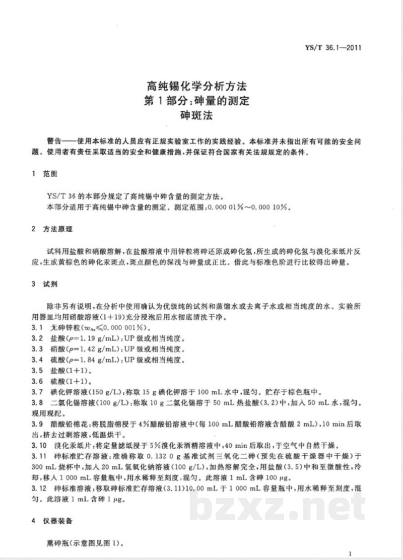
4仪器装备
熏神瓶(示意图见图1)。
YS/T36.1-2011
1广口瓶或锥形瓶;
2—胶塞或磨口塞;
3—玻璃管;
4—玻璃管上端管口;
5——玻璃帽。
注1:玻璃管的上端管口表面磨平,下面有耳钩,供固定玻璃帽用;注2:玻璃帽下面磨平,中央有孔与玻璃管相通,上面有弯月形凹槽,供固定玻璃帽用。图1熏砷瓶示意图
5试样
将所选取的试样熔化后,用石英棒搅成细粒。6
分析步骤
6.1试料
称取试样1.000g。
6.2空白试验
随同试料做空白试验。
6.3测定次数
独立地进行两次测定,取其平均值。6.4测定
YS/T36.1—2011
6.4.1将试料(6.1)置于100mL烧杯中,加人10mL盐酸(3.5)5mL硝酸3.3),盖上表面血,在电炉上低温加热,溶解后加入3mL硫酸(3.6)蒸干至白烟逸尽,取下冷却。加人10mL盐酸(3.5)溶解盐类。6.4.2将试液移入熏砷瓶中,加入1mL碘化钾溶液(3.7),混匀。加入1mL二氯化锡溶液(3.8),摇匀,放置10min。用水稀释至30mL,混匀。6.4.3加人5g无砷锌粒(3.1),迅速盖上预先装有醋酸铅棉花(3.9)和溴化汞纸片(3.10)的瓶塞,在室温下放置50min(每隔10min摇动一次)。6.4.4取下纸片与标准色阶比较。6.5标准色阶的制备
分别移取0.00mL、0.10mL、0.30mL、0.50mL、1.00mL砷标准液(3.12)于5个熏砷瓶内,加人10mL盐酸(3.5),混匀。以下操作同6.4.2~6.4.3。所得一系列不同深浅颜色的溴化汞纸片作为标准色阶。
7分析结果的计算
按式(1)计算碑的质量分数As,数值以%表示:WAs
式中:
(m-m2)×10-6
×100%
自标准色阶上查得的试样砷量,单位为微克(μg);自标准色阶上查得的空白砷量,单位为微克(μg);试样的质量,单位为克(g)。
所得结果保留一位有效数字。
8精密度
8.1重复性
(1)
在重复性条件下获得的两次独立测试结果的测定值,在以下给出的平均值范围内,这两个测试结果的绝对差值不超过重复性限(r),超过重复性限(r)的情况不超过5%,重复性限(r)按表1数据采用线性内插法获得:
重复性限
WAs/X10-*%
T/×10-*%
YS/T36.1—-2011
8.2再现性
在再现性条件下获得的两次独立测试结果的测定值,在以下给出的平均值范围内,这两个测试结果的绝对差不大于再现性限(R),超过再现性限(R)的情况不超过5%,再现性限(R)按表2数据采用线性内插法获得:
表2再现性限
WAs/×10-^%
R/×10-*%
质量保证和控制
应用国家级标准样品或行业级标准样品(当前两者没有时,也可用控制标样替代),每周或每两周校核一次本分析方法过程的有效性。当过程失控时,应找出原因,纠正错误后,重新进行校核。10
试验报告
试样;
使用的标准(包括发布或出版年号);分析结果及其表示;
一与基本分析步骤的差异;
测定中观察到的异常现象;
试验日期。
版权专有侵权必究
书号:155066·2-23860
YS/T36.1-2011
定价:
小提示:此标准内容仅展示完整标准里的部分截取内容,若需要完整标准请到上方自行免费下载完整标准文档。
标准图片预览:





- 热门标准
- 其他行业标准
- FZ/T54087-2016 粘合活化型涤纶工业长丝
- QB/T4698-2014 家用和类似用途软水机
- FZ/T61002-2019 化纤仿毛毛毯
- FZ/T54082-2015 锦纶6膨体长丝(BCF)
- FZ/T62036-2017 乳胶枕、垫
- JB/T4212.6-2014 内六角圆柱头螺钉冷镦模 第6部分:凹模
- QB/T4207-2011 一字槽螺钉旋具头
- JB/T4212.4-2014 内六角圆柱头螺钉冷镦模 第4部分:内六角冲头
- NB/T31048.1-2014 风力发电机用绕组线 第1部分 一般规定
- T/CMAJY047-2021 加油机在线监督管理规范
- FZ/T73022-2019 针织保暖内衣
- QB/T1999-1994 密胺塑料餐具
- FZ/T52039-2014 再生聚苯硫醚短纤维
- FZ/T62031-2015 针织被套
- FZ/T62032-2016 机织毛巾布
- 行业新闻
网站备案号:湘ICP备2025141790号-2