- 您的位置:
- 标准下载网 >>
- 标准分类 >>
- 其他行业标准 >>
- YB/T 5198-2015电梯钢丝绳用钢丝
标准号:
YB/T 5198-2015
标准名称:
电梯钢丝绳用钢丝
标准类别:
其他行业标准
英文名称:
Steel wire for lift ropes标准状态:
现行-
发布日期:
2015-04-30 -
实施日期:
2015-10-01 出版语种:
简体中文下载格式:
.pdf .zip下载大小:
2.78 MB
替代情况:
替代YB/T 5198-2004
点击下载
标准简介:
本标准规定了电梯钢丝绳用钢丝的术语与定义、技术要求、试验方法、检验规则、包装、贮存和运输及标志和质量证明书等。本标准适用于钢丝公称直径为0.15mm~3.50mm的电梯钢丝绳用钢丝。
本标准按照GB/T 1.1-2009给出的规则起草。
本标准代替YB/T 5198-2004《电梯钢丝绳用钢丝》,与YB/T 5198-2004《电梯钢丝绳用钢丝》相比主要内容变化如下:
——标准英文名称变更为“Steel wire for lift ropes”;
——扩大了钢丝直径范围;
——增加了术语和定义;
——删除了标记示例;
——增加了电梯用钢丝绳中除外股的外层钢丝以外的其他钢丝的技术要求;
——删除了1180MPa强度级,增加了1960MPa强度级;
——钢丝的反复弯曲试验,直径按组距划分;
——提高了Φ0.50~1.80mm钢丝的反复弯曲值,增加了Φ1.81~3.50mm钢丝的反复弯曲值;
——增加了锌层要求;
——增加了组批规则和包装、贮存和运输的要求;
——修改了取样数量。
本标准由中国钢铁工业协会提出。
本标准由全国钢标准化技术委员会(SAC/TC 183)归口。
本标准起草单位:天津高盛钢丝绳有限公司、无锡通用钢绳有限公司、贵州钢绳股份有限公司、杭州市余杭区质量计量监测中心、冶金工业信息标准研究院。
本标准主要起草人:刘艳、于克勇、韩丹、芮小保、任翠英、陆萍、梁鹏山、王玲君。
本标准为首次发布。
下列文件对于本标准的应用是必不可少的。凡是注日期的引用文件,仅注日期的版本适用于本标准。凡是不注日期的引用文件,其最新版本(包括所有的修改单)适用于本文件。
GB/T 228.1 金属材料 拉伸试验 第1部分:室温试验方法
GB/T 238 金属材料 线材反复弯曲试验方法
GB/T 239.1 金属材料 线材 反复弯曲试验方法
GB/T 341 钢丝分类及术语
GB/T 1839 钢产品镀锌层质量试验方法
GB/T 2103-2008 钢丝验收、包装、标志及质量证明书的一般规定
GB/T 2976 金属材料 线材 缠绕试验方法
GB/T 4354 优质碳素钢热轧盘条
YB/T 081 冶金技术标准的数值修约与检测数值的判定
部分标准内容:
中华人民共和国黑色冶金行业标准YB/T5198—2015
代替YB/T5198—2004
电梯钢丝绳用钢丝
Steelwireforliftropes
2015-04-30发布
中华人民共和国工业和信息化部2015-10-01实施
本标准按照GB/T1.1—2009给出的规则起草。YB/T5198—2015
本标准代替YB/T5198—2004《电梯钢丝绳用钢丝》,与YB/T5198—2004《电梯钢丝绳用钢丝》相比主要内容变化如下:
标准英文名称变更为“Steelwireforliftropes”扩大了钢丝直径范围;
增加了术语和定义;
删除了标记示例;
增加了电梯用钢丝绳中除外股的外层钢丝以外的其他钢丝的技术要求;删除了1180MPa强度级,增加了1960MPa强度级;钢丝的反复弯曲试验,直径按组距划分;提高了0.50~1.80mm钢丝的反复弯曲值,增加了$1.81~3.50mm钢丝的反复弯曲值;增加了锌层要求;
增加了组批规则和包装、贮存和运输的要求;修改了取样数量。
本标准由中国钢铁工业协会提出。本标准由全国钢标准化技术委员会(SAC/TC183)归口。本标准起草单位:天津高盛钢丝绳有限公司、无锡通用钢绳有限公司、贵州钢绳股份有限公司、杭州市余杭区质量计量监测中心、冶金工业信息标准研究院。本标准主要起草人:刘艳、于克勇、韩丹、芮小保、任翠英、陆萍、梁鹏山、王玲君。本标准所代替标准的历次版本发布情况为:GB/T8904—1988、YB/T5198-2004(1993调整为行业标准)。1范围
电梯钢丝绳用钢丝
YB/T5198—2015
本标准规定了电梯钢丝绳用钢丝的术语与定义、技术要求、试验方法、检验规则、包装、贮存和运输及标志和质量证明书等。
本标准适用于钢丝公称直径为0.15mm~3.50mm的电梯钢丝绳用钢丝。2规范性引用文件
下列文件对于本文件的应用是必不可少的。凡是注日期的引用文件,仅所注日期的版本适用于本文件。凡是不注日期的引用文件,其最新版本(包括所有的修改单)适用于本文件。GB/T228.1金属材料拉伸试验第1部分室温试验方法GB/T238
金属材料线材反复弯曲试验方法GB/T239.1
金属材料线材第1部分:单向扭转试验方法GB/T341
GB/T1839
钢丝分类及术语
钢产品镀锌层质量试验方法
GB/T2103一2008钢丝验收、包装、标志及质量证明书的一般规定GB/T2976
GB/T4354
YB/T081
3术语和定义
金属材料线材缠绕试验方法
优质碳素钢热轧盘条
冶金技术标准的数值修约与检测数值的判定GB/T341界定的以及下列术语和定义适用于本文件。3.1
nominaldiameter
公称直径
以毫米为单位的名义直径,并以此直径进行各项技术指标的检验和验收。3.2
actualdiameter
实测直径
在钢丝的同一横截面相互垂直的方向上,两个测量结果的算术平均值。4技术要求
4.1原料
钢丝用盘条应符合GB/T4354的规定,牌号由制造厂选择;经供需双方协商,并在合同中注明,也可选择其他钢种和牌号的盘条。
4.2直径及允许偏差
钢丝公称直径及允许偏差应符合表1的规定。表1直径允许偏差
公称直径d/mm
0.15≤d<0.80
0.80
YB/T5198—2015
不圆度
钢丝不圆度应不大于公称直径的公差之半。4.4外形
钢丝可以盘卷或工字轮包装方式交货,工字轮缠绕应紧密、平整,盘卷不得松散,打开时不得呈“”字形。
4.5力学性能
4.5.1抗拉强度
4,5.1.1钢丝的公称抗拉强度级别为:1320MPa、1370MPa、1570MPa、1620MPa、1770MPa、1960MPa。4.5.1.2
根据需方要求,可提供其他强度级别的钢丝,其力学性能指标按相邻较高强度级别的规定执钢丝抗拉强度下限是公称抗拉强度级别,上限等于下限加表2规定的允许差值。表2
抗拉强度允许差值
公称直径d/mm此内容来自标准下载网
0.15≤d<0.50
0.50≤d<1.00
1.00≤d<1.50
1.50≤d<2.00
2.00≤d<3.50
钢丝扭转次数应符合表3的规定。试验钳口
公称直径d/mm
0.50
1.80≤d<2.30
2.30
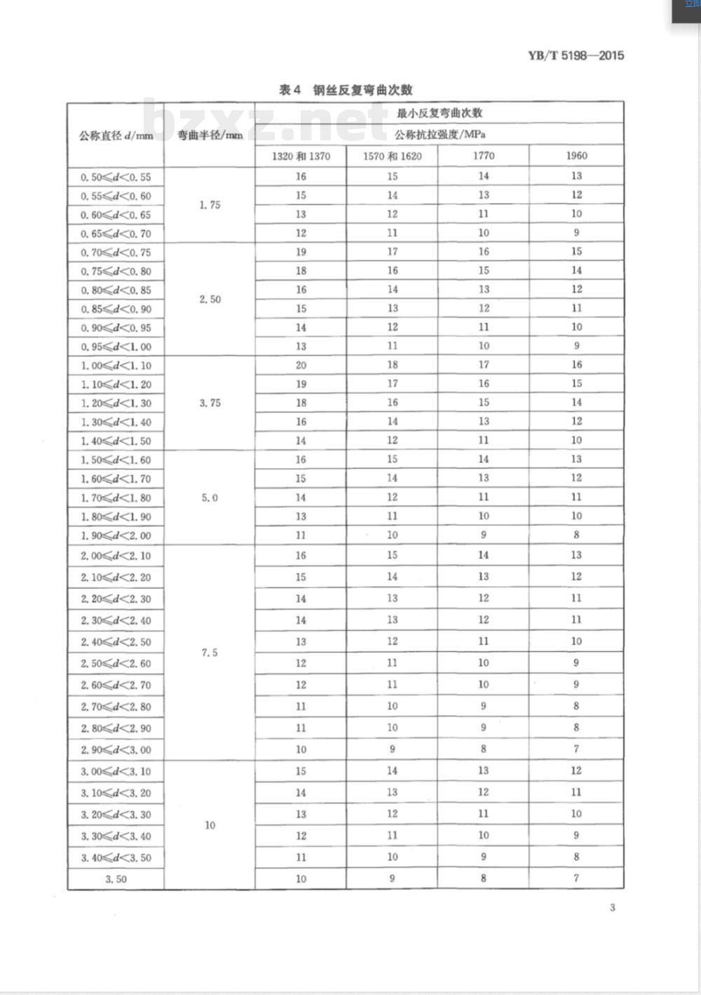
4.5.3反复弯曲
标距/mm
外股的外层钢丝
表3钢丝扭转次数
允许偏差/MPa
其他钢丝
最小扭转次数
公称抗拉强度/MPa
1320和1370
钢丝反复弯曲次数应符合表4的规定。打结拉伸
1570和1620
对于直径小于0.50mm的钢丝,用打结拉伸代替扭转和反复弯曲。4钢丝结应打在试样的中间。打结钢丝进行打结拉伸试验时,所承受的拉力不低于其实测破断拉力的50%。2
YB/T5198—2015
钢丝反复弯曲次数
最小反复弯曲次数
公称抗拉强度/MPa
弯曲半径/mm
公称直径d/mm
1570和1620
1320和1370
0.50
0.60d<0.65
0.65≤d<0.70
0.70
0.80d<0.85
0.85
1.10
1.30≤d<1.40
1.40≤d<1.50
1.50
1.70≤d<1.80
1.80≤d<1.90
1.90
2.10
2.60≤d<2.70
2.70
3.30
YB/T51982015
锌层重量
锌层重量应符合表5的规定。
公称直径d/mm
0.15≤d<0.25
0.25≤d<0.40
0.40≤d<0.50
0.50d<0.60
0.60≤d<0.70
0.70≤d<0.80
0.80≤d<1.00
1.00≤d<1.20
1.20
1.90≤d<2.50
2.50≤d<3.20
3.20d3.50
锌层附着性
锌层重量
最小锌层重量/(g/m2)
钢丝在均匀转速下,围绕芯棒紧密缠绕6圈锌层不开裂或用裸手擦抹不掉。芯棒与钢丝直径的比值见表6。
钢丝公称直径d/mm
表面质量
芯棒与钢丝直径比值
芯棒与钢丝直径比值
钢丝表面质量不应有GB/T341规定的制造缺陷。数值修约
数值修约按YB/T081的规定进行。试验方法
检验项目、试验方法及取样部位应符合表7的规定表7
检验项目
抗拉强度
反复弯曲
打结拉伸
检验项目、试验方法及取样部位试验方法
GB/T228.1
GB/T239.1
GB/T238
GB/T228.1
取样部位
每盘的两端或每个工字轮的一端立原
检验规则
检验项目、试验方法及取样部位(续)检验项目
锌层质量
锌层附着性
表面质量
试验方法
GB/T1839
GB/T2976
用分度值为0.01mm
的千分尺测量
钢丝的检查和验收应符合GB/T2103的规定6.2组批规则
YB/T5198—2015
取样部位
每五盘的两端或每五个工字轮的一端每十盘的两端或每十个工字轮的一端逐盘
钢丝应成批验收。每批钢丝由相同牌号、相同尺寸、相同强度级别和相同制造条件的钢丝组成。6.3试验单元的数量
按公式(1)计算试验单元的大小:N=
式中:
N试验单元的数量;
批量钢丝的重量,单位为吨(t);d—钢丝直径,单位为毫米(mm)。取样数量
根据公式(1)计算得到的批的数量,按表8规定随机抽取试验数量。表8
取样数量
批的数量N
2≤N≤15
16≤N≤50
51≤≤90
151≤280
281≤≤500
6.5复验
钢丝复验应符合GB/T2103一—2008的规定。7
包装、购存和运输
7.1包装
取样数量n
除非另有特殊要求,钢丝采用GB/T2103一2008中规定防护包装方式(B类型)和工字轮包装方式(F类型)。
7.2贮存和运输
钢丝的贮存和运输应符合GB/T2103一2008的规定。5
YB/T5198--2015
标志和质量证明书
钢丝标志和质量证明书应符合GB/T2103-2008的规定。o
155024-0719
15502-407196
中华人民共和国黑色冶金
行业标准
电梯钢丝绳用钢丝
YB/T5198—2015
冶金工业出版社出版发行
北京北河沿大街嵩祝院北巷39号邮政编码:100009
北京七彩京通数码快印有限公司印刷各地新华书店经销
开本880×1230
2015年9月第一版
印张0.75
字数17千字
2015年9月第一次印刷
统一书号:155024·0719
定价:25.00元
小提示:此标准内容仅展示完整标准里的部分截取内容,若需要完整标准请到上方自行免费下载完整标准文档。
标准图片预览:





- 其它标准
- 上一篇: YB/T 5359-2010压实股钢丝绳
- 下一篇: YB/T 5295-2010密封钢丝绳
- 热门标准
- 其他行业标准
- FZ/T61002-2019 化纤仿毛毛毯
- FZ/T62036-2017 乳胶枕、垫
- JB/T4212.4-2014 内六角圆柱头螺钉冷镦模 第4部分:内六角冲头
- YS/T131-2010 炭素制品生产炉窑能耗限额
- QB/T4698-2014 家用和类似用途软水机
- FZ/T54089-2016 有色锦纶6弹力丝
- FZ/T62032-2016 机织毛巾布
- FZ/T62031-2015 针织被套
- JB/T1308.11-2011 PN2500超高压阀门和管件 第11部分:内外螺套
- T/CMAJY047-2021 加油机在线监督管理规范
- NB/T31048.1-2014 风力发电机用绕组线 第1部分 一般规定
- FZ/T54081-2015 锦纶66膨体长丝(BCF)
- FZ/T62034-2016 磁性软纱门
- FZ/T60008-2019 毛毯非可复性伸长试验方法
- QB/T4876-2015 聚四氟乙烯车削薄膜
- 行业新闻
网站备案号:湘ICP备2025141790号-2