- 您的位置:
- 标准下载网 >>
- 标准分类 >>
- 其他行业标准 >>
- JB/T 10080.2-2011光栅线位移测量系统 第2部分:光栅线位移传感器
标准号:
JB/T 10080.2-2011
标准名称:
光栅线位移测量系统 第2部分:光栅线位移传感器
标准类别:
其他行业标准
英文名称:
Grating linear displacement transducer — Part 2:Linear grating transducer标准状态:
现行-
发布日期:
2011-12-20 -
实施日期:
2012-04-01 出版语种:
简体中文下载格式:
.pdf .zip下载大小:
2.96 MB
替代情况:
替代JB/T 10080.2-2000
点击下载
标准简介:
本标准规定了光栅线位移传感器的术语和定义、结构型式与基本参数、功能、要求、环境适应性、连续运行试验、试验方法、检验规则、标志与包装等。
本标准适用于以由一系列等间距刻线的光栅为检测元件的光栅线位移传感器。
部分标准内容:
ICS17.040.30
备案号:34854—2012
中华人民共和国机械行业标准
JB/T10080.2—-2011
代替JB/T10080.2--2000
光栅线位移测量系统
第2部分:光栅线位移传感器
Grating linear displacement transducer--Part 2: Linear grating transducer2011-12-20 发布
2012-04-01实施
中华人民共和国工业和信息化部发布前言,
2规范性引用文件
3术语和定义
4结构型式与基本参数
4.1结构型式
基本参数
5功能
长度显示.
参考零位.
要求,
防护等级,
抗干扰能力
光栅尺输出信号
测量准确度
环境适应性.
气候环境,
力学环境.
周围环境
连续运行试验
试验方法.www.bzxz.net
9.1试验条件.
9.2试验项目及方法
10.检验规则.
10.1出厂检验.
10.2型式检验.
11'标志与包装
11.1标志,
参考文献
JB/T10080.2—2011
JB/T10080.2-—2011
JB/T10080《光栅线位移测量系统》分为两个部分:第1部分:光栅数字显示仪表;
第2部分:光栅线位移传感器。
本部分为JB/T10080的第2部分。本部分代替JB/T10080.2—2000《光栅线位移传感器》。本部分与JB/T10080.2一2000相比,主要变化如下:增加了几档“最大移动速度”(本版的4.2);修改了“准确度”技术指标(本版的6.5,2000年版的4.4);增加了“一个信号周期内的位置误差”技术指标(本版的6.5.2);取消了“重复性”技术指标(2000年版的4.5);取消了“MTBF”项(2000年版的4.8);-增加了“防护等级”指标(本版的6.2);修改了部分文字的叙述。
本部分由中国机械工业联合会提出。本部分由全国量具量仪标准化技术委员会(SAC/TC132)归口。本部分负责起草单位:中国计量科学研究院、中国机床工具工业协会数显装置分会。本部分参加起草单位:贵阳新豪光电有限公司、广州市诺信数字测控设备有限公司、珠海市怡信测量科技有限公司、苏州怡信光电科技有限公司、东莞市万濠精密仪器有限公司、长春光机数显技术有限责任公司。
本部分主要起草人:张恒、卢国纲、刘广黔、潘伟华、黄志良、陆庆年、巫孟良、孟辉。本部分所代替标准的历次版本发布情况为:ZBJ51007—1989;
JB/T10080.2—1999,.JB/T10080.22000。1范围
光栅线位移测量系统
第2部分:光栅线位移传感器
JB/T10080.2-2011
JB/T10080的本部分规定了光栅线位移传感器的术语和定义、结构型式与基本参数、功能、要求、环境适应性、连续运行试验、试验方法、检验规则、标志与包装等。本部分适用于以由一系列等间距刻线的光栅为检测元件的光栅线位移传感器(以下简称“光栅尺”)注:光栅线位移传感器与光栅数字显示仪表或PC计数卡相连组成线位移测量系统,也可以作为位置反馈功能部件和数控系统相连。它主要用于机床、仪器的坐标位置测量。2规范性引用文件
下列文件中的条款通过JB/T10080的本部分的引用而成为本部分的条款。凡是注日期的引用文件,其随后所有的修改单(不包括勘误的内容)或修订版均不适用于本部分,然而,鼓励根据本部分达成协议的各方研究是否使用这些文件的最新版本。凡是不注日期的引用文件,其最新版本适用于本部分。GB/T191—2008包装储运图示标志(ISO780:1997,MOD)GB4208—2008
3外壳防护等级(IP代码)(IEC60529:2001,IDT)GB/T4879-1999
GB/T5048—1999
GB/T6388—1986
GB/T9969—2008
GB/T13384—2008
GB/T14436—1993
防锈包装
防潮包装
运输包装收发货标志
工业产品使用说明书总则
机电产品包装通用技术条件
工业产品保证文件总则
JB/T10080.1--2011
3术语和定义
光栅线位移测量系统第1部分:光栅数字显示仪表JB/T10080.1一2011中确立的以及下列术语和定义适用于本部分。3.1
光栅线位移传感器lineargrating transducer(linearencoder)由一系列等间距刻线的光栅作为线位移检测元件的光栅尺。3.2
微开式传感器exposedtransducer(exposedencoder)由光栅尺和读数头两部分组成,它们的相互位置由机床和导轨确定,工作时无接触,标尺固定在一个安装面上。
封闭式传感器sealedtransducer(sealedencoder)由光栅尺、读数头、导轨及外壳体四部分组成,外壳用以保护传感器不受铁屑、灰尘和喷溅液损害。3.4
增量式传感器incrementaltransducer(incrementalencoder)从设定的原点开始测量步距的数量来确定当前位置的数值。JB/T10080.2—2011
绝对式传感器absolutetransducer(abssoluteencoder)在光栅尺通电的同时,无需移动,后续电路立即获得绝对位置的数值的光栅尺。3.6
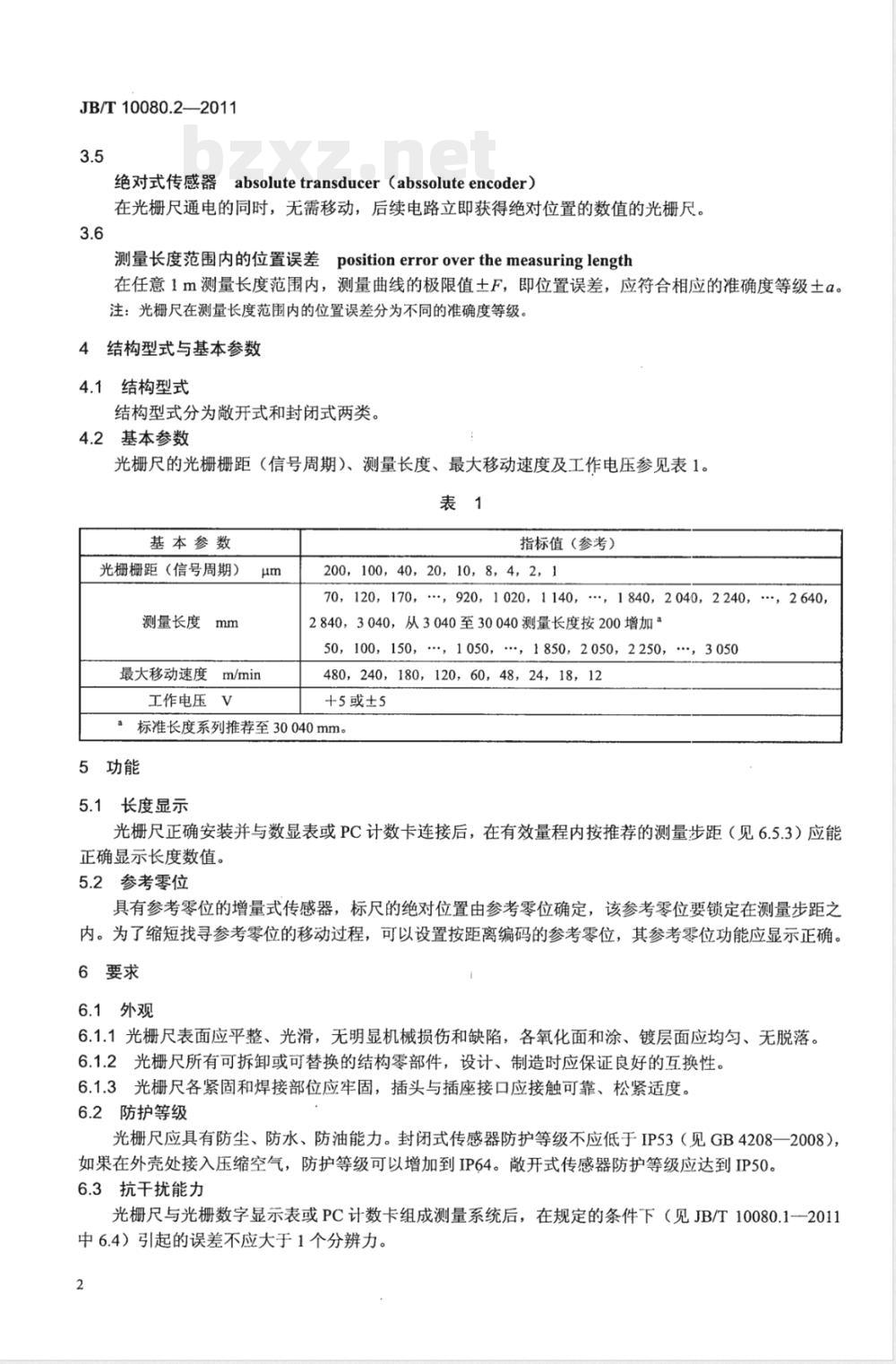
测量长度范围内的位置误差positionerroroverthemeasuringlength在任意1m测量长度范围内,测量曲线的极限值土F,即位置误差,应符合相应的准确度等级土α。注:光栅尺在测量长度范围内的位置误差分为不同的准确度等级。4结构型式与基本参数
4.1结构型式
结构型式分为开式和封闭式两类。4.2基本参数
光栅尺的光栅栅距(信号周期)、测量长度、最大移动速度及工作电压参见表1。表1
基本参数
光栅栅距(信号周期)
测量长度mm
最大移动速度m/min
工作电压V
指标值(参考)
200,100,40,20,10,8,4,2,170,120,170,\,920,1020,1140,,1840,2040,2240,…,2640,2840,3040,从3040至30040测量长度按200增加a50,100,150,,1050,,1850,2050,2250,,3050480,240,180,120,60,48,24,18,12+5或±5
标准长度系列推荐至30040mm。
5功能
5.1长度显示
光栅尺正确安装并与数显表或PC计数卡连接后,在有效量程内按推荐的测量步距(见6.5.3)应能正确显示长度数值。
5.2参考零位
具有参考零位的增量式传感器,标尺的绝对位置由参考零位确定,该参考零位要锁定在测量步距之内。为了缩短找寻参考零位的移动过程,可以设置按距离编码的参考零位,其参考零位功能应显示正确。6要求
6.1外观
6.1.1光栅尺表面应平整、光滑,无明显机械损伤和缺陷,各氧化面和涂、镀层面应均匀、无脱落。6.1.2光栅尺所有可拆卸或可替换的结构零部件,设计、制造时应保证良好的互换性。6.1.3光栅尺各紧固和焊接部位应牢固,插头与插座接口应接触可靠、松紧适度。6.2防护等级
光栅尺应具有防尘、防水、防油能力。封闭式传感器防护等级不应低于IP53(见GB4208一2008)如果在外壳处接入压缩空气,防护等级可以增加到IP64。敬开式传感器防护等级应达到IP50。6.3抗干扰能力
光栅尺与光栅数字显示表或PC计数卡组成测量系统后,在规定的条件下(见JB/T10080.12011中6.4)引起的误差不应大于1个分辨力。2
6.4光栅尺输出信号
JB/T10080.2—2011
6.4.1光栅尺输出信号的相位和幅值的质量,应符合最大移动速度及推荐测量步距的要求。6.4.2输出TTL矩形波信号的传感器(包括带或不带5或10倍频细分电路的)用于数控的输出信号要有两路相差90°的相位移的矩形脉冲信号及其反向信号。6.4.3输出正弦波信号的光栅尺,输出信号要有两路相差90°的相位移,及约为Vpp的正弦波电压信号或约为11μA的正弦波电流信号。6.4.4凡具有参考零位的光栅尺应提供下列参数:参考零位个数及位置,参考零位电平范围,参考零位脉冲幅值,参考零位脉冲宽度。6.4.4.1
输出矩形波信号的带参考零位的光栅尺,至少有一个与增量信号相关的矩形脉冲信号及其反向信号,其脉冲的宽度为180°土90°。6.4.4.2输出正弦波信号的带参考零位的光栅尺,至少有一个与增量信号相关的信号,有效分量约为0.5V,参考零位波形的宽度为180°±90°。6.5测量准确度
6.5.1光栅尺的准确度等级
光栅尺的准确度等级(土a)见表2的规定。表2
光栅尺类型
开式传感器
封闭式传感器
一个信号周期内的位置误差
光栅尺的准确度等级(土a)
单位为微米
在整个测量长度上单方向,开式传感器的任意一个信号周期内的位置误差最大不超过信号周期的士2%,封闭式传感器不超过士5%。注:在整个测量范围内,任意一个信号周期内的位置偏差,用信号周期(栅距)的正负百分数表示。6.5.3测量步距
光栅尺的测量步距(推荐值)见表3的规定。注:光栅尺的测量步距(推荐值),是根据光栅尺信号的周期、信号的质量、准确等级以及光栅尺外部的或内置的细分部件的细分系数给出的。
测量步距
7环境适应性
7.1气候环境
推荐值
适应于光栅尺的气候环境要求见JB/T10080.1一2011中8.1的规定。0.05
光栅尺测量的标准温度为20℃,工作温度为0℃~50℃,贮存温度为-20℃~70℃。注1:标准温度是指测量记录的准确度适用于该温度。注2:·工作温度是指此温度范围内光栅尺可以正常工作。注3:贮存温度是指针对包装好的光栅尺。单位为微米
JB/T10080.2-2011
7.2力学环境
适应于光栅尺的力学环境要求见JB/T10080.1一2011中8.2的规定。注1:最高振动值是指振动频率在55Hz~2000Hz(参见GB/T2423.10--2008)。注2:对振击或冲击负荷,允许加速度的最高值(半正弦波冲击)在11ms(参见GB/T2423.5一1995)。7.3周围环境
适应于光栅尺的周围环境要求见JB/T10080.1—2011中8.3的规定。7.4电源
光栅尺的直流供电电源工作电压误差在土5%以内,光栅尺应能正常工作。8连续运行试验
按JB/T10080.1一2011中第9章的规定条件进行连续运行试验,光栅尺不应出现故障,其结果应符合本标准第5章、6.1和6.5的规定。9试验方法
9.1试验条件
光栅尺的测定应在温度为20℃的条件下进行。9.2试验项目及方法
9.2.1功能检查
将光栅尺与光栅数字显示仪表或计数卡连接,模拟使用状态,试验结果应符合5.1和5.2的规定。9.2.2外观检验
用目测法及其他方法按6.1的要求对受试品进行检验,应符合要求。9.2.3抗扰性试验(实验室条件下)根据6.3的要求,按JB/T10080.1---2011中10.2.4进行,试验结果应符合本标准6.3的规定,9.2.4光栅输出信号试验
光栅输出信号采用相位检测仪等方法检验,应符合6.4的规定。9.2.5准确度试验
9.2.5.1在标准检验条件下,在线位移计量测试仪器上将光栅尺与标准光栅数字显示表或PC计数卡连接,与标准长度进行长度比较检验,光栅尺两个运动方向的准确度都要被测量,选择测量点时要求可以同时测到测量长度范围内的误差和一个信号周期内的单向测量误差。应符合6.5.1和6.5.2的规定,并注明测量的步距和测量的不确定度。9.2.5.2根据产品不同的准确度和量程,产品的测试点间距可在1mm、2mm、5mm、10mm、50mm、100mm数系中任选择。
9.2.5.3线位移计量测试仪器的最大允许误差不应大于被测产品准确度的1/3。9.2.6环境适应性试验
9.2.6.1气候环境试验
气候环境试验按JB/T10080.1--2011中10.2.8.1进行,试验结果应符合本标准第5章、6.1的规定。9.2.6.2力学环境适应性试验
力学环境试验按JB/T10080.1一2011中10.2.8.2进行,试验结果应符合本标准第5章、6.1的规定。9.2.7连续运行试验
连续运行试验按JB/T10080.1-2011中10.2.9进行。试验结果应符合本标准第8章的规定。10检验规则
10.1出厂检验
10.1.1出厂检验项目为5.1、5.2、6.1和6.5的内容,!检验数量为100%。4
10.1.2出厂检验有一项不合格时,则视产品为不合格。10.2型式检验
10.2.1光栅尺的型式检验项目为第5章、第6章、第7章的内容。JB/T10080.2—2011
10.2.2光栅尺的型式检验采用产品抽样的方法,样品数不少于3台。在下述情况之一时,应进行型式检验:
a)新产品定型鉴定或产品在转厂生产的试制定型鉴定时;b)定型产品在设计、工艺、材料有重大改变时;c)定型产品停产一年以上再生产时;d)定型产品连续生产两年以上时,每两年至少一次;e)国家质量监督部门提出要求时。10.2.3型式检验有一项不合格时,应加倍抽样,仍不合格时,型式检验不予通过。11标志与包装
11.1标志
11.1.1光栅尺上应标志:
a)制造厂厂名或注册商标;
b)产品名称和型号;
c)测量长度、准确度等级;
d)产品制造日期及产品序列号。11.1.2光栅尺外包装的标志应符合GB/T191、GB/T6388和GB/T13384的规定。11.2包装
11.2.1光栅尺的包装应符合GB/T4879和GB/T5048的规定。11.2.2光栅尺经检查符合本部分要求的应具有符合GB/T14436规定的产品合格证,产品合格证上应标有本部分的标准号、产品序号和出厂日期;以及符合GB/T9969规定的使用说明书,装箱单。JB/T10080.2--2011
[1]GB/T2423.5—1995
IEC60068-2-27:1987)
[2] GB/T 2423.10--2008
(IEC60068-2-6:1982,IDT)
参考文献
电工电子产品环境试验
第2部分:试验方法试验Ea和导则:冲击(idt电工电子产品环境试验
第2部分:试验方法试验Fc:振动(正弦)JB/T10080.2-2011
打印日期:2012年8月16日F009A*A -
中华人民共和国
机械行业标准
光栅线位移测量系统
第2部分:光栅线位移传感器
JB/T10080.2—2011
机械工业出版社出版发行
北京市百万庄大街22号
邮政编码:100037
210mm×297mm·0.75印张·17千字2012年7月第1版第1次印刷
定价:15.00元
书号:15111·10474
网址:http://www.cmpbook.com编辑部电话:
(010)88379778
直销中心电话:
(010)88379693
封面无防伪标均为盗版
版权专有
侵权必究
小提示:此标准内容仅展示完整标准里的部分截取内容,若需要完整标准请到上方自行免费下载完整标准文档。
备案号:34854—2012
中华人民共和国机械行业标准
JB/T10080.2—-2011
代替JB/T10080.2--2000
光栅线位移测量系统
第2部分:光栅线位移传感器
Grating linear displacement transducer--Part 2: Linear grating transducer2011-12-20 发布
2012-04-01实施
中华人民共和国工业和信息化部发布前言,
2规范性引用文件
3术语和定义
4结构型式与基本参数
4.1结构型式
基本参数
5功能
长度显示.
参考零位.
要求,
防护等级,
抗干扰能力
光栅尺输出信号
测量准确度
环境适应性.
气候环境,
力学环境.
周围环境
连续运行试验
试验方法.www.bzxz.net
9.1试验条件.
9.2试验项目及方法
10.检验规则.
10.1出厂检验.
10.2型式检验.
11'标志与包装
11.1标志,
参考文献
JB/T10080.2—2011
JB/T10080.2-—2011
JB/T10080《光栅线位移测量系统》分为两个部分:第1部分:光栅数字显示仪表;
第2部分:光栅线位移传感器。
本部分为JB/T10080的第2部分。本部分代替JB/T10080.2—2000《光栅线位移传感器》。本部分与JB/T10080.2一2000相比,主要变化如下:增加了几档“最大移动速度”(本版的4.2);修改了“准确度”技术指标(本版的6.5,2000年版的4.4);增加了“一个信号周期内的位置误差”技术指标(本版的6.5.2);取消了“重复性”技术指标(2000年版的4.5);取消了“MTBF”项(2000年版的4.8);-增加了“防护等级”指标(本版的6.2);修改了部分文字的叙述。
本部分由中国机械工业联合会提出。本部分由全国量具量仪标准化技术委员会(SAC/TC132)归口。本部分负责起草单位:中国计量科学研究院、中国机床工具工业协会数显装置分会。本部分参加起草单位:贵阳新豪光电有限公司、广州市诺信数字测控设备有限公司、珠海市怡信测量科技有限公司、苏州怡信光电科技有限公司、东莞市万濠精密仪器有限公司、长春光机数显技术有限责任公司。
本部分主要起草人:张恒、卢国纲、刘广黔、潘伟华、黄志良、陆庆年、巫孟良、孟辉。本部分所代替标准的历次版本发布情况为:ZBJ51007—1989;
JB/T10080.2—1999,.JB/T10080.22000。1范围
光栅线位移测量系统
第2部分:光栅线位移传感器
JB/T10080.2-2011
JB/T10080的本部分规定了光栅线位移传感器的术语和定义、结构型式与基本参数、功能、要求、环境适应性、连续运行试验、试验方法、检验规则、标志与包装等。本部分适用于以由一系列等间距刻线的光栅为检测元件的光栅线位移传感器(以下简称“光栅尺”)注:光栅线位移传感器与光栅数字显示仪表或PC计数卡相连组成线位移测量系统,也可以作为位置反馈功能部件和数控系统相连。它主要用于机床、仪器的坐标位置测量。2规范性引用文件
下列文件中的条款通过JB/T10080的本部分的引用而成为本部分的条款。凡是注日期的引用文件,其随后所有的修改单(不包括勘误的内容)或修订版均不适用于本部分,然而,鼓励根据本部分达成协议的各方研究是否使用这些文件的最新版本。凡是不注日期的引用文件,其最新版本适用于本部分。GB/T191—2008包装储运图示标志(ISO780:1997,MOD)GB4208—2008
3外壳防护等级(IP代码)(IEC60529:2001,IDT)GB/T4879-1999
GB/T5048—1999
GB/T6388—1986
GB/T9969—2008
GB/T13384—2008
GB/T14436—1993
防锈包装
防潮包装
运输包装收发货标志
工业产品使用说明书总则
机电产品包装通用技术条件
工业产品保证文件总则
JB/T10080.1--2011
3术语和定义
光栅线位移测量系统第1部分:光栅数字显示仪表JB/T10080.1一2011中确立的以及下列术语和定义适用于本部分。3.1
光栅线位移传感器lineargrating transducer(linearencoder)由一系列等间距刻线的光栅作为线位移检测元件的光栅尺。3.2
微开式传感器exposedtransducer(exposedencoder)由光栅尺和读数头两部分组成,它们的相互位置由机床和导轨确定,工作时无接触,标尺固定在一个安装面上。
封闭式传感器sealedtransducer(sealedencoder)由光栅尺、读数头、导轨及外壳体四部分组成,外壳用以保护传感器不受铁屑、灰尘和喷溅液损害。3.4
增量式传感器incrementaltransducer(incrementalencoder)从设定的原点开始测量步距的数量来确定当前位置的数值。JB/T10080.2—2011
绝对式传感器absolutetransducer(abssoluteencoder)在光栅尺通电的同时,无需移动,后续电路立即获得绝对位置的数值的光栅尺。3.6
测量长度范围内的位置误差positionerroroverthemeasuringlength在任意1m测量长度范围内,测量曲线的极限值土F,即位置误差,应符合相应的准确度等级土α。注:光栅尺在测量长度范围内的位置误差分为不同的准确度等级。4结构型式与基本参数
4.1结构型式
结构型式分为开式和封闭式两类。4.2基本参数
光栅尺的光栅栅距(信号周期)、测量长度、最大移动速度及工作电压参见表1。表1
基本参数
光栅栅距(信号周期)
测量长度mm
最大移动速度m/min
工作电压V
指标值(参考)
200,100,40,20,10,8,4,2,170,120,170,\,920,1020,1140,,1840,2040,2240,…,2640,2840,3040,从3040至30040测量长度按200增加a50,100,150,,1050,,1850,2050,2250,,3050480,240,180,120,60,48,24,18,12+5或±5
标准长度系列推荐至30040mm。
5功能
5.1长度显示
光栅尺正确安装并与数显表或PC计数卡连接后,在有效量程内按推荐的测量步距(见6.5.3)应能正确显示长度数值。
5.2参考零位
具有参考零位的增量式传感器,标尺的绝对位置由参考零位确定,该参考零位要锁定在测量步距之内。为了缩短找寻参考零位的移动过程,可以设置按距离编码的参考零位,其参考零位功能应显示正确。6要求
6.1外观
6.1.1光栅尺表面应平整、光滑,无明显机械损伤和缺陷,各氧化面和涂、镀层面应均匀、无脱落。6.1.2光栅尺所有可拆卸或可替换的结构零部件,设计、制造时应保证良好的互换性。6.1.3光栅尺各紧固和焊接部位应牢固,插头与插座接口应接触可靠、松紧适度。6.2防护等级
光栅尺应具有防尘、防水、防油能力。封闭式传感器防护等级不应低于IP53(见GB4208一2008)如果在外壳处接入压缩空气,防护等级可以增加到IP64。敬开式传感器防护等级应达到IP50。6.3抗干扰能力
光栅尺与光栅数字显示表或PC计数卡组成测量系统后,在规定的条件下(见JB/T10080.12011中6.4)引起的误差不应大于1个分辨力。2
6.4光栅尺输出信号
JB/T10080.2—2011
6.4.1光栅尺输出信号的相位和幅值的质量,应符合最大移动速度及推荐测量步距的要求。6.4.2输出TTL矩形波信号的传感器(包括带或不带5或10倍频细分电路的)用于数控的输出信号要有两路相差90°的相位移的矩形脉冲信号及其反向信号。6.4.3输出正弦波信号的光栅尺,输出信号要有两路相差90°的相位移,及约为Vpp的正弦波电压信号或约为11μA的正弦波电流信号。6.4.4凡具有参考零位的光栅尺应提供下列参数:参考零位个数及位置,参考零位电平范围,参考零位脉冲幅值,参考零位脉冲宽度。6.4.4.1
输出矩形波信号的带参考零位的光栅尺,至少有一个与增量信号相关的矩形脉冲信号及其反向信号,其脉冲的宽度为180°土90°。6.4.4.2输出正弦波信号的带参考零位的光栅尺,至少有一个与增量信号相关的信号,有效分量约为0.5V,参考零位波形的宽度为180°±90°。6.5测量准确度
6.5.1光栅尺的准确度等级
光栅尺的准确度等级(土a)见表2的规定。表2
光栅尺类型
开式传感器
封闭式传感器
一个信号周期内的位置误差
光栅尺的准确度等级(土a)
单位为微米
在整个测量长度上单方向,开式传感器的任意一个信号周期内的位置误差最大不超过信号周期的士2%,封闭式传感器不超过士5%。注:在整个测量范围内,任意一个信号周期内的位置偏差,用信号周期(栅距)的正负百分数表示。6.5.3测量步距
光栅尺的测量步距(推荐值)见表3的规定。注:光栅尺的测量步距(推荐值),是根据光栅尺信号的周期、信号的质量、准确等级以及光栅尺外部的或内置的细分部件的细分系数给出的。
测量步距
7环境适应性
7.1气候环境
推荐值
适应于光栅尺的气候环境要求见JB/T10080.1一2011中8.1的规定。0.05
光栅尺测量的标准温度为20℃,工作温度为0℃~50℃,贮存温度为-20℃~70℃。注1:标准温度是指测量记录的准确度适用于该温度。注2:·工作温度是指此温度范围内光栅尺可以正常工作。注3:贮存温度是指针对包装好的光栅尺。单位为微米
JB/T10080.2-2011
7.2力学环境
适应于光栅尺的力学环境要求见JB/T10080.1一2011中8.2的规定。注1:最高振动值是指振动频率在55Hz~2000Hz(参见GB/T2423.10--2008)。注2:对振击或冲击负荷,允许加速度的最高值(半正弦波冲击)在11ms(参见GB/T2423.5一1995)。7.3周围环境
适应于光栅尺的周围环境要求见JB/T10080.1—2011中8.3的规定。7.4电源
光栅尺的直流供电电源工作电压误差在土5%以内,光栅尺应能正常工作。8连续运行试验
按JB/T10080.1一2011中第9章的规定条件进行连续运行试验,光栅尺不应出现故障,其结果应符合本标准第5章、6.1和6.5的规定。9试验方法
9.1试验条件
光栅尺的测定应在温度为20℃的条件下进行。9.2试验项目及方法
9.2.1功能检查
将光栅尺与光栅数字显示仪表或计数卡连接,模拟使用状态,试验结果应符合5.1和5.2的规定。9.2.2外观检验
用目测法及其他方法按6.1的要求对受试品进行检验,应符合要求。9.2.3抗扰性试验(实验室条件下)根据6.3的要求,按JB/T10080.1---2011中10.2.4进行,试验结果应符合本标准6.3的规定,9.2.4光栅输出信号试验
光栅输出信号采用相位检测仪等方法检验,应符合6.4的规定。9.2.5准确度试验
9.2.5.1在标准检验条件下,在线位移计量测试仪器上将光栅尺与标准光栅数字显示表或PC计数卡连接,与标准长度进行长度比较检验,光栅尺两个运动方向的准确度都要被测量,选择测量点时要求可以同时测到测量长度范围内的误差和一个信号周期内的单向测量误差。应符合6.5.1和6.5.2的规定,并注明测量的步距和测量的不确定度。9.2.5.2根据产品不同的准确度和量程,产品的测试点间距可在1mm、2mm、5mm、10mm、50mm、100mm数系中任选择。
9.2.5.3线位移计量测试仪器的最大允许误差不应大于被测产品准确度的1/3。9.2.6环境适应性试验
9.2.6.1气候环境试验
气候环境试验按JB/T10080.1--2011中10.2.8.1进行,试验结果应符合本标准第5章、6.1的规定。9.2.6.2力学环境适应性试验
力学环境试验按JB/T10080.1一2011中10.2.8.2进行,试验结果应符合本标准第5章、6.1的规定。9.2.7连续运行试验
连续运行试验按JB/T10080.1-2011中10.2.9进行。试验结果应符合本标准第8章的规定。10检验规则
10.1出厂检验
10.1.1出厂检验项目为5.1、5.2、6.1和6.5的内容,!检验数量为100%。4
10.1.2出厂检验有一项不合格时,则视产品为不合格。10.2型式检验
10.2.1光栅尺的型式检验项目为第5章、第6章、第7章的内容。JB/T10080.2—2011
10.2.2光栅尺的型式检验采用产品抽样的方法,样品数不少于3台。在下述情况之一时,应进行型式检验:
a)新产品定型鉴定或产品在转厂生产的试制定型鉴定时;b)定型产品在设计、工艺、材料有重大改变时;c)定型产品停产一年以上再生产时;d)定型产品连续生产两年以上时,每两年至少一次;e)国家质量监督部门提出要求时。10.2.3型式检验有一项不合格时,应加倍抽样,仍不合格时,型式检验不予通过。11标志与包装
11.1标志
11.1.1光栅尺上应标志:
a)制造厂厂名或注册商标;
b)产品名称和型号;
c)测量长度、准确度等级;
d)产品制造日期及产品序列号。11.1.2光栅尺外包装的标志应符合GB/T191、GB/T6388和GB/T13384的规定。11.2包装
11.2.1光栅尺的包装应符合GB/T4879和GB/T5048的规定。11.2.2光栅尺经检查符合本部分要求的应具有符合GB/T14436规定的产品合格证,产品合格证上应标有本部分的标准号、产品序号和出厂日期;以及符合GB/T9969规定的使用说明书,装箱单。JB/T10080.2--2011
[1]GB/T2423.5—1995
IEC60068-2-27:1987)
[2] GB/T 2423.10--2008
(IEC60068-2-6:1982,IDT)
参考文献
电工电子产品环境试验
第2部分:试验方法试验Ea和导则:冲击(idt电工电子产品环境试验
第2部分:试验方法试验Fc:振动(正弦)JB/T10080.2-2011
打印日期:2012年8月16日F009A*A -
中华人民共和国
机械行业标准
光栅线位移测量系统
第2部分:光栅线位移传感器
JB/T10080.2—2011
机械工业出版社出版发行
北京市百万庄大街22号
邮政编码:100037
210mm×297mm·0.75印张·17千字2012年7月第1版第1次印刷
定价:15.00元
书号:15111·10474
网址:http://www.cmpbook.com编辑部电话:
(010)88379778
直销中心电话:
(010)88379693
封面无防伪标均为盗版
版权专有
侵权必究
小提示:此标准内容仅展示完整标准里的部分截取内容,若需要完整标准请到上方自行免费下载完整标准文档。
标准图片预览:





- 其它标准
- 热门标准
- 其他行业标准
- FZ/T54085-2016 阻燃涤纶低弹丝
- FZ/T62035-2017 经编网眼织物复合凉席
- FZ/T54087-2016 粘合活化型涤纶工业长丝
- FZ/T54089-2016 有色锦纶6弹力丝
- FZ/T54088-2016 锦纶6全牵伸单丝
- FZ/T54080-2015 有光异形锦纶66弹力丝
- FZ/T92036-2017 弹簧加压摇架
- YS/T433-2016 银精矿
- FZ/T54082-2015 锦纶6膨体长丝(BCF)
- FZ/T62036-2017 乳胶枕、垫
- QB/T4207-2011 一字槽螺钉旋具头
- YS/T1139-2016 增材制造TC4钛合金蜂窝结构零件
- FZ/T61002-2019 化纤仿毛毛毯
- JB/T4212.6-2014 内六角圆柱头螺钉冷镦模 第6部分:凹模
- QB/T4785-2015 往复锯条
- 行业新闻
请牢记:“bzxz.net”即是“标准下载”四个汉字汉语拼音首字母与国际顶级域名“.net”的组合。 ©2025 标准下载网 www.bzxz.net 本站邮件:bzxznet@163.com
网站备案号:湘ICP备2025141790号-2
网站备案号:湘ICP备2025141790号-2