- 您的位置:
- 标准下载网 >>
- 标准分类 >>
- 纺织行业标准(FZ) >>
- FZ/T 93043-2012 棉纺并条机
标准号:
FZ/T 93043-2012
标准名称:
棉纺并条机
标准类别:
纺织行业标准(FZ)
标准状态:
现行出版语种:
简体中文下载格式:
.zip .pdf下载大小:
2.02 MB
相关标签:
棉纺
点击下载
标准简介:
FZ/T 93043-2012.
1范围
FZ/T 93043规定了棉纺并条机的分类与参数、要求、试验方法.检验规则标志及包装、运输和贮存。
FZ/T 93043适用于棉、棉型化纤及中长纤维纯纺、混纺的并条机。
2规范性引用文件
下列文件对于本文件的应用是必不可少的。凡是注日期的引用文件,仅注日期的版本适用于本文件。凡是不注日期的引用文件,其最新版本(包括所有的修改单)适用于本文件。
GB/T 191包装储运图示标志
GB 2894安全标志及其使用导则
GB 5226. 1- 2008机械电气安全机械电气设备第1 部分:通用技术条件
GB/T 7111.1纺织机械噪声测试规范 第 1部分:通用要求
GB/T 7111.2纺织机械噪声测试规范 第 2部分:纺前准备和纺部机械
GB/T 17626.2- -2006 电磁兼容 试验和测量技术 静 电放电抗扰度试验
GB/T17626.4--2008电磁兼容试验和测量技术电快速瞬变脉冲群抗扰度试验
GB/T 17780.2纺织机械安全要求 第2部分:纺纱准备和纺纱机械
FZ/T 90001纺织机械产 品包装
FZ/T 90074纺织机械产 品涂装
FZ/T 90089.1纺织机械铭牌 型式、尺寸及技术要求
FZ/T 90089.2纺织机械铭牌 内容
FZ/T 92024 LZ 系列下罗拉轴承
FZ/T 93058前纺设备 自调匀整装置
3分类 与参数
3.1分类
按输出棉条的控制方式分为:无自调匀整装置并条机.有自调匀整装置并条机。
部分标准内容:
中华人民共和国纺织行业标准
FZ/T93043—2012
代替FZ/T93043—1997
棉纺并条机
Cotton spinning drawing frame2012-12-28发布
中华人民共和国工业和信息化部发布
2013-06-01实施
本标准按照GB/T1.1一2009给出的规则起草。本标准代替FZ/T93043-1997《棉纺并条机》。本标准与FZ/T93043—1997相比主要变化如下:增加了分类(见3.1);
调整了参数(见3.2表1);
增加了自调匀整装置要求(见4.2);调整了轴承温升(见4.3.2);
调整了上罗拉胶层外圆的径向圆跳动(见4.4.1);调整了同眼下罗拉各沟槽部分端面的平齐误差(见4.4.5);增加了紧压罗拉压紧棉条部分外圆的径向圆跳动(见4.4.7);增加了清洁装置要求(见4.6);增加了电磁兼容、自动控制和安全(见4.7.1、4.7.2、4.7.8、4.7.10);调整了全机噪声(见4.8);
增加了功率消耗(见4.9);
调整了末并条干均匀度变异系数及重量不匀率(见4.11.2)。本标准由中国纺织工业联合会提出。FZ/T93043-—2012
本标准由全国纺织机械与附件标准化技术委员会纺纱、染整机械分技术委员会(SAC/TC215/SC1)归口。
本标准起草单位:国家纺织机械质量监督检验中心、沈阳宏大纺织机械有限责任公司、陕西宝成航空精密制造股份有限公司,天门纺织机械有限公司,青岛云龙纺织机械有限公司,河北太行机械工业有限公司、上海一纺机械有限公司、海安纺织机械有限公司。本标准主要起草人:王跃、张秀丽、王斌、徐鸿、袁显政、邸会欣、陈慧、夏卫东、李庆岭。本标准所代替标准的历次版本发布情况为:-FJ/JQ41-1984;
-FJ/JQ115-1987;
-FZ/T93043—1997。
1范围
棉纺并条机
FZ/T93043—2012
本标准规定了棉纺并条机的分类与参数、要求、试验方法、检验规则、标志及包装、运输和贮存。本标准适用于棉、棉型化纤及中长纤维纯纺、混纺的并条机。2规范性引用文件
下列文件对于本文件的应用是必不可少的。凡是注日期的引用文件,仅注日期的版本适用于本文件。凡是不注日期的引用文件,其最新版本(包括所有的修改单)适用于本文件。GB/T191包装储运图示标志
GB2894安全标志及其使用导则
GB5226.1-2008机械电气安全机械电气设备第1部分:通用技术条件GB/T7111.1纺织机械噪声测试规范第1部分:通用要求GB/T7111.2纺织机械噪声测试规范第2部分:纺前准备和纺部机械GB/T17626.2一2006电磁兼容试验和测量技术静电放电抗扰度试验GB/T17626.4一2008电磁兼容试验和测量技术电快速瞬变脉冲群抗扰度试验GB/T17780.2纺织机械安全要求第2部分:纺纱准备和纺纱机械FZ/T90001纺织机械产品包装
FZ/T90074
纺织机械产品涂装
FZ/T90089.1纺织机械铭牌型式、尺寸及技术要求FZ/T90089.2
纺织机械铭牌内容
FZ/T92024
FZ/T93058
3分类与参数
3.1分类
LZ系列下罗拉轴承
前纺设备自调匀整装置
按输出棉条的控制方式分为:无自调勾整装置并条机、有自调匀整装置并条机。3.2参数
参数见表1。
适纺纤维长度/mm
设计输出速度/(m/min)
牵伸倍数
300~1100
FZ/T93043—2012
并合条子数/根
出条眼数/眼
4要求
罗拉轴承
表1(续)
采用LZ系列下罗拉轴承的应按FZ/T92024的有关规定,采用其他轴承的应按相应国家标准的规定。
4.2自调匀整装置
自调匀整装置应符合FZ/T93058的有关规定。4.3传动系统
4.3.1机器运转平稳,无异常振动和声响。4.3.2
罗拉轴承温升见表2。
测试速度
>350~500
4.3.3润滑系统工作良好,无渗漏油现象。4.4
牵伸系统
上罗拉胶层外圆对轴线的径向圆跳动公差0.02mm。同一上罗拉两端加压压力差≤0.06P,1。上罗拉加压压力偏差0~0.15P1。下罗拉沟槽部分外圆对轴线的径向圆跳动公差0.03mm。同眼下罗拉各沟槽部分端面的平齐误差≤1.0mm。下罗拉沟槽部分表面的水平度0.2mm/1000mm。罗拉轴承温升
紧压罗拉压紧棉条部分的外圆对轴线的径向圆跳动公差0.03mm。罗拉表面光滑,不挂纤维。
圈条系统
圈条盘斜管内壁、底平面、喇叭口及集束器内孔表面光滑,不挂纤维。1)P为设计压力。
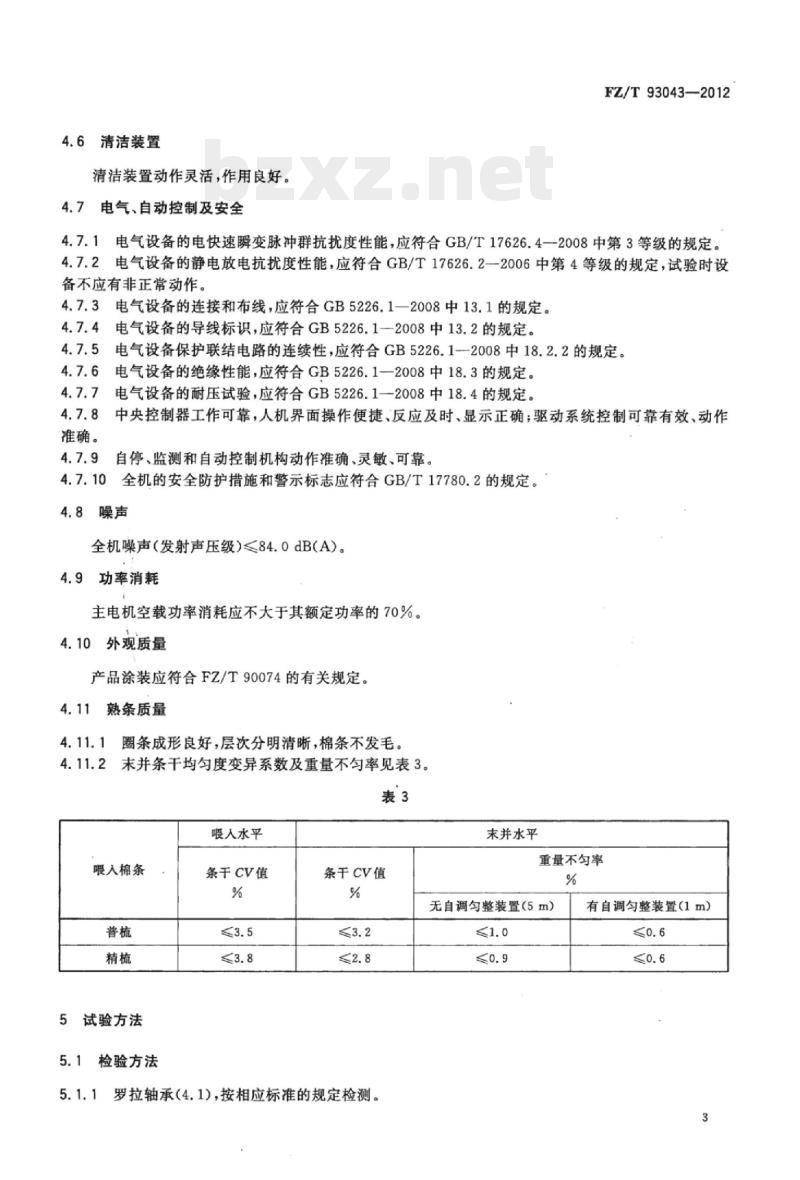
4.6清洁装置
清洁装置动作灵活,作用良好。4.7电气、自动控制及安全
FZ/T93043—2012
4.7.1电气设备的电快速瞬变脉冲群抗扰度性能,应符合GB/T17626.4—2008中第3等级的规定。4.7.2电气设备的静电放电抗扰度性能,应符合GB/T17626.2一2006中第4等级的规定,试验时设备不应有非正常动作。
4.7.3电气设备的连接和布线,应符合GB5226.1一2008中13.1的规定。4.7.4电气设备的导线标识,应符合GB5226.1一2008中13.2的规定。4.7.5电气设备保护联结电路的连续性,应符合GB5226.1--2008中18.2.2的规定。4.7.6电气设备的绝缘性能,应符合GB5226.1—2008中18.3的规定。4.7.7电气设备的耐压试验,应符合GB5226.1-2008中18.4的规定。4.7.8中央控制器工作可靠,人机界面操作便捷、反应及时、显示正确;驱动系统控制可靠有效、动作准确。
自停、监测和自动控制机构动作准确、灵敏、可靠。4.7.9
4.7.10全机的安全防护措施和警示标志应符合GB/T17780.2的规定。4.8噪声
全机噪声(发射声压级)≤84.0dB(A)。4.9功率消耗
主电机空载功率消耗应不大于其额定功率的70%。4.10外观质量bzxZ.net
产品涂装应符合FZ/T90074的有关规定。4.11熟条质量
4.11.1圈条成形良好,层次分明清晰,棉条不发毛。4.11.2末并条干均匀度变异系数及重量不匀率见表3。表3
喂人水平
喂入棉条
5试验方法
5.1检验方法
条干CV值
条干CV值
5.1.1罗拉轴承(4.1),按相应标准的规定检测。末并水平
重量不匀率
无自调匀整装置(5m)
有自调勾整装置(1m)
FZ/T93043--2012
5.1.2自调勾整装置(4.2),按FZ/T93058的规定检测。5.1.3罗拉轴承温升(4.3.2),用表面温度计在轴承座表面测量。5.1.4上罗拉胶层外圆的径向圆跳动(4.4.1),将上罗拉两端轴颈放置在V形架上,用百分表检测。5.1.5上罗拉加压压力(4.4.2、4.4.3),用摇架测压仪测量。5.1.6下罗拉沟槽部分外圆的径向圆跳动(4.4.4),用百分表检测。同眼下罗拉各沟槽部分端面的平齐误差(4.4.5),用钢直尺检测。5.1.7
5.1.8下罗拉沟槽部分表面的水平度(4.4.6),用水平仪在沟槽部分外圆表面检测。紧压罗拉压紧棉条部分外圆的径向圆跳动(4.4.7),用百分表检测。5.1.9
罗拉表面(4.4.8)及圈条盘等表面(4.5)用棉条擦拭,不得挂纤维。5.1.10
电气设备的电快速瞬变脉冲群抗扰度性能试验(4.7.1),用电快速瞬变脉冲群发生器进行测5.1.11
试,受试设备的功能、动作要符合规定的要求。试验时,在受试设备供电电源端口及PE端口输出干扰的试验电压峰值为2kV,重复频率为5kHz或者100kHz;输人,输出信号,数据和控制端口试验电压峰值为1kV,重复频率为5kHz或者100kHz,试验时间不少于1min,正负极性均需测试。5.1.12电气设备的静电放电抗扰度性能试验(4.7.2),用静电放电发生器进行测试。采用接触放电8kV、空气放电15kV。
5.1.13·电气设备的连接和布线(4.7.3),检查接线是否牢固;两端子之间的导线和电缆是否有接头和拼接点;电缆和电缆束的附加长度是否满足连接和拆卸的需要。5.1.14电气设备导线的标识(4.7.4),检查导线的每个端部是否有标记;如果用颜色作导线标记时,应符合标准的相关规定。
5.1.15电气设备的保护联结电路连续性(4.7.5),按GB5226.1一2008中18.2.2的规定测试(测试数据判定按GB5226.1一2008附录G的规定)。5电气设备的绝缘性能(4.7.6),用兆欧表测试。5.1.16
电气设备的耐压试验(4.7.7),用耐压测试仪测试。全机的安全防护措施和警示标志(4.7.10),按GB/T17780.2的规定检测。全机噪声(发射声压级)(4.8),按GB/T7111.1,GB/T7111.2的规定检测。主电机空载功率消耗(4.9),用三相功率表检测。外观质量(4.10),按FZ/T90074的规定测试。2其余项目,感官检测。
5.2空车运转试验
5.2.1试验条件:装导条架、上罗拉加压、启动风机。5.2.2试验速度:不低于设计速度的80%。5.2.3试验时间:4h。
5.2.4检验项目,见4.3~4.5、4.7.3~4.7.10、4.8~4.10。5.3工作负荷试验
5.3.1试验条件
根据试纺品种,选择合理工艺参数。5.3.1.2环境温度22℃~30℃,相对湿度55%~65%。5.3.1.3喂入棉条按表3要求。
5.3.2试验时间
正常生产一个月后。
5.3.3检验项目
见4.11。
6检验规则
型式试验
产品在下列情况之一时,进行型式试验:a)
新产品鉴定时;
b)产品的结构、材料、工艺有较大改变,可能影响产品性能时;产品停产两年以上恢复生产时;c)
第三方进行质量检验时。
检验项目:见第4章。
出厂检验
每批产品出厂前抽取2%全装,并不少于1台,进行空车运转试验。6.2.1
FZ/T93043—2012
每台产品出厂前应由制造厂的检验部门按本标准检验合格,并附有产品合格证方能出厂。6.2.3检验项目见4.3~4.6.4.7.3~4.7.6、4.7.8~4.7.10.4.8~4.10。6.3抽样规则及判定原则
6.3.1抽样规则:按每批产品的2%进行抽检,不足50台抽检1台。6.3.2判定原则:每项检验合格,判定该产品符合标准要求。6.4其他
用户在安装调试过程中,发现有项目不符合本标准时,制造厂应会同用户共同处理。7标志
7.1包装箱上的储运图示标志,按GB/T191的规定。7.2产品铭牌及铭牌内容,按FZ/T90089.1和FZ/T90089.2的规定。7.3产品安全标志,按GB2894的规定。8包装、运输和贮存
8.1产品的包装,按FZ/T90001的规定8.2产品在运输过程中,应按规定的位置起吊,包装箱应按规定的朝向放置,不得倾倒或改变方向。8.3产品出厂后,在良好防雨及通风条件下贮存,包装箱内零件防锈、防潮有效期自出厂之日起为一年。
FZ/T93043-2012
打印日期:2013年6月13日F009
中华人民共和国纺织
行业标准
棉纺井条机
FZ/T93043—2012
中国标准出版社出版发行
北京市朝阳区和平里西街甲2号(100013)北京市西城区三里河北街16号(100045)网址spc.net.cn
总编室:(010)64275323发行中心:(010)51780235读者服务部:(010)68523946
中国标准出版社秦皇岛印刷厂印刷各地新华书店经销
开本880×12301/16印张0.75字数12千字2013年6月第一版2013年6月第一次印刷翼
书号:155066·2-24920定价16.00元由本社发行中心调换
如有印装差错
版权专有侵权必究
举报电话:(010)68510107
小提示:此标准内容仅展示完整标准里的部分截取内容,若需要完整标准请到上方自行免费下载完整标准文档。
标准图片预览:





- 其它标准
- 热门标准
- FZ纺织行业标准
- FZ/T73011-2013 针织腹带
- FZ/T24010-2013 防缩毛纺织产品
- FZ/T60033-2012 家用纺织品 毛巾不均匀水洗尺寸变化的测定
- FZ/T43015-2011 桑蚕丝针织服装
- FZ/T92052-1995 轴承内径φ12mm环锭锭子
- FZ/T90083-1995 纺织机械筒子架主要尺寸
- FZ/T70012-2016 -次成型束身无缝内衣号型
- FZ/T32024-2019 亚麻与棉混纺色纺纱
- FZ/T43004-2013 桑蚕丝纬编针织绸
- FZ/T14023-2012 涤(锦)纶防水透湿雨衣面料
- FZ/T12023-2011 芳纶1313本色纱线
- FZ/T62019-2012 工艺绗缝被
- FZ/T14007-2011 棉涤混纺印染布
- FZ/T33010-1999 苎麻卷烟带
- FZ/T92054-1996 倍捻锭子
- 行业新闻
网站备案号:湘ICP备2025141790号-2