- 您的位置:
- 标准下载网 >>
- 标准分类 >>
- 纺织行业标准(FZ) >>
- FZ/T 13010-2018 橡胶工业用合成纤维帆布
标准号:
FZ/T 13010-2018
标准名称:
橡胶工业用合成纤维帆布
标准类别:
纺织行业标准(FZ)
标准状态:
现行出版语种:
简体中文下载格式:
.zip .pdf下载大小:
2.93 MB
点击下载
标准简介:
FZ/T 13010-2018.
1范围
FZ/T 13010规定了橡胶工业用合成纤维帆布的产品分类.技术要求.试验方法.检验规则及包装.标志.
存和运输。
FZ/T 13010适用于机织生产橡胶工业用锦纶纤维.濼纶纤维本色帆布和浸胶帆布。
2规范性引用文件
下列文件对于本文件的应用是必不可少的。凡是注8期的引用文件,仅注8期的版本适用于本文件。凡是不注日期的引用文件.其最新版本(包括所有的修改单)适用于本文件。
GB/T 6529坊织品调湿 和试验用标准大气
GB/T 6759输送帶层间粘合强度 试验方法
GB/T 8170数值修约 规则与极限数值的表示和判定
FZ 01018纺织晶 机织物疵点术语
FZ/T 01057.4纺织纤维鉴别试验方法 第4部分:溶解法
FZ/T 01057.6纺织纤维鉴别试验方法 第6部分:熔点法
FZ/T 10030帆布织物试验方法
3定义
FZ/T 01018中界定的以及下列术语和定义适用于本文件。
3.1锦纶帆布dipped polyamide canvas
经向和纬向均为锦纶6纤维(或锦纶66纤维)的帆布,代号为“NN".
3.2涤锦帆布dipped polyester/polyamide canvas
经向为涤纶纤维,纬向为锦纶66纤维的帆布,代号“EP".
3.3涤锦耐高温帆布dipped polyester/polyamide heat reslstant eanvas
经向为高模:量低收缩錄纶或超低收缩涤纶纤维.纬向为锦纶66纤维的帆布,代号为“HTREP".
3.4涤纶帆布dipped polyster canvas
经向和纬向均为謠纶纤维的帆布,代号为“PP".
4产品分类.
4.1橡胶工业用合 成纤维帆布按其纤维种类可分为锦纶帆布.證纶帆布.識锦帆布。
4.2 橡胶工业用合成纤维帆布按输送带用浸胶帆布经向断裂强度可分为80型.100型.125型、150型.
部分标准内容:
中华人民共和国纺织行业标准
FZ/T13010—2018
代替FZ/T13010-1998
橡胶工业用合成纤维帆布
Canvas made of synthetic fibres for rubber industry2018-10-22发布
中华人民共和国工业和信息化部发布
2019-04-01实施
本标准按照GB/T1.1一2009给出的规则起章。FZ/T13010—2018
本标准代替FZ/T13010—1998《橡胶工业用合成纤维帆布》。与FZ/T13010—1998相比主要技术变化如下:
标准适用范围调整为橡胶工业用锦纶纤维、涤纶纤维本色帆布和浸胶帆布的品质;产品增加了涤锦浸胶耐高温帆布、涤纶浸胶帆布;理化性能调整为织物组织、粘合强度、断裂强力,断裂伸长率、10%定负荷伸长率、干热收缩率、单位面积干燥质量、经纬向纤维定性考核:将密度、厚度、纬斜、匹长调整为内控项目;调整部分理化性能、外观疵点的考核指标;删除原标准附录A、附录B、附录F、附录G;对试验方法附录作了相应调整。本标准由中国纺织工业联合会提出。本标准由全国纺织品标准化技术委员会棉纺织品分技术委员会(SAC/TC209/SC10)归口。本标准起草单位:山东海龙博莱特化纤有限责任公司、无锡市太极实业股份有限公司、上海市纺织工业技术监督所、中国产业用纺织品行业协会、上海市服装研究所。本标准主要起草人:刘希华、许其军、张宝庆、李瑞智、倪美津、李桂梅、许鉴。本标准所代替标准的历次版本发布情况为:FZ/T13010—1998
1范围
橡胶工业用合成纤维帆布
FZ/T13010—2018
本标准规定了橡胶工业用合成纤维帆布的产品分类、技术要求、试验方法、检验规则及包装、标志、贮存和运输。
本标准适用于机织生产橡胶工业用锦纶纤维、涤纶纤维本色帆布和浸胶帆布。2规范性引用文件
下列文件对于本文件的应用是必不可少的。凡是注日期的引用文件,仅注日期的版本适用于本文件。凡是不注日期的引用文件,其最新版本(包括所有的修改单)适用于本文件、GB/T6529
GB/T6759
GB/T8170
FZ01018
纺织品
输送带
调湿和试验用标准大气
层间粘合强度
试验方法
数值修约规则与极限数值的表示和判定纺织品机织物点术语
FZ/T01057.4
FZ/T01057.6
FZ/T10003
3定义
纺织纤维鉴别试验方法
纺织纤维鉴别试验方法
帆布织物试验方法
第4部分:溶解法
第6部分:熔点法
FZ/T01018中界定的以及下列术语和定义适用于本文件。3.1
锦纶帆布
dipped polyamide canvas
经向和纬向均为锦纶6纤维(或锦纶66纤维)的帆布,代号为“NN\。3.2
涤锦帆布dippedpolyester/polyamidecanvas经向为涤纶纤维,纬向为锦纶66纤维的帆布,代号“EP”3.3
涤锦耐高温帆布
dippedpolyester/polyamideheat-resistantcanvas经向为高模量低收缩涤纶或超低收缩涤纶纤维,纬向为锦纶66纤维的帆布,代号为“HTREP。3.4
dipped polyester canvas
涤纶帆布
经向和纬向均为涤纶纤维的机布,代号为“PP”。4产品分类
橡胶工业用合成纤维帆布按其纤维种类可分为锦纶帆布、涤纶帆布、涤锦帆布。4.1
4.2橡胶工业用合成纤维帆布按输送带用浸胶帆布经向断裂强度可分为80型、100型、125型、150型、1
FZ/T13010—2018
200型、250型、300型、350型、400型、450型、500型、600型等规格。5技术要求
分等规定
5.1.1产品的评等分为一等品、合格品,低于合格品的为不合格品。5.1.2本色帆布产品的评等分为理化性能和外观质量两个方面。理化性能包括织物组织、断裂强度断裂伸长率、单位面积干燥质量、经纬向纤维定性考核。浸胶帆布理化性能要求除上述各项外,再加上粘合强度、10%定负荷伸长率、干热收缩率。外观质量包括外观癌点、幅宽偏差率。5.1.3产品理化性能的考核指标中,粘合强度、断裂强度、10%定负荷伸长率、干热收缩率、经纬向纤维定性考核为主要指标,有一项不符合即按其最低等级评等;理化性能测试项目中的其他项为次要指标,有二项不符合即降等。
5.1.4产品的理化性能按批次评等,有两项及以上理化性能同时降等时,以最低一项评等。外观质量按卷评等,有两项及以上外观质量同时存在时,按严重一项评等。综合评等以其中低的等级评定。5.2
理化性能
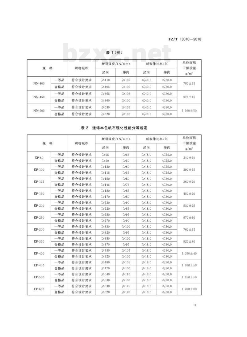
经纬向纤维定性考核要求按产品设计规定。本色帆布产品的理化性能分等规定见表1~表4。浸胶帆布产品的理化性能分等规定见表5~表8。表
锦纶本色帆布理化性能分等规定断裂强度/(N/mm)
NN-100
NN-125
NN-150
NN-200
NN-250
NN-300
NN-350
一等品
合格品
一等品
合格品
一等品
合格品
一等品
合格品
合格品
一等品
合格品
一等品
合格品
一等品
合格品
织物组织
符合设计要求
符合设计要求
符合设计要求
符合设计要求
符合设计要求
符合设计要求
符合设计要求
符合设计要求
符合设计要求
符合设计要求
符合设计要求
符合设计要求
符合设计要求
符合设计要求
符合设计要求
符合设计要求
≥200
≥305
≥100
断裂伸长率/%
单位面积
干燥质量
220±15
250±15
270±15
320±20
400±20
480±20
570±25
630±30
NN-400
NN-450
NN-500
一等品
合格品
一等品
合格品
一等品
合格品
EP-100
EP-125
EP-150
EP-200
EP-250
EP-300
EP-350
EP-400
EP-450
EP-500
EP-600
一等品
合格品
一等品
合格品
一等品
合格品
一等品
合格品
一等品
合格品
一等品
合格品
一等品
合格品
一等品
合格品
一等品
合格品
一等品
合格品
一等品
合格品
一等品
合格品
织物组织
符合设计要求
符合设计要求
符合设计要求
符合设计要求
符合设计要求
符合设计要求
织物组织
表1(续)
断裂强度/(N/mm)
≥410
≥405
≥465
≥460
≥100
≥105
T13010—2018
断裂伸长率/%
涤锦本色帆布理化性能分等规定断裂强度/(N/mm)
符合设计要求
符合设计要求
符合设计要求
符合设计要求
符合设计要求
符合设计要求
符合设计要求
符合设计要录
符合设计要求
符合设计要求
符合设计要求
符合设计要求
符合设计要求
符合设计要求
符合设计要求
符合设计要求
符合设计要求
符合设计要求
符合设计要求
符合设计要求
符合设计要求
符合设计要求
符合设计要求
符合设计要求
≥430
≥420
≥480
≥470
≥105
断裂伸长率/%
单位面积
干燥质量
780±35
970±45
1100±50
单位面积
干燥质量
240±10
290±15
360±20
450±20
530±25
670±30
760±35
920±40
1050±40
1100±50
1150±50
1700±80
FZ/T13010—2018
HTREP-100
HTREP-125
HTREP-150
HTREP-200
HTREP-250
HTREP-300
HTREP-350
HTREP-400
一等品
合格品
一等品
合格品
一等品
合格品
一等品
合格品
一等品
合格品
一等品
合格品
一等品
合格品
一等品
合格品
PP-100
PP-125
PP-150
PP-200
PP-250
一等品
合格品
一等品
合格品
一等品
合格品
一等品
合格品
一等品
合格品
一等品
合格品
涤锦耐高温本色帆布理化性能分等规定织物组织
符合设计要求
符合设计要求
符合设计要求
符合设计要求
符合设计要求
符合设计要求
符合设计要求
符合设计要求
符合设计要求
符合设计要求
符合设计要求
符合设计要求
符合设计要求
符合设计要求
符合设计要求
符合设计要求
织物组织
断裂强度/(N/mm)
≥105
≥210
≥270
≥360
≥400
断裂伸长率/%
涤纶本色帆布理化性能分等规定断裂强度/(N/mm)
符合设计要求
符合设计要求
符合设计要求
符合设计要求
符合设计要求
符合设计要求
符合设计要求
符合设计要求
符合设计要求
符合设计要求
符合设计要求
符合设计要求
≥230
≥220
断裂伸长率/%
单位面积
干燥质量
290±15
360±20
450±20
530±25
670±30
760±35
920±40
105D±40
单位面积
干燥质量
280±15
320±15
420±20
470±20
550±25
710±35
PP-300
PP-350
PP-400
PP-450
PP-500
NN-100
NN-125
NN-150
NN-200
NN-250
NN-300
NN-350
NN-400
一等品
合格品
一等品
合格品
一等品
合格品
一等品
合格品
一等品
合格品
织物组织
符合设计要求
符合设计要求
符合设计要求
符合设计要求
符合设计要求
符合设计要求
符合设计要求
符合设计要求
符合设计要求
符合设计要求
一等品
合格品
一等品
合格品
一等品
合格品
一等品
合格品
一等品
合格品
一等品
合格品
一等品
合格品
合格品
一等品
合格品
表4(续)
断裂强度/(N/mm)
≥310
≥435
≥125
≥480
≥470
≥535
≥520
≥105
≥110
≥>115
≥>110
≥>120
≥>115
FZ/T13010—2018
断裂伸长率/%
锦纶浸胶帆布理化性能分等规定断裂强度/(N/mm)
≥105
≥100
≥>145
≥165
≥345
≥335
≥400
≥390
≥445
断裂伸长率/%
10%定
负荷伸
长率/%
干热收缩率/%
单位面积
干燥质量
800±40
950±45
1090±50
1120±55
1230±60
单位面积
干燥质量
280±15
310±15
345±20
400±20
500±20
590±25bZxz.net
700±30
810±35
890±35
FZ/T13010—2018
NN-450
NN-500
一等品
合格品
合格品
表5(续)
断裂强度/(N/mm)
≥490
断裂伸长率/%
注:因用户需要,开发非常规产品的理化性能考核指标可另订协议。表6
EP-100
EP-125
EP-150
EP-200
EP-250
EP-300
EP-350
EP-400
EP-450
EP-500
一等品
合格品
合格品
一等品
合格品
一等品
合格品
一等品
合格品
合格品
一等品
合格品
一等品
合格品
一等品
合格品
一等品
合格品
一等品
合格品
10%定
负荷伸
长率/%
涤锦漫胶帆布理化性能分等规定断裂强度/(N/mm)
≥100
≥135
≥200
≥185
≥240
≥230
≥295
≥340
≥330
≥380
≥450
≥440
≥490
≥540
断裂伸长率/%
10%定
负荷伸
长率/%
干热收缩率/%
干热收缩率/%
单位面积
干燥质量
1100±40
1250±50
单位面积
干燥质量
310±15
370±15
435±20
540±20
630±20
790±30
870±3D
1050±35
1200±40
1250±40
1310±50
EP-600
一等品
合格品
表6(续)
断裂强度/(N/mm)
≥670
≥650
断裂伸长率/%
注:因用户需要,开发非常规产品的理化性能考核指标可另订协议。表7
HTREP-
HTREP-
HTREP-
一等品
合格品
一等品
合格品
合格品
合格品
一等品
合格品
一等品
合格品
一等品
合格品
一等品
合格品
10%定
负荷伸
长率/%
涤锦浸胶耐高温帆布理化性能分等规定断裂强度/(N/mm)
≥>110
≥150
≥290
≥325
≥430
≥410
断裂伸长率/%
注,因用户需要,开发非常规产品的理化性能考核指标可另订协议。表8
一等品
合格品
10%定
负荷伸
长率/%
涤纶浸胶帆布理化性能分等规定断裂强度/(N/mm)
断裂伸长率/%
10%定
负荷伸
长率/%
FZ/T13010—2018
干热收缩率/%
干热收缩率/%
干热收缩率/%
单位面积
干燥质量
1.950±50
单位面积
干燥质量
370±15
440±20
530±20
630±20
790±30
870±30
1050±35
1200±40
单位面积
干燥质量
350±15
FZ/T13010—2018
PP-100
PP-125
PP-150
PP-200
PP-250
PP-300
PP-350
PP-400
PP-450
PP-500
一等品
合格品
一等品
合格品
一等品
合格品
一等品
合格品
一等品
合格品
一等品
合格品
一等品
合格品
一等品
合格品
一等品
合格品
一等品
合格品
表8(续)
断裂强度/(N/mm)
≥130
≥160
≥200
≥185
≥240
≥230
≥310
≥390
≥380
≥450
≥440
≥490
断裂伸长率/%
注:因用户需要,开发非常规产品的理化性能考核指标可另订协议。5.2.4
10%定
负荷伸
长率/%
干热收缩率/%
单位面积
干燥质量
400±15
500±20
560±20
650±20
840±30
915±30
1070±35
1240±40
1280±40
1400±50
橡胶工业用合成纤维帆布的密度、厚度、纬斜、匹长作为内控项目,可以由供需双方另订协议,其要求见附录A。
外观质量
橡胶工业用合成纤维帆布的外观质量分等规定见表9。表9
破洞、断裂
磨摄(1cm~4cm)
点/200m
m/200m
外观质量分等规定
不充许
不充许
基本均勾
不充许
合格品
不充许
基本均勾
缺纬(大于1/2幅宽)
布面苹整度
1cm~4cm
≥4em
5.cm及以下可擦除
的油经
面积小于1cm
面积1cm~5cm
面积≥5cm
布卷单侧凹占
布卷双侧凹占
幅宽偏差率
次/200m
个/200m
个/200m
个/200m
m/200m
个/200m
个/200m
个/200m
注1:稀密纬能点按贸易协议商定。注2:幅宽不包括毛边长度。
试验方法
表9(续)
布面应平整。不允许有二边
紧、中间松或一边松一边紧
不充许
不允许
不允许
-1.0~+1.0
经纬向纤维定性测定按FZ/T01057.4和FZ/T01057.6执行。粘合强度按附录B执行。
断裂强度,断裂伸长率、10%定负荷伸长率按附录C执行6.3
干热收缩率按附录D执行。
单位面积干燥质量按FZ/T10003执行。30
FZ/T13010—2018
合格品
布面应平整。不允许有二边
紫、中间松或一边松一边紧
不允许
-2.0~+2.0
幅宽按FZ/T10003执行,幅宽偏差率计算按式(1),计算结果按GB/T8170修约至小数点后一位。L-Lo×100
式中:
幅宽偏差率,%;
幅宽实测值,单位为米(m);
幅宽标准值,单位为米(m)。
检验规则
分批、取样规定
分批规定:每批产品必须是由原料配比、工艺条件和规格相同连续生产的产品组成。.........1)
FZ/T13010—2018
7.1.2取样规定:每批产品随机抽取供理化性能指标检验的试样长3m,在商卷头1m以上剪取。7.2检验、验收
7.2.1交货时,供货方根据产品评等检验结果,出具产品检验合格证。收货方应及时进行验收,并将验收结果及时通知供货方,如收货方不验收,应按供货方检验结果收货7.2.2检验时,理化性能试验从该批产品中按交货量的4%进行抽样,但样品卷数不得少于3卷,以各卷试验的平均值为最终结果。外观质量检验不得少于交货总数量15%,逐卷检验,如不符合产品超过8%,则该批产品外观质量作降等处理。7.2.3对产品质量有争议时,可提请双方公认的仲裁检验机构进行复验,以复验结果为最终结果,复验费用由责任方承担。
7.3其他
7.3.1卷长允许公差:400m以内的卷布,长度允许公差为士4m;400m以上的卷布,长度允许公差为士1.0%。短码布的数量,不得超过交货总数的5%,或由供需双方协商处理。7.3.2生产厂交货后,因运输、贮存保管不良或超出保存期限,使产品质量受到损伤或变质,应由收货方负责。如原因不明时,由供需双方共同分析,分清责任,由责任方负责。8包装、标志、贮存、运输
包装、标志
8.1.1橡胶工业用合成纤维帆布以卷为单位进行包装。8.1.2橡胶工业用合成纤维帆布应采用木轴或纸、钢轴进行卷取,先用牛皮纸包覆,其两端用带有干燥剂的纸挡板堵头;再用黑塑料纸及拉伸膜捆扎,交接处用胶带粘贴;最后用外用瓦楞纸及聚内烯袋捆扎。8.1.3橡胶工业用合成纤维帆布标签上应注明产品名称、规格、幅宽、长度、等级、重量(净重、毛重)、产品执行标准、生产企业名称和地址、生产日期、检验责任章等。8.2运输、贮存
8.2.1橡胶工业用合成纤维帆布运输装卸时应轻拿轻放,以免损伤帆布。8.2.2运输车应保持清洁,切与各油类混装,以免沾污。8.2.3储存帆布仓库应通风良好,防止过热、过湿以及阳光直射,不得在地面上直接堆放,不得与其他油料、药料堆放在同一仓库内。8.2.4橡胶用合成纤维帆布在使用前不得随意启开包装材料,必要时启开后应立即包装好,其贮存保质期为6个月,应做到先进先出,10
小提示:此标准内容仅展示完整标准里的部分截取内容,若需要完整标准请到上方自行免费下载完整标准文档。
标准图片预览:





- 热门标准
- FZ纺织行业标准
- FZ/T90083-1995 纺织机械筒子架主要尺寸
- FZ/T92054-1996 倍捻锭子
- FZ/T92038-1995 熔融纺丝圆形孔喷丝板
- FZ/T92052-1995 轴承内径φ12mm环锭锭子
- FZ/T33010-1999 苎麻卷烟带
- FZ/T60033-2012 家用纺织品 毛巾不均匀水洗尺寸变化的测定
- FZ/T24010-2013 防缩毛纺织产品
- FZ/T43004-2013 桑蚕丝纬编针织绸
- FZ/T73011-2013 针织腹带
- FZ/T32024-2019 亚麻与棉混纺色纺纱
- FZ/T70012-2016 -次成型束身无缝内衣号型
- FZ/T70001-2003 针织和编结绒线试验方法
- FZ/T73018-2002 毛针织品
- FZ60007-1991 毛毯试验方法
- FZ/T01053-1998 纺织品 纤维含量的标识
- 行业新闻
网站备案号:湘ICP备2025141790号-2