- 您的位置:
- 标准下载网 >>
- 标准分类 >>
- 纺织行业标准(FZ) >>
- FZ/T 96011-2011 丙纶短纤纺丝机
标准号:
FZ/T 96011-2011
标准名称:
丙纶短纤纺丝机
标准类别:
纺织行业标准(FZ)
标准状态:
现行出版语种:
简体中文下载格式:
.zip .pdf下载大小:
1.40 MB
相关标签:
丙纶
点击下载
标准简介:
FZ/T 96011-2011.
FZ/T 96011规定了丙纶熔融纺丝机规格及基本参数、技术要求、试验方法、检验规则和标志、包装、贮存。
FZ/T 96011适用于熔融法纺制丙纶短纤维的系列纺丝机。
2规范性引用文件
下列文件对于本文件的应用是必不可少的。凡是注日期的引用文件,仅注日期的版本适用于本文件。凡是不注8期的引用文件,其最新版本(包括所有的修改单)适用于本文件。
GB150钢制压力容器
GB 2894安全标志及其使用导则
FZ/T 90001纺织机械产 品包装
FZ/T 90074纺织机械产 品涂装
FZ/T 90089.1纺织机械铭牌型式、尺寸 及技术要求
FZ/T 90089.2纺织机械铭牌内容
FZ/T 92026化纤纺 丝计量泵
FZ/T 92038熔融纺 丝圆形孔喷丝板
TSG R0004-2009固 定式压力容器安全技术监察规程
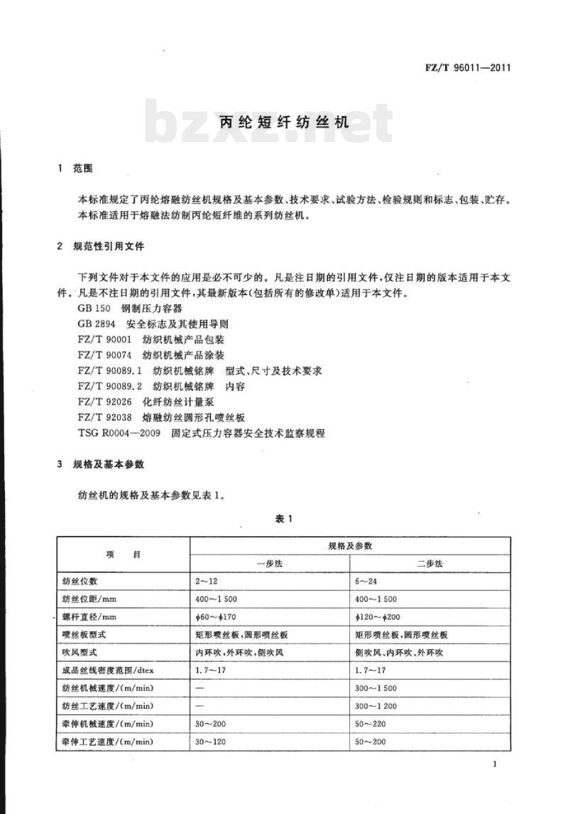
3规格及基本参数
纺丝机的规格及基本参数见表1.5试验方法
5.1 目测检验应符合4.1.4.4的要求。
5.2在正常工作条件下,用测温仪在螺杆挤压机传动箱和计量泵变速箱表面不少于3点,测得的表面温度减去环境温度的平均温升值,应符合4. 2的要求。
5.3 环境温度低于28 C时,用测温仪在纺丝箱保温层前后表面且避开直接传热点,测量点不少于6点,得到的平均温度值,应符合4.3的要求。.
5.4目测丝束在吹风室的状态,用风速仪测量单纺位同一水平面上不少于8处的风速,其风速差值率应符合4.5的要求。
5.5用与生产规格相应的丙纶丝東擦拭通道内壁及丝東接触部位,应符合4.6的要求。
5.6 按照GB 150中规定的气密性试验方法,试验结果应符合4.7的要求。
5.7在正常工作条件 下,观测纺丝箱体固定测温点在8h内最高温度与最低温度的差值,应符合4.9的要求。
5.8在正 常工作条件下,观测纺丝头各固定测温点在8h内最高温度与最低温度的差值,应符合4. 10的要求。
5.9.在正常工作条件下,观测螺杆挤压机各区显示温度与设定温度的差值,应符合4.11的要求。
5.10在正常工作条件下,观测螺杆挤压机熔体压力显示值与设定值的差值,应符合4.12的要求。
5.11计量泵的试验方法按 FZ/T 92026的规定.
部分标准内容:
中华人民共和国纺织行业标准
FZ/T96011-2011
代替FZ/T96011-1992
丙纶短纤纺丝机
Polyproplylene staple spinning machine2011-12-20发布
中华人民共和国工业和信息化部发布
2012-07-01实施
本标准按照GB/T1.1-2009给出的规则起草。本标准代替FZ/T96011—1992《丙纶短纤纺丝机》。本标准与FZ/T96011-1992相比,除编辑性修改外主要变化如下:增加了“前言”;
对规格及基本参数进行了系列化;-对同类技术要求及试验方法进行了合并;对技术要求尽可能进行了量化;增加了与技术要求相对应的试验方法;增加了8.1.3安全标志。
本标准由中国纺织工业协会提出,本标准由全国纺织机械与附件标准化技术委员会(SAC/TC215)归口。FZ/T96011—2011
本标准起草单位:邵阳纺织机械有限责任公司、常熟市化纤设备厂、北京中丽制机工程有限公司。本标准主要起草人:王爱芹、黄雄林、林健、王定谷、雷飞世。本标准所代替标准的历次版本发布情况为:FZ/T96011—1992。
建筑321---标准查询下载网
wwwiz321.net
1范围
丙纶短纤纺丝机
FZ/T96011-—2011
本标准规定了丙纶熔融纺丝机规格及基本参数、技术要求、试验方法、检验规则和标志、包装、贮存。本标准适用于熔融法纺制丙纶短纤维的系列纺丝机。2规范性引用文件
下列文件对于本文件的应用是必不可少的。凡是注日期的引用文件,仅注日期的版本适用于本文件。凡是不注日期的引用文件,其最新版本(包括所有的修改单)适用于本文件。GB150
钢制压力容器
GB2894
安全标志及其使用导则
FZ/T90001
FZ/T90074
纺织机械产品包装
纺织机械产品涂装
FZ/T90089.1
纺织机械铭牌
型式,尺寸及技术要求
FZ/T90089.2
纺织机械铭牌
FZ/T92026
FZ/T92038
化纤纺丝计量泵
熔融纺丝圆形孔喷丝板
TSGR0004-2009
3规格及基本参数
固定式压力容器安全技术监察规程纺丝机的规格及基本参数见表1。表1
纺丝位数
纺丝位距/mm
螺杆直径/mm
喷丝板型式
吹风型式
成品丝线密度范围/dtex
纺丝机械速度/((m/min)
纺丝工艺速度/(m/min)
牵伸机械速度/(m/min)
牵伸工艺速度/(m/min)
400-1500
160$170
一步法
矩形喷丝板,圆形喷丝板
内环吹,外环吹,侧吹风
30~200
30~120
规格及参数
二步法
4001500
+120200
矩形喷丝板,圆形喷丝板
侧吹风、内环吹、外环吹
300~1500
300~1200
50~220
50~200
FZ/T96011—2011
4要求
4.1传动部分运转应平稳,无异常声响。4.2在正常工作条件下,螺杆挤压机齿轮箱表面温升应不超过30℃。计量泵变速箱温升应不超过20℃.
4.3环境温度低于28℃时,纺丝箱保温层前后表面平均温度值不应大于65℃。4.4管道连接处不得泄漏。
4.5吹风装置风速应稳定,丝束无剧烈飘摆或并丝现象。环吹装置中单纺位同一水平面上风速差值率应不大于15%、侧吹装置中单纺位同一水平面上风速差值率应不大于20%。丝束通道及丝束接触部位应光滑、不挂丝。4.6
联苯管道应按技术文件规定值进行气密性试验,不得渗漏。4.71
纺丝箱体应按GB150进行制造、试验和验收,并受TSGR0004一2009监督。4.9
热媒加热的纺丝箱固定测温点的温度差不宜超过2℃。4.10
电加热的纺丝头各固定测温点的温度差不宜超过3C。螺杆挤压机各区温度控制精度应为土2℃。螺杆挤压机熔体压力控制精度应为士0.3MPa。4.13
3计量泵应符合FZ/T92026的规定。4.14
喷丝板应符合FZ/T92038的规定。4.15
电气设备和线路绝缘良好,绝缘电阻≥1M2。金属外壳保护性接地可靠,接地电阻≤0.10。电气元件应能经受持续1min的耐压试验,试验电压≥1500V;对不能承受上述高压的元器件进行试验时必须断开。
4.18纺丝机涂装应符合FZ/T90074的规定。5试验方法
5.1目测检验应符合4.14.4的要求。5.2在正常工作条件下,用测温仪在螺杆挤压机传动箱和计量泵变速箱表面不少于3点,测得的表面温度减去环境温度的平均温升值,应符合4.2的要求。5.3环境温度低于28℃时,用测温仪在纺丝箱保温层前后表面且避开直接传热点,测量点不少于6点,得到的平均温度值,应符合4.3的要求。5.4目测丝束在吹风室的状态,用风速仪测量单纺位同一水平面上不少于8处的风速,其风速差值率应符合4.5的要求。
5.5用与生产规格相应的丙纶丝束擦拭通道内壁及丝束接触部位,应符合4.6的要求。5.6按照GB150中规定的气密性试验方法,试验结果应符合4.7的要求。5.7在正常工作条件下,观测纺丝箱体固定测温点在8h内最高温度与最低温度的差值,应符合4.9的要求。
5.8在正常工作条件下,观测纺丝头各固定测温点在8h内最高温度与最低温度的差值,应符合4.10的要求。
5.9.在正常工作条件下,观测螺杆挤压机各区显示温度与设定温度的差值,应符合4.11的要求。5.10在正常工作条件下,观测螺杆挤压机熔体压力显示值与设定值的差值,应符合4.12的要求。5.11计量泵的试验方法按FZ/T92026的规定。建筑321---标准查询下载网
wiz321.net
5.12喷丝板的试验方法按FZ/T92038的规定。5.13用兆欧表测量电气设备,其绝缘电阻值应符合4.15的要求。5.14用电桥测量金属外壳保护性接地,其接地电阻值应符合4.16的要求。5.15用耐压试验仪做电气元件试验,其结果应符合4.17的要求。6检验规则
6.1出厂检验
出厂检验为本标准4.1、4.4~4.8、4.13~4.18项目。6.2型式检验
6.2.1有下列情况之一时,一般应进行型式检验:新产品或老产品转厂生产的试制定型鉴定;a)
b)正式生产后,如结构、材料、工艺有较大改变,可能影响产品性能时;正式生产时,定期或积累一定产量后,应周期性进行一次检验;c)
d)产品长期停产后,恢复生产时;e)
出厂检验结果与上次型式检验有较大差异时;f
质量监督机构提出型式检验的要求时。型式检验为本标准4.1~4.18项目。6.2.2
6.3每台产品需经制造厂质量检验部门检验合格,签发质量合格证方能出厂。6.4
纺丝箱应具有特种设备监察机构监检标记的质量证明书。FZ/T96011—2011
6.5产品在安装、调整、试验中发现不符合本标准时,由制造厂负责会同使用厂处理。7标志、包装、运输、存
7.1标志、包装
7.1.1产品的包装应符合FZ/T90001的规定。7.1.2产品铭牌应符合FZ/T90089.1和FZ/T90089.2的规定,压力容器产品铭牌应符合TSGR0004一2009的规定。产品的安全标志应符合GB2894的规定。7.1.3安全警示标志应置于产品的醒目位置,并应符合GB2894的规定。7.2运输
产品运输过程中,应按规定的位置起吊,包装箱应按规定的朝向安置,不得倾倒。7.3贮存
产品出厂后,在有良好防雨及通风的贮存条件下,包装箱内的零部件防潮、防锈有效期为出厂日起一年。
FZ/T96011-2011
打印日期:2012年4月6日F009A
建筑321--标准查询下载网
中华人民共和国纺织
行业标准
丙纶短纤纺丝机
FZ/T96011—2011
中国标准出版社出版发行
北京市朝阳区和平里西街甲2号(100013)北京市西城区三里河北街16号(100045)网址spc.net.cn
总编室:(010)64275323发行中心:(010)51780235读者服务部:(010)68523946
中国标准出版社秦皇岛印刷厂印刷各地新华书店经销
开本880×12301/16
印张0.5
字数7千字
2012年3月第一版
2012年3月第一次印刷
书号:155066·2-23107定价
如有印装差错此内容来自标准下载网
由本社发行中心调换
版权专有
侵权必究
举报电话:(01068510107
wwiz321.net
小提示:此标准内容仅展示完整标准里的部分截取内容,若需要完整标准请到上方自行免费下载完整标准文档。
标准图片预览:





- 热门标准
- FZ纺织行业标准
- FZ/T90083-1995 纺织机械筒子架主要尺寸
- FZ/T73042-2011 针织围巾
- FZ/T92038-1995 熔融纺丝圆形孔喷丝板
- FZ/T60033-2012 家用纺织品 毛巾不均匀水洗尺寸变化的测定
- FZ/T24010-2013 防缩毛纺织产品
- FZ/T43004-2013 桑蚕丝纬编针织绸
- FZ/T32024-2019 亚麻与棉混纺色纺纱
- FZ/T70012-2016 -次成型束身无缝内衣号型
- FZ/T70001-2003 针织和编结绒线试验方法
- FZ/T73018-2002 毛针织品
- FZ60007-1991 毛毯试验方法
- FZ/T01053-1998 纺织品 纤维含量的标识
- FZ/T01082-2000 服装面料和热熔粘合衬干热尺寸变化的测定
- FZ/T01083-2000 热熔粘合衬布干洗后外观及尺寸变化的测定
- FZ/T97016-1997 提花经编机
- 行业新闻
网站备案号:湘ICP备2025141790号-2