- 您的位置:
- 标准下载网 >>
- 标准分类 >>
- 纺织行业标准(FZ) >>
- FZ/T 94062-2012 提花机
标准号:
FZ/T 94062-2012
标准名称:
提花机
标准类别:
纺织行业标准(FZ)
标准状态:
现行出版语种:
简体中文下载格式:
.zip .pdf下载大小:
1.34 MB
点击下载
标准简介:
FZ/T 94062-2012.
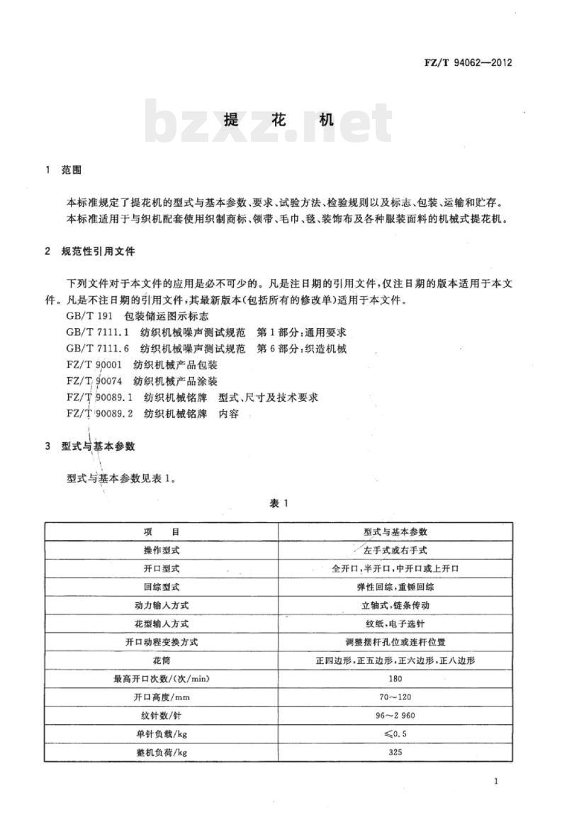
1范围
FZ/T 94062规定了提花机的型式与基本参数.要求.试验方法、检验规则以及标志、包装、运输和贮存。
FZ/T 94062适用于与织机配套使用织制商标、领带、毛巾、毯、装饰布及各种服装面料的机械式提花机。
2规范性引用文件
下列文件对于本文件的应用是必不可少的。凡是注日期的引用文件,仅注日期的版本适用于本文件。凡是不注8期的引用文件,其最新版本(包括所有的修改单)适用于本文件。
GB/T 191包装储运 图示标志
GB/T 7111. 1纺织机械噪声测试规范第1 部分:通用要求
GB/T 7111.6纺织机械噪声测试规范 第6部分:织造机械
FZ/T 90001纺织机械产品包装
FZ/T 90074纺织机械产 品涂装
FZ/T 90089.1纺织机械铭牌 型式,尺寸 及技术要求
FZ/T 90089.2纺织机械铭牌内容
3型式与基本参数
型式与基本参数见表1.
5试验方法
5.1 产品的涂装(4.1. 3)按FZ/T 90074的有关规定检测。
5.2横针板、后针箱的中心线与机架底脚平面平行度(4.2.1)和边轴承中心线与机架底脚平面平行度(4. 2. 4)用平板配合高度游标卡尺检测.
5.3横针头露 出横针板平面(4.2. 2)用平直尺、塞尺配合检测。
5.4竖针钩 顶端平面与提刀平面平行度(4.2. 5)用钢直尺配合游标卡尺检测。.
5.5花筒的每一个面在选针时不碰擦或带动横针(4.3.1)用打油针方法检测。
5.6花简工作 面与横针平面平行度(4.3. 2)用卡规配合游标卡尺检测。
5.7每排竖针钩头高度的一致性要求(4.4. 1)用刀口尺配合塞尺检测。
5.8噪声(4. 6. 2)在最高开口次数的80%时,按GB/T 7111. 1和GB/T 7111. 6的有关规定检测。
部分标准内容:
中华人民共和国纺织行业标准
FZ/T94062-2012
提花机
Jacquardmachines
2012-12-28发布
中华人民共和国工业和信息化部发布
2013-06-01实施
中华人民共和国纺织
行业标
FZ/T94062—2012
中国标准出版社出版发行
北京市朝阳区和平里西街甲2号(100013)北京市西城区三里河北街16号(100045)网址spc.net.cn
发行中心:(010)51780235
总编室:(010)64275323
读者服务部:(010)68523946
中国标准出版社秦皇岛印刷厂印刷各地新华书店经销
开本880×12301/16印张0.5字数10千字2013年6月第一版2013年6月第一次印刷津
书号:155066·2-24929定价
如有印装差错
告由本社发行中心调换
版权专有侵权必究
举报电话:(010)68510107
本标准按照GB/T1.1—2009给出的规则起草。本标准由中国纺织工业联合会提出。本标准由全国纺织机械与附件标准化技术委员会归口。FZ/T94062—2012
本标准起草单位:浙江羊山纺织机械有限公司、浙江省质量检测科学研究院、绍兴县虹泰机械制造有限公司、上海中剑纺织机械有限公司、浙江齐方机械有限公司、绍兴县群方机械有限公司、中国纺织机械器材工业协会。
本标准主要起草人:俞传奎、徐海平、李岱、董汉民、韩通、魏德泰、董云海、施迎灿。1范围
FZ/T940622012
本标准规定了提花机的型式与基本参数、要求、试验方法、检验规则以及标志、包装、运输和贮存。本标准适用于与织机配套使用织制商标、领带、毛巾、毯、装饰布及各种服装面料的机械式提花机。2规范性引用文件
下列文件对于本文件的应用是必不可少的。凡是注日期的引用文件,仅注目期的版本适用于本文件。凡是不注日期的引用文件,其最新版本(包括所有的修改单)适用于本文件。GB/T191包装储运图示标志
GB/T7111.1
纺织机械噪声测试规范第1部分:通用要求GB/T7111.6纺织机械噪声测试规范第6部分:织造机械纺织机械产品包装
FZ/T90001
FZ/T/90074
纺织机械产品涂装
FZ/T90089.1
FZ/Ti90089.2
3型式与基本参数
纺织机械铭牌型式、尺寸及技术要求纺织机械铭牌
型式与基本参数见表1。
操作型式
开口型式
回综型式
动力输人方式
花型输人方式
开口动程变换方式
最高开口次数/(次/min)
开口高度/mm
纹针数/针
单针负载/kg
整机负荷/kg
型式与基本参数
左手式或右手式
全开口,半开口,中开口或上开口弹性回综,重锤回综
立轴式,链条传动bzxZ.net
纹纸,电子选针
调整摆杆孔位或连杆位置
正四边形,正五边形,正六边形,正八边形180
70~120
96~2960
FZ/T94062-—2012
4要求
4.1外观
4.1.1产品的外表面应平整、光滑;横针、竖针排列整齐。4.1.2表面经镀覆或化学处理的零件,色泽应一致,保护层不应有脱落或露底现象。4.1.3产品的涂装应符合FZ/T90074的规定。4.2机架
横针板、后针箱的中心线与机架底脚平面平行度<0.45mm。4.2.1
4.2.2横针头露出横针板平面应长度一致,同台长短之差<0.8mm。4.2.3
机架两侧滑杆前后滑动应灵活。4.2.4边轴承中心线与机架底脚平面平行度≤0.5mm。4.2.5竖针钩顶端平面与提刀平面平行度≤0.8mm。4.3花筒(不包括电子花筒)
4.3.1花简的每一个面在选针时不应碰擦或带动横针。4.3.2花简工作面与横针平面平行度≤1.00mm。4.4竖横针
4.4.1每排竖针钩头应保持高度一致,高低之差≤0.55mm。4.4.2竖针排列整齐,无错位。
4.4.3用手推动横针时,竖针复位应迅速、灵敏。4.5刀箱
刀箱上下活动灵活,无卡滞。
4.6整机
4.6.1整机运转平稳、灵活,无异常振动和冲击声响。4.6.2空载运行时,发射声压级噪声82dB(A)。4.6.3空载运行时,功率消耗<0.5kW。5试验方法
5.1产品的涂装(4.1.3)按FZ/T90074的有关规定检测。5.2横针板、后针箱的中心线与机架底脚平面平行度(4.2.1)和边轴承中心线与机架底脚平面平行度(4.2.4)用平板配合高度游标卡尺检测。5.3横针头露出横针板平面(4.2.2)用平直尺、塞尺配合检测。5.4竖针钩顶端平面与提刀平面平行度(4.2.5)用钢直尺配合游标卡尺检测。5.5花筒的每一个面在选针时不碰擦或带动横针(4.3.1)用打油针方法检测。5.6花筒工作面与横针平面平行度(4.3.2)用卡规配合游标卡尺检测。5.7每排竖针钩头高度的一致性要求(4.4.1)用刀口尺配合塞尺检测。5.8噪声(4.6.2)在最高开口次数的80%时,按GB/T7111.1和GB/T7111.6的有关规定检测。2
5.9功率消耗(4.6.3)在最高开口次数的80%时,用功率表检测。FZ/T94062—2012
5.10其余项目(4.1.1、4.1.2、4.2.3、4.4.2、4.4.3、4.5、4.6.1)用目测、耳听、手感法检测。6检验规则
6.1组批及抽样方法
6.1.1组批
由相同生产条件下生产的同一规格(型号)的产品组成一批。6.1.2抽样方法
6.1.2.1出厂检验
在每批产品中随机抽取2台。
6.1.2.2型式检验
在出厂检验合格的产品中抽取1台。6.2检验分类
检验分出厂检验和型式检验。
6.2.1出厂检验
6.2.1.1出厂检验项目为本标准的第4.1、4.2.2、4.2.5、4.3.1、4.4.2、4.4.3、4.6.1。6.2.1.2产品应经制造厂质量检验部门按本标准检验合格后方可出厂,并附有产品质量合格证。6.2.2型式检验
6.2.2.1型式检验项目为本标准第4章规定的全部内容。6.2.2.2在下列情况之一时,应进行型式检验:新产品或老产品转厂生产的试制定型鉴定:-正式生产后,产品的结构、材料、工艺有较大改变,可能影响产品性能时;出广检验结果与上次型式检验有较大差异时:一产品停产一年以上,恢复生产时;国家有关部门提出进行型式检验要求时。6.3判定规则
出厂检验
每台样品检验结果如有一项及一项以上指标不符合本标准要求时,判定该样品不合格。如2台样品检验结果均不合格,判定整批产品不合格2台样品检验结果均合格,判定整批产品合格;2台样品检验结果1台合格,1台不合格,允许重新抽取2台进行检验如重新检验的2台样品检验结果均合格,判定整批产品合格,如仍有1台或2台检验不合格,则判定整批产品不合格。6.3.2型式检验
检验结果如有一项及一项以上指标不符合本标准要求时,则判定产品为不合格。FZ/T94062--2012
6.4其他
使用厂在安装调试产品过程中发现有不符合本标准时,由制造厂会同使用厂协商处理。7
标志、包装、运输和贮存
7.1标志
7.1.1包装储运图示标志按GB/T191的规定。7.1.2产品铭牌按FZ/T90089.1和FZ/T90089.2的规定。7.2包装
产品包装按FZ/T90001的规定。
7.3运输
产品在运输过程中应按规定的起吊位置起吊,包装箱应按规定朝向安置,不得倾倒或改变方向。7.4贮存
产品出厂后在有良好防雨、防腐蚀及通风的贮存条件下,包装箱内的机件防潮、防锈有效期为一年。版权专有侵权必究
书号:155066·2-24929
FZ/T94062-2012
打印日期:2013年6月9日F009
定价:
小提示:此标准内容仅展示完整标准里的部分截取内容,若需要完整标准请到上方自行免费下载完整标准文档。
标准图片预览:





- 热门标准
- FZ纺织行业标准
- FZ/T90083-1995 纺织机械筒子架主要尺寸
- FZ/T73042-2011 针织围巾
- FZ/T70001-2003 针织和编结绒线试验方法
- FZ/T73018-2002 毛针织品
- FZ/T92038-1995 熔融纺丝圆形孔喷丝板
- FZ/T93034-1995 棉纺悬锭粗纱机
- FZ/T60033-2012 家用纺织品 毛巾不均匀水洗尺寸变化的测定
- FZ/T24010-2013 防缩毛纺织产品
- FZ/T43004-2013 桑蚕丝纬编针织绸
- FZ/T32024-2019 亚麻与棉混纺色纺纱
- FZ/T70012-2016 -次成型束身无缝内衣号型
- FZ60007-1991 毛毯试验方法
- FZ/T01053-1998 纺织品 纤维含量的标识
- FZ/T01082-2000 服装面料和热熔粘合衬干热尺寸变化的测定
- FZ/T01083-2000 热熔粘合衬布干洗后外观及尺寸变化的测定
- 行业新闻
网站备案号:湘ICP备2025141790号-2