- 您的位置:
- 标准下载网 >>
- 标准分类 >>
- 交通行业标准(JT) >>
- JT/T 749-2009 交通信息资源标识符编码规则
标准号:
JT/T 749-2009
标准名称:
交通信息资源标识符编码规则
标准类别:
交通行业标准(JT)
标准状态:
现行出版语种:
简体中文下载格式:
.zip .pdf下载大小:
259.94 KB
点击下载
标准简介:
JT/T 749-2009 Coding rule of transportation information resource symbol.
1范围
JT/T 749规定了交通信息资源标识符编码规则,规定了交通信息资源标识符编码的分配和管理办法。
JT/T 749适用于在建立交通信息资源目录时,为交通信息资源元数据标识符提供编码依据。
2规范性引用文件
下列文件中的条款通过本标准的引用而成为本标准的条款。凡是注日期的引用文件,其随后所有的修改单(不包括勘误的内容)或修订版均不适用于本标准,然而,鼓励根据本标准达成协议的各方研究是否可使用这些文件的最新版本。凡是不注8期的引用文件,其最新版本适用于本标准。
GB/T 2260中华 人民共和国行政区划代码
JT/T 747交通信息资源核心元数据
3术语和定义
下列术语和定义适用于本标准。
3.1编码coding
按一定规则,将一个集合的元素映射为另一个集合元素的过程。
3.2信息资源分类information resource lassification
用于说明信息资源分类方式及其相应的分类信息。
3.3交通信息资源标识符transportation government information resource identifier
用于唯一标识交通信息资源的一组符号或代码。
4标识符编码结构
4.1标识符编码的构成
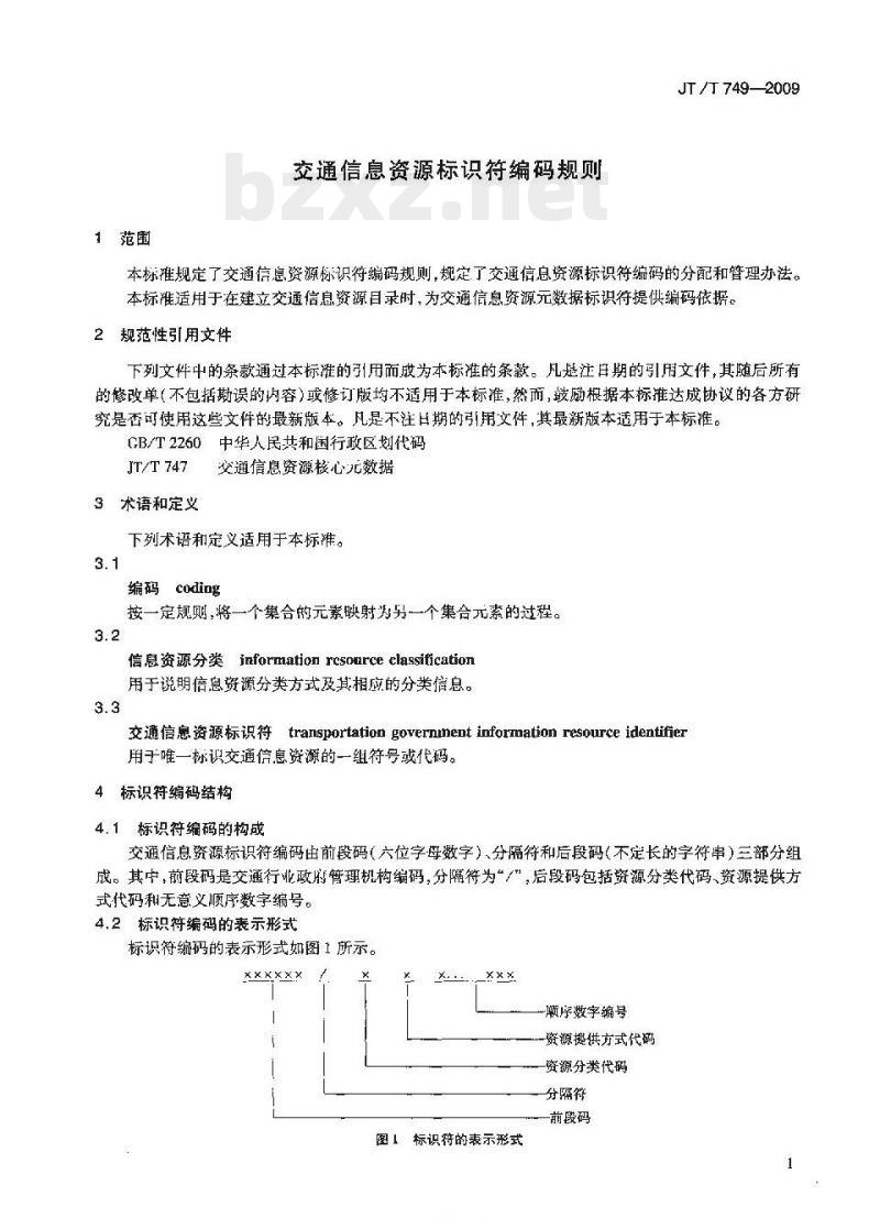
交通信息资源标识符编码由前段码(六位字母数字)、分隔符和后段码(不定长的字符串)三部分组成。其中,前段码是交通行业政府管理机构编码,分隔符为“/”,后段码包括资源分类代码、资源提供方式代码和无意义顺序数字编号。
4.2标识符编码的表示形式
标识符编码的表示形式如图1所示。
部分标准内容:
备案号:
中华人民共和国交通行业标准
JT /T 749—2009
交通信息资源标识符编码规则
Coding rule of transportation information resource symbol2009-07-23发布
中华人民共和国交通运输部
2009-11-01实施
规范性引用文件
术语和定义
标识符编码结构
标识符的分配与管理
.....+..+..
TTKAONIKAca
+........
JT/T749—2009
本标准由交通运输部科技司提出。前
本标准由交通部信息通信及导航标准化技术委员会归口。JT/T749—2009
本标准主要起草单位:中交水运规划设计院有限公司、中国交通信息中心有限公司。本标准主要起草人:店菁、孙召春、陈永剑、陈韬、胡国丹、马晓峰。1范围
交通信息资源标识符编码规则
JT/T749—2009
本标准规定了交通信息资源标识符编码规则,规定了交通信息资源标识符编码的分配和管理办法。本标准适用于在建立交通信息资源目录时,为交通信息资源元数据标识符提供编码依据。2规范性引用文件
下列文件中的条款通过本标准的引用而成为本标准的条款。凡是注且期的引用文件,其随后所有的修改单(不包括勘误的内容)或修订版均不适用于本标准,然而,鼓励根据本标准达成协议的各方研究是否可使用这些文件的最新版本。凡是不注日期的引用文件,其最新版本适用于本标准。CB/T2260中华人民共和国行政区划代码JT/T 747
3术语和定义
交通信息资源核心北数据
下列术语和定义适用于本标准。3.1
编码coding
按一定规则,将一个集合的元素映射为另一个集合元索的过程。3.2
信息资源分类information resource classitication用于说明信息资源分类方式及其相应的分类信息。3.3
交通信息资源标识符transportation government information resource identifier用于唯一标识交通信息资源的一组符号或代码。4标识符编码结构
4.1标识符编码的构成
交通信息资源标识符编码由前段码(六位字母数字)、分隔符和后段码(不定长的字符串)三部分组成。其中,前段码是交通行业政府管理机构编码,分隔符为\”,后段码包括资源分类代码、资源提供方式代码和无意义顺序数字编号。4.2标识符编码的表示形式
标识符编码的表示形式如图1所示。XxXxXx
顺序数字编号
资源提供方式代码
资源分类代码
一分隔符
前段码
图1标识符的表示形式
YKAONIKACa
JT /T 7492009
4.3前段码编码的构成
前段码是交通信息资源编码标识符巾的分隔符\/”之前的部分,表示泛生或提供交逛信息资源的行业政府管理机构的编码。该机构可以是拥有并提供交通信息资源或承担某项业务的管理部门。前段码共六位,由10个阿拉伯数字(0~9)和大写英文字符A~Z”中除去“I”和“0\之外的24个字符组成。其巾,前段码的第一位成为\1~8”,其他字符保留使。4.4后段码编码的构成
后段码是交通信息资源编码标识符中的分隔符“/”之后的部分,用米对同一实体内部所管理或拥有的信息资源进行唯一标识。后段码由资源分类代码、资源提供方式代码和顺序数学编号三部分组成,后段码构成如下:
a)后段码第一位表示资源分类的代码,按照JT/T747中的规定,建议采用业务分类代码,用“Y\表示;
b)后段码第二位表示资源提供方式代码,用“K”表示公开方式,用\x\表示共享方式,用“Z\表示内部专用方式;
c)后段码第三位以后采用无意义顺序号,由程序自动生成,建议预留位数不少于四位。示例:信息资源属于交通运输部业务,并且信息可公开提供,题序为第三条,其标识符编码表示为:J00000/YK0003。5标识符的分配与管理
5.1前段码的分配与管理
5.1.1前段码分配规则
5.1.1.1基本原则
交通信息资源口录标识符编码的前段码,原则上由务级目录中心按照5.1.1.2~5.1.1.5的规则统一分配。
5.1.1.2前段码的第一、二位
前段码的第一、二位主要用于区别级月录中心节点所在地域,分配要求如下:a)交通运输部及部内司局.部直属机构等单位使用“10”;b)其他省(直辖市、自治区)和计划单列市级等单位分别使用GB/T2260中规定的中国行政区划编码的前两位数学。
5.1.1.3前段码的第三、四位
前段码的第三、四位主要用于区别各级目录中心节点级别,分配要求如下:a)以“00\表示交通运输部主节点、部直属构;h)以大写英文字符\T\与“1~9的-位数字组成的两位学符表示各省(直辖市、自治区)交通厅(局、委)级、计划单列市级的目录中心:c)以一位除I、0和T之外的大写英文字母与“1~9的-位数字组成的两位子符表示其他省直属企事业目录中心。
5.1.1.4前段码的第五、六位
前段码的第五、六位分配要求如下:a)以除“00\之外的两位数字表示部内各司局、部直属机构的顺序号:b)以00”表示各省(直辖市、白治区)厅(局、委)级、计划单列市级、省直属企事业日录中心:c)以除I和0之外的两位大写爽文字母表示地市级目泉中心:d)以一位除I和O之外的大写英文字母与一位数字组成两位字符组合表示省厅下属交通企事业单位。
5.1.1.5前段码分配
前段码使用分配如下:
交通运输部、部内各司局及部直属机构前段码见表1。表1交通运输部,部内各司局及部直属机构前段码编码表名
交通运输部
办公厅
政策法规司
综合规则司
财务司
人事劳动司
公路局
水运局(台湾事务办公室)
道路运输司(出租汽车行业指导办公室)安全监督司(应急办公室)
科技司
国际合作司(港澳事务办公室)公安局
机关党委
离退休于部局
中国海上搜救中心
前段码
100000
100001
100002
100003
100004
100005
100006
100007
100008
100009
100010
100011
100012
100013
100014
100015
中华人民共和国海事局
交通部救助打捞局
交通部长江航务管理局
交通部珠江航务管理局
中国船级社
交通部基本建设质景临督总站
变通专业人员资格评价中心
1)各省、直辖市、自治区、计划单列市等省厅级前段码见表2。表2省厅级前段码代码表
北京市交通委员会
天津市交通委员会
河北省交通运输厅
山西省交通厅
内蒙古自治区交通厅
辽宁省交通厅
吉林省交通运输厅
黑龙江省交通厅
上海市交通运输与港口管理局
江苏省交通厅
浙江省交通运输厅
安徽省交通厅
福建省交通厅
江西省交通运输厅
山东省交通运输厅
河南省交通运舱厅
湖北省交通厅
湖南省交通厅
广东省交厅
广西壮族自治区交通厅
前段码
11T100
12T100
13T100
15T100
21F100
22T100
23T100
3tTion
32T100
33T100
34T100
35T100
36T10n
37T100
41T100
42T100
43T100
44T100免费标准下载网bzxz
45T100
海南省交通厅
重庆市交通委员会
四川省交通厅
贵州省交通运输厅
云南省交通运输厅
西获自治区交通厅
陕西省交通厅
甘肃省交通所
青海省交泗
宁夏间族自治区交道厅
新疆维吾尔自治区交通厅
新疆生产建设兵团交通局
天津市市政工程管理局
大连市交通局
上海市政工程管理局
宁波市交局
青岛市交通委员会
厦门市交通委员会
深圳市交通局
YKAONiKACa
JT /T 7492009
前段码
100030
100031
100032
100033
100034
100035
100036
前段码
46T100
50T100
51T100
52T100
53T100
54T100
61T100
62T100
63T100
64T100
65T100
65T200
12T200
21T200
31T200
33T200
37T200
35T200
44T200
JT /T 749—2009
c)需要进行交通信息资源目录编制的地市级交通管理部门可按前段码分配规则向交通运输部部级目录中心申请前段码。
5.1.2前段码管理
各级目录管理者和各级管理部门应在筹建交通信息资源目录体系之初中请前段码,以便在开展目录体系建设时,实现对交通信息资源的标识。交通信息资源标识符编码采用对部,省、地市一级部门分级管理的方式。主节点为部级目录中心二级节点为省厅级且录中心和兰级节点为地市级的交通行业主普部门闫录中心的前段码由交通运输部部级目录中心统一分配和管理。各级目录中心负责确保前段码的唯一性,不得将一个前段码分配给多个实体。
5.2后段码的分配与理
5.2.1后段码分配规则
后段码由抑有前段码的各级交通主管部门自行分配。后段码的编码方案由各主管部门根据4.3中的规则确定,但应保证其唯一性。5.2.2后段码管理
后段码由拥有前段码的各级交通主管部门自行管理,并问本级闫录中心备案。省级主管部门向部级目录中心备案;省级及以下的主管部门向省级目录中心备案。4
中华人民共和
交通行业标淮
交通信息资源标识符编码规则
JT /T 749--2009
人民交通出版社出版发行
北京市朝阳区安定门外外馆斜街3号)(0on
客地新华书店经销
北京交通印务实业公司印刷
版权专有不得翻印
开本:880×1230
1/16印张;0.5
字数:
2009年9月第1版
2009年9月第1次印刷
印数:0001~1000册定价:10.00元统-·书号:15114·1395
IKANKAa
小提示:此标准内容仅展示完整标准里的部分截取内容,若需要完整标准请到上方自行免费下载完整标准文档。
标准图片预览:





- 其它标准
- 上一篇: JT/T 750-2009 内部照明标志
- 下一篇: FZ/T 73029-2019 针织裤
- 热门标准
- JT交通运输标准
- JTGD30-2015 公路路基设计规范
- JT4209-1978 绞吸式挖泥船换轴节技术要求
- JT4212-1978 绞吸式挖泥船主机与泥浆泵总装配技术要求
- JTGF80/1-2004 公路工程质量检验评定标准 第一册 土建工程
- JT/T481-2002 道路货物运输交易信息服务系统技术要求
- JT/T494-2003 汽油机进气阀沉积物模拟试验方法
- JTJ061-1999 公路勘测规范(附条文说明)
- JT/T291-1995 海港船舶燃料供应行业船舶能耗计算方法
- JT/T331.1-2006 港口码头劳动定员 第1部分:术语
- JTGD63-2007 公路桥涵地基与基础设计规范
- JTGE42-2005 公路工程集料试验规程
- JT/T852-2013 公路桥梁摩擦摆式减隔震支座
- JT/T860.1-2013 沥青混合料改性添加剂 第1部分:抗车辙剂
- JTJ200-2001 水运工程建设标准编写规定
- JT322-1997 挂桨机船噪声限值及测量方法
- 行业新闻
网站备案号:湘ICP备2025141790号-2