- 您的位置:
- 标准下载网 >>
- 标准分类 >>
- 汽车行业标准(QC) >>
- QC/T 203-95 矿用自卸汽车驾驶室噪声测量方法及限值
标准号:
QC/T 203-95
标准名称:
矿用自卸汽车驾驶室噪声测量方法及限值
标准类别:
汽车行业标准(QC)
标准状态:
现行出版语种:
简体中文下载格式:
.zip .pdf下载大小:
1.84 MB
点击下载
标准简介:
QC/T 203-95.
1主题内容与适用范围
QC/T 203规定了矿用自卸汽车驾驶室内噪声的测量方法及限值要求。
QC/T 203适用于GB3730.1中规定的具有封闭驾驶室的矿用自卸汽车。
2引用标准
GB 3241声和振动分析用的 1/1和1/3倍频程滤波器
GB 3730. 1汽车和半挂车 的术语和定义车辆类型
GB 3785声级 计的电、声性能及测试方法
QC/T76.1矿用自卸汽车试验方法通则
3测量仪器
3.1 声级计应符合GB3785中规定的1型声级计的要求。
3.2每次测量前后,需用准确度优于士0.5dB的声级校准器对整个测试系统(包括电缆)进行校准。其前后读数之差不能超过ldB,否则测量结果无效。
3.3 发动机转速表精度为4%.
4测量环境
4.1试验场地试验场地应选择户外场所,地面应平坦坚硬,在测量区范围内,没有其它足以影响测量的声反射物。该地面坡度应符合QC/T 76.1的规定。
4.2背景噪声在测点位置,背景噪声应比被测噪声至少低10dB(A),并保证不被偶然的其它声源所干扰。
5测量条件
5.1试验车辆的准备按 QC/T 76. 1进行,汽车空载。
5.2驾驶室内除驾驶员和试验人员外不应有其它乘员,测量时驾驶室所有门窗应关闭,空调或换气扇应打开。如换气扇有多个档位,应使用中速档或较高一档。
5.3试验时,汽车各运动部件应处于制造厂规定的正常温度.
部分标准内容:
QC/T203-95
矿用自卸汽车驾驶室噪声
测量方法及限值
1995-04-—20发布
1995—10-01实施
中华人民共和国机械工业部
1主题内容与适用范围
中华人民共和国汽车行业标准
矿用自卸汽车驾驶室噪声
测量方法及限值
本标准规定了矿用自卸汽车驾驶室内噪声的测量方法及限值要求。本标准适用于GB3730.1中规定的具有封闭驾驶室的矿用自卸汽车。2引用标准
GB3241声和振动分析用的1/1和1/3倍频程滤波器GB3730.1汽车和半挂车的术语和定义车辆类型GB3785声级计的电、声性能及测试方法QC/T76.1矿用自卸汽车试验方法通则3测量仪器
QC/T.203-95
3.1声级计应符合GB3785中规定的1型声级计的要求。3.2每次测量前后,需用准确度优于士0.5dB的声级校准器对整个测试系统(包括电缆)进行校准。其前后读数之差不能超过1dB,否则测量结果无效。3.3发动机转速表精度为4%。
4测量环境
4.1试验场地试验场地应选择户外场所,地面应平坦坚硬,在测量区范围内,没有其它足以影响测量的声反射物。该地面坡度应符合QC/T76.1的规定。4.2背景噪声在测点位置,背景噪声应比被测噪声至少低10dB(A),并保证不被偶然的其它声源所干扰。
5测量条件
5.1试验车辆的准备按QC/T76.1进行,汽车空载。5.2驾驶室内除驾驶员和试验人员外不应有其它乘员,测量时驾驶室所有门窗应关闭,空调或换气扇应打开。如换气扇有多个档位,应使用中速档或较高一档。5.3试验时,汽车各运动部件应处于制造厂规定的正常温度。5.4传声器应放在距驾驶员右耳80~160mm处,其前端面应在左右耳屏点连线上,并指向汽车的前进方向,轴线呈水平状态。
6试验方法
6.1静态试验
6.1.1最高转速工况传动系处于空档位置,发动机以最高转速运转,测量发动机转速稳定时的声级。6.1.2循环工况传动系处于空档位置,尽可能快地使发动机完成急速一额定转速一急速循环,但在发动机返回息速之前,应让它在额定转速工况下稳定运行至少10s。测量该过程中的最大噪声。中华人民共和国机械工业部1995-04-20批准1995-10-01实施
QC/T203-95
6.2匀速行驶试验
汽车空载,以中速档尽可能保持匀速行驶。对于有N个前进档位的汽车,中速档是指等于或大于N/2的档位。发动机以最高转速运转。对于电传动汽车发动机以最高转速运行,汽车速度不受限制,但不能低于汽车最高行驶速度的四分之一,且不超过汽车的最高行驶速度。7测量与记录
7.1声级计时间计权应使用快速(F)响应档,频率计权应使用A计权网络档,每次测量时间至少应有5S。
7.2试验后,关闭发动机,并立即记录下此时驾驶室内的A计权声级,7.3每项试验至少应进行两次,两次试验申测得的声级值相差不应超过2aB,否则应重新试验!敢两次试验测得的声级较大值作为试验结果,将试验结巢追大谢录A中!!8噪声限值
矿用自卸汽车驾驶室内最大允许噪声级为85tB(A2
KAONTKAca
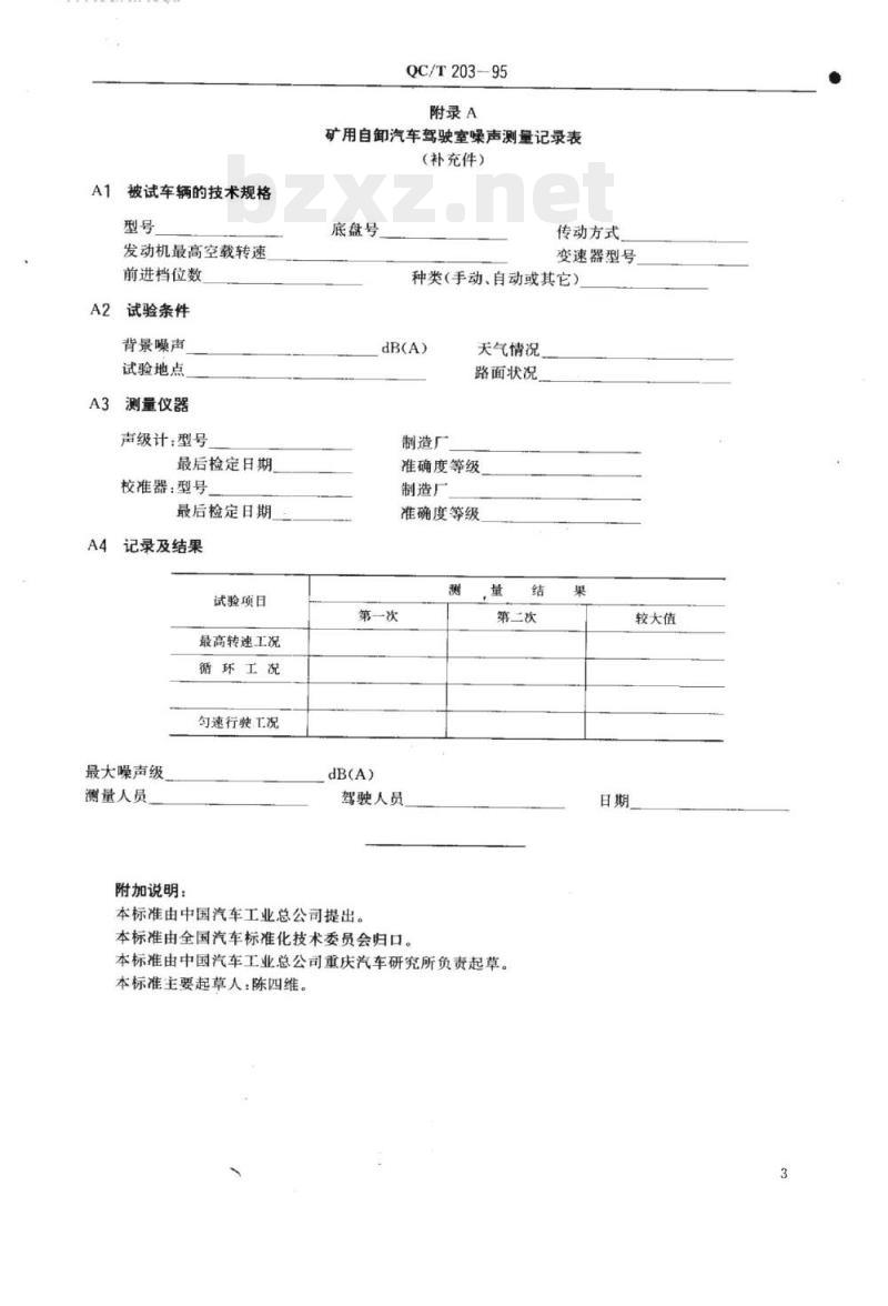
被试车辆的技术规格
发动机最高空载转速
前进档位数
A2试验条件
背景噪声
试验地点
测量仪器
声级计:型号
最后检定日期
校准器:型号
最后检定日期
A4记录及结果
试验项日
最高转速工况
循环工况
勾速行驶工况
最大噪声级
测量人员
附加说明:
QC/T203-95
附录A
矿用自卸汽车驾驶室噪声测量记录表(补充件)
底盘号
传动方式
变速器型号
种类(手动、自动或其它)
制造厂
天气情况
路面状况
准确度等级
制造厂
准确度等级
第一次免费标准bzxz.net
驾驶人员
本标准由中国汽车工业总公司提出。本标准由全国汽车标准化技术委员会归口。量
第二次
本标准由中国汽车工业总公司重庆汽车研究所负责起草。本标准主要起草人:陈四维。
较大值
TTTKAONTKAca
中华人民共和国
汽车行业标准
矿用自卸汽车驾驶室噪声测量方法及限值QC/T203-95
中国汽车技术研究中心汽车标准化研究所出版天津市第59号信箱)
河北省抚宁县印刷厂印刷
中国汽车技术研究中心汽车标准化研究所发行+
开本880×1230
印张1/4
字数6000
1995年11月第一次印刷
1995年11月第一版
津丽新管图字(93)第00039号
小提示:此标准内容仅展示完整标准里的部分截取内容,若需要完整标准请到上方自行免费下载完整标准文档。
标准图片预览:





- 其它标准
- 热门标准
- QC汽车标准
- QC/T29106-2014 汽车电线束技术条件
- QC/T468-1999 汽车散热器技术条件
- QC/T691-2002 车用天然气单燃料发动机技术条件
- QC/T30-2004 机动车用电喇叭技术条件
- QC/T261-1998 客车安全门技术要求
- QC/T597-1999 螺纹紧固件预涂微胶囊厌氧干膜胶
- QC/T417.2-2001 车用电线束插接器 第2部分 试验方法和一般性能要求(摩托车部分)
- QC/T900-1997 汽车整车产品质量检验评定方法
- QC/T801-2008 摩托车和轻便摩托车簧片阀式二次空气补给机构技术要求和试验方法
- QC/T1045-2016 汽车管路保护用热收缩管
- QC/T813-2009 二甲醚汽车专用装置技术要求
- QC/T513-1999 汽车前轴台架疲劳寿命试验方法
- QC/T61-2008 摩托车和轻便摩托车发动机强化试验技术要求及试验方法
- QC/T1045-2016 汽车管路保护用热收缩管
- QC/T587-1999 罐式汽车产品质量检验评定方法
- 行业新闻
网站备案号:湘ICP备2025141790号-2