- 您的位置:
- 标准下载网 >>
- 标准分类 >>
- 轻工行业标准(QB) >>
- QB/T 2317、2318-1997 牙膏用天然碳酸钙牙膏用羧甲基纤维素钠
标准号:
QB/T 2317、2318-1997 牙
标准名称:
用天然碳酸钙牙膏用羧甲基纤维素钠
标准类别:
轻工行业标准(QB)
标准状态:
现行出版语种:
简体中文下载格式:
.zip .pdf下载大小:
8.52 MB
点击下载
标准简介:
QB/T 2317、2318-1997.
4.8.3测定程序
方法一
精确称取试样1g于150mL的烧杯中,加10%硝酸10mL,然后将烧杯放入水浴锅内在通风厨中加热溶解,并蒸发至干。冷却后再加10%醋酸2mL及适量蒸馏水溶解,然后移入具有50mL刻度的纳氏比色管中,烧杯以少量蒸馏水洗涤2~3次,洗涤水一并倒入比色管中,使成25mL。另取6支纳氏比色管分别加入0.5mL ( 5mg/kg) ,1.0mL( 10mg/kg),2.0mL ( 20mg/kg),3.0mL ( 30mg/kg),4.0mL( 40mg/kg),5.0mL ( 50mg/kg ) .标准铅溶液,各加10%醋酸2mL,并用蒸馏水稀释至25mL刻度。上述各比色管中各加入饱和硫化氢溶液10mL,用蒸馏水稀释至50mL刻度,摇匀,黑暗处反应5~10min取出,将样品液管与标准液管用目测比色,色浅于40mg/kg标准液管为合格。
方法二
按照GB 8372的规定测定,此法作为仲裁检验法。
4.9白度的测定
4.9.1 仪器: WSD--m型自动白度计
4.9.2 测定程序.
a)开启电源,显示器出现正在预热数字。预热10min后,仪器发出蜂鸣声晌,显示器上出现指示用户操作提示字。
b) 显示器右侧的符号闪烁,把调零用的量筒放在测试台上,对准光孔压住,按ZERO按钮,待仪器发出蜂鸣声响,指示调零结束。
c) 显示器右侧的符号闪烁,将量简取下,放上标准白板,对准光孔压住,按WHITE按钮,待仪器发出蜂鸣声响时,指示调白操作结束。
d)显示器右侧的符号闪烁,将预制的表面光滑的样品换到测试台上,对准光孔压住,并按一下MEAS按钮,待仪器发出蜂鸣声响时,指示- -次测试结束,记下显示屏上的WG数据。如果想连续测量,请再按一下此按钮,这就是二次平均测量值。
4.10碳酸钙含 量的测定
4.10.1 原理
用三乙醇胺掩蔽少量的A18+、Fe2+. Mn2+等离子,用钙羧酸指示剂,调节pH约为
部分标准内容:
备案号:619、620—1997
中华人民共和国轻工行业标准
QB/T2317、2318-97
牙膏用天然碳酸钙
牙膏用羧甲基纤维素钠
1997-—09—01发布
中国轻工总会
1998—05—01实施
QB/T2317—97牙膏用天然碳酸钙?QB/T2318-97牙膏用羧甲基纤维素钠次
【分类编号】Y43
备案号:619-1997
中华人民共和国轻工行业标准
牙膏用天然碳酸钙
QB/T2317—97
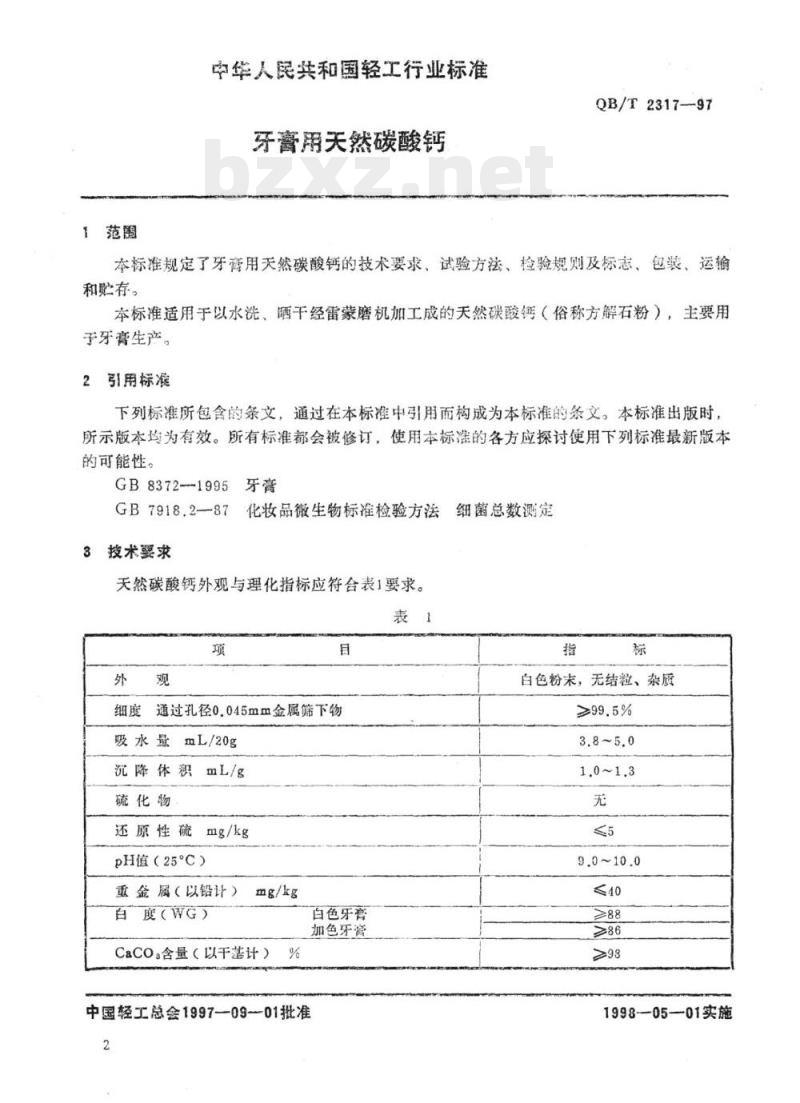
本标准适用于以水洗、晒干经雷蒙磨机加工成的天然碳酸钙(俗称方解石粉),主要用于牙膏生产。
本标准由中国轻工总会质量标准部提出。本标准由全国牙膏蜡制品标准化中心归口。本标准负责起草单位:合肥日用化工总厂、广西灵川潭下矿粉厂。本标准主要起草人:陈镇英、胡泽刚、孔祥斌、许邦祥。本标准首次发布。
中华人民共和国轻工行业标准
牙膏用天然碳酸钙
QB/T2317-97
本标准规定了牙膏用天然碳酸钙的技术要求、试验方法、检验规则及标志、包装、运输和贮存。
本标准适用于以水洗、晒干经雷蒙磨机加工成的天然碳酸钙(俗称方解石粉),主要用于牙膏生产,
2引用标准
下列标准所包含的条文,通过在本标准中引用面构成为本标准的条文。本标准出版时所示版本均为有效。所有标准都会被修订,使用本标准的各方应探讨使用下列标准最新版本的可能性。
GB8372--1995牙膏
GB7918.2—87化妆品微生物标准检验方法细菌总数测定技术戛求
天然碳酸钙外观与理化指标应符合表1要求。表1
通过孔径0.045mm金属筛下物
吸水量mL/20g
沉降体积mL/g
硫化物
还原性硫mg/kg
pH值(25°C)
重金属(以铅计)mg/kg
百度(WG)
Caco含量(以干基计)%
白色牙膏
加色牙膏
中国轻工总会1997-09-01批准
白色粉末,无结粒、杂质
1998-05—01实施
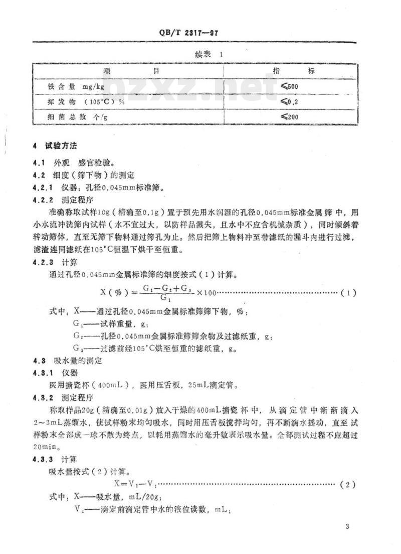
铁含量mg/kg
(105°C)%
挥发物
细菌总数个/g
4试验方法
4.1外观感官检验。
4.2细度(筛下物)的测定
QB/T2317—97
4.2.1仪器:孔径0.045mm标准筛。4.2.2测定程序
准确称取试样10g(精确至0.1g)置于预先用水润湿的孔径0.045mm标准金属筛中,用小水流冲洗筛内试样(水不宜过大,以防样品溅失,且水中不应含机械杂质),同时倾斜着转动筛体,直至无筛下物料通过筛孔为止。然后把筛上物料冲至带滤纸的漏斗内进行过滤,滤渣连同滤纸在105°C恒温下烘干至恒重。4.2.3计算
通过孔径0.045mm金属标准筛的细度按式(1)计算。X(% ) --G-G:+G 1..
式中:X-通过孔径0.045mm金属标推筛筛下物,%:G,试样重量,g:
Gz-孔径0.045mm金属标准筛筛余物及过滤纸重,g;G——过滤前经105°C烘至恒重的滤纸量,g。4.3吸水量的测定
4.3.1仪器
医用塘瓷杯(400mL),医用压舌板,25mL滴定管。4.3.2测定程序
(1)
称取样品20g(精确至0.01g)放入干燥的400mL糖瓷杯中,从滴定管中渐渐滴入2~3mL蒸馏水,使试样粉末均匀吸水,同时用压舌板搅拌均匀,再不断滴水摇动,直至试样粉末全部成一球不散为终点,以耗用蒸馆水的毫升数表示吸水量。全部测试过程不应超过20min。
4.3.3计算
吸水量按式(2)计算。
式中:X-吸水量,mL/20g:
V,滴定前滴定管中水的液位读数,mL;(2)
QB/T2317-97
V,滴定后滴定管中水的液位读数,mL。4.4沉降体积的测定
4.4.1仪器
100mL具塞量筒。
4.4.2测定程序
取试样10g于100mL具塞量筒内,加入50mL蒸馏水浸湿10min后,加蒸馏水至刻度,来回摇晃2min,置于无震动处24h后,记录沉淀所占容量。4.4.3计算
沉降体积按式(3)计算。
式中:X--沉降体积,mL/g:
V沉降容量,mL;
G试样重量,g。wwW.bzxz.Net
4.5硫化物的测定
4.5.1试剂
a)1:1的HCI溶液;
b)纯铝片(铝含量99.7%)。
4.5.2仪器
许式碳酸测定器。
4.5.3试液的制备
4.5.3.1碱性醋酸铅试纸的制备
将白色慢速滤纸在2mol碱性醋酸铅溶液中浸湿10min取出,在无硫化氢气体中晾干,剪成20mm×20mm的小方块,贮于棕色瓶中密闭备用(保存期不得超过一个月)。4.5.3.2标准色斑的制备
a)硫化物标准溶液的配制
称取硫化乙酰胺(分析纯)0.2469g,溶于蒸馏水中,并稀释至1000mL,吸取1.00mL,稀释至100mL,此液为硫化物标准溶液,含硫的浓度为1mg/kg。b)标准色斑的制备
分别吸取0,1,2,34,5mL硫化物标准溶液,于许氏碳酸测定器内,放入0.5g纯铝片,加入10mL蒸馏水,在出气口处用一块醋酸铅试纸密封,然后由小漏斗加入1:1HC1溶液15mL,待反应缓慢时再加热至反应完全(溶液透明),取下出气口的醋酸铅试纸,作为标准色斑,依次得到一组0~5mL/kg的标准色斑。注:标准色斑一季度制作一次,用透明石蜡封样。4.5.4测定程序
称取1g样品置于许氏碳酸测定器中,塞好瓶塞,由上方小漏斗加入10mL蒸馅水,用一块醋酸铅试纸密封,然后由小漏斗加入1:1HC1溶液10mL,并加热至沸,微沸1min停止加热,冷却,取下醋酸铅试纸与标准色斑比较,应为无色。测定器内溶液留做还原性硫测定用。
4.6还原性硫的测定
4.6.1试剂同4.5.1。
4.6.2仪器同4.5.2。
4.6.3试剂的制备同4.5.3。
4.6.4测定
QB/T2317-97
在4.5.4所述的留有被检测溶液的许氏碳酸测定器内,放入0.5g纯铝片,塞好瓶塞。在测定器出气口处换上新的醋酸铅试纸密封,然后由小漏斗加入1:1HC1溶液10mL并加热内容物,使反应完全,取出试纸,如显色则与标准色斑比较。4.7PH值的测定
4.7.1仪器
温度计精度0.2°℃1只
酸度计精度士0.02pH1台
架盘天平精度0.001g1台
烧杯容量50mL1只
4.7.2测定程序
称取试样2.0g于50mL烧杯中加入刚煮沸的蒸馏水25mL,搅拌均后,迅速冷却至25°C。在悬浮状态下,用已校正过的酸度计测定。4.8重金属测定方法
4.8.1仪器
硫化氢气体发生器:
100、1000mL容量瓶;
200、250mL烧杯;
10mL移液管;
50mL纳氏比色管。
硝酸30%;
三氯化铁(FeC1,·6H,0);
硝酸铅(Pb(NO:)2)优级纯;硫化氢饱和溶液配制
在气体发生器中用硫化亚铁与盐酸反应生成硫化氢气体,通入装有蒸馅水的棕色瓶内,至饱和为止,放暗处保存此溶液与等量的三氟化铁(FeC13·6H,O)试液混合,如不立即产生多量硫磺沉淀即不适用];
e)标准铅液的配制
精确称取优级纯硝酸铅Pb(NO:)?)0.1598g,溶于含硝酸1mL的100mL蒸馏水中,移入1000mL容量瓶中,用蒸馏水稀释至刻度,摇匀。此溶液每毫升含0.1mg铅。用移液管吸取此液10mL于100mL溶量瓶中,再稀释至刻度,此液每kg含10mg铅即10ppm(此溶液需新鲜配制,所用器具不得含铅):f)三氯化铁试液配制
QB/T2317—97
称取三氧化铁(FeC13.6H.O)9g溶于1000mL蒸馏水中(此溶液供测定硫化氢饱和溶液用)。
4.8.3测定程序
方法一
精确称取试样1g于150mL的烧杯中,加10%硝酸10mL,然后将烧杯放入水浴锅内在通风厨中加热溶解,并蒸发至干。冷却后再加10%醋酸2mL及适量蒸馏水溶解,然后移入具有50mL刻度的纳氏比色管中,烧杯以少量蒸缩水洗涤2~3次,洗涤水一并倒入比色管中,使成25mL。另取6支纳氏比色管分别加入0.5mL(5mg/kg),1.0mL(10mg/kg),2.0mL(20mg/kg),3.0mL(30mg/kg),4.0mL(40mg/kg),5.0mL(50mg/kg)标准铅溶液,各加10%醋酸2mL,并用蒸馏水稀释至25mL刻度。上述各比色管中各加入饱和硫化氢溶液10mL,用蒸馏水稀释至50mL刻度,摇匀,黑暗处反应5~10min取出,将样品液管与标准液管用目测比色,色浅于40mg/kg标准液管为合格。方法二
按照GB8372的规定测定,此法作为仲裁检验法。4.9白度的测定
4.9.1仪器:WSD-班型自动白度计4.9.2测定程序
a)开启电源,显示器出现正在预热数字。预热10min后,仪器发出蜂鸣声响,显示器上出现指示用户操作提示字。b)显示器右侧的符号闪烁,把调零用的量筒放在测试台上,对准光孔压住,按ZERO按钮,待仪器发出蜂鸣声响,指示调零结束。c)显示器右侧的符号闪烁,将量筒取下,放上标准白板,对准光孔压住,按WHITE按钮,待仪器发出蜂鸣声响时,指示调白操作结束。d)显示器右侧的符号闪烁,将预制的表面光滑的样品换到测试台上,对准光孔压住,并按一下MEAS按钮,待仪器发出蜂鸣声响时,指示一次测试结束,记下显示屏上的WG数据。如果想连续测量,请再按一下此按钮,这就是二次平均测量值。4.10碳酸钙含量的测定
4.10.1原理
用三乙醇胺掩蔽少量的A13+、Fe3+、Mn2+等离子,用钙羧酸指示剂,调节pH约为12.5,用EDTA(乙二胺四乙酸二钠)标准溶液滴定钙离子。4.10.2
试剂和溶液
盐酸1:|溶液
氟化钠
氢氧化钠20%液溶
三乙醇胺1:2溶液
钙羧酸指示剂:将钙羧酸指示剂和氯化钠按1:99的比例置于研钵内充分研细、混匀,暨于带磨口塞的广口瓶中;f)
EDTA:浓度为0.02mol的标准溶液。4.10.3测定方法
QB/T2317-97
准确称量0.5g方解石粉试样(已在105~110°C恒重过的),精确至0.0002g,置于烧杯中,用少量水润湿,盖上表面皿.缓慢加入10~20mL盐酸溶液(1:1),加热溶解,冷却后转入250mL容量瓶中,用蒸馏水稀释至刻度,用移液管移取25.00mL试液于250mL维形瓶中,加入20~30mL水,5mL三乙醇胺,10mL氢氧化钠,每加入样药品,就振荡摇匀,最后加入少量指示剂,用EDTA标准溶液滴定至由漂红色变纯获色同作空自实除4.10.4结果的表示和计算
以质量百分数表示的CaCO含量(Xi)按式(4)计算。Xi=-c(VV)x0.100×100
MX25/250
=100×(V-Vn)×c
中:c--EDTA标准溶液的浓度,mol:V—一滴定中消耗EDTA标准溶液体积,mL;Vn--空白滴定中消耗EDTA标准溶液体积,mL;M—试样的质量,g;
0.100--1.00mLEDTA溶液
(cEDTA=1.000mo1/L)相当于以g表示的碳酸钙质量,两次平行测定结果之差不大于0.2%,取其算术平均值为测定结果。4.11铁含量测定
4.11.1试剂和溶液
硝酸(GB626)
化学纯,6mol;
氢氧化钠(GB629)化学纯,10%水溶液:盐酸(GB622)分析纯,1:1水溶液;亚铁氰化钾分析纯,6mol。
4.11.2测定方法
称取试样1g于50mL烧杯中,滴加6mo1硝酸6mL,使样品完全溶解后,于电炉上微加热1min,冷却后用10%氢氧化钠滴至中性(用pH试纸试验),然后倒入比色管内,加入1:1盐酸5滴,加6mo1亚铁氰化钾5滴,加0.1%抗坏血酸5滴,用蒸馏水稀释至刻度摇匀,放置30min,进行比色。
标准:NH,Fe(SO4)212H.O溶液lmL相当于o.1mgFe。4.11.3标准色样的制备
精称0.8634gNHFe(SO),.12H,0于400mL烧杯中,加蒸馏水300mL,(如产生混浊,滴加盐酸至透明),然后移入1000mL容量瓶中,用蒸馏水稀释至刻度,撰匀此溶液。分别加入上述溶液0.5mL、1.00mL、1.50mL、2.00mL(相当于50ppm、100ppm、150ppm、200ppm)于50mL比色管中,加入1:1盐酸5滴,6mol亚铁氰化钾5滴,0.1%7
QB/T2317—97
抗坏血酸5滴,用蒸馏水稀释至刻度,摇匀,放置30min比色。4.12挥发物含量测定
4.12.1检测方法
用已恒重的称量瓶称量约2g试样(精确到0.0002g)置于烘箱中,在105~110°C下烘至恒重。保存恒重后的试样,供CaCO:含量测定用。4.12.2结果的表示和计算
以质量百分数表示的挥发物含量(X)按式(5)计算。X%=M-M,
式中:M,-烘干前称量瓶和试样的质量,gM.一烘干后称量瓶和试样的质量,gM-—试样质量,g。
两次平行测定结果之差不大于0.02%,取其算术平均值为结果。4.13细菌总数测定
按照GB7918.2规定测定。
5检验规则
5.1检验分类
5.1.1型式检验
。)生产使用原料变化,停产后恢复生产,生产厂应进行型式检验,并保证这些性能指标符合本标准规定。
b)质量监督机构和购货单位提出型式检验要求时应进行型式检验。5.1.2出厂检验
除重金属、含铁量、细菌总数外的其余全部指标为出厂检验项目。5.2组批和抽样检验规格
5.2.1天然碳酸钙按批交付和抽样验收,一次交付的产品为一批。5.2.2产品须经生产厂出厂检验合格,并出具合格证方可出厂,收货部门凭合格证验收可进行抽样检验。
5.2.3抽样
以袋(或桶)为单位,根据批量大小,按表2确定取样单位数。表2
批量(袋或桶数)
501~1000
取样单位(袋或桶数)
QB/T2317-97
在交货地点或贮存仓库随机抽取袋(桶)样本,先检验外观及包装质量,再用取样器斜对角穿插整个包装,从各个包装袋(或桶)中抽取200g样品然后混合均匀分装在三个洁净干燥的容器中,签封标签上应注明产品名称批号,取样日期,生产厂名,取样人,交收双方各持一份进行检验,第三份由交货方保管,以备仲裁用。保质期不超过一个月。5.2.4如理化指标检验不合格,可重新取两倍袋(桶)样本采取样品,对不合格项目进行复检,复检结果仍不合格则判该批产品不合格。5.2.5交收双方因检验结果不同,如不能取得协议时,可商请仲裁检验,仲裁结果为最后依据。
6标志、包装、运输、贮存
6.1标志包装袋(或桶)应有下列标志:产品名称净含量。
生产厂名厂址。
生产日期及批号。
防止变潮及贮运注意的标记。
6.2包装产品可用袋或桶包装,包装要牢固,无泄漏,防水,适合长途运输和贮存。6.3装卸时禁止抛掷,运输时防雨淋受潮。6.4贮藏时堆垛要垫离地面10cm以上,并防潮。6.5保质期
在规定的贮运条件下自生产之日起保质期为一年。
小提示:此标准内容仅展示完整标准里的部分截取内容,若需要完整标准请到上方自行免费下载完整标准文档。
标准图片预览:





- 其它标准
- 热门标准
- QB轻工标准
- QB/T5247-2018 箱包配件塑料插扣耐 用性能试验方法
- QB/T2518—2001 地毯用毛纱
- QB/T2856-2007 毛革服装
- QB/T3520-1999 500kV油纸套管绝缘纸
- QB/T2711-2005 皮革 物理和机械试验 撕裂力的测定:双边撕裂
- QB/T1584-2005 日用皮手套
- QB/T1873-2004 鞋面用皮革
- QB/T2192—1996 卷缠绝缘纸
- QB/T1286-1991 羊剪绒毛皮
- QB/T4292-2012 多用组合文具
- QB/T3712-1999 家用缝纫机卷边压脚
- QB/T2025-1994 平版印铁油墨
- QB/T1939-1994 电风扇用机械式定时器
- QB/T3607-1999 油浸鲅鱼罐头
- QB/T2425-1998 封箱用再湿性牛皮纸胶粘带
- 行业新闻
网站备案号:湘ICP备2025141790号-2