- 您的位置:
- 标准下载网 >>
- 标准分类 >>
- 通信行业标准(YD) >>
- YD/T 1789-2008 移动多媒体广播业务终端/卡设备技术要求
标准号:
YD/T 1789-2008
标准名称:
移动多媒体广播业务终端/卡设备技术要求
标准类别:
通信行业标准(YD)
标准状态:
现行出版语种:
简体中文下载格式:
.zip .pdf下载大小:
1.92 MB
点击下载
标准简介:
YD/T 1789-2008.Mobile Multimedia Broadcast Service Technical Requirements for Equipment of Terminal and Card.
1范围
YD/T 1789规定了在提供移动多媒体广播业务时移动终端设备在基本功能、音视频功能、业务指南功能、业务交互功能、业务保护功能、协议、性能等方面的技术要求,以及智能卡设备在文件、命令、安全等方面的技术要求。
YD/T 1789适用于支持移动多媒体广播业务的数字蜂窝移动终端设备以及用户智能卡。
2规范性引用文件
下列文件中的条款通过本标准的引用而成为本标准的条款。凡是注8期的引用文件,其随后所有的修改单(不包括勘误的内容)或修订版均不适用于本标准。然而,鼓励根据本标准达成协议的各方研究是否可使用这些文件的最新版本。凡是不注日期的引用文件,其最新版本适用于本标准。
GB/T 18287- -2000蜂窝电话用锂离子电池总规范
GB/T 18288- -2000蜂窝电话用金属氢化物镍电池总规范
GB/T 18289- -2000蜂窝电话用金属镉镍电池总规范
GB 19484.1- -2004800MHz CDMA数字蜂窝移动通信系统电磁兼容性要求和測量方法第1部分:移动台及其辅助设备
YD/T 1268- -2003移动通信手持机锂电池及充电器的安全要求和试验方法
YD/T 1268- -2003移动通信手持机锂电池及充电器的安全要求和试验方法
YD/T 1032- -2000900/1800MHz TDMA数字蜂窝移动通信系统电磁兼容性限值和测量方法
YD/T 1592.1- -20072GHz TD SCDMA数字蜂窝移动通信系统电磁兼容性要求和测量方法第1部分:用户设备及其辅助设备
YD/T 1595.1- -20072GHzWCDMA数字蜂窝移动通信系统电磁兼容性要求和测量方法第1部分:用户设备及其辅助设备
部分标准内容:
中华人民共和国通信行业标准
YD/T 1789-2008
移动多媒体广播业务
终端/卡设备技术要求
MobileMultimediaBroadcastServiceTechnical Requirements for Equipment of Terminal and Card2008-03-28 发布
2008-06-01实施
中华人民共和国工业和信息化部发布前言
1范闹·
2规范性引用文件
3定义和缩略语
总体要求·
通信基本功能及性能要求
功能与业务要求
协议要求·
性能要求
终端卡接口
用产卡·
电磁兼容性
环境适应性·
电池及充电器·
参考文献
YD/T 1789-2008
YD/T 1789-2008
本标准是移动多媒体!播业务系列规范之一,该系列标准的名称及结构如下:(1)YD/T 1785-2008
(2)YD/T1786-2008
(3) YD/T 1787-2008
(4)YD/T1788-2008
(6)YD/T1789-2008
(8)YD/T 1790-2008
(9) YD/T 179[-2008
移动多媒体厂播业务:总体技术费求移动多媒体广播业务业务保护技术要求移动多媒体广播业务业务指南技术要求移动多媒体广播业务业务平台设备技术要求移动多媒体广播业务业务平台设备测试方法移动多媒体广播业务终端/卡设备技术要求移动多媒体广播业务终端/卡设备测试方法移动多媒体广播业务应用层接口技术要求移动多媒体广播业务交互应用技术要求本标准出中国通信标准化协会提出并归[!]。本标准起草单位:信息产业部电信研究院、中国移动通信集团公司、中国联合通信有限公司、华为技术有限公司、中兴通讯股份有限公司、诺基亚通信有限公司本标准主要起草人:压晓炬、袁琦、吴伟、张慧媛、常嘉岳、严斌峰、刘申健、陈国乔、彭宏利、王劲松、汪庆华
1范围
移动多媒体广播业务
终端/卡设备技术要求
YD/T1789-2008
本标准规定了在提供移动多媒体广播业务时移动终端设备在基本功能、音视频功能、业务指南功能业务交互功能、业务保护功能、协议、性能等方面的技术要求,以及智能卡设备在文件、命令、安全等方面的技术要求。
本标准适用于支持移动多媒体广播业务的数字蜂窝移动终端设备以及用户智能卡。2规范性引用文件
下列文件中的条款通过本标准的引用而成为本标准的条款。凡是注日期的引用文件,其随后所有的修改单(不包括勘误的内容)或修订版均不适用于本标准。然而,鼓励根据本标准达成协议的各方研究是否可使用这些文件的最新版本。凡是不注日期的引用文件,其最新版本适用于本标准。GB/T18287-2000
GB/T18288-2000
GB/T 18289-2000
GB 19484.1-2004
YD/T 1268-2003
YD/T1268-2003
YD/T 1032-2000
YD/T 1592,1-2007
YD/T 1595.1-2007
YD/T 1597.1-2007
YD/T 965-1998
YD/T 1539-2006
YD/T 1214-2006
YD/T1558-2007
YD/T 1562-2007
YD/T 1679-2007
YD/T 1367-2006
蜂窝电话用锂离子电池总规范
蜂窝电话用金属氢化物镍电池总规范蜂窝电话用金属镉镍电池总规范80OMHzCDMA数宇蜂窝移动通信系统电磁兼容性要求和测量方法第1部分:移动台及其辅助设备
移动通信于持机锂电池及充电器的安全要求和试验方法移动通信乎持机钮电池及充电器的安全要求和试验方法900/1800MHzTDMA数字蜂窝移动通信系统电磁兼容性限值和测量方法2GHzTD-SCDMA数字蜂窝移动通信系统电磁兼容性要求和测量方法第1部分:用户设备及其辅助设备
2GHzWCDMA数字蜂窝移动通信系统电磁兼容性要求和测量方法第1部分:用户设备及其辅助设备
cdma2000数字移动通信系统电磁兼容性要求利测量方法第1部分:移动台及其辅助设备
电信终端设备的安全要求和试验方法移动通信乎持机可靠性技术要求和测试方法900/1800MHzTDMA数字筛窝移动通信网通用分组无线业务(GPRS)设备技术要求:移动台
2GHz.cdma2000数字蜂窝移动通信网设备技术要求:移动台2GHzcdma2000数字蜂窝移动通信网设备技术要求,高速分组数据(HRPD)(第一阶段)接入终端(AT)
2GHzcdma2000数字蜂宽移动通信网设备技术要求:高速分组数据(HRPD)(第二阶段)接入终端(AT)
2GHzTD-SCDMA数字蜂窝移动通信网终端设备技术要求1
YD/T 1789-2008
YD/T 1367-2006
YD/T 1547-2007
YE/T 1168-2007
YD/T1785-2008
YD/T 1787-2008
YD/T1791-2008
YD/T 1786-2008
YD/T 1790-2008
YDC 015-2006
YDC 068~2008
ISO/EC 8825
3GPP TS 31.101
3GPP TS 31.102
3GPPTS33.103
3GPP TS 33.220
3GPP TS 33.246
ETSI GSM 11.11
3GPP2 C.S0023-C_v1.0
3GPP2 S.S0083-A.v1.0
3GPP2X.S0022-A
3GPP2S.S0055
2GHzTD-SCDMA数字蜂窝移动通信网终端设备技术要求2GHzWCDMA数学蜂窝移动通信网终端设备技术要求(第三阶段)
CDMA数字蜂窗移动通信网用户识别模块(UIM)技术要求移动多媒体广播业务总体技术要求移动多媒体广播业务业务指南技术要求移动多媒体广播业务交互应用技术要求移动多媒体广播业务业务保护技术要求移动多媒体广播业务应用层接口技术要求BOOMHzCDMAIX数字移动通信网设备技术要求:移动台800MHzCDMA1X数字蜂窝移动通信网高速分组数据(HRPD)设备技术要求:接入终端(第二阶段)信息技术ASN,1编码规则
UICC终端卡接口:物理和逻辑特性USIM应用特性
3G安全:综合指导方针
通用鉴权架构,通用自举架构
MBMS的安全
SIM卡接口的SEM应用工具箱标准扩频系统可移动用户识别模快一致性测试BCMCS业务安全框架
cdma2000无线IP网络中的广播和多播业务增强密码算法
OMA-RD-BCAST-V1_0-20080226-C移动广播业务带求.OMA-AD-BCAST-V1_0-20080226-C移动广播业务架构
3定义和缩略语
3.1定义
下列定义适用于本标准。
广播承载
提供单向的、点对多点的信道,用于网络向移动终端传输数据。通带,这种广播传输机制允许多个接收者采用相同的协议同时接收同一数据源,如通过同一链接或基于同一无线频率。广播承载包括多种类型,可基于多种传输协议。典型的广播承载包括专用地面广播、移动网络广播以及卫星广播。3.1.2
交互通道
提供双向、点对点的信道,用于网络与移动终端之间互相传递数据。交互通道有多种方式,包括IP承载流(如HTTP、流媒体等)、短消息、多媒体消息等。2
3.2缩略语
下列缩略语适用于本标准。
CDMA IX
edma2000
3rd Generation Partnership Project3rd Generation Partnership Project 2Advanced Encryption StandardBroadcast Access Key
Broadcast Multicast Service
Bootstrapping Server FunctionCode Division Multiple Access 1XCode Division Multiple Access 2000Device Management
Electronic Mail
Generic Bootstrapping ArchitectureGeneral Packet Radio ServiceGlobal System for Mobile CommunicationsGNU zip
Hyper Text Markup Language
Hyper Text Transfer ProtocolInternet Protocol
Liquid Cry stal Display
Multimedia Broadcast/Multicast ServiceMultimedia Internet KEYing
Multimedia Messaging ServiceMobile Originated
Moving Pictures Experts Group MBMS Request Key
MBMS Service Key
MBMS Traffic Key
Open Mobile Ailliance
Over The Air
Quarter Common Interinediate FormatRemovable User Identity Module Real-time Transport ProtocolRTP Control Protocol
Service Guide
Service Guide Client
Subscriber Identity Module
Short-term Key
YD/T 1789-2008
第三代合作伙伴计划
第三代合作伙伴计划2
高级加密标准
128位广播访间密钥,这里统称为业务密
广播多播业务
引导服务功能
码分多址
第三代移动通信技术之
设备管理
电子邮件
通用自举架构
通用分组无线服务
全球移动通讯系统
GNU自,由软件的文件压缩程序
超文本标记语言
超文本传输协议
互联网协议
液晶显示屏
多媒体广播/组播业务
多媒体因特网密钥管理
多媒体消息业务
终端发起
动态图像专家组
MBMS请求密钥
MBMS业务密销
MBMS传输密钥
开放移动联盟
14通用中间格式
机卡分离用户识别模块
实时传输协议
RTP控制协议
业务指南
业务指南客户端
用户身份模块
128位节目密钥,用于加密BCMC节3
YD/T 1789-200B
TD-MBMS
Synchronized Muitimedia Integration LanguangeShort Message Service
Sub-Quarter Common Intermediate FormatSecurity Real Traffie prolocolTD-SCDMAMultimedia BroadcastingTD-SCDMATime Division Synchronaus Code DivisionMultiple Access
4总体要求
4.1系统结构
Temporary Key
User Datagram Protocol
Universal Subscriber Identity ModuleWireless Application ProtocolWideband Code Division Multiple AccesseXtensible Makeup Language
目内容的密钥
同步多媒体步语言
短消息业务
Sub-Quarter通用中问格式
安全实时传输协议
TD-SCDMA多媒体广播业务
时分同步码分多址接入
128位的临时密钥
用户数据报协议
通用用户识别模块
无线应用协议
宽带码分多址接入
可扩展标记语言
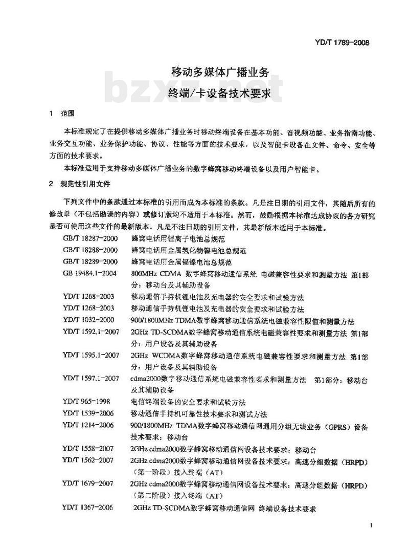
图1所示描述了移动多媒体广播业务相关的功能实体。黄色功能实体和蓝线所代表的接口将是本系列标准所涉及的范围。
内容提供
内客分发
广播承载
业务管理免费标准bzxz.net
(可选)
(可选)
(可选)(可选)
交五承载
终端/卡
图1移动多媒体广播业务系统功能结构交互应用
如图1所示,移动多媒体广播业务系统结构包含一系列逻辑实体及其之间的接口,移动多媒体广播业务功能的实现将基于这些广播功能模块实体;其中,终端和终端用户卡通过通信和广播承载模块分别与业务管理模块、内容分发模块接口。本标准主要规定图1中终端模块的技术要求。4.2基本要求
移动多媒体广播业务终端应能够正常接收移动多媒体广播业务。终端应能实现如下业务功能:(1)业务订购、退订;
(2)根据业务指南信息接收数据或音视频流节目:4
(3)必要的业务和内容保护;
(4)支持业务交互应用:
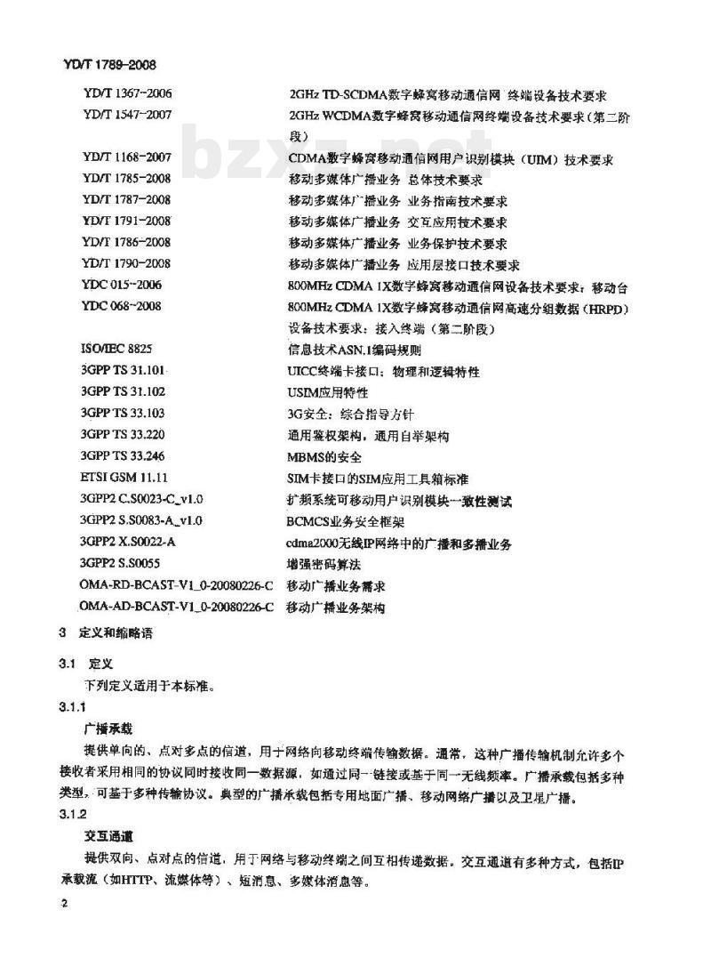
(5)支持业务平台所提供的漫游和移动性。4.3业务流程
移动多媒体广播业务终端应实现参考业务流程如图2所示。(1)月户打开客户端
(2)本地是
存在用户密粗
(4)终端获取业务指南
(3)的户选择下-
业务流程描述如下:
(6)本地量否存在有效的
业务密期
(7)客户端发起业务授权调求
(8)系领判断用户是资已订要
(9)客户端显示订购信息:
10)询间用户是否选择订购该业(11)系统建立用户订购关系
(3)产生用户害钥
(12)发送业务密部
13)纤端感卡保存
业务密销
(14)签端播放节目
(13)是否继续观君
(16)药束
图2移动多媒体广播业务流程图
步骤(1):用户打开移动多媒体广播终端。YD/T1789-2008
步骤(2):终端判断本地是否存有共享密钢,如果是进入步骤(4),否则进入步骤(3)。步骤(3),业务管理系统对用户进行认证,认证通过后业务管理系统和终端侧的卡中各自生成用户的共享密钥。
步骤(4):终端接收业务指南。5
YD/T 1789~2008
步骤(5):用户浏览节目信总,选择希望收看的节目,如果用户选择订购业务,则进入步骤(9);如果用户选择播放节目,则进入步骤(6)。步骤(6):终端判断是否存有将要播放的内容的业务密销,如果有进入步骤(14),否则进入步骤(7)。步骤(7):终端向业务管理系统发起业务授权请求。步骤(8):业务管理系统判断用户是否已经订购了该业务,如果是进入步骤(12),否则进入步骤(9)。步骤(9):提示用户业务订购信息,进入步骤(10)。步骤(10):询问用户是否选择订购该业务,如果用户选择是,进入步骤(11),否则进入步骤(5)。步(11:业务管理系统建立用户订购关系,进入步彝(5)。步骤(12):业务管理系统发送业务密钥到终端。步(13)终端则将业务密钥存储在卡中。步(14):终端播放节目。
步骤(15):用户在观寿节耳过程中可以选择调换内容继续观看还是结束业务,如果选择调换节自则进入步骤5否测进入步骤(16)。步骥(16):结束节目播放,关闭终端。5通信基本功能及性能要求
5.1 GSM (GPR$)
移动台应满足YD/T1214-2006《900/1800MHzTDMA数字蜂窝移动通信网通用分组无线业务(GPRS)设备技术要求:移动台》的要求。5.2cdma 1X
移动台应满足YDC015-2006《8C0MHzCDMA1X数字蜂窝移动通信网设备技术要求:移动台》的要求。
5.3cdma 2000
移动台应满足下列标准的要求:YD/T1558-20072GHzcdma2000数字蜂窝移动通信网设备技术要求:移动台:YDT1562-20072GHzcdma2000数宇蜂窝移动通信网设备技术要求:高速分组数据(HRPD)(第一阶段)接入终端(AT);
YD/T1679-20072GHzcdma2000数字蜂窝移动通信网设备技术要求:高速分组数据(HRPD)(第二阶段)接入终端(AT);
YDC068-2008800MHzCDMA1X数字蜂移动通信网商速分组数据(HRPD)设备技术要求:接入终端(第一阶段)。
5.4TD-SCDMA
移动台应满足YD/T1367-2006《2GHzTD-SCDMA数字蜂窝移动通信网终端设备技术要求》的要求。
5.5 WCDMA
移动台应满足YD/T1547-2007≤2GHzWCDMA数字蜂窝移动通信网终端设备技术要求(第.二阶段)\的要求。
6功能与业务要求
6.1基本功能要求
6.1.1概述
YD/T 1789-2008
用户应可以通过移动多媒体广播终端实时和非实时的播放多媒体节目,实现直播、广播文件下载,各种交互式广播节目等业务形式中的一种或多种。主要业务摘述如下:
(1)音视频节目直播:用户可以通过移动多媒体广播终端实时的观看各种频道的多媒体节目,并可以选择观看其他频道节且或退出观看,节目流是由业务平台以广播形式发送到终端的。当接收到直播紧急信息业务时,需要在不停止音视频节目播放的前提下及时进行显示紧急业务内穿,并可以加入提示以提醒用户注意紧急信息。
(2)广播文件下载:用户可以通过移动多媒体广播终端定购并下载各种视音频文件、图片、文字文件、游戏等,这些文件是由业务平台以广播形式发送到终端的。(3)其他交互式数据广播:用户能够接收交通、电子地图、天气等数据业务,并可以以Web等方式实现务种交互功能,比如在线投票、在线游戏等。用户可以在业务指南信息引导下进行节自测览和预览,在定购业务并取得业务密钥之后才可以在授权范围内播放节目。
6.1.2终端硬件配蛋要求
(a)LCD显示屏规格要求
尺寸:对角线2.0英寸或以上:
分辨率:(220×176Pixels)或以上:颜色:支持64k色或以上,
(b)耳机
支持立体声耳机,支持通话和收听移动多媒体广播业务的音频节目或视频节目伴音。6.1.3参数设置要求
终端应具备配置初始参数配置的能力,初始参数的设置可以是厂家事先预设、由用户手动修改或通过空中配置(OTA,DM等方式)或软件进行改写。6.1.4.终端基本参数表
移动多媒体广播终端应支持如下基本参数的配置:业务服务器地址、WAP网关地址、接入点等。6.1.5其他要求
(1)终端应支持用户直接输入频道号码的频道切换和用户连续按某一按键进行的连续频道切换:(2)终端应支持在播放过程中调节音量,同时可以静音并可恢复。(3)终端应支持纯音频节自的播放。(4)从SG中每个节自都可以进入播放界面或相应广播信息界面:(5)支持全屏切换、旋转(可选)、亮度调整等播放功能:(6)可显示摇放节日名称、类型、播出时间等信息:子
YD/T 1789-2008
(7)终端应能够提供菜单选项或其他方式查询、显示广播信号强度信息;在启动移动多媒体广播业务过程中,除全屏外,状态栏也可显示广播信号强度信息。(8)播放过程中遭遇弱的电视信号时,要给出提示信息(文字、图标),尽可能避免显示马赛克情况。信号恢克后自动播放或提示用户是否继续播放。6.2音视频功能
用户应可以过移动多媒体广播终端实时和非实时的收看多媒体节目广播和各种交互式节目等数据、音频、视频信息。
移动多媒体广播终端应能向用户显示电子节自单。移动多媒体广播终端应根据内容源分辩率的不同谢整视频输出分辨率,支持QCIF(176x144)、SQCIF(128x96)等分辨率。
移动多媒体广播终端应支持视频显示的亮度等关键参数的调节。6.3事件并发处理功能
在终端的移动多媒体广播业务激活时,并发其他功能或业务时终端应具备如下功能(1)播放过程中,阔钟到时,需要显示闹钟提示:(2)播放过程中,当电量低时,要及时给出电量低的提示(图标或者提示信息):从而保证手机的通话、短信等基本功能实现的带电量:(3)播放多媒体节目过程中,有消息(SMS,MMS,E-mail)到时,需要以文字(可选)、声音、振动方式提示接收消息,并在状态栏显示消息图标(4)搜索或播放过程中,并发来电,需要提供提示(文字图标),并振铃:同时可提供询问接通或拒绝电话:
(5)接听电话时,显示通话界面;通话结束后:直接返回继续收看或终端给出提示,是否返回原节目收看界面,确认后可继续收看。6.4缩解码
移动多媒体广播业务终端应支持的编解码功能见YD/TI785-2008《移动多媒体广播业务总体技术要求》。6.5业务指南
6.5.t业务指南功能概述
业务指南功能提供给广播用户在本区域内有效的各种各样的广播内容的信息。根据广播传输系统的能力不同,广播内容信息发送的形式也不同,要么作为基于P的业务指南信息,要么是广播传输系统特定的消息,或者两者皆是。业务指南信息可以根据广播传输系统来改变,例如增加一些广播传输系统特有的信息。这种改变可以在业务分发/适配模块中的ServiceGuideGeneration/Adaptation/Distribution实体中,或者在广播发送系统中。
移动多媒体广播终端应可以配置业务平台业务指南服务器地址,能以XML文件的形式由业务指南服务器接收并存储业务指南信息,终端应支持定期白动更新或手动更新指南信息。移动多媒体广播终端应可以向用户显示业务指南信息,这些信息包括频道名称、节目名称、开始时间、结束时间、付费标准等,应支持支持节目列表显示和详情预览功能,用户根据这些业务指南信息可以进行节目预览、业务定购与退订,播放节目等操作。终端应支持基于广播方我下发业务指南信息和基于交互信道下发指南信息。8
终端应支持以下方式的节目选择:(I)终端应支持用户直接通过点击频道编号方式选择播放节目:(2)终端应支持用户通过连续点按某个键方式依次播放节日:(3)终端支持用户通过SG指南到满意的节月:(4)终端应支持业务指南信息的GZIP压缩。6.5.2终端中的业务指南模块
YD/T 1789-2008
终端中帕业务指南客户端模块(SG-C)负责从广播分发系统或交互网络中接收业务指南信息,使得业务指南在移动终端中得以实现。SG-C包括了特定的业务指南信息。更进一步的,SG-C能够报据特定的标准过滤业务指南信息,例如根据位置,用户设定或者终端能力。业务指南中包括的文件信息可以被转送到终端中的其他功能块中。通常用户可以通过菜单,目录或者列表的形式观看业务指南信息。SG-C可以通过SG-6发送一个请求到网络中来取得特定的业务指南信息或者完整的业务指南信息。6.5.3业务指南数据及封装
业务指南数据基于XML数据格式定义,业务指南的数据分片可以直接封装在XML文件中进行传输,也可以使用GZIP等方式压缩后再进行传输。终端应支持的业务指南数据和终端在处理业务指南数据封装时应符合的要求可见YD/T1787-2008《移动多媒体广播业务业务指南技术要求》。6.5.4业务指南的发现
终端发现交互式业务指南有两种方式。(a)终端通过交互网络发现业务指南的入口信息终端可以过固化的业务指南门户地址,或者通过DM的MO的方式配置得到交互SG的发现地址,获取业务指南信息。
(b)终端通过广播网络发现交互式业务指南的信息终端用户通过广播网络接收自举会话,假如业务指南提供商提供交互式业务指南,通过该自举会话终端用户可以获得交互式业务指南的入口信息,进而通过该入口对该业务指离进行访问和下载。6.5.5业务指南获取/更新流程
移动终端获取业务指南的流程如图3所示。终端向移动多媒体业务平台发送业务指南获取请求,而业务平台收到请求后通过HTTP响应在载荷(paylaad)中返回相应的业务指南数据。游
移动多媒体业务平台
(1)业务指南获职/更新请求
(2)业务指南获职/更新应
图3交互式业务指南获取流程
移动终端更新业务指南的流程如图3所示,终端向移动多媒体业务平台发送业务指南更新请求,请求消息中可附带终端所要更新的业务指南标识信息,而业务平台收到请求后,通过HTTP响应在载苟(payload)中返同树应的业务指南数据。6.6业务交互
小提示:此标准内容仅展示完整标准里的部分截取内容,若需要完整标准请到上方自行免费下载完整标准文档。
标准图片预览:





- 其它标准
- 热门标准
- YD通讯标准
- YD/T2573-2017 代替 YD/T 2573-2013 LTE FDD 数字蜂窝移动通信网基站设备技术要求(第一阶段)
- YD/T2786.1-2014 支持多业务承载的 IP/MPLS 网络管理技术要求 第1部分:基本原则
- YD/T723.1-2007 通信电缆光缆用金属塑料复合带 第1部分:总则
- YD/T2890-2015 基于 LTE 技术的宽带集群通信(B-TrunC)系统接口测试方法(第一阶段)集群核心网到调度台接口
- YD2007-1993 公用移动电话工程设计规范
- YD/T837.3-1996 铜芯聚烯烃绝缘铝塑综合护套市内通信电缆试验方法 第3部分:机械物理性能试验方法
- YD/T1272.1-2003 光纤活动连接器 第一部分:LC型
- YD/T1642-2007 互联网业务服务质量测试方法
- YD/T1656-2007 采用边界网关协议多协议扩展(BGP-MP)的基于IPv6骨干网的IPv4网络互联(4 over 6)技术要求
- YD/T1745-2008 传送网安全防护检测要求
- YD/T1419.2-2005 接入网用单纤双向三端口光组件技术条件 第2部分:用于基于以太网方式的无源光网络(EPON)光网络单(ONU)的单纤双向三端口光组件
- YDB026-2008 基于ParLayX应用程序接口的企业应用业务的技术要求
- YD/T1803-2008 基于IP多媒体子系统(IMS)的呈现(Presence)业务测试方法(第一阶段)
- YDB034-2009 电信网安全需求
- YD/T2667-2013 基于 WEB 的以太网接入身份认证技术要求
- 行业新闻
网站备案号:湘ICP备2025141790号-2