- 您的位置:
- 标准下载网 >>
- 标准分类 >>
- 通信行业标准(YD) >>
- YD/T 1588.1-2006 光缆线路性能测量方法 第1部分:链路衰减
标准号:
YD/T 1588.1-2006
标准名称:
光缆线路性能测量方法 第1部分:链路衰减
标准类别:
通信行业标准(YD)
标准状态:
现行出版语种:
简体中文下载格式:
.zip .pdf下载大小:
495.69 KB
点击下载
标准简介:
YDT 1588.1-2006.
1范围
YD/T 1588的YDT 1588.1规定了工程中光缆链路衰减的测量方法、测量系统、测量程序和结果。
YDT 1588.1适用于二氧化硅系单模光纤和多模光纤的光缆链路衰减测量。其它光纤的光缆链路衰减测量也可参照使用。
2规范性引用文件
下列文件中的条款通过YD/T 1588的本部分的引用而成为本部分的条款。凡是注日期的引用文件,其随后所有的修改单(不包括勘误的内容)或修订版均不适用于本部分。然而,鼓励根据本部分达成协议的各方研究是否可使用这些文件的最新版本。凡是不注日期的引用文件,其最新版本适用于本部分。
GB/T 15972.4光纤总规范第4部分:传输特性和光学特性试验方法
3术语
下列术语适用于YD/T 1588的本部分。
3.1
光纤链路optical fibre link
由一根或若干根光纤串接组成的传输信道。
3.2
光缆链路optical fibre cable link
光缆线路中,由-根光缆或若干根光缆接续而组成的光纤传输信道,即光缆线路中的光纤链路。通常光缆链路的起止点分别是链路两端的光连接器插头,该光连接器一般安装于光缆终端盒或光配线架
(ODF)上。
3.3
光纤链路衰减attenuation of optical fibre link
波长处的光纤链路衰减A(h)定义为:
4截断法
4.1测环境
光缆链路测量时,仪表所处的环境宜满足下列条件:
环境温度: -5℃ ~ +40℃。
环境湿度:不大于85%。
如果测量仪表的使用说明另有规定,还应满足其规定。
部分标准内容:
光缆线路性能测量方法
第1部分:链路衰减
YD/T 1588.1-2006
YD/T1588的本部分规定了工程中光缆链路衰减的测量方法、测量系统、测量程序和结果。本部分适用于二氧化硅系单模光纤和多模光纤的光缆链路衰减测量。其它光纤的光缆链路衰减测量也可参照使用。
2规范性引用文件
下列文件中的条款通过YD/T1588的本部分的引用而成为本部分的条款。凡是注日期的引用文件,其随后所有的修改单(不包括勘误的内容)或修订版均不适用于本部分。然而,鼓励根据本部分达成韧议的各方研究是否可使用这些文件的最新版本。凡是不注日期的引用文件,其最新版本适用于本部分。GB/T15972.4光纤总规范第4部分:传输特性和光学特性试验方法3术语
下列术语适用于YDT1588的本部分。3.1
光纤链路 optical fibre Jink
由一根或若干根光纤串接组成的传输信道。3.2
光缆链路 optical fibrecable link光缆线路中,由一根光缆或若于根光缆接续而组成的光纤传输信道,即光缆线路中的光纤链路。通常光缆链路的起止点分别是链路两端的光连接器插头,该光连接器一般安装于光缆终端盒或光配线架(ODF)上。
光纤链路衰减attenuation of optical fibre link波长处的光纤链路衰减A(1)定义为:P(a)
A(a)=101g-
式中:
P1(】一进人链路输人端的光功率;P()一从链路输出端输出的光功率。(dB)
光纤链路衰减是链路中串接的各段光纤衰减和各个光纤接头损耗的总和。()
YD/T158B.1-2006
光纤链路平均衰减系数 α(元) average attenuation coeffcient of optical fibre link波长元处的光纤链路平均衰减系数a(元)定义为:aa)=A)
式中:
A(A)一光纤链路衰减,单位为分贝(dB);L一光纤链路长度,单位为千米(km)。(dB/km)
注:含有不连续点的光纤链路,其衰减与长度的关系不是线性的,因此工程上常采用链路平均衰赋系数。4截断法
4.1测量环境
光缆链路测量时,仪表所处的环境宜满足下列条件:环境度:-5℃ ~+40℃。
环境湿度:不大于85%。
如果测量仪表的使用说明另有规定,还应满足其规定。4.2概述
截断法是基于光纤衰减定义,在不改变注人状况的前提下测基出通过光纤链路两横截面的光功率P(1)和Pz(A),从而直接得出光纤链路衰减。截断法是测量光纤链路衰减的基准试验方法(RTM)。本方法是有限破坏性测量方法,可在仲载时或特殊情况下(如允许破坏1-2m光纤链路输人端时)使用。
用本方法测量的链路衰减不依赖于测量方向,只需进行单方向的测量。4.3测量系统
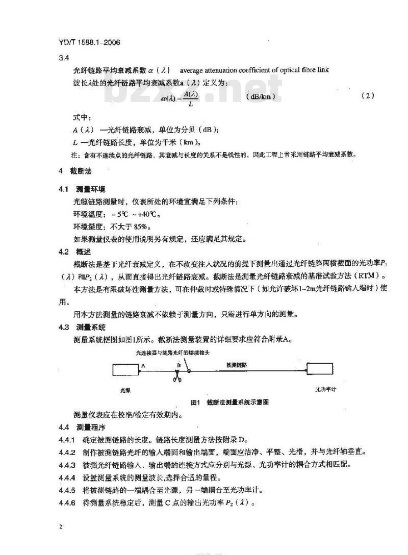
测量系统框图如图1所示。截断法测量装置的详细要求应符合附录A。光连接器与继陷光纤的熔接接头截测链路
测量仪表应在校准/检定有效期内。4.4量程序
载断法测量系统示惠图
4.4.1确定被测链路的长度。链路长度测量方法按附录D。光功率计
4.4.2制作被测链路光纤的输人端面和输出端面,端面应洁净、平整、光滑,并与光纤轴垂直。4.4.3被测光纤链路输人,输出端的连接方式应分别与光源、光功率计的耦合方式相匹配。设置测量系统的测量波长,选择合适的量程。4.4.4
4.4.5将被测链路的一端耦合至光源,另一端耦合至光功率计。4.4.6待测量系统稳定后,测量 C点的输出光功率 P2(元)。2
FTKAONTKAa-
YD/T 1588.1-2006
4.4.7保持注人条件不变,在距光源1~2m的B点截断光纤,测量其输出光功率P,(2)。如果测量时光纤链路两端已经连接有光连接器插头,则B点的选取应使链路衰减中包含光连接器与链路光纤之间的熔接接头损耗,见图 1。
注:在C点测量的光功率计与在B点测量的光功率计可以是不同的光功率计,这时应将两台光功率计进行比对,以扣除两台光功率计系统误差的影响;也可以是同一台光功率计,这时若将其从C点转移到B点需要的时间较长,可能会因测量系统漂移而影响测量精度。
4.4.8根据P(a)和Pz(元)的测量结果,用3.3中的公式(1)计算出B、C两点间的光纤链路衰减,以此作为链路衰减。
4.4.9根据P()和P2()的测基结果,用3.4中的公式(2)计算出B、C两点间的光纤链路平均衰减,以此作为链路平均衰减系数。注:B、C两点间的长度比链路长度短1~2m的截断长度,相对于链路长度通常可忽略不计,用3.4中的公式(2)计算链路平均衰减系数时L可以取链路长度的测量值。4.5结果
测量结果应给出以下内容:
中继段名称、链路标识:
测盘方法;
链路衰减(dB),链路平均衰减系数(dB/km);需要时可给出多个波长的结果;一光缆型号、链路长度;
测量仪表型号;
测量波长:
-光源注人点的局端或端别;
测量日期和操作人员。
5后向散射法
5.1量环境
按本部分4.1节的规定。
5.2概述
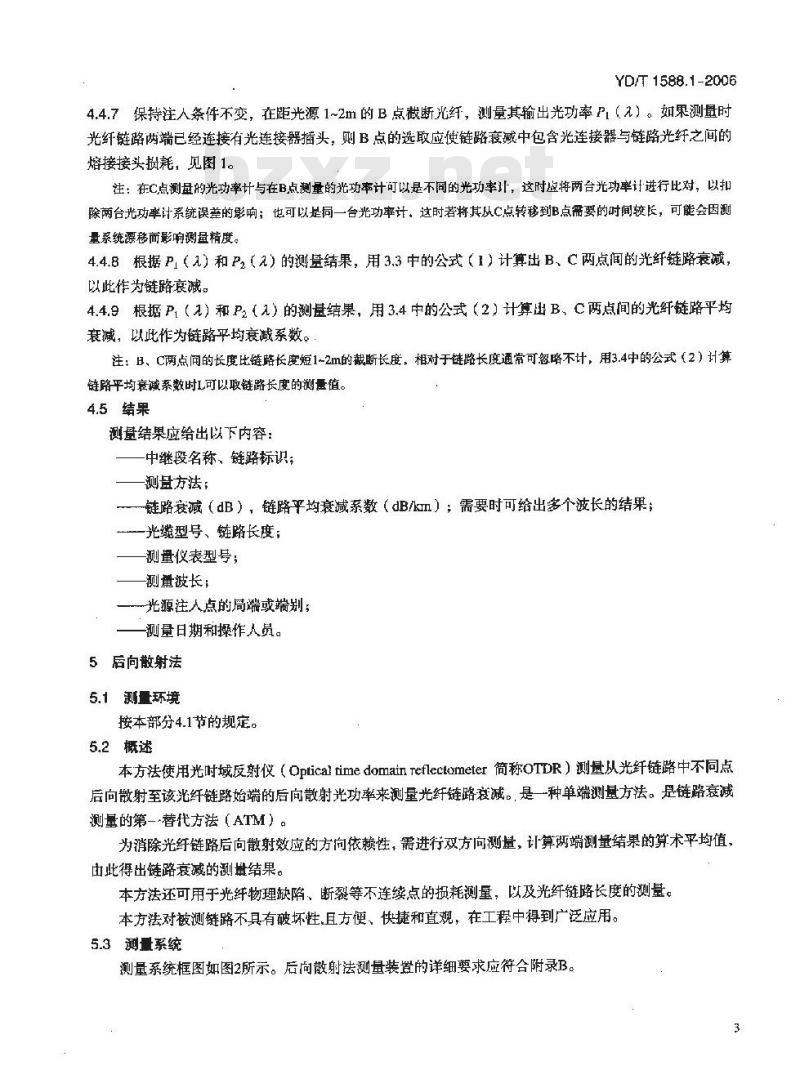
本方法使用光时域反射仪(OpticaltimedomainTeflecometer简称OTDR)测量从光纤链路中不同点后向散射至该光纤链路始端的后向散射光功率来测量光纤链路衰减。是一种单端测量方法。是链路衰减测量的第一-替代方法(ATM)。为消除光纤链路后向散射效应的方向依赖性,需进行双方向测量,计算两端测量结果的算术平均值,由此得出链路衰减的测量结果。本方法还可用于光纤物理缺陷,断裂等不连续点的损耗测量,以及光纤链路长度的测量。本方法对被测链路不具有破坏性,且方便、快捷和直观,在工程中得到广泛应用。5.3 测量系统
测量系统框图如图2所示。后向散射法测量装置的详细要求应符合附录B。3
YD/T1588.1-2006
盲区光纤
耦合接头
光纤链路
图2后向射法测量系统示意图
后向散射光信号的信号电平般比较小,接近噪市电平。为了改善信噪比和测量动态范国,通常采用人功率光源,并采用信号处理装置对检测的信号进行处理。为了在分辨率和脉冲功率之间取得折裹,可对发光脉冲宽度进行调节。测量中应避免在被测光纤链路中产生光学非线性效应。根据所测景的光纤类型和工作波长,应选择相应的测量插件。测量仪表应在校准/检定有效期内。5.4测量程序
5.4.1将被测光纤链路耦合到仪表上。如采用盲区光纤时,则应将被测光纤链路与盲区光纤相耦合,盲区光纤另一端合到仪表上。使用言区光纤可减小光纤链路输人端的测量盲区长度(光链路与盲区光纤的耦合点需不产生菲涅耳反射),间时可以提高仪表测量端门的使用寿命。5.4.2在测量仪表上设置测量波长、脉冲宽度、被测光纤链路的有效群折射率,以及与测量链路长度相适应的横坐标量程,与链路衰减相适应的纵坐标量程。将仪表设置为两点法衰减测量模式。注:在脉冲峰值一定的情况下,脉冲宽度越宽,则测量信号越强,动态范困越大,适宜测量较长的链路,但分辨率越低。脉冲宽度越窄,则测盘信号越弱,动态范围越小,不适宜量较长的链路,但适宜测量分辨率要求高的链路。同时,脉冲宽度的大小会直接影响盲区长度。5.4.3将光标置于被测链路曲线线性区段的紧邻测量端,确定ZI,如图3(使用了盲区光纤)、图4(末使用盲区光纤)所示;将另一光标置于链路远端反射脉冲上升边缘的一点,确定Zz。启动仪表的平均处理功能,待平均处理完毕后,可从仪表读取乙和Z之间的平两衰减系数。注:确定Z,和Z点时,应避免将点设在OIDR曲线的拐点之上。稳妥的做法是把点设在稍微离开拐点的地方,以保证光标设置在曲毁的线性区段上。光信号()
噪声基底
围3来用了畜区光纤的链路测量曲线示意图FTKAONTKAa-
光信号()
图4未使用言区光纤的链路测量曲线示意图YD/T 1588.1-2006
噪卢基底
5.4.4将测量的Z1一7之间的平均衰减系数乘以被测光纤链路长度,由此得出链路的单方向衰减。这样处理是为了弥补Z一乙之外未测链路区段的衰减,这种处理可能带来误差,但在能够接受的范围内。5.4.5按照5.4.1~5.4.4的测量程序在该链路的另一方向测量,得出另一方向的链路衰减。5.4.6计算同一链路两个方向的链路衰减的算术平均值,得出链路衰减的测量结果。5.5结果
测量结果应给出以下内容:
-中继段名称、链路标识;
测量方法;
链路衰减(dB),链路乎均衰减系数(dB/km):需要时可给出多个波长的结果;单方向链路衰减(dB)和测量端别;一光缆型号、链路长度;
测量仪表型号;
测量波长;
表设定的链路光纤有效群折射率;一测量的OTDR曲线:
测量日期和操作人员。
6插入损耗法
6.1测量环境
按本部分4.1节的规定。
6.2概述
插入损耗法用参考光纤将光源和光功率计连接,然后用被测链路替代参考光纤插入到光源和光功率计之间,测量链路衰减。插入损耗法的基本原理类似于截断法,但注人状况在测量过程有了变化,测量精度不如截断法高。是测量光缆链路衰减的第二替代试验方法(ATM)。插人摄耗法对被测链路不具有破坏性,且成本低廉,简单易行,在传输系统维护中得到了广泛应用:用本方法测量的链路衰减不依赖于测量方向,只需进行单方间测量。6.3 测量系统
测量系统框图如图5(校准时用)和图6(测量时用)所示。插人损耗法测量装置的详细要求应符合附录c。
YD/T 1588.1-2006
参考北纤
图5插入损耗法校准用系统示意图被测铎路
图6插入损耗法测量用系统示意图测量仪表应在校准检定有效期内。6.4测量程序
6.4.1确定被测链路的长度。链路长度测量方法按附录D。光功率证
光功宰计
6.4.2参考光纤和被测光纤链路的输人、输出端面应洁净、平整、光滑,并与光纤轴垂直。6.4.3参考光纤和被测光纤链路两端的耦合方式应分别与光源、光功率计的耦合方式相匹配。6.4.4设置视量系统的测量波长;选择合适的量程。6.4.5参考光纤的一端与光源相耦合,另一端与光功率计相耦合。参考光纤应是与被测链路光纤为间一类型的短段光纤(例如2m,其衰减可以被忽略)。参考光纤通常是两端有连接插头的光跳线。6.4.6待测量系统稳定后,从光功率计读取参考光纤的输山光功率P,()。6.4.7取掉参考光纤,将被测链路一端耦合至光源,将光功率计转移至链路另一端,并与链路相耦台,待测量系统稳定后测量链路的输出光功率P2【2)。注:测量P,()的光功率计与测量P()的光功率计可以是不同的光功率计,这时应将两台光功率计进行比对,以扣除两台光功率计系统误差的影响;也可以是同一台光功率计,这时若将其从链路一端转移到另一端需要的时间较长,可能会因测量系统漂移而影响测查精度。6.4.8根据P,(1)和Pz()的测量结果,用3.3中的公式(1)计算出链路衰减。6.4.9根据P,(1)和P2(1)的测量结果,用3.4中的公式(2)计算出链路平均衰减系数。注:如果参考光纤的衰减不能被忽略,则应在测量结果中叠加参考光纤的衰减。由参考光纤连接器号起的衰减被包括在参考光纤的功率刻量中,
6.5结果
测量结果应给山以下内容:
中继段名称、链路标识;
测量方法;
一链路衰臧(dB),链路平均衰减系数(dB/km):需要时可给出个波长的结果);-光缆型号、链路长度;
一测量仪表型号;
测量被长:
光源注入点的局端或端别;
测量日期和操作人员。
KANKAa-
A.1通用的测量装置
衰减测量装置框图
衰减测量装置框图如图A.1所示。编暨电聲
注人系统
A.1.2通用的光注入装置
附录A
【规范性附录】
截断法的测量装置
包层模刘除器
被测链路
包层模到除器
放大州
电平撕量
图A.1规定波长上测量衰减的测量装置YD/T1588.1-2006
光捡测器
图A.2所示是适用于所有光纤链路的光注人装置,在A.2、A.3和A.4中分别给出了对于每一种光纤的光注人条件进一步的要求。
A.1.3光源
应采用稳定辐射的光源,如卤钨灯、激光器或发光二极普(LED)。依据测量类型选择合适的光源。在测量过程中,光源位置、强度和波长应保持稳定。光源波长范围应满足光纤链路测量的需要,其谱线半幅全宽(FWHM)应足够窄,例如小于10nm,以保证对光纤谱衰减特性有足够的分辩率。光纤链路输人端应与注入光束对准,或者与注人光纤同轴连接。LED或激光器
A.1.4光源波长
搅棋器
滤模器
图2通用的光注入装置
可以在--个或多个波长上进行测量。包层摸刹除器
YD/T1588.1-2006
A.1.5光检测器组件
应采用适当的装置将从被测光纤链路出射的全部光功率耦合进光检测器,例如:光学透镜系统,接有尾纤的折射率匹配接头或与光检测器直接耦合的折射率匹配接头。对于带尾纤的光检测器,尾红须有足够大纤芯直径和数值孔径,以便接收从参考光纤和被测光纤链路比射的全部光。在接收光强范围内和测量过程中,检测器应其有良好的线性和稳定性。典型组件包括接有前置放大器的光生伏打型光电二极管,同步检测时应采用锁相放大器。A.1.6信号处理
、为了改善接收机信噪比,通常对光源进行调制。这时,应将光检测器连接到与光源调制频率同步的信号处理装置上。检测系统应有良好的线性或具有已知的特性。A.1.7包层模剥除器
为保证入射光沿光纤短距离(截留长度)传输后不存在包层模,需采用包层模剥除器。包层模剥除器通常使用折射率等于或稍大于光纤包层折射率的材料,可以是一种折射率匹配波,用于浸泡在靠近光红端头处,并除去了被覆层后的裸光纤上。在某些情况下,光纤被覆层可起包层模剥除器作用。A.2单模光纤链路注入条件
A.2.1一般要求
单模光纤链路注人条件应足以激励起基模,滤去高阶模,剥除包层模。注入光纤链路的光功率在测量期间应保持稳定。通常可以采用光学透镜系统或尾纤来激励被测光纤链路。A.2.2尾纤
采用尾纤时,应在光源尾约和被测链路光纤之间使用折射率匹配材料,以消除干涉效应。A.2.3光学透镜系统
采用这种光注入技术时,应使用能使光纤链路注人端与注人光束重复对中并稳定固定的定位装置。为减少链路光纤定位对注入功率的敏感性,可采用满注入方法。A.2.4高次模滤除器
为在感兴趣波长范围内滤除高阶模,应采用诸如半径足够小的单个光纤圈(例如30mm)作为滤模器,将截止波长移至感兴趣的最短被长以下,但圜的半径不能小到引起与波长相关的振荡出现。A.3A1类渐变折射率分布多模光纤链路注入条件A.3.1—般要求
多模光纤链路光注入系统应避免注人高阶瞬态模式,注人光进入链路后应很快达到稳态模分布状态,通常采用滤模器滤模和几何光学注入的两种注人技术,以获得稳态模分布注人条件。A.3.2滤模器
A.3.2.1滤模光纤bzxZ.net
选用一根与被测多模链路光纤同类型的有足够长度的多模光纤作为滤模器,其典型长度不短于1km,注人光经过这段光纤传输后光功率达到稳态模分布状态。A.3.2.2芯轴形滤模器
选择将被测链路光纤以低张力在芯轴上绕儿圈(典型为3一5圈)的芯轴形式滤模器,应选择合适的芯轴直径以保证在被测链路光纤中激励的瞬态模受到足够的减,从而达到稳态模分布。8
TYKAONTKACa
YD/T 15BB.1-2006
通过对均匀满注人激励下的长光纤和对采用芯轴滤模器的短光纤的输出光远场分布进行测量比较,选择适当的心轴直径,使两者的远场辐射数值孔径(按GB/T15972.4中的方法测量)相近,通常,应使后者的数值孔径约为前者的94%~100%。芯轴直径可能随光纤及涂覆层类型不同而不同,一般为15~40mm,在20mm长度内绕5圈光纤。可选用不同的芯轴尺寸和芯轴排列方式。表A.1是芯直径不同的光纤通常选用的芯轴直径。表A.1芯轴直径实例
光纤芯直径(μm)
A.3.3几何光学注入
滤模器芯轴直径(mm)
空间状态限制注人法(LimitedPhaseSpace,LPs)是使用光斑尺寸为被测链路光纤纤芯直径的70%大小,入射锥角为被测链路光纤数值孔径的70%的光束来激励被试链路光纤,这是不会产生泄漏模(或非束缚模)的最大几何注人的注入功率分布。例如对于50/125m、数值孔径为0.20的渐变型折射率分布的多模光纤链路,LPS注入条件为均匀的35um光斑直径和0.14的数值孔径。空间状态限制注入法的人射光束一般都是通过使用几何光学装置(如图A.3所示)获得的,应使人射光束光锥的轴线与链路光纤的轴线对准,同时,应考虑到出射光束光斑的空间位置与所用的测量光波长有关的因索影响。
光班限制流径
中闻透镜
A.3.4搅模器
红外观察仪
图A.3采用空间状态限制的衰减测量注入装置NA限划孔径
在使用滤模器滤模时,应以光功率分布基本均句的光源来激励,对于不能产生这种功率分布的光源,如LED或激光器等等,应加用搅模器。搅模器是由适当的光纤组台而成(如依次由阶联-渐变-阶肤型折射率分布的光纤连接在一起
A.4A2、A3和A4类阶跃型折射率分布多模光纤链路的注入装置在图A.4、A.5和A.6中给出了对短距离光纤链路通常使用的注入装置实例。测光纤链路
图A.4透镜系统
YD/T 1588.1-2006
人射光纤
包层模剧除器
(如必要)
图A.5入射光纤
搅模器
图A.6搅模器(对于A4类光纤)
被测光纤链路
敏测光纤链路
阶嵌型折射率分布光纤衰减测量的重复性极其重要,在此给出了对其注人装置要求的详细说明,这类装置均可使用商用的光学元件组装而成。应使光斑尺寸和注入光数值孔径满足表A.2中的要求。赖A.2A2、A3和A4类多模光好的注入亲件光纤种类
光斑尺寸
数值孔径
A2.2(#1)
(玻璃纤芯、玻璃包层)
=纤芯尺寸
=光纤最大数值孔径(注2)
注:(1)对A2.1类光纤的要求尚在研究中。A3
(玻璃纤芯、塑料包层)
=纤芯尺寸
=光纤最大数值孔径(注3)
(塑料纤芯、塑料包层)
满注人的纤芯尺寸
(或使用搅模器的平衡模注人)=光纤最大数值孔径(注3)
(2)可以用2m长的与被测光纤同类型的一段光红作为滤模器,对其进行满注入,并采取适当的包层模别除措施,用其输出光束激励被测光纤。
(3)可以用注2中所述的光注入方式,但对某些A3类和A4类光纤不需要包层模剥除器和滤模器A.5校准要求
波长应校推至±10nm范围内。
KANKAa-
B.1装置组成
附录B
(规范性附录)
后向散射法的测量装罩
YD/T1588.1-2006
本方法使用的光时域反射计(OTDR)测量装置至少由如图B.1所示的几个部分组成。光发射器
显示器
B.2光发射器
信导处理器
光接收器
光分路器
百区光纤
(可选)
图B.1光时减反射计试验装量框图彼测光红链路
通常包括一个脉冲激光二极管,能提供一个或多个脉冲宽度和脉冲重复频率。除非在产品指标中作详细说明,每一波长的谱宽应满足下列要求:(a)中心波长应在规定值的15nm以内。如果光源中心波长和规定波长差值大于10mm,应在测量结果报告中指出。
(b)光源均方粮谱宽(RMSW)应不大于10mm,或者光源半幅全宽(FWHM)应不大于25nm。(c)水峰波长区域(1360~1430nm)的光源谱宽不应大于10nm(FWHM)或6nm(RMSW)。B.3注入条件
将被测光纤链路(或盲区光纤)连接到仪表面板或光源尾纤上。对于A类光纤,光源可能无法得到易于控制或适用于本试验方法的光注入条件,除非在产品规范中另有规定,对衰减测量所使用的光注入条件应与用截断法测量时要求的条件相同。B.4光分路器
耦合器光分路器将光源输出光耦合到光纤链路,并将返回的后向散射光耦合到检测器。B.5光接收器
通常为光电二极管检测器。检测器的带宽、灵敏度、线性度及动态范周应与采用的脉宽和接收信号电平相适应。
YD/T 15B8.1-2006
B.6脉宽和脉冲重复频率
OTDR应能提供可供选择的脉宽和脉冲重复频率(有时结合测距范围来选择),以兼顾分辨率和测量距离的需要。对于幅度很高的反射锋,应将脉冲重复频率或测距范围设置为能测量到此反射峰两倍以上的距离,以防止出现“鬼影”反射峰,也可使用脉冲编码技术来防止出现这一现象。B.7信号处理器
可以使用对长时间测量信号进行处理的信号平均技术来提高信噪比。B.8显示器
应将显示器组合进OTDR测试仪或者作为OTDR控制器的一部分。OTDR信号应以图形的形式显示出来,其垂直分度标尺宜为分贝数,对应于往返光信号损耗之半的分贝数变化;水平分度标尺宜为用时延所转化的距离,对应于往返光信号群时延之半的长度:光标等工具应能手动地或自动地测量所显示的全部或部分的OTDR信号曲线。
B.9数据接口可选】
仪表可提供显示曲线的硬拷贝,并能与计算机连接。B.10反射控制器【可选】
为将高菲涅耳反射引起的接收器瞬时饱和降至最低限度,以减少每-反射点后光纤盲区范国,应采用电子屏蔽或在耦合器光分路器中采用适宜的方法。B.11接头和连接器
为了将OTDR曲线的附加影响减至最小,OTDR所要求的任何接头或连接器应具有低插入摄耗和低反射(高回波损耗)
KANKAa-
小提示:此标准内容仅展示完整标准里的部分截取内容,若需要完整标准请到上方自行免费下载完整标准文档。
标准图片预览:





- 其它标准
- 热门标准
- YD通讯标准
- YD/T2573-2017 代替 YD/T 2573-2013 LTE FDD 数字蜂窝移动通信网基站设备技术要求(第一阶段)
- YD/T1669-2007 离网型通信用风/光互补供电系统
- YD/T1662-2007 国内No.7信令方式测试方法--GSM移动电话用户部分(MTUP)
- YD/T2890-2015 基于 LTE 技术的宽带集群通信(B-TrunC)系统接口测试方法(第一阶段)集群核心网到调度台接口
- YD/T2786.1-2014 支持多业务承载的 IP/MPLS 网络管理技术要求 第1部分:基本原则
- YD/T2289.2-2011 无线射频拉远单元(RRU)用线缆 第2部分:电源线
- YD/T1819-2008 通信设备用综合集装架
- YD/T2065-2009 信息无障碍用于身体机能差异人群的通信终端设备设计导则
- YD/T1817-2017 代替 YD/T 1817-2008 通信设备用直流远供电源系统
- YD/T1116-2001 线簧式同轴连接器数字配线架
- YD/T5136-2005 IP 视讯会议系统工程验收暂行规定
- YD/T1846.2-2009 2GHz TD-SCDMA 数字蜂窝移动通信网高速上行分组接入(HSUPA) Uu 接口层2技术要求 第2部分: RLC 协议
- YD/T1293-2003 IP Over WDM 综合网络管理系统技术要求
- YD/T1966-2009 移动通信用 50Ω 射频同轴跳线
- YD/T2863-2015 LTE/WCDMA/GSM(GPRS)多模双卡双待终端设备测试方法
- 行业新闻
网站备案号:湘ICP备2025141790号-2