- 您的位置:
- 标准下载网 >>
- 标准分类 >>
- 公共安全行业标准(GA) >>
- GA 329.4-2004 全国道路交通管理信息数据库规范第4部分:交通事故统计信息数据库规范
标准号:
GA 329.4-2004
标准名称:
全国道路交通管理信息数据库规范第4部分:交通事故统计信息数据库规范
标准类别:
公共安全行业标准(GA)
标准状态:
现行出版语种:
简体中文下载格式:
.zip .pdf下载大小:
118.89 KB
点击下载
标准简介:
GA 329.4-2004.
1范围
GA 329.4规定了道路交通事故统计信息系统数据库的基本信息。
GA 329.4适用于道路交通事故信息统计分析系统。
2规范性引 用文件
下列文件中的条款通过本部分的引用而成为本部分的条款。凡是注日期的引用文件,其随后所有的修改单(不包括勘误的内容)或修订版均不适用于本部分,然而,鼓励根据本部分达成协议的各方研究是否可使用这些文件的最新版本。凡是不注日期的引用文件,其最新版本适用于本部分。
GB/T 2260中华人 民共和国行政区划代码
GB/T 2261.1个人基本信息分类与代码第1部分:人的性别代码
GA 16 (所有部分)道路交通事故信息代码
GA17(所有部分)道路交通事故现场信息代码
GA24.3机动车登记信息代码第3部分:机动车使用性质代码
GA24.7机动车登记信息代码第7部分:机动车号牌种类代码
3数据规范
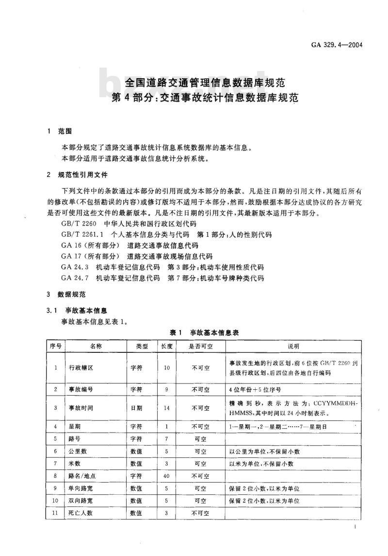
3.1 事故基本信息
事故基本信息见表1。
本部分的全部技术内容为强制性。
GA329《全国道路交通管理信息数据库规范》分为5部分:
一第1部分:机动车驾驶员信息数据库规范;
一第2部分:机动车登记信息数据库规范;
一第3部分:交通违章管理信息数据库规范;
一第4部分:交通事故统计信息数据库规范;
一第5部分:进口机动车辆信息数据库规范。
本部分为GA329第4部分。
其中第2部分、第3部分、第5部分已分别于2001年10月、2003年1月、2003年10月发布,其他各部分标准将陆续发布。
部分标准内容:
GA329《全国道路交通管理信息数据库规范》分为5部分:第1部分:机动车驾驶员信息数据库规范;—第2部分:机动车登记信息数据库规范;—一第3部分交通违章管理信息数据库规范;一—第4部分:交通事故统计信息数据库规范;第5部分:进口机动车辆信息数据库规范。本部分为GA329第4部分。
GA329.4—2004
其中第2部分、第3部分、第5部分已分别于2001年10月、2003年1月、2003年10月发布,其他各部分标准将陆续发布。
本部分由公安部交通管理局提出。本部分由公安部计算机与信息处理标准化技术委员会归口。本部分由公安部交通管理科学研究所起草。本部分主要起草人:孙正良、许卉莹、何利利、赵新勇。1范围
全国道路交通管理信息数据库规范第4部分:交通事故统计信息数据库规范本部分规定了道路交通事故统计信息系统数据库的基本信息。本部分适用于道路交通事故信息统计分析系统。2规范性引用文件
GA 329.4—2004
下列文件中的条款通过本部分的引用而成为本部分的条款。凡是注日期的引用文件,其随后所有的修改单(不包括勘误的内容或修订版均不适用于本部分,然而,鼓励根据本部分达成协议的各方研究是否可使用这些文件的最新版本。凡是不注日期的引用文件,其最新版本适用于本部分。GB/T2260中华人民共和国行政区划代码GB/T2261.1个人基本信息分类与代码第1部分:人的性别代码GA16(所有部分)道路交通事故信息代码GA17(所有部分)道路交通事故现场信息代码GA24.3机动车登记信息代码第3部分:机动车使用性质代码GA24.7机动车登记信息代码第7部分:机动车号牌种类代码3
数据规范
3.1事故基本信息
事故基本信息见表1。
行政辖区
事故编号
事故时间
公里数
路名/地点
单向路宽
双向路宽
死亡人数
事故基本信息表
是否可空
不可空
不可空
不可空
不可空
不可空
不可空
事故发生地的行政区划,前6位按GB/T2260到县级行政区划,后四位由各地自行编码4位年份十5位序号
精确到秒,表示方法为:CCYYMMDIDH-HMMSS,其中时间以24小时制表示1-星期,2·星期二7——
星期日
以公里为单位,不保留小数
以米为单位,不保留小数
保留2位小数,以米为单位
保留2位小数,以米为单位
GA329.4—2004
重伤人数
轻伤人数
失踪人数
损坏机动车数
损坏非机动车数
直接损失折款
事故多发点段
车辆使用性质
事故类型
事故主要原因
事故形态
路面情况
路面类型
道路横断面
路口、路段类型
道路线形
道路类型
交通控制方式
照明条件
操作录入员免费标准下载网bzxz
登记日期
所属中队
上报标志
相关人员信息
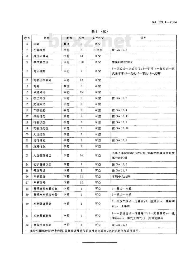
相关人员信息见表2。
行政辖区
事故编号
人员编号
表1 (续)
是否可空
不可空
不可空
不可空
不可空
不可空
不可空
不可空
不可空
不可空
不可空
以人民币元为单位,不带小数
1.-事故多发点段,2--非事故多发点段按GA24.3
按 GA 16.1
按GA16.3
按GA17.8
按GA17,11
按GA16.2
按GA17.3
按GA17.5
按GA17.4
按GA17.7
按GA17.6
按 GA 17.2
按GA 17.1
按GA17.10
按GA17.9
填姓名
精确到天,表示方法为CCYYMMDI已上报;2一未上报
相关人员信息表
是否可空
不可空
不可空
不可空
事故发生地的行政区划
按GB/T2261.1
伤害程度
身份证号码
单位或住址
驾证种类
驾驶证档案号
号牌号码
损伤部位
交通方式
车损程度
保险情况
行驶状态
驾驶员类型
人员类型
出行目的
所属行业
人员管理辖区
初步责任认定
号牌种类
车辆品牌
车辆型号
驾乘摩托车戴头盔
驾乘汽车系安全带
车辆牌证异常
车辆装载物品
事故次要原因
表2(续)
是否可空
不可空
按GA16.6
指实际居住地址
GA329.4--2004
1---正式;2—-
正式实习;3一学习;4一—临时;5一正式未年审;6—-农机7—军队;8—武警^按GA16.7
按GA16.4
按GA16.11
按GA16.9
按GA16.10
按GA16.8
当事人单位所属行政区划,无单位的填现住址所属行政区划
按GA16.5
按GA24.7
车辆中文品牌
1戴;2—未戴
1 系;2 未系
1--报废车辆;2-无牌证;3-假牌证;4-挪用牌证;5未年检
1-般货物;2---烟花爆竹;3—武器弹药;4--化学药品;5—煤气天然气,9---其他危险品按GA16.3
此处引用驾驶证种类代码,因驾驶证种类代码标准尚未颁布,待此标准公布后再引用。
小提示:此标准内容仅展示完整标准里的部分截取内容,若需要完整标准请到上方自行免费下载完整标准文档。
标准图片预览:




- 热门标准
- GA公共安全标准
- GA470-2004 法庭科学DNA数据库现场生物样品和被采样人信息项及其数据结构
- GA563-2009 警服 春秋执勤服
- GA385-2002 火灾声和/或光警报器
- GA407.1-2003 进口机动车制造厂品牌名称代码 第1部分:制造厂各称代码
- GA899-2010 大型焰火燃放作业单位资质条件及管理
- GA40-2004 交通事故案卷文书
- GA/T368-2001 入侵报警系统技术要求
- GA44-1993 消防头盔
- GA300.1-2001 看守所在押人员信息管理代码 第1部分:看守所编码
- GA/T70-2004 安全防范工程费用预算编制办法
- GA/T536.4-2005 易燃易爆危险品 火灾危险性分级及试验方法 第4部分:遇水放出易燃气体物质分级试验方法
- GA473-2004 抗人精液血清试剂
- GA/T704.11-2007 出入境管理信息代码 第11部分:入出境人员乘坐交通工具类型代码
- GA/T1523-2018 微粒悬浮液显现手印技术规范
- GA107-1995 推车式二氧化碳灭火器
- 行业新闻
网站备案号:湘ICP备2025141790号-2