- 您的位置:
- 标准下载网 >>
- 标准分类 >>
- 广播电影电视行业标准(GY) >>
- GYJ 45-1992 电视演播室灯光系统设计规范
标准号:
GYJ 45-1992
标准名称:
电视演播室灯光系统设计规范
标准类别:
广播电影电视行业标准(GY)
标准状态:
现行出版语种:
简体中文下载格式:
.zip .pdf下载大小:
1.18 MB
点击下载
标准简介:
GYJ 45-1992.
1总则
1.1电视演播室灯 光系统设计规范(以下简.称灯光规范)系按彩色电视考虑的.本规范适用于电视演播室、电教演播室的新建、扩建和改建的灯光系统设计。凡制作电视图像的场所也可参照执行。
1.2 演播室灯光系统设计应符合国家规定的方针、政策,并与广擂电视事业发漫规划相现行国家和行业标准的有关要求。
1.3演播室灯光系统的设备配置,必须纳入电视工艺总体系统进行考虑,并与有关专业协调配合,以实现制作节目的综合效益。
1.4演播 室灯光系统设计应符合有关技术要求,并做到安全可靠、技术先进、经济合理、运行维修方便、节约能源.便于发展。
1.5必须选用符合相应标准和有关规定的设备和安装材料,严禁使用无生产许可证和无产品检验合格证的产品。
1.6演播室灯光 系统主要包括:悬吊装置、灯具、光源、调光设备、布光控制设备、供电设备和布景装置。
2一般要求
2.1演播室的照度
2.1.1演播室演区综合光的垂直照度不应小于2000LX.
2.2演播室的色温 及显色指数
2.2.1演 区光的色温为3050士150K.
2.2.2演区光的显色指数不应小于85(连续光谱)。
2.3演播室灯光对供电的要求
2.3.1演播室的灯光供电为交流三相四线,380V/220V ,50H2。至灯具电压为交流单相220V,系统接地形式采用TN-S系统。灯光专用变压器可单设按地极。
2.3.2直播演播室的灯光宜采用两路供电。两路电源宜在末端自投。一般演播室宜采用有一路电源( -般为外电)。
2.3.3演播室灯光用 电量应按全场为一个大演区的情况计算,详见2.1.1.
2.3.4演播室不录制节目时,灯光电源(即调光器室配电柜的进线电源)应能断开。演播室的工作照明由照明系统供电,水平照度不应小于100LX.
2.3.5调光控制 台的电源宜由工艺供电系统供给。
2.3.6灯光设备层应设工作照明、应急照明和维修电源.
2.4演播室灯光对空调设备布置的要求
2.4.1演播室的空调,当采用 上送上回时,送风管和回风管在演区内的高度应在天幕以上或取平。
2.4.2演播室送风管和回风管距悬吊装置、灯具、电缆和桥架等的净距不应小于50mm.
2.4.3调光控制室、调光器室的温、湿度要求见行业标准《广播电视中心技术用房室内环境要求》“GYJ43- 90”。
2.5演播室灯光对给 、排水的要求
2.5.1需做化学实验或设有水冷却激光设备的演播室,宜设给、排水系统。
2.5.2标称面积在 400m2及400m2以上演播室的雨淋千管不宜设在灯光设备层;若需
部分标准内容:
电视演播室灯光系统设计规范
1992年10月1日实施
中华人民共和国广播电影电视部1总则
1.1电视演播室灯光系统设计规范(以下简称灯光规范)系按彩色电视考虑的。本规范适用于电视演播室、电教演播室的新建、扩建和改建的灯光系统设计。凡制作电图像的场所也可参照执行。
1.2演播室灯光系统设订应符合国家规定的方针、政策,并与广播电视事业发展规划相适应。在设计中除按本规范执行外,尚应符合现行国家和行业标准的有关要求。1.3演播室灯光系统的设备配置,必须纳入电视工艺总体系统进行考虑,并与有关专业协调配合,以实现制作节目的综合效益。1.4演播室灯光系统设计应符合有关技术要求,并做到安全可靠,技术先进、经济合理、运行维修方便、节约能源、便于发展。1.5必须选用符合相应标和有关规定的设备和安装材料,严禁使用无生产诈可证和无产品检验含格证的产品。
1.6演播室灯光系统主要包括:悬吊装置、灯其、光源、调光设备、布光控制设备、供电设备和布景装置。
2般要求
2. 1演播室的照度
2. 1. 1演播室演区综合光的垂直照度不应小于2000LX。
2.2演播室的色温及显色指数
2.2.1游区光的色温为3050士150K。2.2.2演区光的显色指数不应小于85(连续光谱)。
GYJ45—92
2.3演播室灯光对供电的要求
2.3.1、演播室的灯光供电为交流三相四线,380V/220V,50H:。至灯具电压为交流单相220V,系统接地彩式聚用 TN一S 系统。灯光专用变压器可单设接地极
2.3.2直播演播室的灯光宜采用两路供电。两路电源宜在末端自投。一般演播室宜采用有一路电源(一般为外电)。
2.3.3渡播室灯光用电量应接全场为~个大演区的情况计算,详见2.1.1。2.3.4演播室不录制节自时,灯光电源(即调光器室配电柜的进线电源)应能断开。演播室的工作照明由照明系统供电,水平照度不应小于 100LX。
2.3.5调光控制台的电源宜由工艺供电系统供给。
2. 3.6灯光设备层应设工作照明、应急照明和维修电源。
2.4演播室灯光对空调设备布置的要求2.4.1演播室的空调,当采用上送上回时,送风管和回风管在演区内的高度应在天葬以上或取平。
2. 4. 2演播案送风管和回风管距悬吊装篮、灯具、电继和桥架等的净距不应小于50mm。2. 4.3调光控制室,调光器室的温、湿度要求见行业标准《广播电视中心技术用房室内环境要求》“GYJ43—90”。
2.5演播室灯光对给,排水的要求2.5.1需做化学实验或设有水冷却激光设备的演播室,宜设给、排水系统。2.5.2标称面积在400m2及400m以上滨播室的丽淋下管不宣设在灯光设备层:若需45
1994-2008 China Academic Joumal Electronic Publishing House. All rights reserved.http:/cnki.net设时,要求干管外皮与电缆桥架或电继外皮的最小距离不应小于500mm。
2.5.3给、排水干管不应穿越演播室、调光器室和调光控制室。
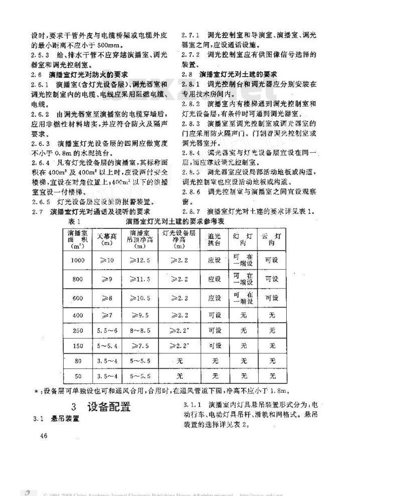
2. 6演播室灯光对防火的要求
2.6.1演播室(含灯光设备层)、调光器室和调光控制案内的电继,电线应采用阻燃电缆、电线。
2.6.2由调光器室至演播室的电缆穿增后,应用非燃性材料堵实,并应符合防火及隔声要求。
2.6.3演播室灯光设备层的四周应做宽度不小于0.8m的水泥挑台。
2.6.4凡有灯光设备层的演播案,其标称面积在400m*及400m2以上时,应设两付安全楼梯,宜设在对角位置上:400n1以下的演播室宜设一付楼梯。
2.6.5灯光设备层应设消防报警装置。2.7演播室灯光对通话及视听的要求表1
演播室
天幕高
2.7.1调光控制室和导演室、演播室.调光器室之闻,应设通话设施。
2.7.2调光控制室应有供图像信号选择的装置。
2.8演播室灯光对土建的要求
2.8.1调光控制台和调光器应分别安装在专用技术房间内。
2.8.2演播室内有楼梯通到调光控制室和灯光设备层,有条件时可通到调光器室,2.8.3演播室至调光控制室或调光器室的门应采用防火隔声门。门朝着光控制室或调光器室并。
2.8.4调光馨室与灯光设备层宜设在同一尿,而应近调光控制室。
2.8.5调光器室应设局部活动地板或构道,调光控制案也应设活动地板或沟道。2.8.6调光控制与演播室之间宜设观察窗。
演播室灯光对十建的要求详见表1。演播室灯光对土建的要求参考表演播室
吊预净高
灯光设备层
一端设
一端设
*:设备层可单独设也可和通风合用,合用时,在通风管道下面,净高不应小于1.8m。设备配置
3.1悬吊装置
演播室内灯具悬吊装置形式分为:电动行车、电动灯具吊杆、滑轨和网格式。悬吊装置的选择详见表2。
1994-2008China Academie JournalElectroniePublishing Hoyhgedhtp:/cnkinet表2
单车单灯
(卧式行车)
单车效灯
(卧式行车)
单车单灯
(挂式行车)
单车双灯
(挂式行车)
垂直吊杆
乘吊托
组合吊杆
水平吊杆
单向滑轨
纵横滑轨
满播室灯具最吊装置选择参考表结构组戚
卧式行车、伸缩
、收编敏
卧式行率,种增
喜、收境盘、灯板
挂式行车、伸输
攀、收留
挂式行车、神始
器、收施售、灯板
摇升装其神缩
静、收缴境
提升装置、伸堆
籍、收线量、灯板
提升装产,收缆
核、挂舒轩
提升装量,收
板、灯杆(3 ~
固定热、灯具小
车,弹黄吊杆或件
缩器(音形,链)
固定轨、滑轨、滑
轨小车灯具小
车,弹黄吊杆或神
器(管形、校链)
“并\字形固定架
所有悬吊下落物体的吊具,其安全系数 n 不应小于 9。
3.1.3悬吊装置在运行中应有明显的信号指示和限位、松断绳、过载保护等安全措施。3.1.4悬吊装置应可靠接地。
3.2光源、灯具及插接件
3.2.1演播室应选用光效高的光源和灯具,其色温应为 3150士50K,显色指数Ra应不小于85续光谱)。
3.2.2灯具的电气、机械、防火性应符合灯灯光
设备层
可不设
可不设
可不设
控制方式
行走,升降,电动
行走,升降;电动灯板押
缩手动、电动,灯板 360-
画转:电动、手动
行走、升障:电动
行走、升:电动,灯板伸
输:手动、电动,行板360
回转;电动,手动
升降;电动
计穿;电动
无装车动、电动
升降,电动
开降,电动
衍走手
升降手动、电动
行走:多方位手动
升降:手动、电动
适用演播室
面积(m)
150400
150400wwW.bzxz.Net
具通用安全要求和试验GB7000一86的要求。
3.2.3灯具插座应选用三芯影视照明专用插座。它必须符合《影视舞台灯具用单相三极播头、插座和连接器标准的要求。3.2.4灯具外壳应可靠接地。
3.2.5演播室内与悬吊装置配套使用的灯具,均应加安全措施。
3.2.6演播室灯具机械化程度选择详见表3.演播室灯具配置的选择详见表4。47
1994-2008 China Academic Joumal Electronic Publishing House. All rights reserved. http:/cnki.net带猫
注,1.凡聚光灯和同光灯均有4个扇,其中1个可为色扇。主
2.*普通灯具可手调的动作数量,依灯具种类和用途不同面不同。3.\○”:表示有的意思。
oloioo
oloolo
整糖激糖素普究,老
柔光灯、散光灯
柔光灯、散光灯
演播室灯具机械化程度选择参考表机
避缇秀焱好
灯具种类
1994-2008 China Academic JournalElectronicPublishing HoSAyhgrvedhttp/cnki.net袭4
灯具名称
螺纹透镜
聚光灯
回光灯
柔光灯
无透镜
天幕灯
演播案灯具配置选择崧考表
积(m\)
C 1994-2008 China Academic Joumal Electronic Publishing House. All rights reserved.150
http://cnki.net
续表4
灯具名称
地排灯
投景幻灯
聚光灯
转盘幻灯
光束灯
效巢器
闪电灯
字宙灯
色光灯
色光灯
色光灯
追光灯
三基色
荧来行
迪斯科灯
激光灯
跑带灯
电脑灯
3.3调光设备
演播室灯具配置选择参考表
3.3.1、演播室配置的调光设备,应符合《电子调光设备通用技术条件”、《电子调光设备600
性能参数及测试方法》和《电子调光设备对外界干扰允许值及测试方法》国家标准的要求。50
积(m)
400t及400m以.上演播室宜进用
计算机控制的调光设备(有后备电脑和于动备用装置):250m*及250m\以下演播室它选用简单记忆调光设备。调光设备选详见5。
1994-2008 China Academic JournalElectronicPublishing HoSAyhKrvedhttp:/cnki.net表5
演播室
计算机
计算机
计算机
计算机
计算机
(简单
记忆)
简单记忆
简单记忆
简单记忆
3.4布光控制设备
调光设备选择参考表
主要功能
3.4.1凡深用电动悬帛装置、机械灯具的演播室,均应配置布光控制设备。3.4.2布光总控柜应安装在调光器室。3.4.3分控箱(盒)和布光控制台(箱、盒)应设在演播室内。
3.5供电设备
3.5.1.演播室灯光宜采用专用变压器供电:且变压器的逆接组应采用 Dynll。3.5.2灯光变压器的容量应满足演播室的用电要求。两个及两个以上演播室共用…台变压器时,同时使用系数(0.6~1.0。3.6电缆
3.6.1出变电所灯光专用配电柜至调光器室电源柜的电缆,宜采用阻燃铜芯五芯电缆。相线和季线为等截面,
3.6.2演播室灯具的电缆应来用阻燃铜芯备用电
内/外
内/外
内/外
内/外
手携遥挖
单路容量(kw)
三电缆(相线、零线和保护地线)3
3.心3演播阻燃铜芯控制电缆线芯截面不应小于 0.5mm2。
演播案需移动的电缆,应采用阻燃软电缆。
演播室内非移动电缆均应沿桥架,线3. 6. 5
槽或穿铁管敷设。
3.6. 5不电压等级不宜走在同一控制电缆内(流65伏以下例外)。
3. 7布景装置
3.7.1演播室应设环幕轨道。400m及400m2以上宜设三道。250m2及250m*以下宜设两道。
3.7.2演播室应设电动布景吊杆,上与其它悬吊装置之净距不小于500mm,
3.7.3布景装置配置详见表6。
1994-2008 China Academic Journal Electronic Publishing House. All rights reserved. http:/cnki.net表6
演播室
布景装蜜配置参考表
幕布轨道设置
天幕轨道
拐弯半径
布配暨
(道)
(道)
布景设备
电动布景
(套)
宜说 1 2
宜设1~2
注:天幕轨道与褶幕轨道之间问距大干或等于150mm:两褶幕轨道之问间距大于或等于200mm;天兼轨道距挑台()大于或等于100mm。4技术设备布置
4.1演播室的灯具设置(包括数量和容长)应满足全场同时均为演区的要求,其照度见2. 1. 1.
4.2演播室内灯具升降、行走或停止时与其它灯具、风管、悬吊装置或其它设备的净距不应小于50mm。
4.3在调光器室内,调光器柜、配电柜和布光控制柜应排列整齐。操作面距墙不应小于1.8m,距其它设备不应小于2m。所有机柜的背面距后墙配线柜、端子柜或电缆桥架的距离不应小于 1m。
4.4需要后面捡修的调光控制台与墙或其它设备的闻距不应小于 1m。
4.5演播室灯具距最近的幕布的净距不应小于500mm
名词术语
附件A
A.1灯具悬帛部分
A.1.1悬吊装置:吊挂灯具的装登。A.1.2挂灯杆:吊挂灯具的圆管或轨道。52
A.1.3灯板:可以伸缩的挂灯杆。提升装置:能升降灯具的专用小卷A.1. 4
扬机。
A.1.5组合吊杆:提升装置和挂灯杆组合为一体,能电动升降的装置。
A.1.6水平吊杆:提升装置安装在灯栅架或灯光设备层上与挂灯杆分离,可通过四根及根以上铜丝绳电动升降的装置。A,1.7·垂直吊托:提升装置安装在灯栅架或设备层上与挂灯杆分离,并由伸缩器导向,可电动升降的装置。
A.1.8弹簧吊托:利用弹簧力和灯具重量的平衡关系,使灯具在空间保持所箭位置的装置。
A.1.9电动灯具吊杆:组合吊杆、水平吊杆、垂直吊杆的统称。
A.1.10电动行车:可以水平行走的提升装置。
A.1.10.1卧式行车:在轨道上水平行走的电动行车。
A.1.10.2挂式行车:悬挂在轨道下水平行1994-2008ChinaAcademic JournalElectroniePublishingHosyRyhksgrved.htp:enki.net走的电动行车。
A.1.11行车轨道:为电动行车提供水平行走和导向作用的构件。
A.1. 12伸缩器,在灯具升降和行走过程中,起导向作用和减少摆动辐度的装置。A.1.13收缆板,水平吊杆和组合吊杆升降时,起固定和收,放电继的构件。A.1.14布光控制设备:用电动避控,使悬吊装置及灯具做机械动作的设备。它包括:布光控制柜(箱)、分控箱(盒)和布光控制台(箱、盒)。
A.1.15滑轨感吊系统;由固定靴、滑、滑轨小车,灯具小车,弹簧吊杆或伸缩器及灯具组成的装置。
A,1.15.1固定轨:安装在灯栅架或顾棚下的轨道。
A.1.15.2滑轨:通过滑小车,在固定轨组成的求平面上自由移动的轨道。A.1.15.3滑轨小车:连接阅定轨和滑轨的小车。
A. 1. 15. 4
灯具小车:便灯具或弹簧吊杆
(仲缩器)在固定轨上或滑轨上移动的小车A.2灯具部分
A.2.1机械灯其,可电动遥控1个及1个以上机械动作的影视灯具。
A.2.2杆挖控灯其:瓜操作杆手动控制1至3个机械动作的影视灯其。
A.2.3无透镜聚光灯:灯具前部无透镜,能调节光束,使之能聚光彧散光的灯具。A.2.4螺纹透镜聚光灯:在灯具前部装有螺纹透镜,能调节光束,使之能聚光和散光的灯具。
A. 2. 5散光灯:无透镜,能产生均匀漫反射光的灯具
A.2.6柔光灯:光线完全通过反光面反射,能产生足够散射面的灯具。
A.2.7天蒂灯,从上向下照射天幕,可按色分组排列的散光灯。
A.2.8地排灯:以下向上投光,可题射天幕或景物的散光灯。
A2.9回光灯:无透镜.在灯箱籍后壁装有球面或抛物面反光镜,在灯前加遮光还,使直射光和反射光不产生散射的聚光灯。A,2.10投浸细灯:慎用幻灯片,向天幕背景投射景物的灯晨。
A. 2. 11光束灯,能投射 5°~40°光束且光班清晰的灯具。
A.2.12轮聚光灯(造型灯):采用深椭反光镜及物镜或变焦距物镜,可投射各种不间形状的轮廓和光影的灯具。
A.2.13·追光灯:用组合镜头构成长焦距的案光灯,使光斑清晰可调,能远距离跟踪表演者的光灯。
A,2、14效果器:附加在投景幻灯上,能产生特种效果(如跑云,烟火水纹、波浪等)的装置。
A.2.15流动灯,在地面或挑台上临时增加的普通灯具。
A.2.16特殊灯:演区中为满足表演特殊效果而使用的灯具(如火,火光,光等)。A.3光线部分
A, 3. 1 综合光;渡区布光完成后,面对摄像机各种光的总和。
@:1994-2008 China Academic Journal Electronic Publishing House. All rights reserved.http:/cnki.net妻B
机械螺纹透镜聚光灯
杆控瞬纹透镜聚光灯
螺纹透镜聚光灯
摄犹翻镜
附件B图形符号
B1灯光设备主要图形符号见裁B
长电视演播室灯光系统设计规范图形符号表符号
.~220V
~~220V
~220V
~220V
~-220V
--220V
~220V
~220V
0,25~0.8kw
0, 25--0. 8kw
0. 25~~0, 8kw
1994-2008 ChinaAcademic JournalElectroniePublishing HoKedhtp:cnkinet续表B
杆戏耐
杆控柔光灯
机械回光灯
~~220V
~220V
~220V
~220V
~-220V
~220V
~220V
4×1kw
4×0. 8kw
2X1. 25kw
2x1kw2x0.8kw
1.25kw、1kw.0.8kw
4 ×1. 25kw
4×1kw
2 x1.25kw
2x1kw2x0.8kw
1.25kw.1kw.o.8kw
1994-2008 China Academic Journal Electronic Publishing House. All rights reserved. http:/cnki.net55
续表 B
杆控回光灯
杆控天幕灯
~220V
~220V
~220V
~220V
r-220V
4×1.25kw
3×1kw
2× 1.25kw
2×1kw
1.25kw.3kw.o.Bkw
4×1.25kw
3×1.25kw
3×1k-
2×1.25kw
1.25kw.1kw.0.8kw
1994-2008 China Academic JournalElectroniePublishing HoAyhkrvedhttp/cnki.net
小提示:此标准内容仅展示完整标准里的部分截取内容,若需要完整标准请到上方自行免费下载完整标准文档。
标准图片预览:





- 其它标准
- 热门标准
- GY广播电视行业标准
- GY/T202.2-2016 广播电视音像资料编目规范 第2部分:音频资料
- GD/J106-2020 光纤配线架技术要求和测量方法
- GY/Z199-2004 广播电视节目资料分类法
- GY/T342-2021 互联网电视总体技术要求
- GY/T158-2000 演播室数字音频信号接口
- GY/T250-2011 数字电影流动放映系统用投影机技术要求和测量方法
- GY/T204-2004 有线电视用户服务规范
- GY/T205-2005 广播实况转播节目传输通路技术规范
- GY5067-2003 广播电视建筑设计防火规范
- GY5066-2000 电影摄影棚灯光系统设计规范
- GY24-1984 省辖市级广播电视中心建设规范
- GY/T228-2007 标准清晰度数字电视主观评价用测试图像
- GY5078-2008 有线电视分配网络工程安全技术规范(附条文说明)
- GY5060-1995 广播电影电视建筑抗震设防分类标准
- GD/J080-2018 应急广播系统资源分类及编码规范
- 行业新闻
网站备案号:湘ICP备2025141790号-2