- 您的位置:
- 标准下载网 >>
- 标准分类 >>
- 公共安全行业标准(GA) >>
- GA 395-2002 边防执勤证
标准号:
GA 395-2002
标准名称:
边防执勤证
标准类别:
公共安全行业标准(GA)
标准状态:
现行出版语种:
简体中文下载格式:
.zip .pdf下载大小:
190.25 KB
点击下载
标准简介:
GA 395-2002.Certificate for border control duty enforcement.
1范围
GA 395规定了边防执勤证的式样、规格.制证材料等技术要求和检验、包装、运输与贮存的规范。
GA 395适用于边防执勤证的制作、检验、包装、运输和贮存。
2引用标准
下列标准所包含的条文,通过在本标准中引用而构成为本标准的条文。本标准出版时,所示版本均为有效。所有标准都会被修订,使用本标准的各方应探讨使用下列标准最新版本的可能性。
GB/T2410-1980透明塑料透光率和雾度试验方法
GB/T 17172- 1997 四一七条码
CY3--1991色评价照明和观察条件
GA 244.2000 人 民警察警徽技术标准
3技术要求
3.1 式样
边防执勤证为本式(仅有封面、封底和封二、封三,无内页),见附录A(标准的附录)、附录B(标准的附录)、附录C(标准的附录)、附录D(标准的附录)。
3.2 颜色
边防执勤证封面和封底为绿色(C 60.Y 60),字为黑色,封面中部印有彩色警徽;见附录A,其警徽应符合GA 244的要求。封二和封三印有绿色底纹(C 40、Y 40),封二、封三上方“中华人民共和国公安部”和“MINISTRY OF PUBLIC SECURITY PEOPLE'S REPUBLIC OF CHINA"文字及印章为红色(M 100.Y 100),其余文字为黑色。
3.3 底纹
边防执勤证封二、封三的底纹由汉字“公安边防”及弧形线条图案组成。见附录E(标准的附录)。
3.4 内容、字体与字号
3.4.1 边防执勤证封面的文字为中.英文对照。内容为:公安边防部队 边防执勤证 中华人民共和国公安部。见附录A。
部分标准内容:
中华人民共和国公共安全行业标准GA 395: 2002
执勤证
Certificate for border control duty enforcement2002-11-12发布
中华人民共和国公安部发布
2002-11-12 实施
GA395—2002
本标准的全部技术内容为强制性前
本标准的附录A、附录B、附录C、附录D和附录E均为标准的谢录,本标推由公安部边防管理局提山本标准由公安部计算机与信息处理标准化技术委员会归[「。本标准由公安部边防管理局起。本标准主婴起草人:刘海涛游、贾荣炽、巢明峻。本标准由公安部边防管理局负责解释。1范围
中华人民共和国公共安全行业标准边防执
Certificale fur bordcr confrof duty cnforcementGA 395—2002
本标难规定了边防执勤证的式样、规格、制证材料等技术要求和检验、包装,运输与贮存的规范。本标推适用于边防执勒证的制作、检验、包装、运输和忙存。2引用标准
下列标准所包含的案文·通过在本标准中引用面树成为本标准的条文。本标准山版时,所示版本均为有效,所有标准都会被修订,使用本标准的各方应探讨使用下列标准最新版本的可能性。GB/T2410-1980透明塑料透光率和雾度试验方法GB/T 17172—1997四—七条码
CY3—1991色评价照明和观案条件GA2142000人民警察警微技术标准3技术要求
3.1武村
边防执勤证为本式(仅有封面、封底和封二,封三,无内).见附录A(标准的附录),附录B(标准的附录)、附录C(标准的附录)求标泄的附求,3.2色
边防执证封面和封底为绿色(C60Y60),字为黑色,封面中部印有彩色警徽:见附录A,其替徽应符合A214的要求。封二和封一印有禄色底纹(40,Y10).封二、封三1方“中华人民共和国公安部\和\MINISTRYOFPUILICSECCRITYPEII.E'SREPUHLICOFCHINA”文字及印章为红色(M100.Y100),其余文学为黑色,3.3底纹
逆效勤计封二、封兰的底纹出汉字\公安逆防”及弧形线条图案组戒。免随录E(标摊的附录)。3.4内密、字体与字号
3.4.1边院执辆证封面的文字为中英文对照内穿为:公安迎防部队达防执勤证中华人民共和国公安部,北附录A。
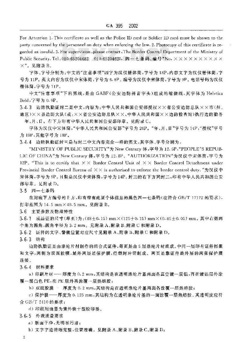
字体、学号民:中文\公安边防部队”和\中华人民共和国公安部”为汉仪楷体简、字号为18P。“近防执勤证\为汉仪楷体简,宁号为 32P。英文\BORIDER NTROL FORCES\为Iimes New Ronian 体,字号为12.5P:英文\CERTIFICATEFOR BORDERCONTROI.DUTYENFORCEMENT\TimesNcW RORn 体.字号为 1O. 5P;\MINISTRY OF PHI.IC SECURITY PEOPLF'S REPUBLIC UFCHINA\为 Timcs New Romnan 体,字号为 I2P,3.4.2边防执剪证封底的内为:注意事项1.执翻人员在执勤决法时必须间当事人出示本证及警官证或十兵证。2、本证复印件无效,3.公安部边防节理局临督电话:010-65204482.010-65204620,Poinr%中华人民共和国公安部2002、11-12批准2002 - 11-12 实施
GA 3952002
For Attention l. This certificate as well as the Police ID card or Soldicr ID card must be shown to thcparty ccnrernerd hy the personnel an duty when enforcing the law. 2. Photocopy of this certificate is re-garded as invalid, 3, For supervisicn+please eontaet,'The Burder Conttl Department uf the Ministry ofPublic Sccurity.Tel,01a-652044820l0-65204620.四--七条码.编号\Nu.XXX×XXX×XXX”。见附录 B.
字体、宁号分别为:中文的“注意事项”四宁为汉仪措体简,字号为18P,内容文宁为议仪柑体简,宁号为11P。英文内容为汉仅中笨体简,宁号为6.6P,编号为汉仪中末体简,宁号为9P。电话号码为汉仪楷体简,字号为11P。
中文“注意事项\下的黑线,是由GABF(公安边防拼音字头)组成的缩微线,其字体为HelvticzBold,字号为 0. 9P。
3.4.3边防执勤证封二是中文,内容为:中华人民共和国公安部授权×X省公安边防总队××市(州、地区)X×县边附大队(或:××省公安边防总队×X,中华人民共和国×X边防检查站)执行边防勤务年、月,口。下方印有中华人民共和国公安部印章。见附求C。字体为汉仪中宋体简,“中华人民共和国公安部\学尽为20P。“年、月,日\学号为11P,授权”字号为19P.其他字号18P。
3.4.4边防执勤证封三是与封二中文内容完全一样的英文,其字体,字号分别为:\MINISTRY OF PUBLIC SECLRITY\为NewCentury体.字号为I2.5P.\PEOPLE*SREPUB[.H: OF CHINA”为 NeW CenTuTy体,字号为 I2.8P,\AUTIIORIZATION\为汉仪中采体简,字凸为12P, \This is io ccrtify ihat X X Border Control Utit of X X Bordet Control IDetachment underProvincial Border Control Furcau of X X is authrrized tn cnforce ihe bnrder cantrol duty.\为汉仪中宋体简,字号为P,H期是汉仪中宋体简,字号为14P,封三的右下方同封二,印有中华人民共和国公穿部印章,见附求。
3.5四—条码
在时底下方编号的F:方,印有带有此证个体信息的黑色四一七条码(应符合GB/T17172的要求)。打印范围为14.5mm×49.5mm。见附录B。3.6主要参数及物理特性
3.6.1成品证的尺寸(单贞)为:(88士0.15)mm×(125十0.15) mm×(0.85±0.05)mm,其中行侧两个角为圆角,圆角半径为 3. 2 mm 见附录 A,附录B,附录 C 和附录D。3. 6. 2 证件的文字,替微位置对应尺寸见附录 A、附录 B,附录 C 和附录D,3.6. 3结构
边防执勤证是由涤纶片材制作的组合式证件,每页是由5层涤纶片材组成。中问一层印有证件图案和文字,两侧为双面胺膜,最外两层是保护膜,经塑封冲切制成。两页是靠证件最外层的两张保护膜连接。
3.6.4材料要求
a)印刷片材一--厚度为0.2mm,其结构是在透明涤纶片基两面各真空镀一层铅,再在镀铅层外涤覆一层白色 PE,在 PE层外再涂覆·-层热熔胶:h)双面胶膜:厚度为0.2mm,其结构是衣透明涤纶片基两面各涂覆一层热熔胶;c)保护膜一一厚度为0.125mm,其结构为在透明涤纶片基的一面涂覆一层热熔胶。其透明度应符合C13/T2410的要求;
d)印刷用油墨为紫外快十型胶印墨。3.6.5外观质量要求
a)版面干净,无明最污迹,
b)文字字迹清晰完整,位置准确,见附录A,附录B,附录C,附录I,2
GA 395—2002
)底纹印刷要求网点清晰.最小网点面积5%。见附录E:d)颜色符合样证色标要求;
e黑色字密度为1.2~1.6
f)止反两面印刷尺寸定位准确,误差小下上0.5mm。4检验方法
4.1检验器具
a)钢板尺:
b)密度计:
e)5倍以上的放大镜:
{)千分尺:
!)半径熙1
)计算机及与四一七条码读写相关的软件和四一七条码识读器,4.2尺寸检验
用卡尺。千分尽及半径规测量尺,应符合 3. 6.1的要求。4.3外规检验
外观质量应符合 3. 6. 5的要求。在止常光照条件下(光照条件应符合 CY 3的要求),用肉眼自接观察或钢板尺检验证件的式样、额色、字体、产号,应符合第3竞的规定。用放大镜检查底纹、缩微线应符合3.3,3.4.2的有关规是。
4.4材料检验
用千分尺对每种材料均进行厚度检测。印刷片材进行印刷适应性试验。4.5四·七条码检
使用 4. [ 中的 f)对每本证件中的四一·七条码进行检测。5检验规则
5.1每批边防执证应逐个进行出厂检验,产品经检验合格后方能出厂。5.2出厂产品应符合本标准中全部技术要求。6包装、运输与贮存
6.1包装
6.1.1过防执谢证以本为单位,每二十本为一个小包装。小包装盒的材料为牛皮纸。6.1.?每」个小包装装一个包装箱,6.1.3包装箱材料选用3层樱纸箱。6.1.41
包装箱用尼龙打包带打紧,能感承长途运输和彩次搬运。6.1-5
标记。
包装箱两端应标明:企业名称、产品名称、数量、装箱员、牛产日期&注意事顷(如“防潮湿\)等6. 2 运输与忙存
6.2.1运输应用防雨、防潮、洁净的运输工具,6.2.2搬运时不得将包装籍翻转滚动或从高处扔下,6.2.3成品的贮存.保管要严防环境潮湿的影响,堆改高度不得超过规定要求。3
GA 395 2D02
附录A
(标准的附录)
边防执翻证封面式样及尺寸
公安边防部队
BORDER CONTROL FORCES
边防执勤证
CERTIFICATEFOR BORDER CONTROLDUTY ENFORCEMENT中华人民共和国公安部
MINISTRYOFPUBLICSECURITY此内容来自标准下载网
PEOPLE'SREPUBLICOFCHINA
承位mm
GA 395—2002
附录B
《标准的附录)
边防执勘证封底式样及尺寸
注意事项
1:执勤人员在执勤执法时必须向当事人出示本证及享官证或士兵证,2.本证复印件无效,
3.公安部边防管翌局监督电话:010-652044821010-65204620
Pnics E'ar Allerlintl
. [ris cerlificale as well as the Inlice iD carl ar Solller[ Cerd muet te showrn to the paity eorcerned by thePeryoruncl on cuty When eniprcing thc law.2. Photixcupy of this ccrtificale is: regardod as invalid.3. For supcrvisitin. jlease oarlarl.The Bordke: Contiul Departrort of -he Ministy otFubl Seerity
Tcl: D1(-652(4432014-65204620No. 21611112403
单位:mm
GA 3952002
附录C
(标滩的附录)
边防执勤证封二式样及尺寸
中华人民共和国公安部
授权:
辽宁省公安边防总队
丹东市(州、地区)宽甸县
边防大队执行边防勤务。
(公安部章)
2001年1月1日
单位:m
GA395 -2002
附录D
(标的附录)
边防执勤证封三式样及尺寸
MINISTRY OF PUBLIC SECURITY
PEOPLE'S REPURLIC OF CHINA
AUTHORIZATION:
This is to certify that Kuandian Barder ControlUnit of Darkdong Border Control Detachrrent underProvincial Border Control Bureau of Liaoning isauthorized to enforce the border control duty.(公安部章)
Jan.1,2001
单位:m
GA395—2002
(标推的录)
边防执勤证封二、封三的底纹(放大)样公安究理公学理访
小提示:此标准内容仅展示完整标准里的部分截取内容,若需要完整标准请到上方自行免费下载完整标准文档。
标准图片预览:





- 其它标准
- 热门标准
- GA公共安全标准
- GA407.1-2003 进口机动车制造厂品牌名称代码 第1部分:制造厂各称代码
- GA563-2009 警服 春秋执勤服
- GA470-2004 法庭科学DNA数据库现场生物样品和被采样人信息项及其数据结构
- GA899-2010 大型焰火燃放作业单位资质条件及管理
- GA300.1-2001 看守所在押人员信息管理代码 第1部分:看守所编码
- GA/T368-2001 入侵报警系统技术要求
- GA40-2004 交通事故案卷文书
- GA385-2002 火灾声和/或光警报器
- GA/T704.15-2007 出入境管理信息代码 第15部分:中国机读护照证件名称及种类代码
- GA/T704.11-2007 出入境管理信息代码 第11部分:入出境人员乘坐交通工具类型代码
- GA473-2004 抗人精液血清试剂
- GA/T536.4-2005 易燃易爆危险品 火灾危险性分级及试验方法 第4部分:遇水放出易燃气体物质分级试验方法
- GA/T70-2004 安全防范工程费用预算编制办法
- GA/T66-1994 内扣式消防接口产品质量分等
- GA44-1993 消防头盔
- 行业新闻
网站备案号:湘ICP备2025141790号-2