- 您的位置:
- 标准下载网 >>
- 标准分类 >>
- 通信行业标准(YD) >>
- YD/T 1350.2-2005 波分复用(WDM)系统网络管理接口技术要求 第二部分:通用信息模型部分
【YD通讯标准】 波分复用(WDM)系统网络管理接口技术要求 第二部分:通用信息模型部分
- YD/T1350.2-2005
- 现行
- 点击下载此标准
标准号:
YD/T 1350.2-2005
标准名称:
波分复用(WDM)系统网络管理接口技术要求 第二部分:通用信息模型部分
标准类别:
通信行业标准(YD)
标准状态:
现行出版语种:
简体中文下载格式:
.zip .pdf下载大小:
2.19 MB
点击下载
标准简介:
YD/T 1350.2-2005.Technical specification of Wavelength Division Multiplexing (WDM) system network management interface Part 2: the generic information model part.
1范围
YD/T 1350.2规范了与协议无关的多厂商波分复用系统(WDM)EMS与NMS之间的接口的信息模型。本部分适用于规范、设计和开发WDM网络管理系统(NMS)的向下接口部分和WDM网元管理系统(EMS)
的向上接口部分。
在开发WDM网络管理系统(NMS) 以及WDM网元管理系统(EMS) 时,可根据要求选用CMISE/CMIP(Q3)或CORBA (IDL) 技术实现所定义的信息模型。
2规范性引用文件
下列文件中的条款通过本部分的引用而成为本部分的条款。凡是注日期的引用文件,其随后所有的修改单(不包括勘误的内容)或修订版均不适用于本部分,然而,鼓励根据本部分达成协议的各方研究是否可使用这些文件的最新版本。凡是不注日期的引用文件,其最新版本适用于本部分。
ITU-T M.3020(2000)TMN接口规范方法论
ITU-T M.3100(1995)通用网络信息模型
ITU-T X.721(1992)管理信息定义
ITU-T Q.821(1994)告警监视
ITU-T Q.822(1994)性能管理
ITU-T C.774(1992)SDH网元层管理信息模型
ITU-T X.738(1993)系统管理:概要功能
ITU-T X.731(1992)系统管理:状态管理功能
ITU-T X.739(1993)系统管理:距离对象和属性
ITU-T Q.811(1993)Q3和X接口的低层协议框架
ITU-T Q.812(1993)Q3和X接口的高层协议框架
部分标准内容:
YD/T1350.2-2005
波分复用(WDM)系统网络管理接口技术要求第二部分:通用信息模型部分Technical specification of Wavelength Division Multiplexing (WDM) systemnetwork management interface Part 2: the generic infornmation model part2005-05-11发布
2005-11-01实施
中华人民共和国信息产业部发布前言
规范性引用文件
缩勝语
管理功能集
故障管理功能集
性能管理功能集
配置管理功能集
安全管理功能集
开销管理功能集
管理实体
通用管理实体
故障管理实体
性能管理实体
配置管理实体
安全臂理实体
开销管理实体
附录 A (资料性附录)
信息建模方法
YD/T 1350.2-2005
YD/T 1350.2-2005
“波分复用(DM)系统网络管理接口技术要求”分为4部分:1波分复用(TDM)系统网络管理接口技术要求第一部分:接口功能部分2.波分复用(证DM)系统网络管理接口技术要求第一部分:通用信息模型部分3.波分复用(WDM)系统网络管理接口技术要求第二部分:基于CDMU/CMIP的信息模型部分4.波分复用(WDM)系统网络管理接口技术要求第四部分:基于IDL/IIOP的信息模型部分本部分是第二部分,
本部分非等效采用ITU-TG.774SDH网元层管理信息模型、TTU-TM.3100通用网络信息模型等国际标推,并结合国内需求制定。本部分附录A为资料性附录。
本部分由中国通信标准化协会提出并归口。本部分起草单位:中国电信集团公司信息产业部电信研究院
本部分主要起草人:张侃张德华张国巅汪琪王郁1范围
YD/T 1350.2-2005
波分复用(WDM)系统网络管理接口技术要求第二部分:通用信息模型部分
本部分规范了与协议无关的多厂商波分复用系统(WDM)EMS与NMS之间的接口的信息模型。本部分适用于规范、设计和开发WDM网络管理系统(NMS)的向下接口部分利WDM网元管理系统(EMS)的向上接口部分。
在开发WDM网络管理系统(NMS)以及WDM网元管理系统(EMS)时,可根船要求选用CMISECMIP(O3)或CORBA(IDL)技术实现所定义的信息模型。2规范性引用文件
下列文件中的条款通过本部分的引用而成为本部分的条款。凡是注日期的引用文件,其随后所有的修改单(不包括勘误的内容)或修订版均不适用于本部分,然而,鼓励根据本部分达成协议的各方研究是否可使用这些文件的最新版本。凡是不注日期的引用文件,其最新版本适用于本部分。ITU-T M.3020
ITU-I M.3100
ITU-T X.721
ITU-T Q-821
ITU-T Q.822
ITU-T G.774
ITU-T X.738
ITU-T X.731
ITU-T X.739
[TL-F 0.81]
IIU-T 0.812
缩略语
(2000)
(1995)
(1992)
(1994)
(1994)
(1992)
(1993)
(1992)
(1993)
(1993)
(1993)
下列缩络语适用于本标准。
TMN接口规范方法论
通用网络信息模型
管理信息定义
告署监视
性能管理
SDH 网元层管理信息模型
系统管理:概功能
系统管理:状态臂理功能
系统管理:距离对象和属性
Q3和X接口的低层协设框架
Q3和X接口的高层协议框架
Common MangemHnt Irformation ProtocolCornmon Management lnformation ServiceCommon Objeut Reuesi BrokerArchitectureCORBA
Element Management Layer
Flemert Management System
Intefface Definition IanguageNetwork Element
Network Flement Layer
Nelwork Menagemell Iayer
Netwerk Managenment System
Optiead CHannel
公共管理信息协议
公共管理信息服务
公共对象蒲求代理结构
网元管埋层
网元管理系统
接口定义语言
网元层
网络管理层
网络管理系统
光通路 (光通道)
KAOIKA
YD/T 1350.2-2005
Optical Multiplex Section
Optical Transmiseion SectionUnified Modeling Language
Wavelength Division Multiplexing管理功能集
光复用段
光传送段(光放大段)
通用建模语言
波分复用
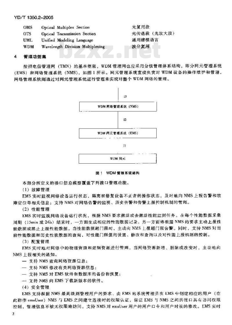
按照电信管理网(TMN)的基本柜架,WDM管理网也应采用分级管理体系结构,即分网元管理系统(EMS)和网络管理系统(NMS),如图1所示。网元管理系统直接负责对WDM设备的操作维护和管理,网络管理系统则通过对网元管理系统进行管理来实现对整个WDM网络的管理,13
WDM网络管理系统(NMS)
WDM网元管理系统(EMS)
D网元
图 1 WDM普理系统站构
本部分所定义的接口信息模型覆盖下列接口管理功能。(1)故障管理
EMS实时监视网络设备运行状态,隔离和修复设备不正常的操作状态,及时地向NMS上报告警和故障定位等相关信息:支持NMS对网络告警的监视、历史告警和告警上报挖制机制的管理。(2)性能管理
EMS实时监视网络设备运行状况,根据NMS要求激活或去激活性能监测任务。在每个性能数据采集周期(15min或24h)结束时,一方面生成相应的性能数据记录,另一方面将根据NMS的要求主动上报性能数据或禁止上报性能数据。当性能数据超门限时,主动向NMSL:报超门限告警。向时,支持NMS对当前性能数据和历史性能数据的查询,对性能门限值的设置、修改和查询以及对性能上报机制的控制。(3)配置管理
EMS实时地对网络中的物理资源和逻辑资源进行管理,当网络资源新增、删除或改变时,主动地向NMS 上报相关的通知。
一支持NMS查询网络资源信息:
一支持NMS修改有关网络资源信息;支持NMS对EMS软件和数据库的备份和恢复:一支持NMS向EMS下载新版本的软件。(4)安全管理
EMS 支持根据 NMS 最高级别管理用户的要求,由 FMS 的系统管理员在 EMS 中创建相应的用户(在此称作emsUser)NMS与EMS之间建立连接时的权限认证,保证EMS与NMS之间的接口具有访问权限控制,管理信息不被尤权限地访问。支持NMS对emsUser用户的用户口今和用户时效的修改。EMS实时2
YD/T 1350.2-2005
检测网管系统的安全状况,当检测到网管安全方面的漏润时,主动地向NMS上报网络安全告警。(5)开销管理
EMS实时地对网络中的开销资源(公务通路和用户通路)进行管理,当开销资源新增或删除时,主动向NMS上报对象创建或删除的通知,支持NMS对网络中公务通路资源和用户通路资源信息的查询。本部分参照《WDM网络管理接口技术规范一一接口功能部分》定义图1中12处的管理功能集,并针对每个管理功能集措述NMS与EMS信息交互时所涉及的管理实体和管理实体之间的交互关系。故障管理功能集
本部分中定义的故障管理功能集用于支持《WLM网络管理接口技术规范障管理部分的接口功能。
4.1.1故随管理
接口功能帮分》中的故
故障管理足指实时监视网络设备运行情况,提供故障告警和故障定位等相关信息。EMS接口应支持NMS对网络告警的监视,历业告警的管理和告警I-报控制机制:4.1.2用例描述
故障理用例如图2所示,
GelCunentAlard
Summary Report P'eriod
SelCurrenLAlxm
Sumouary HepurPeriod
mertAlarm
SumaryReponPeriod
Pernil/InhibitCu
umrlaryReon
GetAlunRepartRau
DeldeAlanepalRoute
SeAlmRepxtRaute
用例 (Use Case): AlarmReportAlarm Repanlt
CresleAlunntepartRoute
Ce:Flistory AlamRecard
Se MaxLrgSize/SelCunentLoesixeSeLogFille
SeLogFulLActio
CunentAlmmSummuryRepart
PernV/rhibiLAur
CrteAlumFidle
SeLAlanier
GetAlarm Fillur
图 2 故障管理用例
告警实时上报,EMS实时监视DM网络设备和EMS网管系统自身的运行情况,当检测到网络设备或FMS网箭系统自身出现敏障情况时,及时向NMS上报告警事件。用例(Uae Cnse):GetCurrentAlarmSummary查询当前告警汇总报告。NMS向EMS发送查询当前告箐汇总报告的请求,接收FMS发送的满足查询要求的当前告警汇总报告。
YD/T1350.2-2005
用例(UseCase):CurrentAlarmSummaryReport(可选)期土报当前告警汇总报告。EMS将当前告警汇总报告周期性地上报给NMS。用例]Use Case):GetHistoryAlarmRecord查询历史告警记录。NMS向EMS发送查谢历史告警日志的请求,接收EMS发送的满足套谢要求的历史告警记录。
用例 (Use Case): SetLngFilter设置EMS的日志过滤条件。NMS向EMS发送设置H志过滤条件的请求,接收来自EMS的处理结果,用例(UseCese):SetMaxIngSize/SeCumentLagSizt(可选)设置EMS日志的最大存储容量和当前存储容虚。NMS向EMS发送设置H志最大存储容量和/或当前存储容虽的请求,接收来自EMS的处理结果。用例(Use Case):SetLagFullAction(可选)设置EMSH志存储容量超限时的行为表现。NMS向EMS发送设置日志存储穿量超限时的行为表现的消求,接收来自 EMS 的处理结果。用例(UaeCase):Pemit/nhihitCurtentAlaimSummaryReporl允许/禁止上报当前告警。MMS向EMS发送将事件前向鉴别器的操作状态设置为enable或disahle的请求,接收来白EMS的处理结果。用例(Use Case):CreateAlamFilter设置EMS的告警上报过滤条件。
情说一:EMS中不存在与NMS有关的前向鉴别器对象NMS向EMS发送创建前向鉴别器的请求,指定前向鉴别器的告警上报过滤条件和指定前向整别器的上报路由对NMS,接收来自EMS的处理结果。情况二:EMS中存在与NMS有关的前向鉴别器对象NMS向EMS发送设置前向鉴别器的告警上报过滤条件的请求,NMS接收来白EMS的处理结果用例(UseCase):SetAlarmFilter修改RMS的告警上报过滤条件。NMS向FMS发送修改前向鉴别器的告警工报过滤条件的请求,接收来白 EMS 的处理结果。
用例(UseCase):GetAlarmFilter查看EMS的告警上报过滤条件。NMS向EMS发送查看前向鉴别器的估誉警上报过滤条件的请求,接收来白EMS 的查询结果,
用例(UseCase):CreateAlarmReportRoute(可选设置EMS的告警.I:报路由。NMS向EMS发送创建前向鉴别器的请求,并指定前向鉴别器的告警报路由,接收来自EMS 的作结果。用例(Use Case):SetAlarmRejitRoute (可选)修改EMS的告警上报路由、NMS向EMS发送修改前向鉴别器告警上报路由的请求,接收来自EMS的操作结果。
用例(Use Case):GetAlarmHeportRoute(可选)查询EMS 的告誉上报路由。NMS向EMS 发送查询前向鉴别器告警上报路由的请求,接收来自EMS的操作结果。
用例(Use Case):DeleteAlanReportRoute(可选)删除EMS 的告警上报路出。NMS 向 EMS 发送删除与 NMS 有关的前向签别器对象的请求,接收来自EMS的操作结果。
用例 (Uge Case): Femit/InhibitCurrentAlarmSummaryReport允许/禁止上报当前告警汇总报告。NMS问EMS发送允许/禁止上报当前告警汇总报告的命令,接收来白EMS 的操作结果。
用例(UseCabe):CreateCurrentAlarmSumnmaryReportPeriodYD/T 1350.2-2005
设置当前告警汇总报告的上报周期。NMS向EMS发送设置当前告警汇总报告的上报周期的命令,接收来自 EMS 的操作结果。
例] (Use Case) : SetCurrentAlarmSurumaryReportPeriod修故当前告警汇总报告的上报周期。NMS向EMS发送修改当前告警汇总报告的上报周期的命令,接收来自EMS 的操作结果。
用例(Use Case):GetCumrentAlarmSuminaryReportPeriod查询当前告警汇总报告的上报周期。NMS向EMS发送查询当前告警汇总报告的上报周期的命令,接收来自EMS的操作结果。
4.1.3执行者
4.1.4类图
图 3所示为故障管理类图。
secarityAlurm ( 1
山ronapoct ()
tASiunRrp
emeUserld
crEBectiveTim
larmRecord
4.2性能管理功能集
coanedENS ()
mEMNUPa
chungoEMSUrEWoeliveTi ()
GaCammlemSumary(
CouHatocyAlrmnood ()
PomivnhitbisAlm[?
CroaloArmepontRonte (
SetAlarmllepart
GtalnrRptRaita[
[etoteAlurmaRepoatRcure ( )
SaAlamaFl()
CaAlmFiN
PamihibitCmmalmSapumayReport (CroetoCurnontlrrSunyFleponParled [SuCunanLAlammSumrayRepre Pariod ( )CeCoatS
Repataiod
CreateAlarabiker ( 1
SolLogtullActing ()
SetMraLegsoe (1
Smt'umuaT2 Sp [ ?
SetLogPilar f +
eyenFandingDisariminucr
MaxLagSin
tliogSize
Lngsler
图 3 故障管理类图
本部分中定义的性能管理功能巢用于支持《WDM网络管理接日技术规范能管理部分的接口功能。
4.2.1性能管理
接口功能部分》中的性
性能管理功能包括挂起/恢复性能数据采集、主动上报当前性能数据、设置EMS历史性能数据的存储容量/存储容量门限、设置性能监视实体的性能门限值、查询性施监规实体的性能门限值、主动上报性能门限超门限报告、设置性能事件上报条件、设蜜性能数据采策周期、查询当前性能数据、查询历史性能5
YD/T1350.2-2005
数据、删除历史性能数据的功能。4.2.2用例描述
性能管理用例如图4所示。
微活/停止
性能数裙采案
设置性能门限
查询性能数据
除历史
性能数据
设囊性医敏
据采来周制
性能数据的来窄
图 4 性能管理用例
用例(UseCase):激括/停止性能数据采集性能数瑕
上动上辆
设置EMS历
性能数据存储究量
六性能门限
越限上握
牛战历史性能数据
NMS 系统使用激活/停止性能数据采集用例对 EMS 系统的性能数据采集进程进行控制。当 EMS 系统接收到NMS系统发送的激活性能数据采集请求时,将按照 NMS系统的要求对指定的性能滥视实体(SDH再生段、光通路层、光复用段层、光传送段层和光监控通路层)进行当前性能数据的采集:当FMS系统接收到NMS系统发送的停止性能数据来单请求耐,EMS系统将停止当前的性能数据采集活动。用例 (Uae Case):设置性能门限NMS系统使用设置性能门限用例对WDM网络中的能监视实体的性能参数门限值进行设置。EMS症执行性能数据采集任务中,当发现收集到的性熊数据超过了NMS系统设置的性能门限时,EMS将主动向NMS上报超门限报告。
用例(Use Case):查询性能数据NMS系统使用该用例查询EMS中基些指定的或所有的性能监视实体的性能数据。NMS系统用户应能灵活地设置查询条件(即对哪些性能监视实体的性能数据进行查询以及查询哪些性能参数的性能数据)。
用例(UseCase):影除历史性能数据NMS系统使用该用例型除EMS系统中某些指定性能监视实体的历史性能数据实例或所有的历史性能数据实例、
用例(UneCasc):设置性能数据采集周期NMS系统便用该用例设置WDM网络中性能监视实体的性能数据采集周期,EMS系统将以NMS系统设置的性能数据采集周期为时间长虚进行性能数据收集。用例(UseCase):性能数据主动.上:报在每一个性能数据采集周期结束时,EMS系统将使用该用例主动向NMS系统上报收集到的当前性能6
数据。
用例(Use Cae):性能门限越限上报YD/T 1350.2-2005
在每一个性能数据采集周期结束时,EMS将收集到的性能数据与NMS设置的性能门限值进行比较,当发现收集到的性能数据超过了设置的性能门限值时,EMS将使用该用例向NMS主动.上报性能门越限报告。
用例(UseCase):性能数据的采集EMS系统按照NMS系统的要求,使用该用例对指定性能监视实体或所有的性能监视实体进行性能数据来集:在每个性能数据来集周期结束附,EMS一面将采集到的性能数据王动上报NMS;另一方面分析性能数据值是否超过了性能门限值,是否向NMS上报超门限报告:另外,EMS述将根据当前性能数据实例信息创建历史性能数据对象实例。用例(Us Case):生成历史性能数据在每个性能数据采集周期结束时,EMS使用该用例根据当前性能数据实例信息创建性能监视实体的历史性能数据对象实例。
用例(UseCase):设置EMS历史性能数据存储容量NMS使用该用例对EMS中的历史性能数据存储容量及历史性能数据存储容量门限值进行设置,当EMS系统中保存的历史性能数据超过了NMS系统设置的存诺门限值时,EMS将主动向NMS发送相应的告警通知。
4.2.3执行者
WDM NE。
4.2.4类图
图5所示为性能管理类图。
hintoryDaaContol
OproccasingEmorAlntme
OmetHistoryDataCspscityC
Termhold Duta
Co thresholdVane
Ouedad lee0
Opet thrahod wnue (
eonaey
Maninged Entity
gueetpfmnere
Crogdon pefom ince m casuremenSe
HvaePcromance m
nctrntePM
OdeactivaePMo
Cument Data
perfomanoedata
threhoaarooc
intoysta)
cnente
ketgninulanitypeniod
get cunent dnta)
pununenr aotifieuion cntenaC图 5 性能管理类图
KAOIKA
QualHistoyDatCapaeitylhrebold()HioryDa
fereate?
Oget historydata )
Odelee hirtory daa
YD/T 1350.2-2005此内容来自标准下载网
说明:
(1)性能管理类图中的ManagedEntity代表ochTTP、omsTTP、otsTTP和oBcTTP管理实体:(2)根据性能监测点的不同,性能管理类图中的CurrentDate可为ochCurrentData,omsCureniDala、otsCurreniDet 或 oacCurrentlata 对象实例;(3)根据性能监测点的不同,性能管理类图中的HistoryData可为ochHistoryData、omsHisloryData、otsHigtoryData或ogcHistoryData对象实例4.2.4.1性能参数
本部分中规定 NMS 应能通过EMS系统对WDM网络中表 1 所列出的性能参数进行监视。表 1 WDM性能参整
性能监视点
光通路层
光复用段层
性能参数
WeveLengh(光波长,可选)
LaserBice(数必器偏置电流)
LascrTemp-erature(激光器温度)LaserBackfaceOpticaiPower(激光器货光功率,可选)RereivePowerLevel(输入光率)
TranemitPowerLevrl(辆山光功李)RerpivePowerLevel(总输入光功率)TranemitPowerLevel (总输出光功率)ChanneliReceivePowerLevel(单通路输人光功率)ChennelTranamitPowerLevel【单通路输出光劾率】管理实体
ochCuemDate
DchHietoryDete
性能数据采集周期为15min或24hunaCorrene
omsHigloryDate
性能数据采巢间期为 15min或 24h4.2.5
性能监现点
光传送段层
光监控通路层
表1 (维)
性能替数
PumpLaserTempcralurc(泵浦激光器温度)PumpLascrBias(泵浦激光器偏置电流)RexivcPowrrLevcl (输人光功率)TranamilPuwerLevrl (输出光功率)ChanaeloSNR(每通路光信哗比,可选)TrananuitPowerLevel(输光功率)LaserTermperalure (激光器温度)LarerBiag(激光鼎编置电流)
ES(误码秒)
SES(严重识码秒)
UAS(不可用秒)
OFS(顿尖步秒,可选)
情最 1:性能数据采娠
该管理功能集将描述用例“激活/停止性能数据采集”、“性能数据主动上报”和“性能门限越限上报”的行为表现。4.2.5.1涉及的窗理实体
— ochTTP;
GTSTTP:
otsTTP:
05r:TTP:
KAOIKA
YD/T 1350.2-2005
臂理实体
otsCurrentDalal
otsHigtoryData
性能数据采集周期为 15min 或 24hoarCtTentDath
oscHistoryData
性能数据采策周期为
15min或24h
“生成历史性能数据”
“性能数据的采集”、
小提示:此标准内容仅展示完整标准里的部分截取内容,若需要完整标准请到上方自行免费下载完整标准文档。
标准图片预览:





- 热门标准
- YD通讯标准
- YD/T2573-2017 代替 YD/T 2573-2013 LTE FDD 数字蜂窝移动通信网基站设备技术要求(第一阶段)
- YD/T1669-2007 离网型通信用风/光互补供电系统
- YD/T1662-2007 国内No.7信令方式测试方法--GSM移动电话用户部分(MTUP)
- YD/T2890-2015 基于 LTE 技术的宽带集群通信(B-TrunC)系统接口测试方法(第一阶段)集群核心网到调度台接口
- YD/T2786.1-2014 支持多业务承载的 IP/MPLS 网络管理技术要求 第1部分:基本原则
- YD/T2289.2-2011 无线射频拉远单元(RRU)用线缆 第2部分:电源线
- YD/T1819-2008 通信设备用综合集装架
- YD/T2065-2009 信息无障碍用于身体机能差异人群的通信终端设备设计导则
- YD/T1817-2017 代替 YD/T 1817-2008 通信设备用直流远供电源系统
- YD/T1116-2001 线簧式同轴连接器数字配线架
- YD/T5136-2005 IP 视讯会议系统工程验收暂行规定
- YD/T1846.2-2009 2GHz TD-SCDMA 数字蜂窝移动通信网高速上行分组接入(HSUPA) Uu 接口层2技术要求 第2部分: RLC 协议
- YD/T1293-2003 IP Over WDM 综合网络管理系统技术要求
- YD/T1966-2009 移动通信用 50Ω 射频同轴跳线
- YD/T2863-2015 LTE/WCDMA/GSM(GPRS)多模双卡双待终端设备测试方法
- 行业新闻
网站备案号:湘ICP备2025141790号-2