- 您的位置:
- 标准下载网 >>
- 标准分类 >>
- 公共安全行业标准(GA) >>
- GA/T 512-2004 公安边防部队常用标号代码
标准号:
GA/T 512-2004
标准名称:
公安边防部队常用标号代码
标准类别:
公共安全行业标准(GA)
标准状态:
现行出版语种:
简体中文下载格式:
.zip .pdf下载大小:
2.77 MB
点击下载
标准简介:
GA/T 512-2004.The codes of the common marks of Armed Police Frontier Defence forces of the Public Security Department.
1范围
GA/T 512规定了公安边防部队常用标号的代码。
GA/T 512适用于公安边防部队图形系统的应用。
2规范性引用文件
下列文件中的条款通过本标准的引用而成为本标准的条款。凡是注日期的引用文件,其随后所有的修改单(不包括勘误的内容)或修订版均不适用于本标准,然而,鼓励根据本标准达成协议的各方研究是否可使用这些文件的最新版本。凡是不注日期的引用文件,其最新版本适用于本标准。
GA334公安边防部队常用标号
3编码方法
公安边防部队常用标号代码采用6位数字表示。
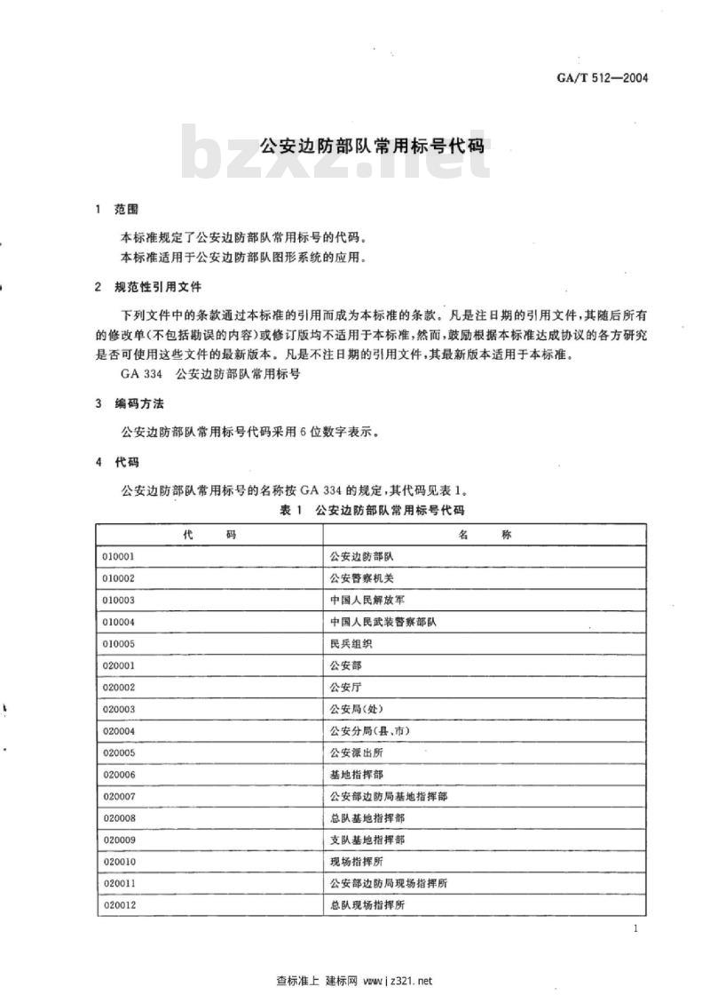
4代码
公安边防部队常用标号的名称按GA 334的规定,其代码见表1.
表1公安边防部队常用标号代码
代码 名称
010001 公安边防部队
010002 公安警察机关
010003 中国人民解放军
010004 中国人民武装警察部队
010005 民兵组织
020001 公安部
020002 公安厅
020003 公安局(处)
020004 公安分局(县、市)
020005 公安派出所
020006 基地指挥部
020007 公安部边防局基地指挥部
本标准对GA334《公安边防部队常用标号》所规定的标号进行编码。
本标准由公安部边防管理局提出。
本标准由公安部计算机与信息处理标准化技术委员会归口.
本标准由吉林省公安边防总队、国家基础地理信息中心负责起草。
部分标准内容:
中华人民共和国公共安全行业标准GA/T512—2004
20042047
公安边防部队常用标号代码
The codes of the common marks of Armed Police FrontierDefence forces of the Public Security Department2004-08-09发布
教码防伪
中华人民共和国公安部
2004-08-09实施
本标准对GA334《公安边防部队常用标号》所规定的标号进行编码。本标准由公安部边防管理局提出。本标准由公安部计算机与信息处理标准化技术委员会归口。本标准由吉林省公安边防总队、国家基础地理信息中心负责起草。本标准主要起草人:程有旺、孟繁荣、杨广慧、许礼林、巢明峻。本标摊由公安部边防管理局负责解释。GA/T512—2004
公安边防部队常用标号代码
本标准规定了公安边防部队常用标号的代码。本标准适用于公安边防部队图形系统的应用。2规范性引用文件
GA/T512—2004
下列文件中的条款通过本标准的引用而成为本标准的条款。凡是注日期的引用文件,其随后所有的修改单(不包括勘误的内容)或修订版均不适用于本标准,然而,鼓励根据本标准达成协议的各方研究是否可使用这些文件的最新版本。凡是不注日期的引用文件,其最新版本适用于本标准。GA334公安边防部队常用标号
3编码方法
公安边防部队常用标号代码采用6位数字表示。4代码
公安边防部队常用标号的名称按GA334的规定,其代码见表1。表1公安边防部队常用标号代码
010001
010002
010003
010004
010005
020001
020002
020003
020004
020005
020006
020007
020008
020009
020010
020011
020012
公安边防部队
公安警察机关
中国人民解放军
中国人民武装警察部队
民兵组织
公安部
公安厅
公安局(处)
公安分局(县、市)
公安派出所
基地指挥部
公安部边防局基地指挥部
总队基地指挥部
支队基地指挥部
现场指挥所
公安部边防局现场指挥所
总队现场指挥所
查标准上建标网wwiz321.net
GA/T512—2004
020013
020014
020015
020016
020017
020018
020019
030001
030002
030003
030004
030005
030006
030007
030008
030009
030010
030011
030012
030013
030014
040001
040002
040003
040004
040005
040006
040007
040008
040009
040010
040011
040012
040013
050001
表1(续)
支队现场指挥所
联合指挥所
预备指挥所
大队指挥所
中队观察所
分队观察所
后勒保障指挥组
总队(师)
支队(团)
大队(营)
中队(连)
边检站站长
边检站政委
中队长
政治指导员
分队长
战斗小组长
狙击步枪
冲锋枪
信号枪
轻机枪
重机枪
火箭筒
追击炮
无座力炮
非杀性武器
高压水枪
查标准上建标网wiz321.net
050002
050003
050004
050005
050006
050007
050008
050009
050010
050011
050012
050013
050014
050015
050016
050017
050018
050019
050020
050021
050022
050023
050024
050025
050026
050027
050028
050029
050030
050031
060101
060102
060103
060104
060105
表1(续)
指挥车
阻截车
防弹车
敏护车
防爆车
消防车
警备车
巡逻车
通信车
警卫车
现场勘查车
拖拉机
畜力车
装甲输送车
铁路列车
两轮摩托
三轮摩托
自行车
民用船
武装小艇(江河巡逻艇)
护卫艇
登陆艇
气垫船
勤务船
监护目标
边防拘留审查所
看押目标
看守目标
警务区
查标准上建标网wwwiz321.net
GA/T512—2004
GA/T512—2004
060106
060107
060108
060109
060110
060111
060112
060113
060114
060115
060116
060117
060118
060119
060120
060201
060202
060203
060204
060205
060206
060207
060208
060209
060210
060211
060212
060213
060214
060215
060216
060217
060218
060219
060301
表1(续)
巡逻区
缉私海域
临时过货点
港区卡口
边境作业区
港口作业区
走私案件高发区
贩毒案件高发区
越界生产(猎、捕捞)案件高发区守护目标
警卫对象
警卫目标
守卫目标
护卫目标
徒步巡逻(游动哨)
骑马巡逻
骑自行车巡逻
乘摩托车巡逻
乘汽车巡逻
水上巡逻
空中巡逻
徒步押解
汽车押解
汽车押运
铁路押解
铁路押运
空中押解
空中押运
水上押解
水上押运
实兵警戒线
搜索出发线
060302
060303
060304
060305
060306
060307
060308
060309
060310
060311
060312
060313
060314
060315
0701Q1
070102
070103
070104
070105
070106
070107
070108
070109
070110
070111
070112
070113
070114
070115
070116
070117
070118
070119
070120
070121
表1(续)
领斑员
干部哨
临时哨
便衣哨
蛋夜便衣哨
观察哨
潜伏哨
堵卡哨
调整哨
侦察员
侦察组
机动誉
徒步行动队
分队徒步行动队
中队徒步行动队
大队徒步行动队
乘车行动队
汽车行动队
铁路输送
水路运输
部队行动控制线
部瓯占领地区(正面)
部队控制(集结)地域
部队计划控制地域
攻击、搜索方向
预计运动路线
攻击、搜索战斗队形
攻击受阻
攻击受挫撤至有利地形暂取守势称
攻击受挫撤至有利地形推备继续攻击警戒
GA/T512-2004
GA/T512—2004
070122
070123
070124
070125
070126
070127
070128
070129
070130
070131
070132
070133
070134
070135
070136
070137
070201
070202
070203
070204
070205
070206
070207
070208
070209
070210
070211
080001
080002
080003
080004
080005
080006
080007
080008
表1(续)
由警戒行动转为攻击
由控制地区撤退
破坏、损坏、击毙
警戒线
战斗、勤务分界线
第一步任务(当前任务线)
第二步任务(后续任务线)
射击(侦察、观察)地带和补加射击(侦察、观察)地带截击
将为首的闹事分子抓获并带离阔事现场驱散闹事人群
催泪弹突击目标
部(分队
安全检查站
边防(境)工作站
边防检查站
边防派出所
机动大队
先道队
预备队
堵截障碍设置队
障碍排除队
交通燎
替戒壕沟
坑(地)道
080009
080010
080011
080012
080013
080014
080015
080016
080017
080018
080019
080020
080021
080022
080023
080024
080025
080026
080027
080028
080029
080030
080031
080032
080033
080034
080035
080036
090001
090002
090003
090004
090005
090006
090007
表1(续)
铁丝网
屋顶型铁丝网
低桩铁丝网
阻车钉带
防步兵地雷
防坦克地雷
化学地雷
瞭望架
边界标记点
检迹地带
道路、桥梁被破坏地带
徒涉场
地雷场
牵引汽艇
工程机械
清障车
由车辆构成的障碍
由交通隔离墩构成的障碍
探雷器
浮游栏障
过水路面
泛溢区
通信枢纽
车载通信枢纽
电台车
单边带电台
超短波电台
接收机(BP机)
GA/T512—2004
GA/T512-2004
090008
090009
090010
090011
090012
090013
090014
090015
090016
090017
090018
090019
090020
090021
090022
090023
090024
090025
090026
090027
090028
090029
090030
090031
090032
090033
090034
090035
090036
090037
090038
090039
090040
100001
100002
表1(续)
单边带接收机
超短波接收机
手持电台(移动电话、对讲机)发信集中台
收信集中台
无线电中心
无线转信台
无线电专向
无线电网络
超短波接力通信线路
卫星通信站
GPS卫星定位仪
车载GPS卫星定位仪
报警器
有线电话站
载波机
程控(自动)电话交换机
电话机
被复线线路
光缆线路
传真机
电子计算机
数据终端站
电视图像传输设备
警报信号线
布板信号
烟火信号
侦察雷达
通信电缆线路(标示50对)
通信架空明线路
警备专线
保密装置
文件收发室
军械库(标示总队军械库)
地下军械库
100003
100004
100005
100006
100007
100008
100009
100010
100011
100012
100013
100014
100015
100016
100017
100018
100019
110001
110002
110003
110004
110005
110006
110007
110008
110009
110010
110011
110012
110013
110014
110015
110016
110017
120001
表1(续)
半地下军械库
弹药库(所)
炸药库
油料库
加油站
综合库
军需库
教护所
器材库
油泵站
军用饮食站
铁路装载地域
水路卸载地域
船艇停泊点
船艇补给点
海上待机点
船艇编队
船艇编队展开或分航
海上攻击
运输机
侦察机
直升机
民航机场
军民合用机场
试飞机场
空投场
直升机着陆场
工作对象
GA/T512-—2004
GA/T512—2004
120002
120003
120004
120005
120006
120007
120008
120009
120010
120011
120012
120013
120014
120015
120016
120017www.bzxz.net
120018
120019
120020
120021
120022
120023
120024
120025
120026
120027
120028
120029
120030
120031
表1(续)
特情朋友
非法出人境人员
犯罪嫌疑人
犯罪嫌人(未捕获)
劳教人员
逃跑方向
情况不明的违法人员(敌人)潜伏(配置)地域爆炸点
案发点
爆炸物
火灾区
发火点
水面漂浮物
目标运动方向及消失点
探照灯
车载探照灯
被劫持船只
被劫持客机
被劫持汽车
染毒地域
边境贸易区
小提示:此标准内容仅展示完整标准里的部分截取内容,若需要完整标准请到上方自行免费下载完整标准文档。
标准图片预览:





- 其它标准
- 热门标准
- GA公共安全标准
- GA470-2004 法庭科学DNA数据库现场生物样品和被采样人信息项及其数据结构
- GA563-2009 警服 春秋执勤服
- GA899-2010 大型焰火燃放作业单位资质条件及管理
- GA385-2002 火灾声和/或光警报器
- GA407.1-2003 进口机动车制造厂品牌名称代码 第1部分:制造厂各称代码
- GA/T521-2004 人身损害受伤人员误工损失日评定准则
- GA40-2004 交通事故案卷文书
- GA/T368-2001 入侵报警系统技术要求
- GA44-1993 消防头盔
- GA300.1-2001 看守所在押人员信息管理代码 第1部分:看守所编码
- GA/T70-2004 安全防范工程费用预算编制办法
- GA/T536.4-2005 易燃易爆危险品 火灾危险性分级及试验方法 第4部分:遇水放出易燃气体物质分级试验方法
- GA/T1523-2018 微粒悬浮液显现手印技术规范
- GA107-1995 推车式二氧化碳灭火器
- GA/T687-2007 信息安全技术公钥基础设施安全技术要求
- 行业新闻
网站备案号:湘ICP备2025141790号-2