- 您的位置:
- 标准下载网 >>
- 标准分类 >>
- 农业行业标准(NY) >>
- NY/T 655-2012 绿色食品 茄果类蔬菜
标准号:
NY/T 655-2012
标准名称:
绿色食品 茄果类蔬菜
标准类别:
农业行业标准(NY)
标准状态:
现行出版语种:
简体中文下载格式:
.rar .pdf下载大小:
部分标准内容:
ICS 67.080.20
中华人民共和国农业行业标准
NY/T655-2012
代替NY/T655—2002
绿色食品
茄果类蔬菜
Green foodSolanaceos fruits
2012-12-07发布
2013-03-01实施
中华人民共和国农业部发布
本标准按照GB/T1.1给出的规则起节。NY/T 655--2012
本标准代替NY/T655--2002&绿色食品茄果类蔬菜》。与NY/T655—2002相比,除编辑性修改外,主要技术变化如下:
按照GR/T1.1对标准文本格式进行修改;对规范性引用文件进行了增减和修改;细化果类蔬菜的范围,将茄果类蔬菜涉皮的蔬菜在标准中列出,删除术语和定义:
-在感官指标中,细化对茄果类蔬荣的具体规定;—一剧除对营养指标的要求;
一卫生指标较原标准有所变化,删除了砷、求、氟、硝酸盐、敌百虫,增加了乙烯菌核利、腐霉利、氯氟氰菊酯、氟氰戊菊酯、联苯菊酯、甲萘威、吡虫啉和异菌脲;-删除试验方法,将检测方法与指标列表合并;-增加附录A,
木标准出农业部农产品质量安全监管局提出。本标准出中国绿色食品发展中心归。木标准起草单位:农业部蔬荣水果质量监督检验测试中心(广州)东省农业科学院质量安全与标准研究中心。
本标准主要起草人:何舞、富华、邓义才、赵沛华、耿安静、杨慧。本标准所代替标准的历次版本发布情况为:—-NY/T 655-2002。
1范围
绿色食品茄果类蔬菜
NY/T655—2012
本标准规定了绿色食品站果类蔬菜的技术要求、检验规则、标志和标签、包装、运输和贮存本标准适川丁绿色食品茄果类蔬菜,包括番茄、樱桃番茄、茄子、辣椒、甜椒、酸浆、香瓜茄、树番茄、少花龙葵等茄果类蔬菜。
2规范性引用文件
下列文件对丁本文件的应用是必不可少的。凡是注口期的引用文件,仅注日期的版本适用于本文件。凡是不注日期的引用文件,其最新版本(包括所有的修改单适用于本文件。GB5009.12食品安全国家标准食品中铅的测定GB/T5009.15食品中锅的测定
GB/T5009.102植物性食品中辛硫磷农药残留量的測定GB7718食品安全家标准预包装食品标签通则酰菜塑料周转箱免费标准bzxz.net
GB/I 8868
绿色食品产地环境技术条件
NY/T 391
绿色食品:包装通用谁则
NY/T 658
NY/T 761
蔬菜和水果中有机磷、有机氯、拟除虫菊酯和氨基中酸酷类农药多残留的测定绿色食品产品检验规则
NY/T 1055
6绿色食品贮藏运输准则
NY/T 1056
NY/T 1275蔬菜、水果中吡虫啉残留量的测定NY/T1680蔬菜水果中多菌灵等4种苯并咪唑类农药残留量的测定液相色谱法NY/T 174I蔬菜名称和计算机编码中国绿色食品商标标志设计使用规范于册3技术要求
3.1产地环境
应符合 NY/T 391的规定。
3.2感官要求
应符合表1的规定。
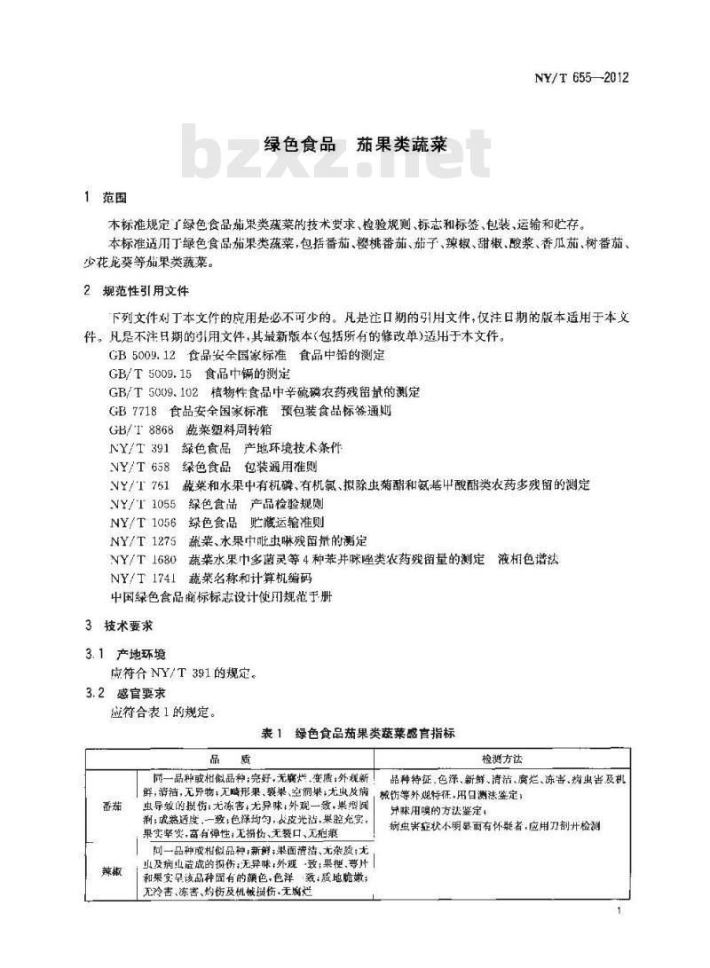
表1绿色食品茄果类蔬菜感官指标品质
同一品种或柑似品种;完好,无腐烂、变质外新!检测方法
品种特征色泽、新鲜.清洁、腐烂、冻害、病出害及机鲜,清箔,无异物,无畸形果、裂果、空洞果,尤虫及病械伤等外观待征,用日测法鉴定;虫导效的摄伤尤冻害,尤异味,外观一致,果型圆番茄
润;成熟适度,一致;色泽均句,表皮光活,果腔充实,果实坚实,富有弹性无损怖、无裂口、无疤痕同一品种或相似品种,新鲜;果面清洁、无杂质+无见及病必道成的报伤;无异味,外观-致;果梗、萼片和果实品该品种固有的颜色,色辫致:质地脆嫩;无冷害,冻害、灼伤及机械损伤.无膚烂异味用嗅的方法鉴定:
病虫害症状不明显而有疑者,应用刀剖开检测1
NY/T655-2012
其他船果
类蔬菜
表1(续)
同一品种或相似品种;有在品种应有的色泽和风味,成熟适度,果面新鲜、清洁;无腐烂、崎形、异味,冷害、冻害、病法及机臧伤
注:茄果类蔬莱分类参照NY/T1711。3.3污染物、农药残留限量
应符合机关食品安全国家标准及相关规定,同时符合表2中的规定表2绿色食品茄果类蔬菜农药残留限量序号
7.娣菌核利(vinclo2olin)
魔利(pracymidone)
氯氰菊酯(cyperethrin)
百菌消(chlorothalonil)
氧氟鼠菊酯(cyhalothrin)
多菌灵(carbendazim)
联本菊酯(hifenthrin)
乙酰甲胺磷(atephale)
改微长(drichlarvos)
巾茶威(carhary)
抗穿威(pirimicard)
吡虫嘛(imidaclonrid)
声死蝉(chlurpyrileu))
异菌腺(iprodionu)
检测方达
单位为毫克每干克
检测方法
NY/T761
NY/T 761
NY/T761
NY/T 761
NY/T 761
AY/T 1680
NY/T 761
NY/T 7G1
NY/T 76:
NY/T 761
NY/T 761
NY/T 1275
NY/T 7G1
NY/T 761
各检测项月除采表中所列检测方法外,如有其他国家标游、行业标准以及部文公哲的检测方法,且具检出限和定量限能满足限母值要求时,在检测时采旧,4
检验规则
申请绿色食品认证的产品应接照本标准中3.2、3.3以及表A.1所确定的项且进行检验。其他要求应符合NY/T1055的规定。
5标志和标签
5.1标志
标志使用应符合《中国绿色食品商标标志设计使用规范手册》的规定,5.2标签
预包装产品标签应符合GB7718的规定6包装、运输和贮存
6.1包装
6.1. 1包装应符合VY/I 658的规定,6.1.2于产品包装的容器如塑料箱、纸箱等须按产品的大小规格设计,同一规格必须大小一效,整洁、下燥、牢固、透气、美观、无污染、无异味,内壁儿尖突物,尤山蛀、腐烂、霉变等,纸箱无受潮、离层现象。塑料箱应符合GB/T8868的要求。2
6.1.3按产品的品种、规格分别包装,同一件包装内的产品应摆放整齐紧密6.1.4每批产品所用的包装、单位质量应一致,每件包装净含量不应超过10kg。NY/T655—2012
6.1.5包装检验规则:逐件称量抽取的样品,每件的净含最应不得低于包装外标志的净含量。根据整齐度计算的结果,确定所抽取样品的规格,并检查与包装外所示的规格是否一致。6.2运输和贮存
6.2.1运输和贮存应符合NY/T1056的规定。6.2.2运输前应进行预冷。运输过程中注意防冻、防雨淋、防晒,通风散热。6.2.3贮存时应按品种、规格分别贮存。贮存温度:适宜产品的贮存温度。贮存湿度:番茄空气相对湿度保持在90%,辣椒空气相对虚度保持在85%~90%:茄了空气相对湿度保持在85%~90%。6.2.4库内堆码应保证气流均匀流通。3
NY/T655--2012
附录A
(规范性附录)
绿色食品茄果类蔬菜产品认证检验项目A1表A.1规定了除表1、表2所列项目外,依据食品安全国家标准和绿色食品生产实际情况,绿色食品申报检验还应检验的项目。
表A.1依据食品安全国家标准绿色食品茄果类蔬菜产品认证检验必检项目单位为毫克每下克
铅(以 Ph
锅(以 cd讨)
检验项口
筑戊菊酯(fenvalerate)
氟鼠戊菊酯(lucythrinate)
乐果(dimethwte)
辛硫磷(phnxitn)
演鼠菊酯deltamcthrin)
格测方法
GH 5009.12
GB/T 5009. 15
NY/T 751
NY/T 761
NY/T 761
GR/T 5009. 102
NY/T 761
各检测项日除采用表中所列检制方法外,如有其他国家标准、行业标准以及部文公告的检测方决,且其检限和定量限能满足限量值要求时,在检测时可采用。A.2如食品安全国家标准及相关国家现定中上述项国和指标有调整,且严丁本标准规定,按最新国家标准及规定执行。
TiiKAoNrKAca
小提示:此标准内容仅展示完整标准里的部分截取内容,若需要完整标准请到上方自行免费下载完整标准文档。
中华人民共和国农业行业标准
NY/T655-2012
代替NY/T655—2002
绿色食品
茄果类蔬菜
Green foodSolanaceos fruits
2012-12-07发布
2013-03-01实施
中华人民共和国农业部发布
本标准按照GB/T1.1给出的规则起节。NY/T 655--2012
本标准代替NY/T655--2002&绿色食品茄果类蔬菜》。与NY/T655—2002相比,除编辑性修改外,主要技术变化如下:
按照GR/T1.1对标准文本格式进行修改;对规范性引用文件进行了增减和修改;细化果类蔬菜的范围,将茄果类蔬菜涉皮的蔬菜在标准中列出,删除术语和定义:
-在感官指标中,细化对茄果类蔬荣的具体规定;—一剧除对营养指标的要求;
一卫生指标较原标准有所变化,删除了砷、求、氟、硝酸盐、敌百虫,增加了乙烯菌核利、腐霉利、氯氟氰菊酯、氟氰戊菊酯、联苯菊酯、甲萘威、吡虫啉和异菌脲;-删除试验方法,将检测方法与指标列表合并;-增加附录A,
木标准出农业部农产品质量安全监管局提出。本标准出中国绿色食品发展中心归。木标准起草单位:农业部蔬荣水果质量监督检验测试中心(广州)东省农业科学院质量安全与标准研究中心。
本标准主要起草人:何舞、富华、邓义才、赵沛华、耿安静、杨慧。本标准所代替标准的历次版本发布情况为:—-NY/T 655-2002。
1范围
绿色食品茄果类蔬菜
NY/T655—2012
本标准规定了绿色食品站果类蔬菜的技术要求、检验规则、标志和标签、包装、运输和贮存本标准适川丁绿色食品茄果类蔬菜,包括番茄、樱桃番茄、茄子、辣椒、甜椒、酸浆、香瓜茄、树番茄、少花龙葵等茄果类蔬菜。
2规范性引用文件
下列文件对丁本文件的应用是必不可少的。凡是注口期的引用文件,仅注日期的版本适用于本文件。凡是不注日期的引用文件,其最新版本(包括所有的修改单适用于本文件。GB5009.12食品安全国家标准食品中铅的测定GB/T5009.15食品中锅的测定
GB/T5009.102植物性食品中辛硫磷农药残留量的測定GB7718食品安全家标准预包装食品标签通则酰菜塑料周转箱免费标准bzxz.net
GB/I 8868
绿色食品产地环境技术条件
NY/T 391
绿色食品:包装通用谁则
NY/T 658
NY/T 761
蔬菜和水果中有机磷、有机氯、拟除虫菊酯和氨基中酸酷类农药多残留的测定绿色食品产品检验规则
NY/T 1055
6绿色食品贮藏运输准则
NY/T 1056
NY/T 1275蔬菜、水果中吡虫啉残留量的测定NY/T1680蔬菜水果中多菌灵等4种苯并咪唑类农药残留量的测定液相色谱法NY/T 174I蔬菜名称和计算机编码中国绿色食品商标标志设计使用规范于册3技术要求
3.1产地环境
应符合 NY/T 391的规定。
3.2感官要求
应符合表1的规定。
表1绿色食品茄果类蔬菜感官指标品质
同一品种或柑似品种;完好,无腐烂、变质外新!检测方法
品种特征色泽、新鲜.清洁、腐烂、冻害、病出害及机鲜,清箔,无异物,无畸形果、裂果、空洞果,尤虫及病械伤等外观待征,用日测法鉴定;虫导效的摄伤尤冻害,尤异味,外观一致,果型圆番茄
润;成熟适度,一致;色泽均句,表皮光活,果腔充实,果实坚实,富有弹性无损怖、无裂口、无疤痕同一品种或相似品种,新鲜;果面清洁、无杂质+无见及病必道成的报伤;无异味,外观-致;果梗、萼片和果实品该品种固有的颜色,色辫致:质地脆嫩;无冷害,冻害、灼伤及机械损伤.无膚烂异味用嗅的方法鉴定:
病虫害症状不明显而有疑者,应用刀剖开检测1
NY/T655-2012
其他船果
类蔬菜
表1(续)
同一品种或相似品种;有在品种应有的色泽和风味,成熟适度,果面新鲜、清洁;无腐烂、崎形、异味,冷害、冻害、病法及机臧伤
注:茄果类蔬莱分类参照NY/T1711。3.3污染物、农药残留限量
应符合机关食品安全国家标准及相关规定,同时符合表2中的规定表2绿色食品茄果类蔬菜农药残留限量序号
7.娣菌核利(vinclo2olin)
魔利(pracymidone)
氯氰菊酯(cyperethrin)
百菌消(chlorothalonil)
氧氟鼠菊酯(cyhalothrin)
多菌灵(carbendazim)
联本菊酯(hifenthrin)
乙酰甲胺磷(atephale)
改微长(drichlarvos)
巾茶威(carhary)
抗穿威(pirimicard)
吡虫嘛(imidaclonrid)
声死蝉(chlurpyrileu))
异菌腺(iprodionu)
检测方达
单位为毫克每干克
检测方法
NY/T761
NY/T 761
NY/T761
NY/T 761
NY/T 761
AY/T 1680
NY/T 761
NY/T 7G1
NY/T 76:
NY/T 761
NY/T 761
NY/T 1275
NY/T 7G1
NY/T 761
各检测项月除采表中所列检测方法外,如有其他国家标游、行业标准以及部文公哲的检测方法,且具检出限和定量限能满足限母值要求时,在检测时采旧,4
检验规则
申请绿色食品认证的产品应接照本标准中3.2、3.3以及表A.1所确定的项且进行检验。其他要求应符合NY/T1055的规定。
5标志和标签
5.1标志
标志使用应符合《中国绿色食品商标标志设计使用规范手册》的规定,5.2标签
预包装产品标签应符合GB7718的规定6包装、运输和贮存
6.1包装
6.1. 1包装应符合VY/I 658的规定,6.1.2于产品包装的容器如塑料箱、纸箱等须按产品的大小规格设计,同一规格必须大小一效,整洁、下燥、牢固、透气、美观、无污染、无异味,内壁儿尖突物,尤山蛀、腐烂、霉变等,纸箱无受潮、离层现象。塑料箱应符合GB/T8868的要求。2
6.1.3按产品的品种、规格分别包装,同一件包装内的产品应摆放整齐紧密6.1.4每批产品所用的包装、单位质量应一致,每件包装净含量不应超过10kg。NY/T655—2012
6.1.5包装检验规则:逐件称量抽取的样品,每件的净含最应不得低于包装外标志的净含量。根据整齐度计算的结果,确定所抽取样品的规格,并检查与包装外所示的规格是否一致。6.2运输和贮存
6.2.1运输和贮存应符合NY/T1056的规定。6.2.2运输前应进行预冷。运输过程中注意防冻、防雨淋、防晒,通风散热。6.2.3贮存时应按品种、规格分别贮存。贮存温度:适宜产品的贮存温度。贮存湿度:番茄空气相对湿度保持在90%,辣椒空气相对虚度保持在85%~90%:茄了空气相对湿度保持在85%~90%。6.2.4库内堆码应保证气流均匀流通。3
NY/T655--2012
附录A
(规范性附录)
绿色食品茄果类蔬菜产品认证检验项目A1表A.1规定了除表1、表2所列项目外,依据食品安全国家标准和绿色食品生产实际情况,绿色食品申报检验还应检验的项目。
表A.1依据食品安全国家标准绿色食品茄果类蔬菜产品认证检验必检项目单位为毫克每下克
铅(以 Ph
锅(以 cd讨)
检验项口
筑戊菊酯(fenvalerate)
氟鼠戊菊酯(lucythrinate)
乐果(dimethwte)
辛硫磷(phnxitn)
演鼠菊酯deltamcthrin)
格测方法
GH 5009.12
GB/T 5009. 15
NY/T 751
NY/T 761
NY/T 761
GR/T 5009. 102
NY/T 761
各检测项日除采用表中所列检制方法外,如有其他国家标准、行业标准以及部文公告的检测方决,且其检限和定量限能满足限量值要求时,在检测时可采用。A.2如食品安全国家标准及相关国家现定中上述项国和指标有调整,且严丁本标准规定,按最新国家标准及规定执行。
TiiKAoNrKAca
小提示:此标准内容仅展示完整标准里的部分截取内容,若需要完整标准请到上方自行免费下载完整标准文档。
标准图片预览:





- 其它标准
- 热门标准
- 行业标准
- NY/T5295-2004 无公害食品 产地环境评价准则
- NY/T2669-2014 热带作物品种审定规范 木薯
- NY/T598-2002 食用绿豆
- NY5086-2002 无公害食品 鲜食葡萄
- NY/T797-2004 硅肥
- NY/T1858.2-2010 番茄主要病害抗病性鉴定技术规程 第2部分:番茄抗叶霉病鉴定技术规程
- NY/T1153.4-2013 农药登记用白蚁防治剂药效试验方法及评价 第4部分农药木材处理预防白蚁
- NY469-2001 葡萄苗木
- NY/T456-2001 茉莉花茶
- NY5187-2002 无公害食品 罐装金针菇
- NY/T749-2003 绿色食品 食用菌
- NY/T889-2004 土壤速效钾和缓效钾含量的测定
- NY/T1378-2007 土壤氯离子含量的测定
- NY/T1364-2007 温室齿条开窗机
- NY/T1159-2006 中华蜜蜂种蜂王
- 行业新闻
请牢记:“bzxz.net”即是“标准下载”四个汉字汉语拼音首字母与国际顶级域名“.net”的组合。 ©2025 标准下载网 www.bzxz.net 本站邮件:bzxznet@163.com
网站备案号:湘ICP备2025141790号-2
网站备案号:湘ICP备2025141790号-2