- 您的位置:
- 标准下载网 >>
- 标准分类 >>
- 农业行业标准(NY) >>
- NY/T 5334-2006 无公害食品 小麦粉加工技术规范
标准号:
NY/T 5334-2006
标准名称:
无公害食品 小麦粉加工技术规范
标准类别:
农业行业标准(NY)
标准状态:
现行出版语种:
简体中文下载格式:
.rar .pdf下载大小:
部分标准内容:
ICS67.180.20
中华人民共和国农业行业标准
NY/T5334—-2006
无公害食品
2006-01-26发布
小麦粉加工技术规范
2006-04-01实施
中华人民共和国农业部发布
本标准由中华人民共和国农业部提出。本标准由全国农业机械标准化技术委员会农机化分技术委员会归口。NY/T5334—2006
本标准起草单位:山东省农业机械科学研究所、农业部谷物及制品质量监督检验测试中心(哈尔滨)、山东省农业机械试验鉴定站、山东恒力虎山机械科技有限责任公司。本标准主要起草人:王东岳、段德刚、王乐凯、石宝成。1范围
小麦粉加工技术规范
无公害食品
NY/T5334—2006
本标准规定了无公害食品小麦粉加工企业的基本条件、卫生要求、生产过程监控的要求。本标准适用于无公害食品小麦粉加工过程的控制。2规范性引用文件
下列文件中的条款通过本标准的引用而成为本标准的条款。凡是注日期的引用文件,其随后所有的修改单(不包括勘误的内容)或修订版均不适用于本标准,然而,鼓励根据本标准达成协议的各方研究是否可使用这些文件的最新版本。凡是不注日期的引用文件,其最新版本适用于本标准。GB1351小麦
GB1355小麦粉
GB2760食品添加剂使用卫生标准GB5749
生活饮用水卫生标准
GB/T17109粮食销售包装
3基本条件
3.1原料要求
3.1.1采购
采购的小麦质量应符合GB1351的要求。3.1.2运输
3.1.2.1运输工具应备有防雨、雪等指施。3.1.2.2运输作业应防止污染,不得与有毒、有害物品同时装运。3.1.3贮存
3.1.3.1应设置与生产能力相适应的原料仓库,仓库应通风良好,并具有防鼠、防虫措施。3.1.3.2小麦码垛堆存放时,离地高度不小于10cm,离墙距离不小于20cm,垛与垛之间的距离应不小于40cm。
3.2辅料要求
加工过程使用的食品添加剂应符合GB2760的规定3.3加工用水
3.3.1加工用水应符合GB5749的要求。3.3.2每半年进行一次水质卫生检测,并保存记录。4卫生要求
4.1厂区环境卫生
厂区的环境卫生应符合表1的规定。1
NY/T5334—2006
绿化及排水
卫生设施
垃圾处理
生产车间卫生
表1厂区环境卫生要求
道路路面应平坦、不起尘、无积水求
厂区应进行合理绿化,保持环境整洁,并有良好的防洪、排水系统a)
厂区厕所应远离生产车间、原粮及成品库厕所应是水冲式,并设有洗手设施及卫生责任制应设有与职工人数相适应的沐裕室垃圾应集中存放
垃圾存处应远离生产车间、原粮和成品库垃圾应定期清理出厂,并对垃圾存放处随时消毒厂区应无虫鼠患,灭鼠不应使用药剂厂区不应饲养家禽、家畜及其他动物生产车间卫生应符合表2的规定。表2
内墙及天花板
生产设备
个人健康及卫生
生产车间卫生要求
地面应平整、光洁、干燥
内墙和天花板应采用无毒、不易脱落的装饰材料门窗应完整、紧密,并具有防蝇、防虫、防鼠功能车间内应有通风、散热的设施,防止粉尘污染a)
生产设备使用的润滑泊不应滴漏于车间地面应定期清理生产设备中的滞留物料,防止霉变更衣室应与生产车间相连,更衣室内应每人配备更衣柜个人健康卫生应符合表3的规定、3个人健康及卫生要求
健康检查
健康状况
个人卫生
职工应取得健康合格证后方可上岗求
职工每年应进行一次健康检查,对健康不合格者应调离凡患有消化道传染病、肝炎、活动性肺结核、化脓性或渗出性皮肤病以及其他有码食品卫生疾病的人员,不应进人厂区a)
生产人员进车间应穿戴工作服、工作幅、工作鞋,并保持整洁生产人员上班前洗手,班中便后应洗手生产人员不应留长指甲和涂指甲油车间内不应吸烟、随地吐痰、乱丢杂物、摆放与生产无关的杂物5生产过程的监控
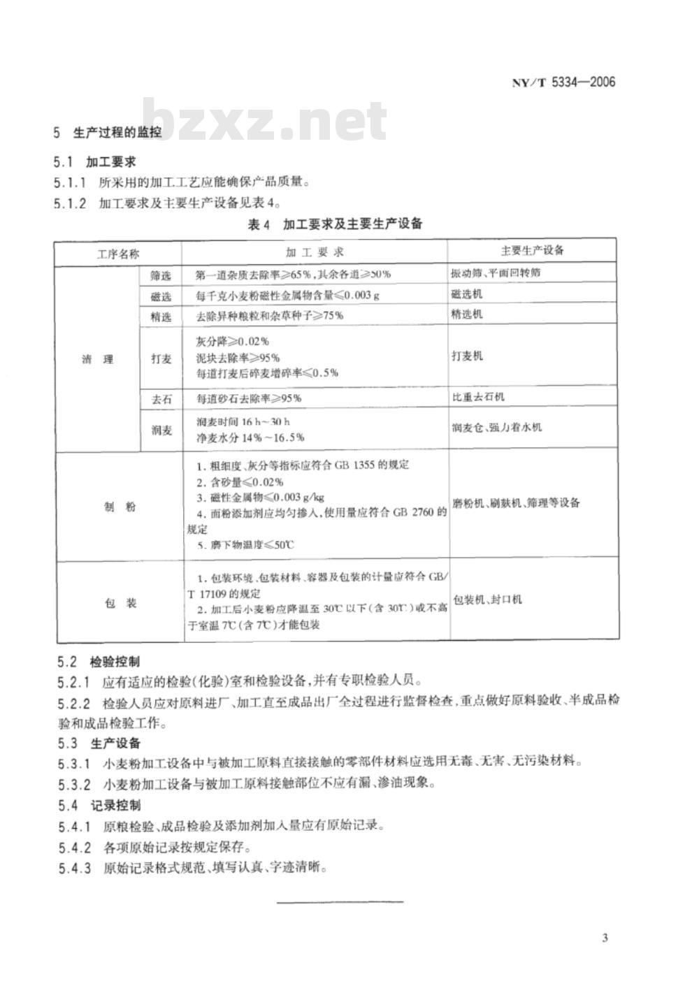
5.1加工要求
5.1.1所采用的加工工艺应能确保产品质量。5.1.2
加工要求及主要生产设备见表4。表4加工要求及主要生产设备
工序名称
5.2检验控制
加工要求
第一道杂质去除率≥65%,其余各道≥50%每千克小麦粉磁性金属物含量≤0.003g去除异种粮粒和杂草种子≥75%
灰分降≥0.02%
泥块去除率≥95%
每道打麦后碎麦增碎率≤0.5%
每道砂石去除率≥95%
润麦时间16h~30h
净麦水分14%~16.5%
1.粗细度、灰分等指标应符合GB1355的规定NY/T5334—2006
主要生产设备
振动筛、平面回转
磁选机
精选机
打麦机
比重去石机
润麦仓、强力着水机
2.含砂量<0.02%
4.面粉添加剂应均匀掺人,使用量应符合 GB 2760 的磨粉机、刷麸机、筛理等设备3.磁性金属物≤0.003g/kg
5.废下物温度50℃
1.包装环境、包装材料、容器及包装的计量应符合GB/T17109的规定
2.加工后小麦粉应降温至30C以下(含30)或不高于室温7C(含7C)才能包装
5.2.1应有适应的检验(化验)室和检验设备,并有专职检验人员。包装机、封口机
5.2.2检验人员应对原料进厂、加工直至成品出厂全过程进行监督检查,重点做好原料验收、半成品检验和成品检验工作。
5.3生产设备
5.3.1小麦粉加工设备中与被加工原料直接接触的零部件材料应选用无毒、无害、无污染材料。5.3.2小麦粉加工设备与被加工原料接触部位不应有漏、渗油现象。5.4记录控制
5.4.1原粮检验、成品检验及添加剂加人量应有原始记录5.4.2各项原始记录按规定保存。5.4.3原始记录格式规范、填写认真、字迹清晰。3
NY/T5334-2006
中华人民共和国Www.bzxZ.net
农业行业标准
无公害食品小麦粉加工技术规范NY/T 5334—2006
中国农业出版社出版
(北京市朝阳区麦子店街18号楼)(邮政编码:100026
网址:
www.eesp.rnm.en)
中国农业出版社印剧厂印剧
新华书店北京发行所发行
开本880mm×1230mm1/16
2006年4月第1版
各地新华书店经销
印张0.5
字数5千字
2006年4月北京第1次印剧
书号:16109·663
印数:1~1000册
定价::
版权专有
侵权必究
举报电话:(010)65005894
小提示:此标准内容仅展示完整标准里的部分截取内容,若需要完整标准请到上方自行免费下载完整标准文档。
中华人民共和国农业行业标准
NY/T5334—-2006
无公害食品
2006-01-26发布
小麦粉加工技术规范
2006-04-01实施
中华人民共和国农业部发布
本标准由中华人民共和国农业部提出。本标准由全国农业机械标准化技术委员会农机化分技术委员会归口。NY/T5334—2006
本标准起草单位:山东省农业机械科学研究所、农业部谷物及制品质量监督检验测试中心(哈尔滨)、山东省农业机械试验鉴定站、山东恒力虎山机械科技有限责任公司。本标准主要起草人:王东岳、段德刚、王乐凯、石宝成。1范围
小麦粉加工技术规范
无公害食品
NY/T5334—2006
本标准规定了无公害食品小麦粉加工企业的基本条件、卫生要求、生产过程监控的要求。本标准适用于无公害食品小麦粉加工过程的控制。2规范性引用文件
下列文件中的条款通过本标准的引用而成为本标准的条款。凡是注日期的引用文件,其随后所有的修改单(不包括勘误的内容)或修订版均不适用于本标准,然而,鼓励根据本标准达成协议的各方研究是否可使用这些文件的最新版本。凡是不注日期的引用文件,其最新版本适用于本标准。GB1351小麦
GB1355小麦粉
GB2760食品添加剂使用卫生标准GB5749
生活饮用水卫生标准
GB/T17109粮食销售包装
3基本条件
3.1原料要求
3.1.1采购
采购的小麦质量应符合GB1351的要求。3.1.2运输
3.1.2.1运输工具应备有防雨、雪等指施。3.1.2.2运输作业应防止污染,不得与有毒、有害物品同时装运。3.1.3贮存
3.1.3.1应设置与生产能力相适应的原料仓库,仓库应通风良好,并具有防鼠、防虫措施。3.1.3.2小麦码垛堆存放时,离地高度不小于10cm,离墙距离不小于20cm,垛与垛之间的距离应不小于40cm。
3.2辅料要求
加工过程使用的食品添加剂应符合GB2760的规定3.3加工用水
3.3.1加工用水应符合GB5749的要求。3.3.2每半年进行一次水质卫生检测,并保存记录。4卫生要求
4.1厂区环境卫生
厂区的环境卫生应符合表1的规定。1
NY/T5334—2006
绿化及排水
卫生设施
垃圾处理
生产车间卫生
表1厂区环境卫生要求
道路路面应平坦、不起尘、无积水求
厂区应进行合理绿化,保持环境整洁,并有良好的防洪、排水系统a)
厂区厕所应远离生产车间、原粮及成品库厕所应是水冲式,并设有洗手设施及卫生责任制应设有与职工人数相适应的沐裕室垃圾应集中存放
垃圾存处应远离生产车间、原粮和成品库垃圾应定期清理出厂,并对垃圾存放处随时消毒厂区应无虫鼠患,灭鼠不应使用药剂厂区不应饲养家禽、家畜及其他动物生产车间卫生应符合表2的规定。表2
内墙及天花板
生产设备
个人健康及卫生
生产车间卫生要求
地面应平整、光洁、干燥
内墙和天花板应采用无毒、不易脱落的装饰材料门窗应完整、紧密,并具有防蝇、防虫、防鼠功能车间内应有通风、散热的设施,防止粉尘污染a)
生产设备使用的润滑泊不应滴漏于车间地面应定期清理生产设备中的滞留物料,防止霉变更衣室应与生产车间相连,更衣室内应每人配备更衣柜个人健康卫生应符合表3的规定、3个人健康及卫生要求
健康检查
健康状况
个人卫生
职工应取得健康合格证后方可上岗求
职工每年应进行一次健康检查,对健康不合格者应调离凡患有消化道传染病、肝炎、活动性肺结核、化脓性或渗出性皮肤病以及其他有码食品卫生疾病的人员,不应进人厂区a)
生产人员进车间应穿戴工作服、工作幅、工作鞋,并保持整洁生产人员上班前洗手,班中便后应洗手生产人员不应留长指甲和涂指甲油车间内不应吸烟、随地吐痰、乱丢杂物、摆放与生产无关的杂物5生产过程的监控
5.1加工要求
5.1.1所采用的加工工艺应能确保产品质量。5.1.2
加工要求及主要生产设备见表4。表4加工要求及主要生产设备
工序名称
5.2检验控制
加工要求
第一道杂质去除率≥65%,其余各道≥50%每千克小麦粉磁性金属物含量≤0.003g去除异种粮粒和杂草种子≥75%
灰分降≥0.02%
泥块去除率≥95%
每道打麦后碎麦增碎率≤0.5%
每道砂石去除率≥95%
润麦时间16h~30h
净麦水分14%~16.5%
1.粗细度、灰分等指标应符合GB1355的规定NY/T5334—2006
主要生产设备
振动筛、平面回转
磁选机
精选机
打麦机
比重去石机
润麦仓、强力着水机
2.含砂量<0.02%
4.面粉添加剂应均匀掺人,使用量应符合 GB 2760 的磨粉机、刷麸机、筛理等设备3.磁性金属物≤0.003g/kg
5.废下物温度50℃
1.包装环境、包装材料、容器及包装的计量应符合GB/T17109的规定
2.加工后小麦粉应降温至30C以下(含30)或不高于室温7C(含7C)才能包装
5.2.1应有适应的检验(化验)室和检验设备,并有专职检验人员。包装机、封口机
5.2.2检验人员应对原料进厂、加工直至成品出厂全过程进行监督检查,重点做好原料验收、半成品检验和成品检验工作。
5.3生产设备
5.3.1小麦粉加工设备中与被加工原料直接接触的零部件材料应选用无毒、无害、无污染材料。5.3.2小麦粉加工设备与被加工原料接触部位不应有漏、渗油现象。5.4记录控制
5.4.1原粮检验、成品检验及添加剂加人量应有原始记录5.4.2各项原始记录按规定保存。5.4.3原始记录格式规范、填写认真、字迹清晰。3
NY/T5334-2006
中华人民共和国Www.bzxZ.net
农业行业标准
无公害食品小麦粉加工技术规范NY/T 5334—2006
中国农业出版社出版
(北京市朝阳区麦子店街18号楼)(邮政编码:100026
网址:
www.eesp.rnm.en)
中国农业出版社印剧厂印剧
新华书店北京发行所发行
开本880mm×1230mm1/16
2006年4月第1版
各地新华书店经销
印张0.5
字数5千字
2006年4月北京第1次印剧
书号:16109·663
印数:1~1000册
定价::
版权专有
侵权必究
举报电话:(010)65005894
小提示:此标准内容仅展示完整标准里的部分截取内容,若需要完整标准请到上方自行免费下载完整标准文档。
标准图片预览:





- 其它标准
- 热门标准
- NY/T5295-2004 无公害食品 产地环境评价准则
- NY/T2669-2014 热带作物品种审定规范 木薯
- NY/T598-2002 食用绿豆
- NY5086-2002 无公害食品 鲜食葡萄
- NY/T797-2004 硅肥
- NY/T1858.2-2010 番茄主要病害抗病性鉴定技术规程 第2部分:番茄抗叶霉病鉴定技术规程
- NY/T1153.4-2013 农药登记用白蚁防治剂药效试验方法及评价 第4部分农药木材处理预防白蚁
- NY469-2001 葡萄苗木
- NY/T456-2001 茉莉花茶
- NY5187-2002 无公害食品 罐装金针菇
- NY/T749-2003 绿色食品 食用菌
- NY/T889-2004 土壤速效钾和缓效钾含量的测定
- NY/T1378-2007 土壤氯离子含量的测定
- NY/T1364-2007 温室齿条开窗机
- NY/T1159-2006 中华蜜蜂种蜂王
- 行业新闻
请牢记:“bzxz.net”即是“标准下载”四个汉字汉语拼音首字母与国际顶级域名“.net”的组合。 ©2025 标准下载网 www.bzxz.net 本站邮件:bzxznet@163.com
网站备案号:湘ICP备2025141790号-2
网站备案号:湘ICP备2025141790号-2