- 您的位置:
- 标准下载网 >>
- 标准分类 >>
- 国家标准(GB) >>
- GB/T 26472-2011 流动式起重机 卷筒和滑轮尺寸
标准号:
GB/T 26472-2011
标准名称:
流动式起重机 卷筒和滑轮尺寸
标准类别:
国家标准(GB)
标准状态:
现行出版语种:
简体中文下载格式:
.rar .pdf下载大小:
部分标准内容:
ICS 53. 020. 20
中华人民共和国国家标准
GB/T 26472—2011/ISO 8087:1985流动式起重机免费标准下载网bzxz
卷筒和滑轮尺寸
Mobile cranesDrum and sheave sizes(IS0 8087: 1985,IDT)
2011-05-12 发布
中华人民共和国国家质量监督检验检疫总局中国国家标准化管理委员会
2011-12-01实施
本标准等同采用IS08087:1985流动式起重机本标准等同翻译ISO8087:1985。为了便下使用,本标准做了下列编辑性够改:a)*本国际标准\一词改为“本标准”;b)删除IS08087.1985的前言
c)用小点“”代格作为小数点的返号“,”;GB/T 26472—2011/1SO8087:1985卷筒简和滑轮尺寸\(英文版)。对于IS08087:1985引用的国际标推,用已被采用为我国的标代替对应的国际标准。对于d)
未被采用为我国标准的国际标准,在本标准中均被直接引用。本标准由中国机械工业联合会提出。本标由全国起重机械标准化技术委员会(SAC/TC227)归口。本标准起草单位:徐工集团徐州重型机械有限公司。本标准主要起草人:季小敏,张海燕。I
1范围
GB/T26472—2011/IS08087:1985流动式起重机卷筒和滑轮尺寸
本标准规定了流动式起重机起升和变幅机构的卷筒和轮卷绕直径与钢丝绳公称真径的最小比值。
本标准适用于按 GB/T 6974,2定义的流动式起重机。2规范性引用文件
下列文件中的条款通过本标准的引用而成为本标准的条款。凡是往日期的引用文件,其随后所有的修改单(不包括勘误的内容)或修订版均不适用于本标推,然而,鼓励根据本标准达成协议的各方研究是否可使用这些文件的最新版本。凡是不注日期的引用文件,其最新版本适用于本标准。GB/T6974.2起重机械术语第2部分:流动式起重机(GB/T6974.2—2010,1SO4306-2:1994,IDT)
GB/T20863起重机械分级
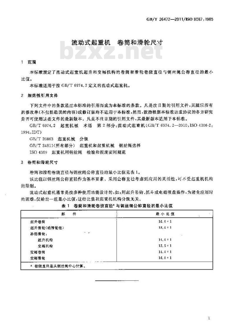
GB/T24811(所有部分)起重机和起重机械钢丝绳选择ISO4309起重机用钢丝绳检验和报度实用魏范3卷简和滑轮尺寸
卷简和滑轮卷绕直径与钢丝绳公称直径的最小比值见表1。该比值以钢丝绳公称直径作为基本要紊,来用公称直轻考虑到应用的灵措性,可不受起重机机构的限制。
流动式起重机通常是按多种使用功能设计的,如:用起升吊钩,抓斗或电磁吸盘操作,为避免应用时的困雄,仅给出一组最小比慎,这些比值和起重机机构分级无关。表1卷简和滑轮卷绕直径与钢丝绳公称直径的最小比值都件
起升接饰
起升滑轮(动滑轮组)
补偿滑轮:
起升机构
变幅机构
变幅卷筒
变幅滑轮
且卷绕直径是从钢丝绳中心计算。最小比值
14. 0 : 1
12, 5 1
14. 0 : 1
16, 0 - 1
小提示:此标准内容仅展示完整标准里的部分截取内容,若需要完整标准请到上方自行免费下载完整标准文档。
中华人民共和国国家标准
GB/T 26472—2011/ISO 8087:1985流动式起重机免费标准下载网bzxz
卷筒和滑轮尺寸
Mobile cranesDrum and sheave sizes(IS0 8087: 1985,IDT)
2011-05-12 发布
中华人民共和国国家质量监督检验检疫总局中国国家标准化管理委员会
2011-12-01实施
本标准等同采用IS08087:1985流动式起重机本标准等同翻译ISO8087:1985。为了便下使用,本标准做了下列编辑性够改:a)*本国际标准\一词改为“本标准”;b)删除IS08087.1985的前言
c)用小点“”代格作为小数点的返号“,”;GB/T 26472—2011/1SO8087:1985卷筒简和滑轮尺寸\(英文版)。对于IS08087:1985引用的国际标推,用已被采用为我国的标代替对应的国际标准。对于d)
未被采用为我国标准的国际标准,在本标准中均被直接引用。本标准由中国机械工业联合会提出。本标由全国起重机械标准化技术委员会(SAC/TC227)归口。本标准起草单位:徐工集团徐州重型机械有限公司。本标准主要起草人:季小敏,张海燕。I
1范围
GB/T26472—2011/IS08087:1985流动式起重机卷筒和滑轮尺寸
本标准规定了流动式起重机起升和变幅机构的卷筒和轮卷绕直径与钢丝绳公称真径的最小比值。
本标准适用于按 GB/T 6974,2定义的流动式起重机。2规范性引用文件
下列文件中的条款通过本标准的引用而成为本标准的条款。凡是往日期的引用文件,其随后所有的修改单(不包括勘误的内容)或修订版均不适用于本标推,然而,鼓励根据本标准达成协议的各方研究是否可使用这些文件的最新版本。凡是不注日期的引用文件,其最新版本适用于本标准。GB/T6974.2起重机械术语第2部分:流动式起重机(GB/T6974.2—2010,1SO4306-2:1994,IDT)
GB/T20863起重机械分级
GB/T24811(所有部分)起重机和起重机械钢丝绳选择ISO4309起重机用钢丝绳检验和报度实用魏范3卷简和滑轮尺寸
卷简和滑轮卷绕直径与钢丝绳公称直径的最小比值见表1。该比值以钢丝绳公称直径作为基本要紊,来用公称直轻考虑到应用的灵措性,可不受起重机机构的限制。
流动式起重机通常是按多种使用功能设计的,如:用起升吊钩,抓斗或电磁吸盘操作,为避免应用时的困雄,仅给出一组最小比慎,这些比值和起重机机构分级无关。表1卷简和滑轮卷绕直径与钢丝绳公称直径的最小比值都件
起升接饰
起升滑轮(动滑轮组)
补偿滑轮:
起升机构
变幅机构
变幅卷筒
变幅滑轮
且卷绕直径是从钢丝绳中心计算。最小比值
14. 0 : 1
12, 5 1
14. 0 : 1
16, 0 - 1
小提示:此标准内容仅展示完整标准里的部分截取内容,若需要完整标准请到上方自行免费下载完整标准文档。
标准图片预览:



- 热门标准
- 国家标准
- GB/T30917—2014 /ISo 29941:2010 天然胶乳橡胶避孕套中可迁移亚硝胺的测定
- GB/T12777-1999 金属波纹管膨胀节通用技术条件
- GB15193.5-2003 骨髓细胞微核试验
- GB/T29633.4-2020 南极地名 第4部分:罗马字母拼写
- GB/T39964-2021 造纸行业能源管理体系实施指南
- GB/T43929-2024 空间用纤维光学器件测试指南
- GB/T42970-2023 半导体集成电路 视频编解码电路测试方法
- GB/T43225-2023 空间物体登记要求
- GB/T4074.3-1999 绕组线试验方法 第3部分:机械性能
- GB15985-1995 丝虫病诊断标准及处理原则
- GB19159-2003 车用液化石油气
- GB/T5515-1985 粮食、油料检验 粗纤维素测定法
- GB/T7407-1997 中国及世界主要海运贸易港口代码
- GB/T10599-1998 多绳摩擦式提升机
- GB1913.2-1990 漂白浸渍绝缘纸
- 行业新闻
请牢记:“bzxz.net”即是“标准下载”四个汉字汉语拼音首字母与国际顶级域名“.net”的组合。 ©2025 标准下载网 www.bzxz.net 本站邮件:bzxznet@163.com
网站备案号:湘ICP备2025141790号-2
网站备案号:湘ICP备2025141790号-2