- 您的位置:
- 标准下载网 >>
- 标准分类 >>
- 地方标准(DB) >>
- DB 33/T 361-2002 出口绍兴酒检验规程
标准号:
DB 33/T 361-2002
标准名称:
出口绍兴酒检验规程
标准类别:
地方标准(DB)
标准状态:
现行出版语种:
简体中文下载格式:
.rar .pdf下载大小:
部分标准内容:
浙江省地
方)标
DB33/T3612002
出口绍兴酒检验规程
Rules for the inspection of shaoxing rice wine for export2002-04-05 发布
2002-04-28实施
浙江省质量技术监督局‘发布
DB33/T3612002免费标准下载网bzxz
本标准在制订中参考了相关的标准和资料,同时结合国际市场对绍兴酒的质量要求,制定了抽样虑宫、理化、微生物、酒龄、容重量、包装的检验方法,并对结果判定、不合格的处置及检验有效期作了明确的规定。
本标由中华人民共和国浙江出入境检验检疫局提出并归口。本标准起草单位:中华人民共和国绍兴出入境检验检疫局。本标雅主要起草人:李雪岷、邵铁锋,商学彬、张军。范围
出口绍兴酒检验规程
DB33/T 361-2002
本标准规定了出口绍兴酒的定义、抽样、检验、检验结果的判定及检验有效期本标准适用于出自绍兴酒的检验。2 规范性引用文件
下列文件中的条款通过本标准的引用面成为本标准的条款。凡是注日期的引用文件,其随后所有的修改单(不包括勘误的内容)或修订版均不适用于本标准:然而:龄励根据本标准达成协议的各方研究足否可使用这些文件的最新版本。凡是不注日期的引用文件,其最新版本适用于本标准。GB2758-1981发酵卫生标准
GB/T 5009.12—1996食品中铅的测定方法GB/T5009.22—1996食品中黄跳毒累B1的测定方法GB10344—1989饮料标签标准
GB/T13662—-2000黄酒
GB/T13868—1992感官分折建立感官分析实验室的一般导则GB/T14195—1993感宫分析选拨与培训感官分析优选评价员导则GB 17946—2000
绍兴酒(绍兴黄酒)
出口食品乎板菌落计数
SN 0168—1992
出口食品大肠菌群、粪大肠菌群和大肠杆菌的检验方法SN 0169—1992
SN/T0188—1993进出口商品重量鉴定规程衡器鉴重3术语和定义
下列术语和定义适用于本标准。3.1
检验批
以同品种、同规格、同厂家、间一发运批为一捡验批。3.2
发酵的原在酒坛、酒缸、酒池或酒罐呼贮存陈酿的年龄。注:出口包装标注的酒龄,以勾兑酒的加权平均酒龄计算为准,其中该酒龄的获滴不得低于60%。3.3
有害杂质
指虫类、玻璃碎屑、毛发、金属物发其它污秽物。4抽样
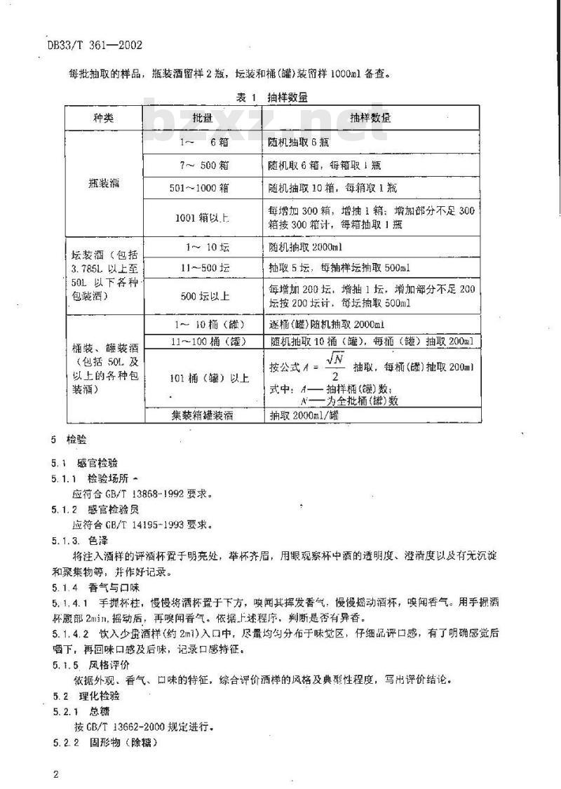
4. 抽样数量
抽样数见表1。
42留样
DB33/T 361—2002
每批抽取的样品,瓶装酒留样2瓶,坛装和桶(罐)装舒样1000ml备查。表1抽样数量
瓶装酒
坛装酒(包括
3.785L 以上至
50L以下各种
包装酒)
桶装、装酒
(包括50L及
以上的各种包
装酒)
5检验
5.1感官检验
5.1.1检验场所
7~500箱
501~1000 箱
1001箱以上
1~ 10坛
11500坛
500坛以上
1~10(罐)
11~100桶(罐)
101桶(罐)以上
集装箱罐装酒
应符合 GB/T 13868-1992 要求。5.1. 2感官检验员
应符合 GB/T 14195-1993要求。5.1.3.色泽
随机抽取6瓶
抽样数量
随机取6箱,每箱取1瓶
随机抽取10箱,每箱取1瓶
每增加300箱,增抽1籍:增加部分不足300箱技300箱计,每箱抽取1瓶
随机抽取2000ml
抽取5坛,每捕样坛抽取500ml
每增加200坛,增抽1坛,增加部分不足200坛按200坛计,每坛抽取500ml
逐韬(罐)随机抽取2000ml
随机抽取10桶(罐),每插(罐)抽取200ml按公式A
式中:A-
抽取,每(罐)抛取200ml
抽样桶(罐)数:
一为全批桶(罐)数
抽取2000m1/罐
将注入酒样的评酒杯置于明亮处,举怀齐眉,用眼观察杯中酒的透明度、澄清度以及有无沉流和聚集物等,并作好记录。
5.1.4香气与口味
5.1.4.1手握杯柱,慢慢将杯置于下方,喉闻其挥发香气:慢慢摇动酒杯,闻香气。用手握酒杯腹部2min,摇动后,再嗅闻香气。依据上述程序,判断是否有异香。5.1.4.2饮入少量酒样(约2ml)入口中,尽量均勾分布于味觉区,仔细品评口感,有了明确感觉后咽下,再回味口感及后味,记录口感特征。5.1.5.风格评价
依据外观、香气、口味的特征,综合评价酒样的风格及典性程度,写出评价结论。5.2理化捡验
5. 2. 1 总糖
按GB/T13662-2000规定进行。
5.2.2固形物(除糖)
按GB/T13662-2000规定进行。
5.2.3酒精度
按GB/T13662-2000规定进行。
5. 2. 4总酸
按CB/T13662-2000规定进行。
5. 2. 5氨基酸态氮
按GB/T13662-2000规定进行。
5. 2. 6pH 值
按GB/T13662-2000规定进行。
5.2.7氧化钙
按GB/T13662-2000规定进行。
5. 2. 8挥发酯
按GB 17946-2000 规定进行。
5. 2.9铅
接 GB/T 5009.12-1996 规定进行,5.2.10黄曲素
按GB/T 5009.22-1996规定进行。5.3微生物检验
5. 3. 1 菌落总数
按SN 0168-1992规定进行。
5. 3. 2大肠菌群
按SN 0169-1992规定逃行。
5. 4容重量检验
5.4.1瓶装酒
用温度计、量筒测酒样在20℃时的体积。5.4.2散装酒
按SN/T 0188-1993规定进行。
5.5酒龄检验
DB33/T 361—2002
生产厂在勾兑出口5年陈以上绍兴酒前,应提供勾兑计划。根据生产广情况,定期或不定期对生产厂提供的句兑计划进行核查。5.6包装检验
5.6.1外包装应十燥、清洁,无污染、无异味、无莓变,牢尚、无破损。5.6.2瓶口应密封,无漏气、漏酒、破损等现象。5. 6.3标签标注方法与要求应符合 CB 10344-1989 要求。5.6,4大包装容器应清洁,无湃,无污染,无异味,封口密封良好。5.7检验结果的判定
5.7.1感官
5.7.1.1感官检验结果均符金要求的判为合格。5.7.1.2如有浑浊、沉淀。香气不纯、口味不协调判为不合格。5.7.2理化
理化检验结果均符合GB17946-2000要求或法律法规所规定的检验依据要求的,判为合格。5. 7. 3卫生指标
卫生指标均符合要求的判为格,有一项不符合要求的判为不合格。5. 7. 4容 (重) 量
DB33/T361—2002
瓶装酒容重量检验结果每瓶公差不得超过土3%,且总检验瓶数平均结果无负公差的,散装酒重量检验结果符合SN/T0188-1993要求的判为合格:否则为不合格。5.7.5包装
包装检验结果均符合要求的判为合格:否则为不合格。凡属能返工整理予以更换剔除的,允许返工整理后复查一次。
5.7.6标注酒龄
经核查勾兑计划,并符含G日17946-2000要求的判为合格,不符合要求或未报勾兑计谢的为不合格。
5.7.7检验批判定
5.7.7.1各单项检验结果均为合格,判该检验批为台格批,否则为不台格。5.7.7.2不合格的产品,允许在返工整理的基础上复查一次。凡属感官不合格或铅,黄曲毒素BI、微生物项目不符合要求的产品,不得复查。6检验有效期
自检验完毕起,检验有效期为三个月。4
小提示:此标准内容仅展示完整标准里的部分截取内容,若需要完整标准请到上方自行免费下载完整标准文档。
方)标
DB33/T3612002
出口绍兴酒检验规程
Rules for the inspection of shaoxing rice wine for export2002-04-05 发布
2002-04-28实施
浙江省质量技术监督局‘发布
DB33/T3612002免费标准下载网bzxz
本标准在制订中参考了相关的标准和资料,同时结合国际市场对绍兴酒的质量要求,制定了抽样虑宫、理化、微生物、酒龄、容重量、包装的检验方法,并对结果判定、不合格的处置及检验有效期作了明确的规定。
本标由中华人民共和国浙江出入境检验检疫局提出并归口。本标准起草单位:中华人民共和国绍兴出入境检验检疫局。本标雅主要起草人:李雪岷、邵铁锋,商学彬、张军。范围
出口绍兴酒检验规程
DB33/T 361-2002
本标准规定了出口绍兴酒的定义、抽样、检验、检验结果的判定及检验有效期本标准适用于出自绍兴酒的检验。2 规范性引用文件
下列文件中的条款通过本标准的引用面成为本标准的条款。凡是注日期的引用文件,其随后所有的修改单(不包括勘误的内容)或修订版均不适用于本标准:然而:龄励根据本标准达成协议的各方研究足否可使用这些文件的最新版本。凡是不注日期的引用文件,其最新版本适用于本标准。GB2758-1981发酵卫生标准
GB/T 5009.12—1996食品中铅的测定方法GB/T5009.22—1996食品中黄跳毒累B1的测定方法GB10344—1989饮料标签标准
GB/T13662—-2000黄酒
GB/T13868—1992感官分折建立感官分析实验室的一般导则GB/T14195—1993感宫分析选拨与培训感官分析优选评价员导则GB 17946—2000
绍兴酒(绍兴黄酒)
出口食品乎板菌落计数
SN 0168—1992
出口食品大肠菌群、粪大肠菌群和大肠杆菌的检验方法SN 0169—1992
SN/T0188—1993进出口商品重量鉴定规程衡器鉴重3术语和定义
下列术语和定义适用于本标准。3.1
检验批
以同品种、同规格、同厂家、间一发运批为一捡验批。3.2
发酵的原在酒坛、酒缸、酒池或酒罐呼贮存陈酿的年龄。注:出口包装标注的酒龄,以勾兑酒的加权平均酒龄计算为准,其中该酒龄的获滴不得低于60%。3.3
有害杂质
指虫类、玻璃碎屑、毛发、金属物发其它污秽物。4抽样
4. 抽样数量
抽样数见表1。
42留样
DB33/T 361—2002
每批抽取的样品,瓶装酒留样2瓶,坛装和桶(罐)装舒样1000ml备查。表1抽样数量
瓶装酒
坛装酒(包括
3.785L 以上至
50L以下各种
包装酒)
桶装、装酒
(包括50L及
以上的各种包
装酒)
5检验
5.1感官检验
5.1.1检验场所
7~500箱
501~1000 箱
1001箱以上
1~ 10坛
11500坛
500坛以上
1~10(罐)
11~100桶(罐)
101桶(罐)以上
集装箱罐装酒
应符合 GB/T 13868-1992 要求。5.1. 2感官检验员
应符合 GB/T 14195-1993要求。5.1.3.色泽
随机抽取6瓶
抽样数量
随机取6箱,每箱取1瓶
随机抽取10箱,每箱取1瓶
每增加300箱,增抽1籍:增加部分不足300箱技300箱计,每箱抽取1瓶
随机抽取2000ml
抽取5坛,每捕样坛抽取500ml
每增加200坛,增抽1坛,增加部分不足200坛按200坛计,每坛抽取500ml
逐韬(罐)随机抽取2000ml
随机抽取10桶(罐),每插(罐)抽取200ml按公式A
式中:A-
抽取,每(罐)抛取200ml
抽样桶(罐)数:
一为全批桶(罐)数
抽取2000m1/罐
将注入酒样的评酒杯置于明亮处,举怀齐眉,用眼观察杯中酒的透明度、澄清度以及有无沉流和聚集物等,并作好记录。
5.1.4香气与口味
5.1.4.1手握杯柱,慢慢将杯置于下方,喉闻其挥发香气:慢慢摇动酒杯,闻香气。用手握酒杯腹部2min,摇动后,再嗅闻香气。依据上述程序,判断是否有异香。5.1.4.2饮入少量酒样(约2ml)入口中,尽量均勾分布于味觉区,仔细品评口感,有了明确感觉后咽下,再回味口感及后味,记录口感特征。5.1.5.风格评价
依据外观、香气、口味的特征,综合评价酒样的风格及典性程度,写出评价结论。5.2理化捡验
5. 2. 1 总糖
按GB/T13662-2000规定进行。
5.2.2固形物(除糖)
按GB/T13662-2000规定进行。
5.2.3酒精度
按GB/T13662-2000规定进行。
5. 2. 4总酸
按CB/T13662-2000规定进行。
5. 2. 5氨基酸态氮
按GB/T13662-2000规定进行。
5. 2. 6pH 值
按GB/T13662-2000规定进行。
5.2.7氧化钙
按GB/T13662-2000规定进行。
5. 2. 8挥发酯
按GB 17946-2000 规定进行。
5. 2.9铅
接 GB/T 5009.12-1996 规定进行,5.2.10黄曲素
按GB/T 5009.22-1996规定进行。5.3微生物检验
5. 3. 1 菌落总数
按SN 0168-1992规定进行。
5. 3. 2大肠菌群
按SN 0169-1992规定逃行。
5. 4容重量检验
5.4.1瓶装酒
用温度计、量筒测酒样在20℃时的体积。5.4.2散装酒
按SN/T 0188-1993规定进行。
5.5酒龄检验
DB33/T 361—2002
生产厂在勾兑出口5年陈以上绍兴酒前,应提供勾兑计划。根据生产广情况,定期或不定期对生产厂提供的句兑计划进行核查。5.6包装检验
5.6.1外包装应十燥、清洁,无污染、无异味、无莓变,牢尚、无破损。5.6.2瓶口应密封,无漏气、漏酒、破损等现象。5. 6.3标签标注方法与要求应符合 CB 10344-1989 要求。5.6,4大包装容器应清洁,无湃,无污染,无异味,封口密封良好。5.7检验结果的判定
5.7.1感官
5.7.1.1感官检验结果均符金要求的判为合格。5.7.1.2如有浑浊、沉淀。香气不纯、口味不协调判为不合格。5.7.2理化
理化检验结果均符合GB17946-2000要求或法律法规所规定的检验依据要求的,判为合格。5. 7. 3卫生指标
卫生指标均符合要求的判为格,有一项不符合要求的判为不合格。5. 7. 4容 (重) 量
DB33/T361—2002
瓶装酒容重量检验结果每瓶公差不得超过土3%,且总检验瓶数平均结果无负公差的,散装酒重量检验结果符合SN/T0188-1993要求的判为合格:否则为不合格。5.7.5包装
包装检验结果均符合要求的判为合格:否则为不合格。凡属能返工整理予以更换剔除的,允许返工整理后复查一次。
5.7.6标注酒龄
经核查勾兑计划,并符含G日17946-2000要求的判为合格,不符合要求或未报勾兑计谢的为不合格。
5.7.7检验批判定
5.7.7.1各单项检验结果均为合格,判该检验批为台格批,否则为不台格。5.7.7.2不合格的产品,允许在返工整理的基础上复查一次。凡属感官不合格或铅,黄曲毒素BI、微生物项目不符合要求的产品,不得复查。6检验有效期
自检验完毕起,检验有效期为三个月。4
小提示:此标准内容仅展示完整标准里的部分截取内容,若需要完整标准请到上方自行免费下载完整标准文档。
标准图片预览:





- 其它标准
- 热门标准
- 地方标准
- DB34/T159-2004 砀山酥梨花果管理规程
- DB13/T1085-2009 无公害金莲花田间生产技术规程
- DB13/T864-2007 香石竹鲜切花生产技术规程
- DB13/T1134-2009 谷子简化栽培技术规程
- DB/T8.1-2003 地震台站建设规范 地形变台站 第1部分:地室地倾斜和地应变台站
- DB52/T532-2015 地理标志产品 石阡苔茶
- DB34/T255-2002 萧县葡萄果实
- DB33/T722-2008 水产养殖微生物制剂使用技术规范
- DB11/T259-2005 黄芩生产技术规程
- DB13/T599-2005 无公害果品 设施樱桃生产技术规程
- DB13/T628-2005 日本对虾苗种繁育技术规范
- DB13/T843-2007 土壤速效氮测定
- DB13/T1040-2009 刺槐育苗及造林技术规程
- DB13/T911.3-2007 地理标志保护产品宣化牛奶葡萄栽培
- DB34/T269-2002 西瓜杂交种子收购标准
- 行业新闻
请牢记:“bzxz.net”即是“标准下载”四个汉字汉语拼音首字母与国际顶级域名“.net”的组合。 ©2025 标准下载网 www.bzxz.net 本站邮件:bzxznet@163.com
网站备案号:湘ICP备2025141790号-2
网站备案号:湘ICP备2025141790号-2