- 您的位置:
- 标准下载网 >>
- 标准分类 >>
- 通信行业标准(YD) >>
- YD/T 901-2009 层绞式通信用室外光缆
标准号:
YD/T 901-2009
标准名称:
层绞式通信用室外光缆
标准类别:
通信行业标准(YD)
标准状态:
现行-
发布日期:
2009-06-15 -
实施日期:
2009-09-01 出版语种:
简体中文下载格式:
.rar .pdf下载大小:
9.63 MB
部分标准内容:
ICS33.180.10
中华人民共和国通信行业标准
YD/T 901-2009
代替YD/T901-2001
层绞式通信用室外光缆
Strandedloosetubeoptical fibrecablesFor Outdoor Application for Telecommunication2009-06-15发布
2009-09-01实施
中华人民共和国工业和信息化部 发布前
范围·
规范性引用文件
产品分类·
试验方法·
检验规则·
标志、使用说明书
包装、运输和贮存
单模光纤的特性要求.
附录A(规范性附录)
YD/T901-2009
YD/T901-2009
本标准参考了IEC60793-2-50:2007(86A/1164/CDV)《光纤第2-50部分:产品规范一B类单模光纤分规范》、IEC60794-3:2001《光缆第3部分:室外光缆一分规范》(第3版)、EC60794-3-11:2007《光缆第3-11部分:室外光缆一管道和直埋用通信单模光缆详细规范》(第1.0版)和国际电联建议ITU-TG.652:2005《单模光纤光缆的特性》、ITU-TG.655:2006《非零色散位移单模光纤光缆的特性》、ITU-TG.656:2006《宽波长段光传输用非零色散单模光纤光缆的特性》进行修订。本标准代替YD/T901-2001《核心网用光缆——层绞式通信用室外光缆》。本标准与YD/T901-2001相比主要变化如下。标准名称由“核心网用光缆一层绞式通信用室外光缆”更改为“层绞式通信用室外光缆”。标准适用范围修订为“管道、直埋、水下、非自承式架空等常规敷设方式的通信核心网、城域网及接入网用填充式光缆和接入网用半干式及干式单模光缆”,并明确本标准不适用于“气吹敷设的微型光缆和路面微槽及排水管道敷设的光缆”。一光缆型号表示方法,在YD/T908基础上规定干式结构和半干式结构省略表示符号,外护层铠装部分的非金属加强材料用“6”表示。一光缆中光纤的类别除B1.1类(非色散位移单模光纤)和B4类(非零色散位移单模光纤)之外:增加了B1.3类(波长段扩展的非色散位移单模光纤)和B5类(宽波长段光传输用非零色散单模光纤)。增加了有关半干式和干式结构的相关规定。一去掉了产品光缆中铝带和钢带的最小厚度要求。短期允许拉力与每千米缆重的比值FsT/G由0.8改为1.0。敷设方式水下(II)的允许压扁力由8000N/100mm和5000N/100mm改为6000N/100mm和4000N/100mm。删去了允许光纤温度附加衰减的3级。增加了光缆材料中禁用物质的含量限值的规定,以符合环境保护的要求。去掉了光缆护套磨损试验要求。光纤拉伸应变检测系统要求改为不确定度应优于0.01%。一光缆拉伸的允许残余应变要求改为不大于0.08%。松套管弯折试验中L由220mm改为100mm(当d≤2.0mm)或70mm(当2.0mm删除了光缆出厂不作检验的光纤性能指标,改为控制成缆前的这些光纤性能。防蚁性能的具体指标和试验方法改为待定。一习称“偏振模色散”的这一术语更正为“偏振模散”。按照ITU-TG.652:2005建议,对B1.1类光纤的性能要求进行了修订,主要包括:模场直径容差由±0.7μum改为±0.6μm;包层不圆度由2.0%改为1.0%;芯同心度误差由0.8μm改为0.6μm;宏弯损耗要求的宏弯半径由37.5mm改为30mm;零色散斜率最大值由0.093ps/(nm2km)改为0.092ps/(nmkm);H
YD/T901-2009
明确了在1550nm波长上色散系数通常宜不大于18ps/nm-km;偏振模散增加了0.20ps//km一档要求。—按照ITU-TG.655:2006建议,对B4类光纤的性能要求进行了修订,主要包括:尺寸参数要求统一按照e子类的要求;光缆截止波长由1480nm改为1450nm;宏弯损耗要求的宏弯半径由37.5mm改为30mm;色散性能除了箱型限值规定之外,增加了与波长成函数关系的上下限值曲线规定:偏振模散增加了0.20ps/Vkm一档要求。
—按照ITU-TG.652:2005建议增补了B1.3类光纤的性能要求。一按照ITU-TG.656:2006建议增补了B5类光纤的性能要求。本标准在编制过程中,注意了与下列标准的协调一致:GB/T13993.2《通信光缆系列第2部分:核心网用室外光缆》一GB/T13993.4《通信光缆系列第4部分:接入网用室外光缆》本标准的附录A为规范性附录。
本标准由中国通信标准化协会提出并归口。本标准起草单位:大唐电信科技产业集团、北京通和实益电信科学技术研究所有限公司、四川汇源光通信股份有限公司、长飞光纤光缆有限公司、浙江富春江通信集团有限公司本标准主要起草人:王则民、时彬、薛梦驰、宋志佗、甘露、赵秋香、罗中平、张万春本标准所代替标准的历次版本发布情况:--YD/T901-1997、YD/T901-2001。I
1范围
层绞式通信用室外光缆
YD/T901-2009
本标准规定了松套层绞式室外光缆(以下简称光缆)的产品分类、要求、试验方法、检验规则、标志、使用说明书、包装、运输、贮存的要求。本标准适用于管道、直埋、水下、非自承式架空等常规敷设方式的通信核心网及接入网用填充式光缆和接入网用半干式及式光缆。本标准不适用于气吹敷设的微型光缆和路面微槽及排水管道敷设的光缆。2规范性引用文件
下列文件中的条款通过本标准的引用而成为本标准的条款。凡是注日期的引用文件,其随后所有的修改单(不包括勘误的内容)或修订版均不适用于本标准。然而,鼓励根据本标准达成协议的各方研究是否可使用这些文件的最新版本。凡是不注日期的引用文件,其最新版本适用于本标准。GB/T2951.1-1997电缆绝缘和护套材料通用试验方法第1部分:通用试验方法第1节:厚度和外形尺寸测量—机械性能试验(idtIEC811-1-1:1993)GB6995.2-1986电线电缆识别标志第二部分:标准颜色GB/T7424.2-2008光缆总规范第2部分:光缆基本试验方法(IEC60794-1-2:2003,MOD)GB/T9771(所有部分)通信用单模光纤GB15065电线电缆用黑色聚乙烯塑料GB/T15972.20-2008光纤试验方法规范第20部分:尺寸参数的测量方法和试验程序一光纤几何参数(IEC60793-1-20:2001,MOD)GB/T15972.22-2008光纤试验方法规范60793-1-22:2001,MOD)
第22部分:尺寸参数的测量方法和试验程序长度(ECGB/T15972.40-2008光纤试验方法规范第40部分:传输特性和光学特性的测量方法和试验程序一衰减(IEC60793-1-40:2001,MOD)GB/T15972.42-2008光纤试验方法规范第42部分:传输特性和光学特性的测量方法和试验程序-波长色散(IEC60793-1-42:2001,MOD)GB/T15972.44-2008光纤试验方法规范第44部分:传输特性和光学特性的测量方法和试验程序一截止波长(IEC60793-1-44:2001,MOD)GB/T15972.45-2008光纤试验方法规范第45部分:传输特性和光学特性的测量方法和试验程序一模场直径(IEC60793-1-45:2001,MOD)GB/T17650.2-1998取自电缆或光缆的材料燃烧时释出气体的试验方法第2部分:用测量PH值和电导率来测定气体的酸度(idtIEC60754-21991)GB/T17651.1~17651.2-1998电缆或光缆在特定条件下燃烧的烟密度测定(idtIEC61034:1997)1
YD/T901-2009
GB/T18380.1-2001电缆在火焰条件下的燃烧试验第1部分:单根绝缘电线或电缆的垂直燃烧试验方法(idtIEC60332-11993)
GB/T18900-2002单模光纤偏振模色散的试验方法YD/T629(所有部分)光纤传输衰减变化的监测方法YD/T723.2-2007通信电缆光缆用金属塑料复合带第2部分:铝塑复合带YD/T723.3-2007通信电缆光缆用金属塑料复合带第3部分:钢塑复合带YD/T837.1~837.5-1996铜芯聚烯烃绝缘铝塑综合护套市内通信电缆试验方法YD/T839(所有部分)通信电缆光缆用填充和涂覆复合物YD/T908-2000光缆型号命名方法YD/T1020(所有部分)电缆光缆用防蚁护套材料特性YD/T1113光缆护套用低烟无卤阻燃材料特性YD/T1115(所有部分)通信电缆光缆用阻水材料YD/T1118.1光纤用二次被覆材料第一部分:聚对苯二甲酸丁二醇酯YD/T1485光缆用中密度聚乙烯护套料JB/T8137-1999电线电缆交货盘
SJ/T11363-2006电子信息产品中有毒有害物质的限量要求SJ/T11365-2006
电子信息产品中有毒有害物质的检测方法3产品分类
3.1概述
光缆的型式、规格和编制型号按YD/T908-2000的规定分类和划分。与阻水结构特征有关的代号为:T填充式:
(无符号)千式或半干式。
与YD/T908一2000表1中相应于铠装层有关的代号增加:6—非金属加强材料。
3.2型式
3.2.1光缆的常用结构型式及其名称如下:GYTA一一金属加强构件、松套层绞填充式、铝一聚乙烯粘结护套通信用室外光缆;GYA一一金属加强构件、松套层绞(半)干式、铝一聚乙烯粘结护套通信用室外光缆;GYTA53一一金属加强构件、松套层绞填充式、铝一聚乙烯粘结护套、纵包皱纹钢带铠装、聚乙烯套通信用室外光缆;
3一金属加强构件、松套层绞填充式、铝一聚乙烯粘结护套、单细圆钢丝铠装、聚乙烯套通GYTA33-
信用室外光缆;
GYTA333一一金属加强构件、松套层绞填充式、铝一聚乙烯粘结护套、双细圆钢丝铠装、聚乙烯套通信用室外光缆;
GYTS一一金属加强构件、松套层绞填充式、钢一聚乙烯粘结护套通信用室外光缆;2
YD/T901-2009
一金属加强构件、松套层绞(半)干式、钢一聚乙烯粘结护套通信用室外光缆;一金属加强构件、松套层绞填充式、钢一聚乙烯粘结护套、单细圆钢丝铠装、聚乙烯套通GYTS33-www.bzxz.net
信用室外光缆;
GYTS333-
通信用室外光缆;
金属加强构件、松套层绞填充式、钢一聚乙烯粘结护套、双细圆钢丝铠装、聚乙烯套金属加强构件、松套层绞填充式、钢一聚乙烯粘结护套、单粗圆钢丝铠装、聚乙烯套通GYTS43—全
信用室外光缆;
GYTY53-
外光缆;
GYY53-
用室外光缆:
GYFTY-
GYFTY63
室外光缆。
金属加强构件、松套层绞填充式、聚乙烯护套、纵包皱纹钢带铠装、聚乙烯套通信用室金属加强构件、松套层绞(半)干式、聚乙烯护套、纵包皱纹钢带铠装、聚乙烯套通信非金属加强构件、松套层绞填充式、聚乙烯护套通信用室外光缆;非金属加强构件、松套层绞(半)干式、聚乙烯护套通信用室外光缆;非金属加强构件、松套层绞填充式、聚乙烯护套、非金属加强材料、聚乙烯套通信用3.2.2各主要型式和适用于阻燃和防蚁等特殊要求的、派生型式的、光缆的适用敷设方式和特殊条件参照表1。
派生型式
主要型式
GYTA53
GYTA33
GYTA333
GYTS33
GYTZA33
GYTA04
GYTA54
GYTA34
GYTS04
各种型式的适用敷设方式和特殊条件适用敷设方式和条件
非自承
强电磁
YD/T901-2009
主要型式
GYTS333
GYTS43
GYTY53
派生型式
GYTZY53
GYTZY53
GYFTZY
GYFTY63
GYFTZY63
GYTY54
GYTY54
GYFTY04
GYFY04
GYFTY64
表1(续)
注:在“适用敷设方式和条件\栏中△表示适用,√表示可用3.3规格
适用敷设方式和条件
非自承
强电磁
3.3.1光缆中的光纤应是符合GB/T9771规定的B1.1类(即非色散位移单模光纤)、B1.3类(即波长段扩展的非色散位移单模光纤)、B4类(即非零色散位移单模光纤)、B5类(即宽波长段光传输用非零色散单模光纤)或用户要求的其他适用类别的单模光纤。必要时,光纤种类可细分为A.1中表述的光纤子类,3.3.2光缆中的光纤数宜为4、6、8、10、12、14、16、18、20、24、30、36、48、60、72、84、96、108、120、132或144芯,也可以是用户要求的其他芯数。3.4产品型号和标记
3.4.1型号
光缆型号由光缆的型式和规格的代号组成。3.4.2标记
加工订货时应标明光缆产品标记,它由光缆的型号和本标准编号组成。示例:金属加强构件、松套层绞填充式、铝一聚乙烯粘结护套通信用室外光缆,包含48根B1.3类单模光纤,则光缆产品标记应表示为:GYTA48B1.3YD/T901-2009。4要求
4.1结构
4.1.1概述
光缆应由层绞结构的缆芯和护层两大部分构成,其中,护层又包括护套和可能有的外护层。4.1.1.1
YD/T901-2009
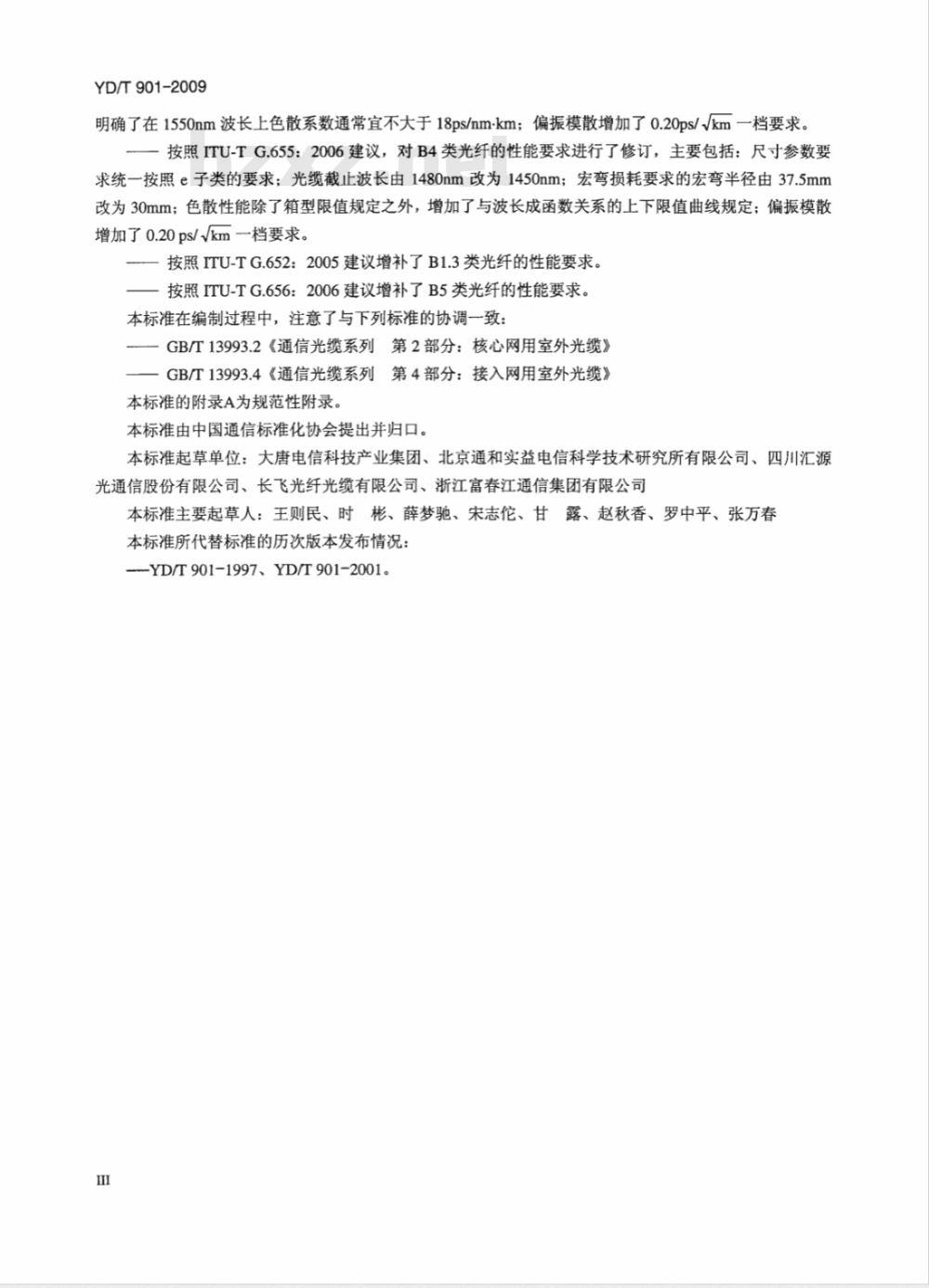
4.1.1.2光缆应是全截面阻水结构,即水在缆芯和护层中都不能纵向渗流,但钢丝铠装部分可除外。按照阻水材料的不同,阻水结构可分为3种:填充式,即光缆护套或如果有的内衬套内的所有间隙用膏状复合物连续填充,如图1(a)所示;半干式,即光纤松套管内的间隙用膏状复合物连续填充,光缆内的其他间隙放置固态阻水材料,如图1(b)所示;
全干式,即光缆内的所有间隙都放置固态阻水材料,如图1(c)所示。(7)
(b)半干式
(a)填充式
(c)全干式
(1)中心加强构件;(2)可能有的垫层;(3)可能有的填充绳;(4)光纤;(5)管内膏状填充复合物;(6)松套管;(7)膏状填充复合物:(8)可能有的包带及扎纱、非金属辅助加强构件和内衬套;(9)可能有的撕裂绳;(10)护套;(11)可能有的外护层;(12)放有固态阻水材料的间隙图1光缆结构示意图
4.1.1.3允许采用其他的类似结构型式,但这些光缆的护套厚度和光缆性能要求仍应不低于本标准的相关规定。
4.1.1.4同批、同型式规格的光缆产品应具有相同结构排列和相同识别色谱。4.1.2缆芯
4.1.2.1概述
缆芯通常包括中心加强构件、松套光纤绞层(含可能有的填充绳)、可能有的扎纱、包带、内衬套及非金属辅助加强构件等。
YD/T901-2009
4.1.2.2光纤
4.1.2.2.1光缆中宜由有涂覆层的同类单模光纤组成,其芯数应符合光缆规格的要求。同批光缆产品应使用同一设计、相同材料和相同工艺制造出来的光纤。4.1.2.2.2光纤涂覆层表面应有全色色标,其颜色应符合GB6995.2规定,并且不褪色不迁移。4.1.2.2.3用于成缆的单模光纤的涂覆层结构及其剥除力、光纤强度筛选水平及其动态疲劳参数na值、模场直径和尺寸参数、截止波长、宏弯损耗和色散等应符合GB/T9771有关规定。4.1.2.3松套管及其阻水材料
4.1.2.3.1光缆中涂覆光纤应放置在热塑性材料构成的松套管中,光纤在松套管中的余长应均匀稳定,每一松套管中的光纤数宜不超过12芯。4.1.2.3.2松套管的尺寸应规定管外径和管壁厚度,其中外径标称值宜为1.8~3.0mm,容差应不劣于土0.1mm,厚度应随外径增大,其标称值宜为0.30~0.50mm,容差应不劣于土0.05mm。松套管标称尺寸可随管中的光纤芯数改变,但在同一光缆中应相同。4.1.2.3.3松套管内各涂覆光纤的颜色应不相同,其颜色应选自表2规定的各种颜色。在不影响识别的情况下,允许使用本色代替表2中的某一颜色。表2识别用全色谱
4.1.2.3.4松套管应有识别色标,其颜色应符合GB6995.2规定,并且不褪色不迁移。这些色标宜为全色也可为环状或条状的色标。
4.1.2.3.5松套管材料可用聚对苯二甲酸丁二醇酯(简称PBT)塑料或其他合适的塑料,PBT应符合YD/T1118.1规定。
4.1.2.3.6在填充式和半干式光缆中,松套管内的间隙应连续填充一种触变型的膏状复合物,在全干式光缆中,松套管内的间隙中应放置一种固态阻水材料。4.1.2.3.7填充复合物和阻水材料(含吸水后)应与其相邻的其他光缆材料相容,应不损害光纤传输特性和使用寿命。填充复合物应符合YD/T839.3的规定。4.1.2.4填充绳
填充绳用于在松套光纤绞层中填补空位,其外径应使缆芯圆整。填充绳应是圆形塑料绳,它的表面应圆整光滑。允许用阻水纱作填充绳。4.1.2.5加强构件
4.1.2.5.1加强构件应在光缆的中心位置,它可以是金属的或非金属的,依光缆型式而定。必要时,允许在缆芯四周适当的位置放置非金属辅助加强构件。这些加强构件应具有足够的截面、杨氏模量和弹性应变范围,用以增强光缆拉伸性能。4.1.2.5.2金属加强构件宜用高强度单圆钢丝,也可用由高强度钢丝构成的1×7单股钢丝绳。高强度钢丝宜是不锈钢丝,也可以是磷化钢丝,其表面应圆整光滑。单钢丝的杨氏模量应不低于190GPa,钢丝绳的有效杨氏模量应不低于170GPa。在光缆制造长度内金属加强构件不允许接头。6
YD/T901-2009
4.1.2.5.3非金属中心加强构件宜用纤维增强塑料(简称FRP)圆杆,其杨氏模量宜不低于50GPa。非金属辅助加强构件宜用芳纶丝束,但也可采用对人体无害的其他高强度纤维束。在光缆制造长度内,FRP不允许接头,芳纶丝每束允许有1个接头,但在任意200m光缆长度内只允许1个丝束接头。4.1.2.5.4当采用钢丝绳时,应在其表面上挤包一层适当厚度的塑料垫层,并在垫层下采用适当的阻水措施,以防止钢丝绳间隙纵向渗水;当在半干式和干式结构中采用磷化钢丝时,应注意防止钢丝锈蚀和可能引起的光纤氢损问题,宜在其上挤包一层适当厚度的塑料垫层或采取其他有效方法;当采用单钢丝时,在其表面上也可挤包一层适当厚度的塑料垫层。垫层表面应圆整光滑,外径应适当,其材料应与填充复合物相容。
4.1.2.6绞层
4.1.2.6.1同一绞层应由外径相同的松套光纤单元(含可能有的填充绳)以适当节距层绞在中心加强构件四周构成。绞层中的光纤单元数(含可能有的填充绳)宜为512单元,但允许为更多单元。层绞可以是螺旋绞,也可以是Sz绞。
4.1.2.6.2绞层中各松套管的识别可采用全色谱方式,也可用领示色谱。一一当采用全色谱时,面向光缆A端看,在顺时针方向上松套管序号增大,松套管序号及其对应的颜色应符合表2规定。
一当采用领示色谱时,领示色应为红色和绿色,其余元构件应为其他的相同颜色,宜为本色。面向光缆A端看,在顺时针方向上红和绿顺序排列且松套管序号增大(填充绳不计序号),松套管有红色时序号1为红色,松套管无红色时,序号1为领示红色后的第一根松套管。4.1.2.7扎纱
4.1.2.7.1当采用螺旋绞时,绞层上可有绞向与绞层相反的短节距扎纱,也可没有。4.1.2.7.2当采用SZ绞时,绞层上应有短节距扎纱,以使绞层结构稳定。4.1.2.7.3扎纱应是强度足够的非吸湿性和非吸油性塑料纱束,或者是阻水纱。4.1.2.8包带层
4.1.2.8.1缆芯的绞层外可有绕包或(和)纵包的包带层,纵包层外允许再有扎纱。包带层应具有足够的隔热和耐电压性能。
4.1.2.8.2包带材料应是强度足够的聚酯带、聚酯无纺布带、阻水带、或其他合适的带材。4.1.2.9内衬套
4.1.2.9.1对于钢一聚乙烯粘结护套钢丝铠装光缆,包带层上宜再有一层聚乙烯内衬套,其厚度的标称值为1.0mm,最小值应不小于0.8mm。4.1.2.9.1聚乙烯内衬套的材料宜采用符合GB15065或YD/T1485规定的聚乙烯护套料,也可采用其他合适的聚烯烃塑料。
4.1.2.10阻水结构
4.1.2.10.1光缆护套以内的所有间隙应有有效的阻水措施。包带(或内衬套)及以内的缆芯间隙,在填充式光缆中用膏状复合物连续填充,在半干式和干式光缆中连续放置阻水带或阻水纱。包带(或内衬套)和护套之间的间隙,宜用涂覆复合物连续充满或连续放置阻水带或阻水纱,也可间隔设置阻水环。4.1.2.10.2填充复合物和涂覆复合物应符合YD/T839规定,阻水带和阻水纱应符合YD/T1115的规定。4.1.3护套
小提示:此标准内容仅展示完整标准里的部分截取内容,若需要完整标准请到上方自行免费下载完整标准文档。
中华人民共和国通信行业标准
YD/T 901-2009
代替YD/T901-2001
层绞式通信用室外光缆
Strandedloosetubeoptical fibrecablesFor Outdoor Application for Telecommunication2009-06-15发布
2009-09-01实施
中华人民共和国工业和信息化部 发布前
范围·
规范性引用文件
产品分类·
试验方法·
检验规则·
标志、使用说明书
包装、运输和贮存
单模光纤的特性要求.
附录A(规范性附录)
YD/T901-2009
YD/T901-2009
本标准参考了IEC60793-2-50:2007(86A/1164/CDV)《光纤第2-50部分:产品规范一B类单模光纤分规范》、IEC60794-3:2001《光缆第3部分:室外光缆一分规范》(第3版)、EC60794-3-11:2007《光缆第3-11部分:室外光缆一管道和直埋用通信单模光缆详细规范》(第1.0版)和国际电联建议ITU-TG.652:2005《单模光纤光缆的特性》、ITU-TG.655:2006《非零色散位移单模光纤光缆的特性》、ITU-TG.656:2006《宽波长段光传输用非零色散单模光纤光缆的特性》进行修订。本标准代替YD/T901-2001《核心网用光缆——层绞式通信用室外光缆》。本标准与YD/T901-2001相比主要变化如下。标准名称由“核心网用光缆一层绞式通信用室外光缆”更改为“层绞式通信用室外光缆”。标准适用范围修订为“管道、直埋、水下、非自承式架空等常规敷设方式的通信核心网、城域网及接入网用填充式光缆和接入网用半干式及干式单模光缆”,并明确本标准不适用于“气吹敷设的微型光缆和路面微槽及排水管道敷设的光缆”。一光缆型号表示方法,在YD/T908基础上规定干式结构和半干式结构省略表示符号,外护层铠装部分的非金属加强材料用“6”表示。一光缆中光纤的类别除B1.1类(非色散位移单模光纤)和B4类(非零色散位移单模光纤)之外:增加了B1.3类(波长段扩展的非色散位移单模光纤)和B5类(宽波长段光传输用非零色散单模光纤)。增加了有关半干式和干式结构的相关规定。一去掉了产品光缆中铝带和钢带的最小厚度要求。短期允许拉力与每千米缆重的比值FsT/G由0.8改为1.0。敷设方式水下(II)的允许压扁力由8000N/100mm和5000N/100mm改为6000N/100mm和4000N/100mm。删去了允许光纤温度附加衰减的3级。增加了光缆材料中禁用物质的含量限值的规定,以符合环境保护的要求。去掉了光缆护套磨损试验要求。光纤拉伸应变检测系统要求改为不确定度应优于0.01%。一光缆拉伸的允许残余应变要求改为不大于0.08%。松套管弯折试验中L由220mm改为100mm(当d≤2.0mm)或70mm(当2.0mm
YD/T901-2009
明确了在1550nm波长上色散系数通常宜不大于18ps/nm-km;偏振模散增加了0.20ps//km一档要求。—按照ITU-TG.655:2006建议,对B4类光纤的性能要求进行了修订,主要包括:尺寸参数要求统一按照e子类的要求;光缆截止波长由1480nm改为1450nm;宏弯损耗要求的宏弯半径由37.5mm改为30mm;色散性能除了箱型限值规定之外,增加了与波长成函数关系的上下限值曲线规定:偏振模散增加了0.20ps/Vkm一档要求。
—按照ITU-TG.652:2005建议增补了B1.3类光纤的性能要求。一按照ITU-TG.656:2006建议增补了B5类光纤的性能要求。本标准在编制过程中,注意了与下列标准的协调一致:GB/T13993.2《通信光缆系列第2部分:核心网用室外光缆》一GB/T13993.4《通信光缆系列第4部分:接入网用室外光缆》本标准的附录A为规范性附录。
本标准由中国通信标准化协会提出并归口。本标准起草单位:大唐电信科技产业集团、北京通和实益电信科学技术研究所有限公司、四川汇源光通信股份有限公司、长飞光纤光缆有限公司、浙江富春江通信集团有限公司本标准主要起草人:王则民、时彬、薛梦驰、宋志佗、甘露、赵秋香、罗中平、张万春本标准所代替标准的历次版本发布情况:--YD/T901-1997、YD/T901-2001。I
1范围
层绞式通信用室外光缆
YD/T901-2009
本标准规定了松套层绞式室外光缆(以下简称光缆)的产品分类、要求、试验方法、检验规则、标志、使用说明书、包装、运输、贮存的要求。本标准适用于管道、直埋、水下、非自承式架空等常规敷设方式的通信核心网及接入网用填充式光缆和接入网用半干式及式光缆。本标准不适用于气吹敷设的微型光缆和路面微槽及排水管道敷设的光缆。2规范性引用文件
下列文件中的条款通过本标准的引用而成为本标准的条款。凡是注日期的引用文件,其随后所有的修改单(不包括勘误的内容)或修订版均不适用于本标准。然而,鼓励根据本标准达成协议的各方研究是否可使用这些文件的最新版本。凡是不注日期的引用文件,其最新版本适用于本标准。GB/T2951.1-1997电缆绝缘和护套材料通用试验方法第1部分:通用试验方法第1节:厚度和外形尺寸测量—机械性能试验(idtIEC811-1-1:1993)GB6995.2-1986电线电缆识别标志第二部分:标准颜色GB/T7424.2-2008光缆总规范第2部分:光缆基本试验方法(IEC60794-1-2:2003,MOD)GB/T9771(所有部分)通信用单模光纤GB15065电线电缆用黑色聚乙烯塑料GB/T15972.20-2008光纤试验方法规范第20部分:尺寸参数的测量方法和试验程序一光纤几何参数(IEC60793-1-20:2001,MOD)GB/T15972.22-2008光纤试验方法规范60793-1-22:2001,MOD)
第22部分:尺寸参数的测量方法和试验程序长度(ECGB/T15972.40-2008光纤试验方法规范第40部分:传输特性和光学特性的测量方法和试验程序一衰减(IEC60793-1-40:2001,MOD)GB/T15972.42-2008光纤试验方法规范第42部分:传输特性和光学特性的测量方法和试验程序-波长色散(IEC60793-1-42:2001,MOD)GB/T15972.44-2008光纤试验方法规范第44部分:传输特性和光学特性的测量方法和试验程序一截止波长(IEC60793-1-44:2001,MOD)GB/T15972.45-2008光纤试验方法规范第45部分:传输特性和光学特性的测量方法和试验程序一模场直径(IEC60793-1-45:2001,MOD)GB/T17650.2-1998取自电缆或光缆的材料燃烧时释出气体的试验方法第2部分:用测量PH值和电导率来测定气体的酸度(idtIEC60754-21991)GB/T17651.1~17651.2-1998电缆或光缆在特定条件下燃烧的烟密度测定(idtIEC61034:1997)1
YD/T901-2009
GB/T18380.1-2001电缆在火焰条件下的燃烧试验第1部分:单根绝缘电线或电缆的垂直燃烧试验方法(idtIEC60332-11993)
GB/T18900-2002单模光纤偏振模色散的试验方法YD/T629(所有部分)光纤传输衰减变化的监测方法YD/T723.2-2007通信电缆光缆用金属塑料复合带第2部分:铝塑复合带YD/T723.3-2007通信电缆光缆用金属塑料复合带第3部分:钢塑复合带YD/T837.1~837.5-1996铜芯聚烯烃绝缘铝塑综合护套市内通信电缆试验方法YD/T839(所有部分)通信电缆光缆用填充和涂覆复合物YD/T908-2000光缆型号命名方法YD/T1020(所有部分)电缆光缆用防蚁护套材料特性YD/T1113光缆护套用低烟无卤阻燃材料特性YD/T1115(所有部分)通信电缆光缆用阻水材料YD/T1118.1光纤用二次被覆材料第一部分:聚对苯二甲酸丁二醇酯YD/T1485光缆用中密度聚乙烯护套料JB/T8137-1999电线电缆交货盘
SJ/T11363-2006电子信息产品中有毒有害物质的限量要求SJ/T11365-2006
电子信息产品中有毒有害物质的检测方法3产品分类
3.1概述
光缆的型式、规格和编制型号按YD/T908-2000的规定分类和划分。与阻水结构特征有关的代号为:T填充式:
(无符号)千式或半干式。
与YD/T908一2000表1中相应于铠装层有关的代号增加:6—非金属加强材料。
3.2型式
3.2.1光缆的常用结构型式及其名称如下:GYTA一一金属加强构件、松套层绞填充式、铝一聚乙烯粘结护套通信用室外光缆;GYA一一金属加强构件、松套层绞(半)干式、铝一聚乙烯粘结护套通信用室外光缆;GYTA53一一金属加强构件、松套层绞填充式、铝一聚乙烯粘结护套、纵包皱纹钢带铠装、聚乙烯套通信用室外光缆;
3一金属加强构件、松套层绞填充式、铝一聚乙烯粘结护套、单细圆钢丝铠装、聚乙烯套通GYTA33-
信用室外光缆;
GYTA333一一金属加强构件、松套层绞填充式、铝一聚乙烯粘结护套、双细圆钢丝铠装、聚乙烯套通信用室外光缆;
GYTS一一金属加强构件、松套层绞填充式、钢一聚乙烯粘结护套通信用室外光缆;2
YD/T901-2009
一金属加强构件、松套层绞(半)干式、钢一聚乙烯粘结护套通信用室外光缆;一金属加强构件、松套层绞填充式、钢一聚乙烯粘结护套、单细圆钢丝铠装、聚乙烯套通GYTS33-www.bzxz.net
信用室外光缆;
GYTS333-
通信用室外光缆;
金属加强构件、松套层绞填充式、钢一聚乙烯粘结护套、双细圆钢丝铠装、聚乙烯套金属加强构件、松套层绞填充式、钢一聚乙烯粘结护套、单粗圆钢丝铠装、聚乙烯套通GYTS43—全
信用室外光缆;
GYTY53-
外光缆;
GYY53-
用室外光缆:
GYFTY-
GYFTY63
室外光缆。
金属加强构件、松套层绞填充式、聚乙烯护套、纵包皱纹钢带铠装、聚乙烯套通信用室金属加强构件、松套层绞(半)干式、聚乙烯护套、纵包皱纹钢带铠装、聚乙烯套通信非金属加强构件、松套层绞填充式、聚乙烯护套通信用室外光缆;非金属加强构件、松套层绞(半)干式、聚乙烯护套通信用室外光缆;非金属加强构件、松套层绞填充式、聚乙烯护套、非金属加强材料、聚乙烯套通信用3.2.2各主要型式和适用于阻燃和防蚁等特殊要求的、派生型式的、光缆的适用敷设方式和特殊条件参照表1。
派生型式
主要型式
GYTA53
GYTA33
GYTA333
GYTS33
GYTZA33
GYTA04
GYTA54
GYTA34
GYTS04
各种型式的适用敷设方式和特殊条件适用敷设方式和条件
非自承
强电磁
YD/T901-2009
主要型式
GYTS333
GYTS43
GYTY53
派生型式
GYTZY53
GYTZY53
GYFTZY
GYFTY63
GYFTZY63
GYTY54
GYTY54
GYFTY04
GYFY04
GYFTY64
表1(续)
注:在“适用敷设方式和条件\栏中△表示适用,√表示可用3.3规格
适用敷设方式和条件
非自承
强电磁
3.3.1光缆中的光纤应是符合GB/T9771规定的B1.1类(即非色散位移单模光纤)、B1.3类(即波长段扩展的非色散位移单模光纤)、B4类(即非零色散位移单模光纤)、B5类(即宽波长段光传输用非零色散单模光纤)或用户要求的其他适用类别的单模光纤。必要时,光纤种类可细分为A.1中表述的光纤子类,3.3.2光缆中的光纤数宜为4、6、8、10、12、14、16、18、20、24、30、36、48、60、72、84、96、108、120、132或144芯,也可以是用户要求的其他芯数。3.4产品型号和标记
3.4.1型号
光缆型号由光缆的型式和规格的代号组成。3.4.2标记
加工订货时应标明光缆产品标记,它由光缆的型号和本标准编号组成。示例:金属加强构件、松套层绞填充式、铝一聚乙烯粘结护套通信用室外光缆,包含48根B1.3类单模光纤,则光缆产品标记应表示为:GYTA48B1.3YD/T901-2009。4要求
4.1结构
4.1.1概述
光缆应由层绞结构的缆芯和护层两大部分构成,其中,护层又包括护套和可能有的外护层。4.1.1.1
YD/T901-2009
4.1.1.2光缆应是全截面阻水结构,即水在缆芯和护层中都不能纵向渗流,但钢丝铠装部分可除外。按照阻水材料的不同,阻水结构可分为3种:填充式,即光缆护套或如果有的内衬套内的所有间隙用膏状复合物连续填充,如图1(a)所示;半干式,即光纤松套管内的间隙用膏状复合物连续填充,光缆内的其他间隙放置固态阻水材料,如图1(b)所示;
全干式,即光缆内的所有间隙都放置固态阻水材料,如图1(c)所示。(7)
(b)半干式
(a)填充式
(c)全干式
(1)中心加强构件;(2)可能有的垫层;(3)可能有的填充绳;(4)光纤;(5)管内膏状填充复合物;(6)松套管;(7)膏状填充复合物:(8)可能有的包带及扎纱、非金属辅助加强构件和内衬套;(9)可能有的撕裂绳;(10)护套;(11)可能有的外护层;(12)放有固态阻水材料的间隙图1光缆结构示意图
4.1.1.3允许采用其他的类似结构型式,但这些光缆的护套厚度和光缆性能要求仍应不低于本标准的相关规定。
4.1.1.4同批、同型式规格的光缆产品应具有相同结构排列和相同识别色谱。4.1.2缆芯
4.1.2.1概述
缆芯通常包括中心加强构件、松套光纤绞层(含可能有的填充绳)、可能有的扎纱、包带、内衬套及非金属辅助加强构件等。
YD/T901-2009
4.1.2.2光纤
4.1.2.2.1光缆中宜由有涂覆层的同类单模光纤组成,其芯数应符合光缆规格的要求。同批光缆产品应使用同一设计、相同材料和相同工艺制造出来的光纤。4.1.2.2.2光纤涂覆层表面应有全色色标,其颜色应符合GB6995.2规定,并且不褪色不迁移。4.1.2.2.3用于成缆的单模光纤的涂覆层结构及其剥除力、光纤强度筛选水平及其动态疲劳参数na值、模场直径和尺寸参数、截止波长、宏弯损耗和色散等应符合GB/T9771有关规定。4.1.2.3松套管及其阻水材料
4.1.2.3.1光缆中涂覆光纤应放置在热塑性材料构成的松套管中,光纤在松套管中的余长应均匀稳定,每一松套管中的光纤数宜不超过12芯。4.1.2.3.2松套管的尺寸应规定管外径和管壁厚度,其中外径标称值宜为1.8~3.0mm,容差应不劣于土0.1mm,厚度应随外径增大,其标称值宜为0.30~0.50mm,容差应不劣于土0.05mm。松套管标称尺寸可随管中的光纤芯数改变,但在同一光缆中应相同。4.1.2.3.3松套管内各涂覆光纤的颜色应不相同,其颜色应选自表2规定的各种颜色。在不影响识别的情况下,允许使用本色代替表2中的某一颜色。表2识别用全色谱
4.1.2.3.4松套管应有识别色标,其颜色应符合GB6995.2规定,并且不褪色不迁移。这些色标宜为全色也可为环状或条状的色标。
4.1.2.3.5松套管材料可用聚对苯二甲酸丁二醇酯(简称PBT)塑料或其他合适的塑料,PBT应符合YD/T1118.1规定。
4.1.2.3.6在填充式和半干式光缆中,松套管内的间隙应连续填充一种触变型的膏状复合物,在全干式光缆中,松套管内的间隙中应放置一种固态阻水材料。4.1.2.3.7填充复合物和阻水材料(含吸水后)应与其相邻的其他光缆材料相容,应不损害光纤传输特性和使用寿命。填充复合物应符合YD/T839.3的规定。4.1.2.4填充绳
填充绳用于在松套光纤绞层中填补空位,其外径应使缆芯圆整。填充绳应是圆形塑料绳,它的表面应圆整光滑。允许用阻水纱作填充绳。4.1.2.5加强构件
4.1.2.5.1加强构件应在光缆的中心位置,它可以是金属的或非金属的,依光缆型式而定。必要时,允许在缆芯四周适当的位置放置非金属辅助加强构件。这些加强构件应具有足够的截面、杨氏模量和弹性应变范围,用以增强光缆拉伸性能。4.1.2.5.2金属加强构件宜用高强度单圆钢丝,也可用由高强度钢丝构成的1×7单股钢丝绳。高强度钢丝宜是不锈钢丝,也可以是磷化钢丝,其表面应圆整光滑。单钢丝的杨氏模量应不低于190GPa,钢丝绳的有效杨氏模量应不低于170GPa。在光缆制造长度内金属加强构件不允许接头。6
YD/T901-2009
4.1.2.5.3非金属中心加强构件宜用纤维增强塑料(简称FRP)圆杆,其杨氏模量宜不低于50GPa。非金属辅助加强构件宜用芳纶丝束,但也可采用对人体无害的其他高强度纤维束。在光缆制造长度内,FRP不允许接头,芳纶丝每束允许有1个接头,但在任意200m光缆长度内只允许1个丝束接头。4.1.2.5.4当采用钢丝绳时,应在其表面上挤包一层适当厚度的塑料垫层,并在垫层下采用适当的阻水措施,以防止钢丝绳间隙纵向渗水;当在半干式和干式结构中采用磷化钢丝时,应注意防止钢丝锈蚀和可能引起的光纤氢损问题,宜在其上挤包一层适当厚度的塑料垫层或采取其他有效方法;当采用单钢丝时,在其表面上也可挤包一层适当厚度的塑料垫层。垫层表面应圆整光滑,外径应适当,其材料应与填充复合物相容。
4.1.2.6绞层
4.1.2.6.1同一绞层应由外径相同的松套光纤单元(含可能有的填充绳)以适当节距层绞在中心加强构件四周构成。绞层中的光纤单元数(含可能有的填充绳)宜为512单元,但允许为更多单元。层绞可以是螺旋绞,也可以是Sz绞。
4.1.2.6.2绞层中各松套管的识别可采用全色谱方式,也可用领示色谱。一一当采用全色谱时,面向光缆A端看,在顺时针方向上松套管序号增大,松套管序号及其对应的颜色应符合表2规定。
一当采用领示色谱时,领示色应为红色和绿色,其余元构件应为其他的相同颜色,宜为本色。面向光缆A端看,在顺时针方向上红和绿顺序排列且松套管序号增大(填充绳不计序号),松套管有红色时序号1为红色,松套管无红色时,序号1为领示红色后的第一根松套管。4.1.2.7扎纱
4.1.2.7.1当采用螺旋绞时,绞层上可有绞向与绞层相反的短节距扎纱,也可没有。4.1.2.7.2当采用SZ绞时,绞层上应有短节距扎纱,以使绞层结构稳定。4.1.2.7.3扎纱应是强度足够的非吸湿性和非吸油性塑料纱束,或者是阻水纱。4.1.2.8包带层
4.1.2.8.1缆芯的绞层外可有绕包或(和)纵包的包带层,纵包层外允许再有扎纱。包带层应具有足够的隔热和耐电压性能。
4.1.2.8.2包带材料应是强度足够的聚酯带、聚酯无纺布带、阻水带、或其他合适的带材。4.1.2.9内衬套
4.1.2.9.1对于钢一聚乙烯粘结护套钢丝铠装光缆,包带层上宜再有一层聚乙烯内衬套,其厚度的标称值为1.0mm,最小值应不小于0.8mm。4.1.2.9.1聚乙烯内衬套的材料宜采用符合GB15065或YD/T1485规定的聚乙烯护套料,也可采用其他合适的聚烯烃塑料。
4.1.2.10阻水结构
4.1.2.10.1光缆护套以内的所有间隙应有有效的阻水措施。包带(或内衬套)及以内的缆芯间隙,在填充式光缆中用膏状复合物连续填充,在半干式和干式光缆中连续放置阻水带或阻水纱。包带(或内衬套)和护套之间的间隙,宜用涂覆复合物连续充满或连续放置阻水带或阻水纱,也可间隔设置阻水环。4.1.2.10.2填充复合物和涂覆复合物应符合YD/T839规定,阻水带和阻水纱应符合YD/T1115的规定。4.1.3护套
小提示:此标准内容仅展示完整标准里的部分截取内容,若需要完整标准请到上方自行免费下载完整标准文档。
标准图片预览:





- 其它标准
- 热门标准
- 通信行业标准(YD)
- YD/T2573-2017 代替 YD/T 2573-2013 LTE FDD 数字蜂窝移动通信网基站设备技术要求(第一阶段)
- YD/T2786.1-2014 支持多业务承载的 IP/MPLS 网络管理技术要求 第1部分:基本原则
- YD/T723.1-2007 通信电缆光缆用金属塑料复合带 第1部分:总则
- YD/T2890-2015 基于 LTE 技术的宽带集群通信(B-TrunC)系统接口测试方法(第一阶段)集群核心网到调度台接口
- YD2007-1993 公用移动电话工程设计规范
- YD/T837.3-1996 铜芯聚烯烃绝缘铝塑综合护套市内通信电缆试验方法 第3部分:机械物理性能试验方法
- YD/T1272.1-2003 光纤活动连接器 第一部分:LC型
- YD/T1642-2007 互联网业务服务质量测试方法
- YD/T1656-2007 采用边界网关协议多协议扩展(BGP-MP)的基于IPv6骨干网的IPv4网络互联(4 over 6)技术要求
- YD/T1745-2008 传送网安全防护检测要求
- YD/T1419.2-2005 接入网用单纤双向三端口光组件技术条件 第2部分:用于基于以太网方式的无源光网络(EPON)光网络单(ONU)的单纤双向三端口光组件
- YDB026-2008 基于ParLayX应用程序接口的企业应用业务的技术要求
- YD/T1803-2008 基于IP多媒体子系统(IMS)的呈现(Presence)业务测试方法(第一阶段)
- YDB034-2009 电信网安全需求
- YD/T1817-2017 代替 YD/T 1817-2008 通信设备用直流远供电源系统
- 行业新闻
请牢记:“bzxz.net”即是“标准下载”四个汉字汉语拼音首字母与国际顶级域名“.net”的组合。 ©2025 标准下载网 www.bzxz.net 本站邮件:bzxznet@163.com
网站备案号:湘ICP备2025141790号-2
网站备案号:湘ICP备2025141790号-2