- 您的位置:
- 标准下载网 >>
- 标准分类 >>
- 国家标准(GB) >>
- GB/T 12474-2008 空气中可燃气体爆炸极限测定方法
标准号:
GB/T 12474-2008
标准名称:
空气中可燃气体爆炸极限测定方法
标准类别:
国家标准(GB)
标准状态:
现行-
发布日期:
2008-06-26 -
实施日期:
2009-03-01 出版语种:
简体中文下载格式:
.rar.pdf下载大小:
177.39 KB
替代情况:
替代GB/T 12474-1990采标情况:
NEQ ISO 10156:1996
点击下载
标准简介:
标准下载解压密码:www.bzxz.net
本标准规定了可燃气体在空气中爆炸极限的测定方法。本标准适用于常压下可燃气体在空气中爆炸极限的测定。 GB/T 12474-2008 空气中可燃气体爆炸极限测定方法 GB/T12474-2008
部分标准内容:
ICS 13.220.01
中华人民共和国国家标准
GB/T12474-2008
代帮GB/T124741990
空气中可燃气体爆炸极限测定方法Method of test for explosion limits of combustible gases in air(1SO 10156:1996,Gases and gas mixtures—Determination of fire potential andoxidizinig ability for the selection of cylinder valve outlets,NEQ)2008-06-24发布
中华人民共和国国家质量监督检验检疫总局中国国家标准化管理委员会
2009-03-01实施
CB/T 12474—2008
本标推对应于15()10156:1996气体和气体混合物瓶阀口选挥用潜在燃烧性和氧化能力的测定》第二版(英文版),一致性程度为非等效,主要差异如下:删除了“空气中气体和气体混合物易燃”中的计算方法;一剐除了“气体和气体混合物氧化能力”试验及计算;避除了附录:
-本标准可以将整个装置加热到高50亡进行试验。本标准代替GB/T 12174-1990&空气中可燃气体爆炸援限定方法》。本标准与GB/T12174-1990相比主要变化如下:
增加了“引言\;
增加了“规范性引用文”
增加了术语中的条目;
—增加了试验原理;
一增加了其他配气方式;
增加了爆炸现象的判定;
—标准文本格式上按GB/T1.12000做了缩辑性修改。请注意本标准的某些内容有可能涉及专利的内容。本标准的发布机构不应承担识别这些专利的责任。
本标准活中华人民共和国公安部提出,本标准由全国消防标准化技术委员会第一分技术委员会(5A心/1C113/SC1)归LI 。本标准负贡起草单位;公安部天津消防研究所。本标准参加起草单位:天津市公安消防总队本标准七要起草人:李晋、张网、孙金香、张欣、马玉河、王键、吴彩虹、果吞盛、土钢任常兴、日东。本标准所代替标准的历次版本发布情说为:GB/T 12474:-1990。
GB/T12474—2008
爆炸极限应用于可燃气体危险性分类。有爆炸性危险的工艺设备内允许可燃气体的浓度,爆炸性气体环境的通风和供热系统的计算,动火作业时安全浓度的确定都同爆炸极限这一参数有关按照本标准规定的方法点燃可燃气体和空气混合气后未形成火焰传播,不能完全认为该混合气不会爆炸。
可燃气体和空气混合气的爆炸极限与以下因素有关:可燃气体的种类及化学性质;
可燃气体的纯度;
可燃气体和空气合气的均匀性:点火源的形式,能意和点火位翼,爆炸容器的几间形状和尺寸:
可燃气体和案混合气的追,压力和湿度。1范围
空气中可燃气体爆炸极限测定方法本标准规定了可燃气体在空气中爆炸被限的阅定方法。本标准适用于常压下可燃气体在空气中爆痒极限的泌定。2规范性引用文件
GB/T 12474-2008www.bzxz.net
下列文件中的条款通过本标准的引用而成为本标准的条款。凡是往日期的引用文件,其随后所有的修改单(不包括勘误的内容)或修订版均不适用于本标谁,然而,被励根据本标准达成协议的各方研究是否可使用这些文件的最新版本。凡是不注日期的引用文件,其最新版本适用于本标准。GB/T59071986消防基本术语第部分3术语和定义
GB/T5907—1986确立的以及下列术语和定义适用于本标难,3.1
爆炸下限 ower cxplarsion llmil可燃气体和空气组成的混合气遇火源即能发生爆炸的可燃气体最低涨度。3. 2
爆炸上限upperexplosion limit可燃气体租空气组成的混台气迥火源即能发生爆炸的可燃气体最高浓度。4试验方法
试验原理
将可燃气体与空气按一定的比例混合,然后用电火花进行引燃·改变可燃气体浓度直至微得能发生爆炸的最低,最高涨度。
4.2试验装置
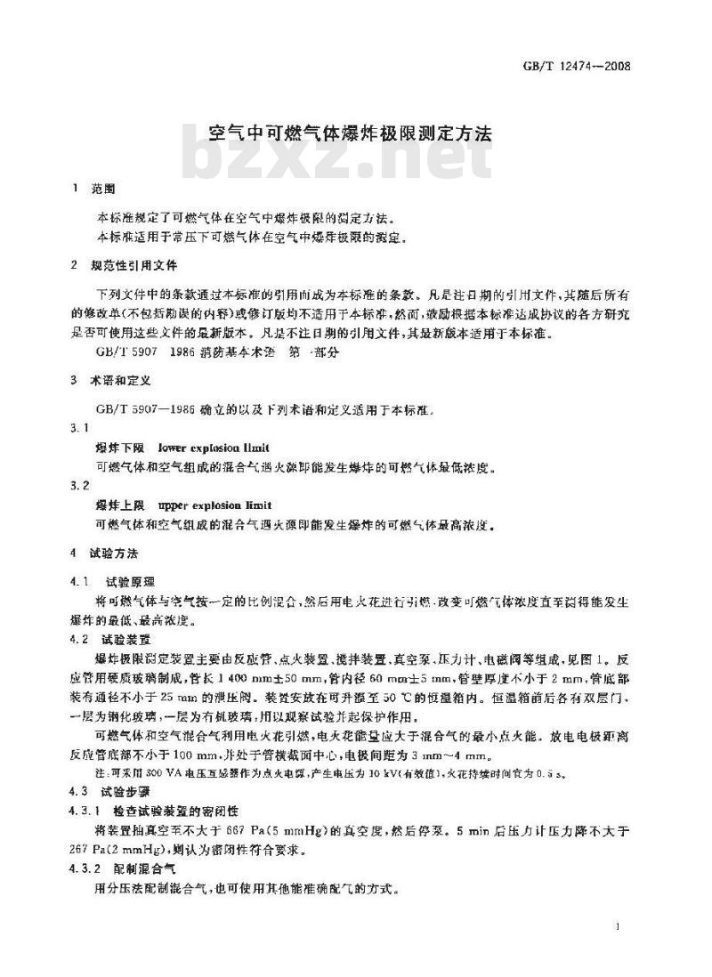
爆炸极限阅定装置主要由反磁管、点火装置、揽拌装置,真空泵、正力计、电磁阅等组成,见图1。反应管用硬质玻鹅制成,管长1400mm士50mm,管内径60mm士5ttm,管壁厚度不小于2mm,管底部装有通径不小于25 Tam 的泄压阀。装置安放在可升至 50 ℃的恒温箱内。恒温箱前后各有双层门+一层为化玻璃,一层为有就玻璃,用以观察试验并起保护作用。可燃气体和空气混合气利用电火花引燃,电灭花能望应大于混合气的最小点火能。放电电极氧离反成管底部不小于100mm.并处于管横截面中心,电披间距为3nm4mm。注:可来用300VA电压互感器作为点火电源,产生电压为10kV(有效值),火花持续时间宜为0.i3。4.3试验步骤
4.3.1检查试验装置的密闭性
将装置抽真空至不大于 667 Pa(5 mmHg)的真空度,然后停泵。5 min 后压力计压力降不大于26?Pa(2mmHg),则认为密闭性符合要求。4.3.2配制混合气
用分压法配制混台气,也可使用其他能确配气的方式。GB/T12474—2008
安全赛,
2·—反应替;
3--—电送:
立空泵:
干燥瓶;
一放电电级;
电压互感器王
一泄压电磁阀;
9——搅泵;
压力计;
M,电动机:
12—M 电动机。
图1爆样极限测定装置示意图
单位为变米
4.3.3搅择
为了使反应管内可燃气在空气中均匀分布,配好气后利用无油搅持泵境拌5min~10min4.3.4点火
停止搅拌后打开反应管底部泄压阀,然后点火,观察是否出现火焰。点火时恒温箱的玻璃门均应处于关闭状态。
GB/T 12474—2008
用渐进法通过试确定极限值。测定爆炸下(上)限时,如果在某浓度下未发生爆炸现象,则增大(减少)可燃气体浓度直至测得能发生爆炸的最小(大)浓度;如果在某浓度下发生爆炸现象,则减少(增大)可燃气体浓度直至测待不能发生爆炸的最大(小)度。量爆炸下限时样品改变量每次不大于上次进样量的10%,测最爆炸上限时样品改变量每次不大下上次进样盘的2%。每次试验后要用湿度低于30%的清洁空气冲洗试验装置。反应管壁及点火电报如有污染应逊行清洗。新组装的测定装置应进行不少于10次预试验,再进行正式测定。4.4爆炸现象的判定
试验中出现以下现象均认为发生了爆炸:a)火焰非常迅速的传播至管顶;b)火焰以一定的速度缓慢传播;在放电电极周围出现火焰,然后熄灭,这表明爆辉极限在这个度附近。在这种情况下,至少c
垂复这个试验 5 饮,有一次出现火焰传播。注:出下可能会出现无色火焰的拍说(如氢气的火焙),可使用温度测让探(如热电偶)。5试验结果
通过4.3的重复性操作,阅得最接近的火焰传播和不传播两点的浓度,并按下式计算爆炸极限值:=2
式中:
中爆炸极限:
——传播浓度;
理—不传播浓度。
6试验报告
试验报告应包括以下内容:
a)燃气体种类及主要物理化学性质:b)试验时环境条件;
c)试验时可燃气体和空气混合气的温度:d)爆炸极限值:
e)若试验操作与本标准规定有偏离应期以说明;f)试验口期。
7装置的标定
安装后的装置进行正式定前,用纯度不低于99.9%的乙烯标定(乙烯的爆炸下限值为2.7%,爆炸上限值为36%),如测定结果符合8.2规定,即认为装置运转正常。8试验结果说明
8.1 垂复性
同一实验室测得的重复试验结果,误差不应大于5%。8.2再现性
不狗实验室测得的重复试验结果,误差不应大于10%。
小提示:此标准内容仅展示完整标准里的部分截取内容,若需要完整标准请到上方自行免费下载完整标准文档。
中华人民共和国国家标准
GB/T12474-2008
代帮GB/T124741990
空气中可燃气体爆炸极限测定方法Method of test for explosion limits of combustible gases in air(1SO 10156:1996,Gases and gas mixtures—Determination of fire potential andoxidizinig ability for the selection of cylinder valve outlets,NEQ)2008-06-24发布
中华人民共和国国家质量监督检验检疫总局中国国家标准化管理委员会
2009-03-01实施
CB/T 12474—2008
本标推对应于15()10156:1996气体和气体混合物瓶阀口选挥用潜在燃烧性和氧化能力的测定》第二版(英文版),一致性程度为非等效,主要差异如下:删除了“空气中气体和气体混合物易燃”中的计算方法;一剐除了“气体和气体混合物氧化能力”试验及计算;避除了附录:
-本标准可以将整个装置加热到高50亡进行试验。本标准代替GB/T 12174-1990&空气中可燃气体爆炸援限定方法》。本标准与GB/T12174-1990相比主要变化如下:
增加了“引言\;
增加了“规范性引用文”
增加了术语中的条目;
—增加了试验原理;
一增加了其他配气方式;
增加了爆炸现象的判定;
—标准文本格式上按GB/T1.12000做了缩辑性修改。请注意本标准的某些内容有可能涉及专利的内容。本标准的发布机构不应承担识别这些专利的责任。
本标准活中华人民共和国公安部提出,本标准由全国消防标准化技术委员会第一分技术委员会(5A心/1C113/SC1)归LI 。本标准负贡起草单位;公安部天津消防研究所。本标准参加起草单位:天津市公安消防总队本标准七要起草人:李晋、张网、孙金香、张欣、马玉河、王键、吴彩虹、果吞盛、土钢任常兴、日东。本标准所代替标准的历次版本发布情说为:GB/T 12474:-1990。
GB/T12474—2008
爆炸极限应用于可燃气体危险性分类。有爆炸性危险的工艺设备内允许可燃气体的浓度,爆炸性气体环境的通风和供热系统的计算,动火作业时安全浓度的确定都同爆炸极限这一参数有关按照本标准规定的方法点燃可燃气体和空气混合气后未形成火焰传播,不能完全认为该混合气不会爆炸。
可燃气体和空气混合气的爆炸极限与以下因素有关:可燃气体的种类及化学性质;
可燃气体的纯度;
可燃气体和空气合气的均匀性:点火源的形式,能意和点火位翼,爆炸容器的几间形状和尺寸:
可燃气体和案混合气的追,压力和湿度。1范围
空气中可燃气体爆炸极限测定方法本标准规定了可燃气体在空气中爆炸被限的阅定方法。本标准适用于常压下可燃气体在空气中爆痒极限的泌定。2规范性引用文件
GB/T 12474-2008www.bzxz.net
下列文件中的条款通过本标准的引用而成为本标准的条款。凡是往日期的引用文件,其随后所有的修改单(不包括勘误的内容)或修订版均不适用于本标谁,然而,被励根据本标准达成协议的各方研究是否可使用这些文件的最新版本。凡是不注日期的引用文件,其最新版本适用于本标准。GB/T59071986消防基本术语第部分3术语和定义
GB/T5907—1986确立的以及下列术语和定义适用于本标难,3.1
爆炸下限 ower cxplarsion llmil可燃气体和空气组成的混合气遇火源即能发生爆炸的可燃气体最低涨度。3. 2
爆炸上限upperexplosion limit可燃气体租空气组成的混台气迥火源即能发生爆炸的可燃气体最高浓度。4试验方法
试验原理
将可燃气体与空气按一定的比例混合,然后用电火花进行引燃·改变可燃气体浓度直至微得能发生爆炸的最低,最高涨度。
4.2试验装置
爆炸极限阅定装置主要由反磁管、点火装置、揽拌装置,真空泵、正力计、电磁阅等组成,见图1。反应管用硬质玻鹅制成,管长1400mm士50mm,管内径60mm士5ttm,管壁厚度不小于2mm,管底部装有通径不小于25 Tam 的泄压阀。装置安放在可升至 50 ℃的恒温箱内。恒温箱前后各有双层门+一层为化玻璃,一层为有就玻璃,用以观察试验并起保护作用。可燃气体和空气混合气利用电火花引燃,电灭花能望应大于混合气的最小点火能。放电电极氧离反成管底部不小于100mm.并处于管横截面中心,电披间距为3nm4mm。注:可来用300VA电压互感器作为点火电源,产生电压为10kV(有效值),火花持续时间宜为0.i3。4.3试验步骤
4.3.1检查试验装置的密闭性
将装置抽真空至不大于 667 Pa(5 mmHg)的真空度,然后停泵。5 min 后压力计压力降不大于26?Pa(2mmHg),则认为密闭性符合要求。4.3.2配制混合气
用分压法配制混台气,也可使用其他能确配气的方式。GB/T12474—2008
安全赛,
2·—反应替;
3--—电送:
立空泵:
干燥瓶;
一放电电级;
电压互感器王
一泄压电磁阀;
9——搅泵;
压力计;
M,电动机:
12—M 电动机。
图1爆样极限测定装置示意图
单位为变米
4.3.3搅择
为了使反应管内可燃气在空气中均匀分布,配好气后利用无油搅持泵境拌5min~10min4.3.4点火
停止搅拌后打开反应管底部泄压阀,然后点火,观察是否出现火焰。点火时恒温箱的玻璃门均应处于关闭状态。
GB/T 12474—2008
用渐进法通过试确定极限值。测定爆炸下(上)限时,如果在某浓度下未发生爆炸现象,则增大(减少)可燃气体浓度直至测得能发生爆炸的最小(大)浓度;如果在某浓度下发生爆炸现象,则减少(增大)可燃气体浓度直至测待不能发生爆炸的最大(小)度。量爆炸下限时样品改变量每次不大于上次进样量的10%,测最爆炸上限时样品改变量每次不大下上次进样盘的2%。每次试验后要用湿度低于30%的清洁空气冲洗试验装置。反应管壁及点火电报如有污染应逊行清洗。新组装的测定装置应进行不少于10次预试验,再进行正式测定。4.4爆炸现象的判定
试验中出现以下现象均认为发生了爆炸:a)火焰非常迅速的传播至管顶;b)火焰以一定的速度缓慢传播;在放电电极周围出现火焰,然后熄灭,这表明爆辉极限在这个度附近。在这种情况下,至少c
垂复这个试验 5 饮,有一次出现火焰传播。注:出下可能会出现无色火焰的拍说(如氢气的火焙),可使用温度测让探(如热电偶)。5试验结果
通过4.3的重复性操作,阅得最接近的火焰传播和不传播两点的浓度,并按下式计算爆炸极限值:=2
式中:
中爆炸极限:
——传播浓度;
理—不传播浓度。
6试验报告
试验报告应包括以下内容:
a)燃气体种类及主要物理化学性质:b)试验时环境条件;
c)试验时可燃气体和空气混合气的温度:d)爆炸极限值:
e)若试验操作与本标准规定有偏离应期以说明;f)试验口期。
7装置的标定
安装后的装置进行正式定前,用纯度不低于99.9%的乙烯标定(乙烯的爆炸下限值为2.7%,爆炸上限值为36%),如测定结果符合8.2规定,即认为装置运转正常。8试验结果说明
8.1 垂复性
同一实验室测得的重复试验结果,误差不应大于5%。8.2再现性
不狗实验室测得的重复试验结果,误差不应大于10%。
小提示:此标准内容仅展示完整标准里的部分截取内容,若需要完整标准请到上方自行免费下载完整标准文档。
标准图片预览:





- 其它标准
- 热门标准
- 国家标准(GB)
- GB/T30917—2014 /ISo 29941:2010 天然胶乳橡胶避孕套中可迁移亚硝胺的测定
- GB/T12777-1999 金属波纹管膨胀节通用技术条件
- GB15193.5-2003 骨髓细胞微核试验
- GB/T29633.4-2020 南极地名 第4部分:罗马字母拼写
- GB/T39964-2021 造纸行业能源管理体系实施指南
- GB/T43929-2024 空间用纤维光学器件测试指南
- GB/T42970-2023 半导体集成电路 视频编解码电路测试方法
- GB/T43225-2023 空间物体登记要求
- GB15985-1995 丝虫病诊断标准及处理原则
- GB19159-2003 车用液化石油气
- GB/T7407-1997 中国及世界主要海运贸易港口代码
- GB1913.2-1990 漂白浸渍绝缘纸
- GB14287.4-2014 电气火灾监控系统 第4部分:故障电弧探测器
- GB5237.3-2008 铝合金建筑型材 第3部分:电泳涂漆型材
- GB/T9771.6-2020 通信用单模光纤 第6部分:宽波长段 光传输用非零色散单模光纤特性
- 行业新闻
请牢记:“bzxz.net”即是“标准下载”四个汉字汉语拼音首字母与国际顶级域名“.net”的组合。 ©2025 标准下载网 www.bzxz.net 本站邮件:bzxznet@163.com
网站备案号:湘ICP备2025141790号-2
网站备案号:湘ICP备2025141790号-2