- 您的位置:
- 标准下载网 >>
- 标准分类 >>
- 有色金属行业标准(YS) >>
- YS/T 438.2-2001 砂状氧化铝物理性能测定方法 磨损指数的测定
标准号:
YS/T 438.2-2001
标准名称:
砂状氧化铝物理性能测定方法 磨损指数的测定
标准类别:
有色金属行业标准(YS)
标准状态:
现行-
发布日期:
2001-02-12 -
实施日期:
2001-05-01 出版语种:
简体中文下载格式:
.rar.pdf下载大小:
69.77 KB
标准ICS号:
冶金>>77.040金属材料试验中标分类号:
冶金>>金属理化性能试验方法>>H21金属物理性能试验方法
点击下载
标准简介:
标准下载解压密码:www.bzxz.net
本标准规定了砂状氧化铝在流化床内进行磨损以测定其磨损指数的方法。本标准适用于砂状氧化铝磨损指数的测定。 YS/T 438.2-2001 砂状氧化铝物理性能测定方法 磨损指数的测定 YS/T438.2-2001
部分标准内容:
YS/T438.22001
砂状氧化铝是今后铝工业的发展方向,具磨损指数是表征砂状氧化铝的重要参数之,若磨损指数太大,在运输和“浓”相输送时会造成颗粒破碎和细颗粒增加,严重影响氧化铝的流动性能和溶解速度,同时降低了氧化铝对氟化氢气体的吸附能力。目前砂状氧化铝磨损指数的测定既无国家标准和行业标准,也无国际标准,因此制定此标准很有必要。本标准由中国有色金属工业标准计量质量研究所提出本标准由中国有色金属工业标准计量质量研究所归1。本标准由广西平果铝业公司负责起草本标准主要起草人:杨韵屏、梁愈斌、罗湘宁。624
1范围
中华人民共和国有色金属行业标准砂状氧化铝物理性能测定方法
磨损指数的测定
Methods for physical performance determination ofsandy alumina Determination of the attritien indexYS/T 438.2-2001
本标准规定了砂状氧化铝在流化床内进行磨损以测定其磨损指数的方法。本标准适用于砂状氧化铝磨损指数的测定2引用标准
下列标准所包含的条文.通过在本标准中引用而构成为本标准的条文。木标准出版时,所乐版本均为有效。所有标准都会被修订,使用本标推的各方应探讨使用下列标准最新版本的可能性。YS/T438.12001砂状氧化铝物理性能测定方法筛分法测定粒度分布3方法提要
把砂状氧化铝试样分成两部分,一部分试样直接筛分测定其一45um粒级的质量分数:另一部分试样在流化床内,以定的气流循环吹动进行磨摄,然后筛分测定其一45um粒级的质量分数,根据两部分试样一45 um粒级质量分数的变化计算出该试样的磨损指数。4仪器
4.1天平:最大称量100g,精度0.01g。4.2烘箱:最高使用源度450C。
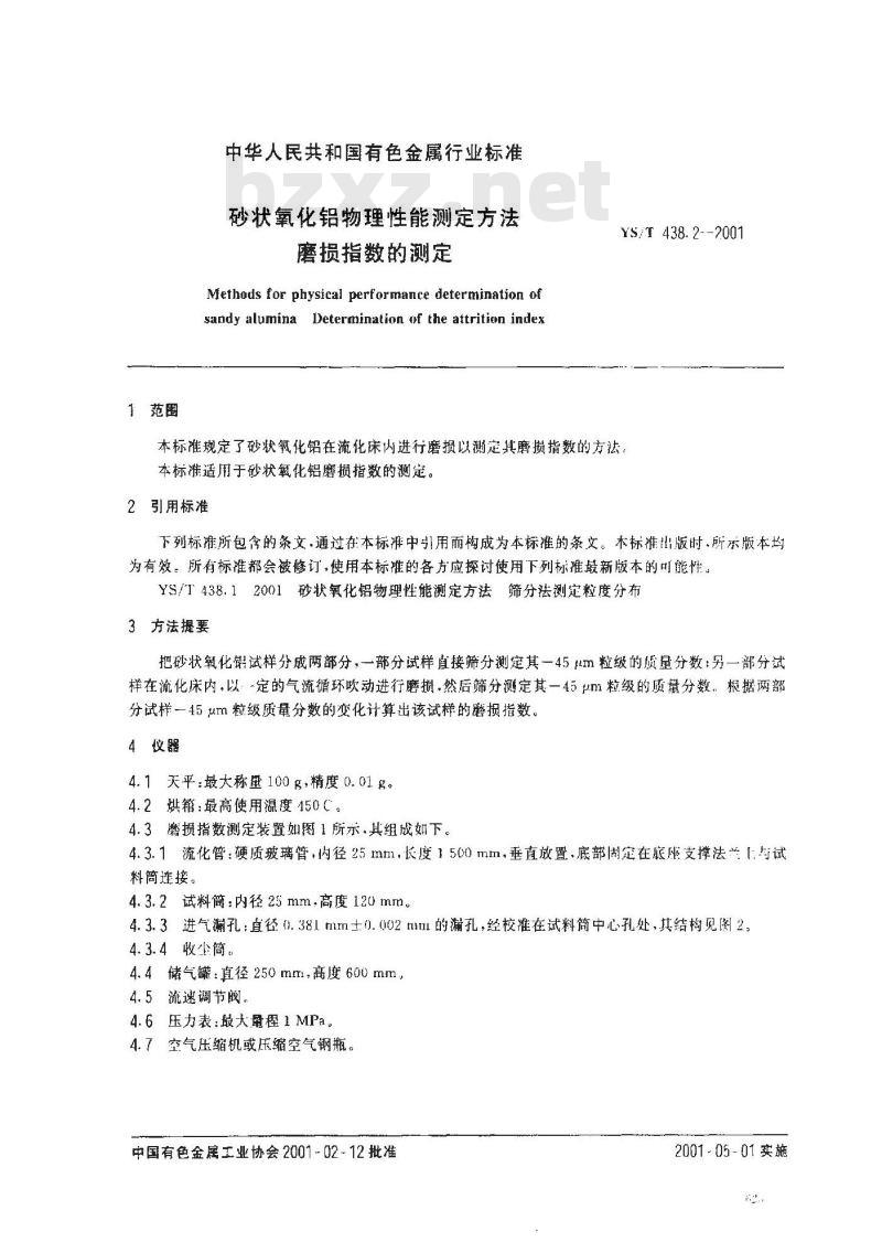
4.3磨损指数测定装置如图1所示.其组成如下。4.3.1流化管:硬质玻璃管,内径25mm,长度1500mm,垂直放置,底部固定在底座支撑法1.与试料筒连接,
4.3.2试料简:内径25mm,高度120mm。4.3.3进气漏孔:直径0.38lmm士0.002mm的孔,经校准在试料简中心孔处,其结构见图2,4.3.4收尘筒。
4.4储气罐:直径250mm,高度600mm,4.5流速调节阀。
4.6压力表:最大量程1 MPa。
4.7空气压缩机或压缩空气钢瓶。中国有色金属工业协会2001-02-12批准2001-05-01实施
5试样wwW.bzxz.Net
YS/T438.2—2001
1收尘简 2—流化管 3—试料简 1—一漏孔
6一控制阀7—储气罐8一空压机
图1磨损指数测定仪示意图
10.381±0.002
图2进气漏孔的主要尺寸
压为表
10.81-8.x5
5.1试样在300C土10C烘干2h,取出冷却至100℃左右后再置于干燥器中冷却至室温备用。5.2测定时应将试样充分混匀后取两份试样进行。6测定步骤
6.1按YS/T438.1测定试样(5.2)的粒级组成。6.2用天平(4.1)准确称取50.00g土0.10g试样(5.2),精确至0.01g,倒入磨损指数测定仪试料筒(4. 3.2)中。
6.3连接好测定装置,关闭储气罐出气阀,打开储气罐进气阀,调节储气罐压力为0.40~0.41MPa。6.4打开并调节储气罐阀门使进漏孔前压力保持在0.40~~0.41MPa。6.5试样在流化管内循环吹动15min后关闭进气阀门,从试料筒中取出试样。6.6对(6.5)的试样按YS/T438.1测定粒级组成。收尘简内收集到的氧化铝细粉全部记人-45um的质量。
7测定结果的表述
7.1按下式计算砂状氧化铝的磨损指数:XY
100× 100
式中:AI-试样的磨损指数,%;YS/T438.2--2001
X--—磨损后试样-45μm的质量分数,%,Y—磨损前试样—45μm的质量分数,%。7.2最终结果为两次平行测定结果的算术平均值,取到小数点后一位。8充许差
磨损指数测定结果的充许差不大于2%。627
小提示:此标准内容仅展示完整标准里的部分截取内容,若需要完整标准请到上方自行免费下载完整标准文档。
砂状氧化铝是今后铝工业的发展方向,具磨损指数是表征砂状氧化铝的重要参数之,若磨损指数太大,在运输和“浓”相输送时会造成颗粒破碎和细颗粒增加,严重影响氧化铝的流动性能和溶解速度,同时降低了氧化铝对氟化氢气体的吸附能力。目前砂状氧化铝磨损指数的测定既无国家标准和行业标准,也无国际标准,因此制定此标准很有必要。本标准由中国有色金属工业标准计量质量研究所提出本标准由中国有色金属工业标准计量质量研究所归1。本标准由广西平果铝业公司负责起草本标准主要起草人:杨韵屏、梁愈斌、罗湘宁。624
1范围
中华人民共和国有色金属行业标准砂状氧化铝物理性能测定方法
磨损指数的测定
Methods for physical performance determination ofsandy alumina Determination of the attritien indexYS/T 438.2-2001
本标准规定了砂状氧化铝在流化床内进行磨损以测定其磨损指数的方法。本标准适用于砂状氧化铝磨损指数的测定2引用标准
下列标准所包含的条文.通过在本标准中引用而构成为本标准的条文。木标准出版时,所乐版本均为有效。所有标准都会被修订,使用本标推的各方应探讨使用下列标准最新版本的可能性。YS/T438.12001砂状氧化铝物理性能测定方法筛分法测定粒度分布3方法提要
把砂状氧化铝试样分成两部分,一部分试样直接筛分测定其一45um粒级的质量分数:另一部分试样在流化床内,以定的气流循环吹动进行磨摄,然后筛分测定其一45um粒级的质量分数,根据两部分试样一45 um粒级质量分数的变化计算出该试样的磨损指数。4仪器
4.1天平:最大称量100g,精度0.01g。4.2烘箱:最高使用源度450C。
4.3磨损指数测定装置如图1所示.其组成如下。4.3.1流化管:硬质玻璃管,内径25mm,长度1500mm,垂直放置,底部固定在底座支撑法1.与试料筒连接,
4.3.2试料简:内径25mm,高度120mm。4.3.3进气漏孔:直径0.38lmm士0.002mm的孔,经校准在试料简中心孔处,其结构见图2,4.3.4收尘筒。
4.4储气罐:直径250mm,高度600mm,4.5流速调节阀。
4.6压力表:最大量程1 MPa。
4.7空气压缩机或压缩空气钢瓶。中国有色金属工业协会2001-02-12批准2001-05-01实施
5试样wwW.bzxz.Net
YS/T438.2—2001
1收尘简 2—流化管 3—试料简 1—一漏孔
6一控制阀7—储气罐8一空压机
图1磨损指数测定仪示意图
10.381±0.002
图2进气漏孔的主要尺寸
压为表
10.81-8.x5
5.1试样在300C土10C烘干2h,取出冷却至100℃左右后再置于干燥器中冷却至室温备用。5.2测定时应将试样充分混匀后取两份试样进行。6测定步骤
6.1按YS/T438.1测定试样(5.2)的粒级组成。6.2用天平(4.1)准确称取50.00g土0.10g试样(5.2),精确至0.01g,倒入磨损指数测定仪试料筒(4. 3.2)中。
6.3连接好测定装置,关闭储气罐出气阀,打开储气罐进气阀,调节储气罐压力为0.40~0.41MPa。6.4打开并调节储气罐阀门使进漏孔前压力保持在0.40~~0.41MPa。6.5试样在流化管内循环吹动15min后关闭进气阀门,从试料筒中取出试样。6.6对(6.5)的试样按YS/T438.1测定粒级组成。收尘简内收集到的氧化铝细粉全部记人-45um的质量。
7测定结果的表述
7.1按下式计算砂状氧化铝的磨损指数:XY
100× 100
式中:AI-试样的磨损指数,%;YS/T438.2--2001
X--—磨损后试样-45μm的质量分数,%,Y—磨损前试样—45μm的质量分数,%。7.2最终结果为两次平行测定结果的算术平均值,取到小数点后一位。8充许差
磨损指数测定结果的充许差不大于2%。627
小提示:此标准内容仅展示完整标准里的部分截取内容,若需要完整标准请到上方自行免费下载完整标准文档。
标准图片预览:




- 热门标准
- 有色金属行业标准(YS)
- YS/T667.2-2009 化学品氧化铝化学分析方法 第2部分 填料用氢氧化铝及拟薄水铝石中砷、汞、铅含量的测定 氢化物发生-电感耦合等离子体发射光谱法
- YS/T420-2000 铝合金韦氏硬度试验方法
- YS/T12-2012 铝及铝合金火焰熔炼炉、保温炉
- YS/T438.3-2001 砂状氧化铝物理性能测定方法 安息角的测定
- YS/T833-2012 铼酸铵化学分析方法 铼酸铵中铍、镁、铝、钾、钙、钛、铬、锰、铁、钴、铜、锌和钼量的测定 电感耦合等离子体原子发射光谱法
- YS/T455.3-2003 铝箔试验方法 第3部分 铝箔粘附性试验方法
- YS/T102.1-2003 铅、锌治炼企业产品能耗 第一部分:铅冶炼企业产品能耗
- YS/T416-1999 氢气净化用钯合金管材
- YS/T424.4-2000 二硼化钛粉末化学分析方法 碳量的测定
- YS5206-2000 工程地质测绘规程(附条文说明)
- YS/T568.11-2008 氧化锆、氧化铪化学分析方法 镍量的测定 α-联呋喃甲酰二肟分光光度法
- YS/T581.9-2006 氟化铝化学分析方法和物理性能测定方法 第9部分 钼蓝分光光度法测定五氧化二磷含量
- YS/T240.2-2007 铋精矿化学分析方法 铅量的测定 Na2EDTA滴定法和火焰原子吸收光谱法
- YS/T539.4-2006 镍基合金粉化学分析方法过硫酸铵氧化的滴定法测定铬量
- YS/T555.2-2006 钼精矿化学分析方法 二氧化硅量的测定
- 行业新闻
请牢记:“bzxz.net”即是“标准下载”四个汉字汉语拼音首字母与国际顶级域名“.net”的组合。 ©2025 标准下载网 www.bzxz.net 本站邮件:bzxznet@163.com
网站备案号:湘ICP备2025141790号-2
网站备案号:湘ICP备2025141790号-2