- 您的位置:
- 标准下载网 >>
- 标准分类 >>
- 林业行业标准(LY) >>
- LY/T 1649-2005 保鲜黑木耳
标准号:
LY/T 1649-2005
标准名称:
保鲜黑木耳
标准类别:
林业行业标准(LY)
标准状态:
现行-
发布日期:
2005-08-16 -
实施日期:
2005-12-01 出版语种:
简体中文下载格式:
.rar.pdf下载大小:
132.94 KB
点击下载
标准简介:
标准下载解压密码:www.bzxz.net
本标准规定了保鲜黑木耳的技术要求,试验方法,检验规则,以及标志、包装、运输和贮存的基本要求。 本标准适用于以符合GB/T 6192—1986的干品黑木耳为原料加工生产的保鲜黑木耳产品。 LY/T 1649-2005 保鲜黑木耳 LY/T1649-2005
部分标准内容:
1CS 65.020
中华人民共和国林业行业标准
1Y/11649--2005
保鲜黑木耳
H'resh-kept jewr's ear fungus2005-08-16发布
国家林业局
2005-12-01实施
本标准出黑龙江汇省森林工业总局提出并心。LY/T 1649—2005
本标准起常单位:黑龙江省森林工业总月页量技术监督、黑龙江省桦南林局,东北林业大学,东北农业大学。下载标准就来标准下载网
本标准主要起单人畅呈工播样球外负,国件,骨玉式,上振宇1范围
保鲜墨木耳
LY/T 1649--2005
本标准规定了保鲜思术乐的劳术要求,尽验方然,验期,以成标志,包装运抢利贮存的基要求,
本标准用十以符合《H6192--198e的1品双术大原料加工型产的保鲜黑术产品。2规范性引用文件
下殊文件十的条款过本标准的引用而成为本标泄的亲款。凡是注口期的引用生片,其后所有的燃改单(不包括误的内容)或餐订版均不适用于去标准,然而:鼓感根捆本保准达成协说的各研究小停州这些文件的载新版本。凡是不性日期的号月文年其故新版本适用于本标准:275食品矫均剂使用卫生标准
/48,2会品生微前学检冷师义品商业尤南的抢验G/T539.1食品中分的测定
GB/I593.10植物炎食品柜端的测定G[1 503, 11
金品中总础及光机球的测定
行3/5393.12食品小暂的测定
G5903.17食品中总水股有机求的测定BT食品小六六、我润第残司的定G/T 6193-
食用菌卫生标术
预包装品标签通列
GR7718
金减整食配磁头包装纸箱太条件GB12308
GH/T1:73
良用菌总接背鼠测定方法
G3/T 1567:
食菌生内公单测定力法
GH/115874食出闲账收含量刻定方法LY112U保鲜旧好菜
3术语和定义
GB/6192195S中确立的以及下列术语和定义适H于本标准。3. 1
保鲜黑木耳fresh-kepl jew'seur fuyus以黑木耳下品为原科,经过保鲜如工工艺处理,叫以在然状态下保持耳片长期妇于晚新解收态的溢本,
离面 he vemtril side
黑木耳问上生长(背问黑木耳根部)平活成有络状被纹、叫土子实层的一面:3.3
背面theback stte
黑木耳生长时贴耳木或培养、朵点起然的面,适常被有染的纳手LY/T1649—2005
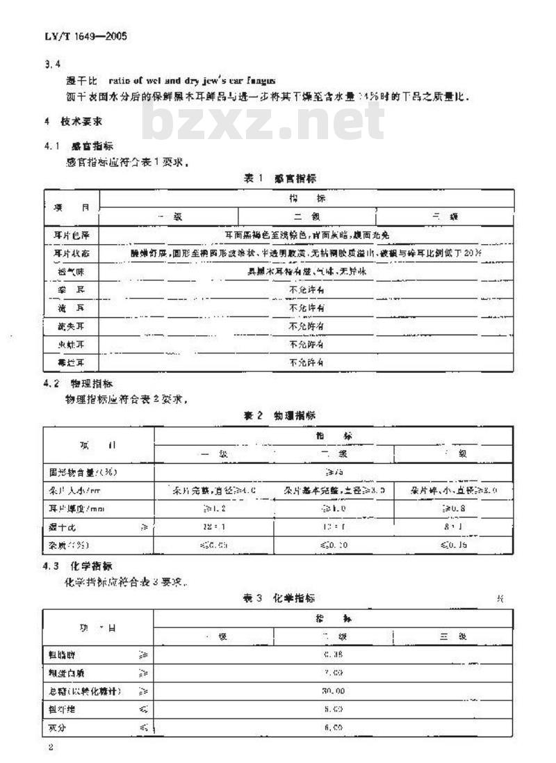
避千比ratin ut wel inddry jew's carFanyus诞干衣固水分后的保鲜展木耳鲜品与进一比将其下燥笔含水量:1%时的下品之质量化,4
较术要求
4.1感官指标
感官指标应符含表1变求,
需言指标
耳片率
耳片浆
越气味
流失耳
4.2物理指标
耳面质褐色至粥棕色,背面炭暗,瘦面北克醒地舒展,面形至相四形或浪状,半适明胶还,无粘网胶溢山,被相与碎耳比例低丁20具用术耳特有带、气味无片味
不许为
不许有
不允阵有
不允阵有
不许有
物理指标应符会表要求,
衰 2、物理据标
固形物合量!(死)
朵!人小/r
湿十比
杂所9
4.3化学指标
柔片完费,消经24.C
22 = 1
化学指部应格合表3要求。
朵基年充整,三径含3.3
表3化举指标
总籍(以转化样计)
朵片样,小,点餐23.0
4.4卫生指标
4.4.1有害物质量高限量和食品添加剂指标有害物两敏高限量和食品游加剂应符合70!5和GB26的要求。4.4.2微生物指标
微生物指标应格合GB/T4780.26的要求。5试险方法
5.1感言措标检验
5. 1. 1目侧
LY/T1649—2005
观察巨片色深与状态是否符合表1要求,盘看有无学耳、流车、流失耳,血虹耳及毒烂耳。5. 1.2鼻澳,口尝
是否具为黑术耳特有滋、气味,不分许有异味,5.1.3手链、掌插
耳面有无粘胶压溢出,耳片是否有弹性、肉随感,有尤杂物感积用力握是否破碎或有粘稠胶质潍山、
5.2物理指标检验
5.2.1固影物含量
随机推取试样M一100(整装,毛再,去除包装后称量,用纱布或者细纱网津去水分,称量、
固形物含鼠按式(1)并算:
mx1c9%
固形换含目一
滤去水分的试,单位为克g:
W——含汤汁的试样质量,单位为光(g)。5.2.2朵片大小
拍取试样3位装势,分别用网孔享径为1.0cm3.3cm、2.0cm的筛网筛,否是否符合等级规定,井统计山不符合各等级的比例,
5.2.3耳片厚度
抽取试样包装跑,每装任取心朵耳片切干表面水分,用千分尺(标卡尺)测取耳片中央厚度取两使小数认算出平均值后·保留一位小微,5.2.4湿干比
俩下被检任解照木耳表面水分.精确称长试栏80F--120名,按GB/T51921986中3.2.2.1规定的力法将试样含水盘十燃至14必称盘源十比按式(2)计押:
湿干比
式中:
视十表血水分的保鲜照本试样质量.单位为克(;W-
5.2.5来质
试样十源黑本干品标准含水量14%)时的质量,单位为京g2)
你取试样50g~1000多(整包装重)用绒泄去水分称量:然后置于直多3001m~-40m孔眼2.8mm之2.8rmm的不锈钢圆筛上,用流速较大的流冰冲洗10mim左右,冲净杂所将未冲择的3
LX/T 1649—2005
成亲成桃业:最出保鲜未,量。禁压含量接式8)算,
戎巾:
我—选套水分的样质量,单位为克(多):mx100%
大除杂质后的保销黑未耳或,单位为克()。5.3化学指标控验
5.3. 1相脂肪含量的测定
按照(B/T15G71的.现定进行,
5. 3.2相通白质舍量的测定
按照B/T.5513的规定进行.
5.3.3总摘含量的刻定
铃照GB/T672时现定举行
5. 3. 4 粗纤的测定
按照H/T5003.JU的现定进行
5.3.5分的测定
按照B:5009.4的定进行
5. 4正生指标检验
5.4.1有害物质最高衰量和食品添切剂指标检验5.4..1冲含量的检验
格总GB/T5006.1)至规起连行。
5.4.1.2铅含量的控验
按照心BT500.12的规定送行
5.4.1.3录含量的检验
技照B/500S.17书规定进行
5.4.1.4六六六,滴滴递残留量的轻骑按叫G下9的规定进节
5.4.1.5食品添加剂含量的检验
按照2760的规定进行
5.2.2微生物指标检验
照/T4789.25约规定进行。
6格验规则
6.1试验批次
按服GT1/T 5142—1986 中 4.= 的规定进行。e.2抽样
5.2.1抛样量
推择严数也买14!求得:
·敏检保算黑木耳批改的件数!拍样件数:
8.2.2摘样方法
J.Y/T1643—2005
批货物的不同帮位雅机抽取S件(箱\试样,准母牛箱试详的上、中、们收多奖拦品6.3检验原则
保鲜照木耳的带检验以感官指你和将抑护标性为,尺涉及产品等级评定(害自批产屏)销(能销社外坏相出口)减安生质量疑时:亦房检验化学指标和卫生准标。6.4等级检验
按照G1192一19中的1.和.6就定的方快进.?标志、包装.运输、贮车
7.1惊志
成荐合(7718和B1232的要求
7.2包装、运输、欢存
应符合1.Y1123的要求:
7.3保质期
在符合木标准7.2抗定条件下,供质期认10尺5
小提示:此标准内容仅展示完整标准里的部分截取内容,若需要完整标准请到上方自行免费下载完整标准文档。
中华人民共和国林业行业标准
1Y/11649--2005
保鲜黑木耳
H'resh-kept jewr's ear fungus2005-08-16发布
国家林业局
2005-12-01实施
本标准出黑龙江汇省森林工业总局提出并心。LY/T 1649—2005
本标准起常单位:黑龙江省森林工业总月页量技术监督、黑龙江省桦南林局,东北林业大学,东北农业大学。下载标准就来标准下载网
本标准主要起单人畅呈工播样球外负,国件,骨玉式,上振宇1范围
保鲜墨木耳
LY/T 1649--2005
本标准规定了保鲜思术乐的劳术要求,尽验方然,验期,以成标志,包装运抢利贮存的基要求,
本标准用十以符合《H6192--198e的1品双术大原料加工型产的保鲜黑术产品。2规范性引用文件
下殊文件十的条款过本标准的引用而成为本标泄的亲款。凡是注口期的引用生片,其后所有的燃改单(不包括误的内容)或餐订版均不适用于去标准,然而:鼓感根捆本保准达成协说的各研究小停州这些文件的载新版本。凡是不性日期的号月文年其故新版本适用于本标准:275食品矫均剂使用卫生标准
/48,2会品生微前学检冷师义品商业尤南的抢验G/T539.1食品中分的测定
GB/I593.10植物炎食品柜端的测定G[1 503, 11
金品中总础及光机球的测定
行3/5393.12食品小暂的测定
G5903.17食品中总水股有机求的测定BT食品小六六、我润第残司的定G/T 6193-
食用菌卫生标术
预包装品标签通列
GR7718
金减整食配磁头包装纸箱太条件GB12308
GH/T1:73
良用菌总接背鼠测定方法
G3/T 1567:
食菌生内公单测定力法
GH/115874食出闲账收含量刻定方法LY112U保鲜旧好菜
3术语和定义
GB/6192195S中确立的以及下列术语和定义适H于本标准。3. 1
保鲜黑木耳fresh-kepl jew'seur fuyus以黑木耳下品为原科,经过保鲜如工工艺处理,叫以在然状态下保持耳片长期妇于晚新解收态的溢本,
离面 he vemtril side
黑木耳问上生长(背问黑木耳根部)平活成有络状被纹、叫土子实层的一面:3.3
背面theback stte
黑木耳生长时贴耳木或培养、朵点起然的面,适常被有染的纳手LY/T1649—2005
避千比ratin ut wel inddry jew's carFanyus诞干衣固水分后的保鲜展木耳鲜品与进一比将其下燥笔含水量:1%时的下品之质量化,4
较术要求
4.1感官指标
感官指标应符含表1变求,
需言指标
耳片率
耳片浆
越气味
流失耳
4.2物理指标
耳面质褐色至粥棕色,背面炭暗,瘦面北克醒地舒展,面形至相四形或浪状,半适明胶还,无粘网胶溢山,被相与碎耳比例低丁20具用术耳特有带、气味无片味
不许为
不许有
不允阵有
不允阵有
不许有
物理指标应符会表要求,
衰 2、物理据标
固形物合量!(死)
朵!人小/r
湿十比
杂所9
4.3化学指标
柔片完费,消经24.C
22 = 1
化学指部应格合表3要求。
朵基年充整,三径含3.3
表3化举指标
总籍(以转化样计)
朵片样,小,点餐23.0
4.4卫生指标
4.4.1有害物质量高限量和食品添加剂指标有害物两敏高限量和食品游加剂应符合70!5和GB26的要求。4.4.2微生物指标
微生物指标应格合GB/T4780.26的要求。5试险方法
5.1感言措标检验
5. 1. 1目侧
LY/T1649—2005
观察巨片色深与状态是否符合表1要求,盘看有无学耳、流车、流失耳,血虹耳及毒烂耳。5. 1.2鼻澳,口尝
是否具为黑术耳特有滋、气味,不分许有异味,5.1.3手链、掌插
耳面有无粘胶压溢出,耳片是否有弹性、肉随感,有尤杂物感积用力握是否破碎或有粘稠胶质潍山、
5.2物理指标检验
5.2.1固影物含量
随机推取试样M一100(整装,毛再,去除包装后称量,用纱布或者细纱网津去水分,称量、
固形物含鼠按式(1)并算:
mx1c9%
固形换含目一
滤去水分的试,单位为克g:
W——含汤汁的试样质量,单位为光(g)。5.2.2朵片大小
拍取试样3位装势,分别用网孔享径为1.0cm3.3cm、2.0cm的筛网筛,否是否符合等级规定,井统计山不符合各等级的比例,
5.2.3耳片厚度
抽取试样包装跑,每装任取心朵耳片切干表面水分,用千分尺(标卡尺)测取耳片中央厚度取两使小数认算出平均值后·保留一位小微,5.2.4湿干比
俩下被检任解照木耳表面水分.精确称长试栏80F--120名,按GB/T51921986中3.2.2.1规定的力法将试样含水盘十燃至14必称盘源十比按式(2)计押:
湿干比
式中:
视十表血水分的保鲜照本试样质量.单位为克(;W-
5.2.5来质
试样十源黑本干品标准含水量14%)时的质量,单位为京g2)
你取试样50g~1000多(整包装重)用绒泄去水分称量:然后置于直多3001m~-40m孔眼2.8mm之2.8rmm的不锈钢圆筛上,用流速较大的流冰冲洗10mim左右,冲净杂所将未冲择的3
LX/T 1649—2005
成亲成桃业:最出保鲜未,量。禁压含量接式8)算,
戎巾:
我—选套水分的样质量,单位为克(多):mx100%
大除杂质后的保销黑未耳或,单位为克()。5.3化学指标控验
5.3. 1相脂肪含量的测定
按照(B/T15G71的.现定进行,
5. 3.2相通白质舍量的测定
按照B/T.5513的规定进行.
5.3.3总摘含量的刻定
铃照GB/T672时现定举行
5. 3. 4 粗纤的测定
按照H/T5003.JU的现定进行
5.3.5分的测定
按照B:5009.4的定进行
5. 4正生指标检验
5.4.1有害物质最高衰量和食品添切剂指标检验5.4..1冲含量的检验
格总GB/T5006.1)至规起连行。
5.4.1.2铅含量的控验
按照心BT500.12的规定送行
5.4.1.3录含量的检验
技照B/500S.17书规定进行
5.4.1.4六六六,滴滴递残留量的轻骑按叫G下9的规定进节
5.4.1.5食品添加剂含量的检验
按照2760的规定进行
5.2.2微生物指标检验
照/T4789.25约规定进行。
6格验规则
6.1试验批次
按服GT1/T 5142—1986 中 4.= 的规定进行。e.2抽样
5.2.1抛样量
推择严数也买14!求得:
·敏检保算黑木耳批改的件数!拍样件数:
8.2.2摘样方法
J.Y/T1643—2005
批货物的不同帮位雅机抽取S件(箱\试样,准母牛箱试详的上、中、们收多奖拦品6.3检验原则
保鲜照木耳的带检验以感官指你和将抑护标性为,尺涉及产品等级评定(害自批产屏)销(能销社外坏相出口)减安生质量疑时:亦房检验化学指标和卫生准标。6.4等级检验
按照G1192一19中的1.和.6就定的方快进.?标志、包装.运输、贮车
7.1惊志
成荐合(7718和B1232的要求
7.2包装、运输、欢存
应符合1.Y1123的要求:
7.3保质期
在符合木标准7.2抗定条件下,供质期认10尺5
小提示:此标准内容仅展示完整标准里的部分截取内容,若需要完整标准请到上方自行免费下载完整标准文档。
标准图片预览:





- 其它标准
- 热门标准
- 林业行业标准(LY)
- LY/T1863-2009 自然保护区生态旅游评价指标
- LY/T1185-1996 国有林区标准化苗圃
- LY/T1143-2006 饰面用浸渍胶膜纸
- LY/T1918-2010 野生动物饲养管理技术规程
- LY/T2115-2013 油茶饼粕有机肥
- LY/T1444.3-2005 林区木材生产能耗 第3部分:集材机械燃料消耗量
- LY/T1640-2005 药用单宁酸
- LY/T1171-1995 湿粘性单板封边胶纸带
- LY/T1257-1999 森林土壤浸提性铁、铝、锰、硅、碳的测定
- LY1120-1993 保鲜山野菜
- LY/T1357-2008 歧化松香
- LY/T1690-2007 低效林改造技术规程
- LY/T1646-2005 森林采伐作业规程
- LY/T1683-2006 中国野生植物受威胁等级划分标准
- LY/T1633-2005 中国水仙种球生产技术规程和质量等级
- 行业新闻
请牢记:“bzxz.net”即是“标准下载”四个汉字汉语拼音首字母与国际顶级域名“.net”的组合。 ©2025 标准下载网 www.bzxz.net 本站邮件:bzxznet@163.com
网站备案号:湘ICP备2025141790号-2
网站备案号:湘ICP备2025141790号-2