- 您的位置:
- 标准下载网 >>
- 标准分类 >>
- 城镇建设行业标准(CJ) >>
- CJ/T 190-2004 铝塑复合管用卡压式管件
标准号:
CJ/T 190-2004
标准名称:
铝塑复合管用卡压式管件
标准类别:
城镇建设行业标准(CJ)
标准状态:
现行-
发布日期:
2004-03-25 -
实施日期:
2004-08-01 出版语种:
简体中文下载格式:
.rar.pdf下载大小:
438.94 KB
点击下载
标准简介:
标准下载解压密码:www.bzxz.net
本标准参照国家标准GB/T 18997.1-2003《铝塑复合压力管第1部分:铝管搭接焊式铝塑管》中对管件的技术要求和试验要求为依据而编写。本标准规定了铝塑复合管用卡压式管件(简称管件)的定义、分类、要求、试验方法、检验规则、标志、包装、运输和贮存。本标准适用于输送GB/T18997.1—2003《铝塑复合压力管第1部分:铝管搭接焊式铝塑管》最大允许工作压力下的流体(冷水、冷热水的饮用水输配系统和给水输配系统、采暖系统、地下灌溉系统、工业特种流体、压缩空气、燃气等)的铝塑管(简称管材)用卡压式管件。铝管对接焊式铝塑复合管、交联聚乙烯塑料管用卡压式管件可参考本标准。 CJ/T 190-2004 铝塑复合管用卡压式管件 CJ/T190-2004
部分标准内容:
CJ/T190—2004
本标准参照国家标准GB/T18997.1—2003《铝塑复合压力管第1部分:铝管搭接焊式铝塑管》中对管件的技术要求和试验要求为依据而编写。本标准由建设部标准定额研究所提出。本标准由建设部给水排水产品标准化技术委员会归口。本标准由广东省佛山市日丰企业有限公司负责起草。本标准主要起草人:李白千、冯小兵、张力平、古思渊、陈兆恒。1范围
铝塑复合管用卡压式管件
CJ/T 190-—2004
本标准规定了铝塑复合管用卡压式管件(简称管件)的定义、分类、要求、试验方法、检验规则、标志、包装、运输和贮存。
本标准适用于输送GB/T18997.1一2003《铝塑复合压力管第1部分:铝管搭接焊式铝塑管》最大允许工作压力下的流体(冷水、冷热水的饮用水输配系统和给水输配系统、采暖系统、地下灌溉系统、工业特种流体、压缩空气、燃气等)的铝塑管(简称管材)用卡压式管件。铝管对接焊式铝塑复合管、交联聚乙烯塑料管用卡压式管件可参考本标准。2规范性引用文件
下列文件中的条款通过本标准的引用而成为本标准的条款。凡是注日期的引用文件,其随后所有的修改单(不包括勘误的内容)或修订版均不适用于本标准,然而,鼓励根据本标准达成协议的各方研究是否可使用这些文件的最新版本。GB/T11761987铸造铜合金技术条件GB/T1220--1992不锈钢棒
GB/T2828.1一2003计数抽样检验程序第1部分:按接收质量限(AQI.)检索的逐批检验抽样计划
GB/T2829一2002周期检验计数抽样程序及表(适用于对过程稳定性的检验)GB/T2918-1998塑料试样状态调节和试验的标准环境GB/T5231-2001加工铜及铜合金化学成分和产品形状GB/T5720—1993O形橡胶密封圈试验方法GB/T7306.1200055°密封管螺纹第1部分:圆柱内螺纹与圆锥外螺纹GB/T14832—1993#
橡胶材料与液压流体的相容性试验GB/T18997.12003铝塑复合压力管第1部分:铝管搭接焊式铝塑管铝塑复合压力管第2部分:铝管对接焊式铝塑管GB/T 18997.2-2003
3定义
3.1卡压式管件
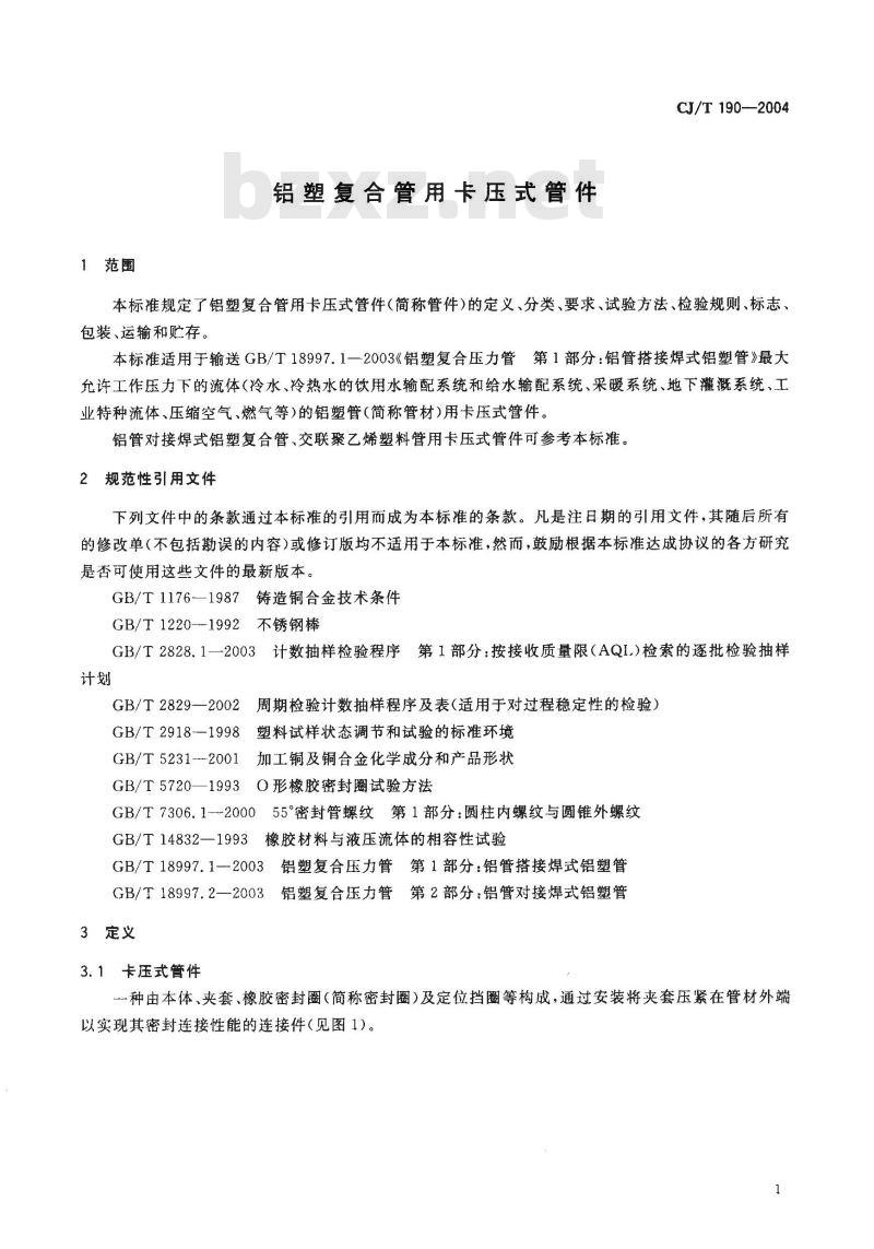
一种由本体、夹套、橡胶密封圈(简称密封圈)及定位挡圈等构成,通过安装将夹套压紧在管材外端以实现其密封连接性能的连接件(见图1)。1
CJ/T 190-—2004
本体;
2---夹套;
3-—--密封圈;
4管材
5 -定位挡圈。
4分类标记
4.1产品分类
管件按外部型式分为:
图1卡压式管件与管材连接半剖视图S型(直通)、I型(弯头)、T型(三通)。4.2产品标记
本标准代号:CJ/T190
第三连接端代号(没有三连接端的省略)第二连接端代号
第一连接端代号
管件型式代号:S、L或T
注1:按左端、中端、右端顺序分别表示管件的第一、二、三连接端。注2:当连接端接管材时,代号用管材的公称外径(两位整数)表示;当连接端接螺纹时,代号用螺纹尺寸数值及一个大写英文字母F或M表示(F或M紧跟在螺纹尺寸数值后面写),F代表内螺纹,M代表外螺纹(M可以省略)。
注3:标记顺序:对于异径管件,大端在前,小端在后;对于有螺纹连接端的管件,管材连接端在前,螺纹连接端在后。4.3标记示例
示例1:一端接公称外径25规格管材,另一端接公称外径16规格管材的直通管件标记为:S25 X16-CJ/T 190。
示例2:两端均接公称外径25规格管材,中间端接公称外径16规格管材的三通管件标记为:T25×16×25—CJ/T 190。
示例3:一端接公称外径20规格管材,另一端为1/2\外牙管螺纹的弯头管件标记为:L20X1/2M--CJ/T 190或 L20X1/2---CJ/T 190。示例4:两端均接公称外径25规格管材,中间端为3/4\内牙管螺纹的三通管件标记为:T25X3/4F×25—CJ/T 190。
5要求
5.1.材料
5.1.1主要零件材料见表1。
CJ/T190—--2004
5.1.2主要零件除了采用表1中推荐的材料加工外,在保证产品性能的条件下,允许用其他材料代替,订货时由供需双方协定。
表1 管件零件材料
零件名称
定位挡圈
密封圈
适用冷水、热水、空气。
适用冷水、空气、燃气。
适用冷水、热水、空气、燃气。5.2外观
不锈钢
推荐牌号
HPb59-1
ZCuZn33Pb2
ZCuZn40Pb2
OCr18Nig
0Cr17Ni12Mo2
00Cr17Ni14Mo2
oCr18Ni9
1Cr18Nig
中高密度聚乙烯
三元乙丙橡胶”
丁腈橡胶
氟橡胶。
5.2.1本体外表面应无毛刺、裂纹及锈蚀等现象。5.2.2螺纹应无断扣及压伤。
5.2.3夹套表面应无锈迹、裂纹、明显变形及毛刺等现象。5.2.4表面外观处理可由供需双方协商确定。5.3结构尺寸
标准号
GB/T 5231—2001
GB/T 1176-- 1987
GB/T1220—1992
GB/T 14832--1993
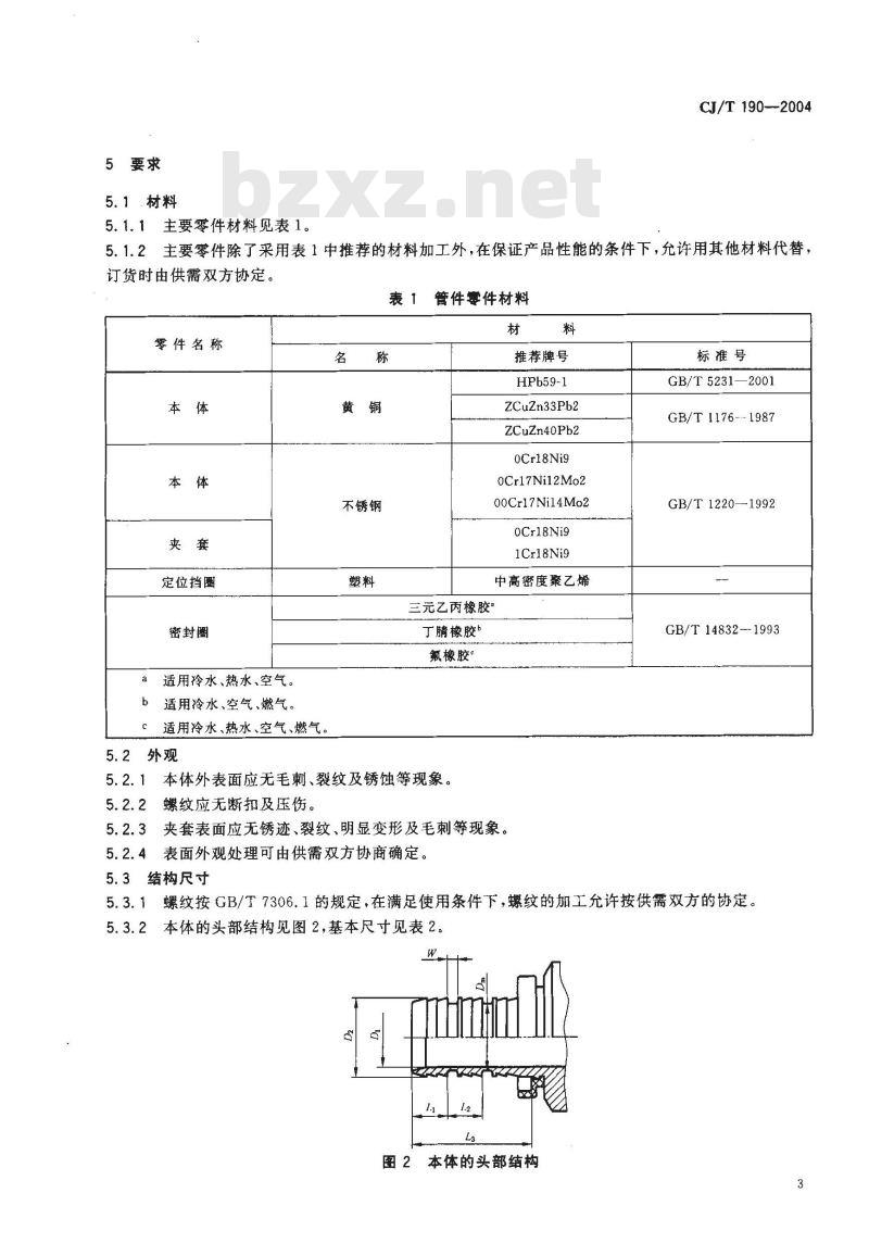
5.3.1螺纹按GB/T7306.1的规定,在满足使用条件下,螺纹的加工允许按供需双方的协定。5.3.2本体的头部结构见图2,基本尺寸见表2。W
图2本体的头部结构
CJ/T190—2004
管材公称
头部外径D2
表2本体的头部结构尺寸
密封槽定位密封槽间距
注:表中未注公差的尺寸均为参考尺寸。5.3.3
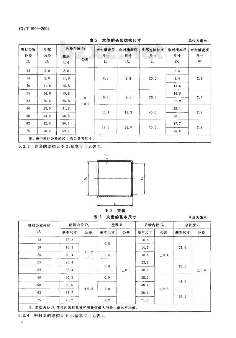
夹套的结构见图3,基本尺寸见表3。D
图3夹套
表3夹套的基本尺寸
管材公称外径
前端内径 D.
基本尺寸
壁厚B
基本尺寸
头部连接长度
后端内径 Dh
基本尺寸
注:前端内径D。值指内圆柱孔直径测量值最大与最小值的平均值。密封圈的结构见图4,基本尺寸见表4。5.3.4
密封槽底径
单位为毫米
密封槽宽度
单位为毫米
总长度L
基本尺寸
管材公称外径D.
基本尺寸
图4密封圈
表4密封圈的基本尺寸
线径Da
基本尺寸
内径D4
注:在保证密封性能的条件下,密封圈尺寸允许依本体的头部密封槽尺寸的调整而略有不同。5.3.5定位挡圈的结构见图5,基本尺寸见表5。1.6
图5定位挡圈
CJ/T190—2004
单位为毫米
CJ/T 190—2004
管材公称外径
后端内径
表5定位挡圈结构尺寸
前端内径
挡圈外径
前端内孔深度
注:表中尺寸为参考尺寸,因本体的头部尾端局部结构有差异,管件允许不设有定位挡圈5.4性能
管道系统对管件的附加要求
按GB/T18997.1--2003中附录C的要求。5.4.2气密性能
试验压力1.0MPa士0.1MPa,保持30s,管件本体无渗漏。5.4.3循环压力冲击性能
按GB/T18997.1--2003中6.12.2的要求。5.4.4真空性能
按GB/T18997.1—2003中6.12.3的要求。5.4.5耐拉拔性能
5.4.5.1短期拉拔性能
按GB/T18997.1—2003中6.12.4.1的要求。5.4.5.2持久拉拔性能
按GB/T18997.1--2003中6.12.4.2的要求。5.4.6密封圈性能
密封圈的性能应符合表6的要求。表6密封圈性能
硬度/IRHD
拉伸强度/MPa
23℃、72h
压缩永久变形率/%
硬度变化值/IRHD
热空气老化性能
耐热水浸泡性
拉伸强度变化率/%
扯断伸长率/%
体积变化率/%
70℃、24h
125℃、22h
125℃、168 h
100℃、168 h
单位为毫米
挡图宽度
指标要求
6试验方法
6.1材料检验
CJ/T190—2004
原材料按质量保证文件验收。进行型式检验时应做化学成分分析,检验按表1中相关标准的规定进行。当零件材料采用表1没有推荐的其他材料时,检验按供需双方订货协议中的材质成分规定进行。6.2外观
管件的外观质量用目测检查。
6.3结构尺寸
6.3.1螺纹用相应精度的螺纹量规检查,或按供需双方协定进行。6.3.2线性尺寸用精度为0.01mm的游标卡尺检查。6.4性能试验
6.4.1管道系统对管件的附加要求试验按GB/T18997.1—2003中附录C规定的方法进行试验。6.4.2气密性能试验
将管件安装在专用试验机上。在常温下,将管件浸人水槽,缓慢通人1.0MPa士0.1MPa无油污染的压缩空气,保压30s,目测检查管件本体是否有渗漏。6.4.3循环压力冲击性能试验
按GB/T18997.2—2003中7.12.2进行试验6.4.4真空性能试验
按GB/T18997.2—2003中7.12.3进行试验。6.4.5拉拔性能试验
按GB/T18997.2-2003中7.12.4进行试验。6.4. 6密封圈性能试验
按GB/T5720—1993进行试验。
7检验规则
检验分为出厂检验和型式检验。7.1组批
同一规格管件,每40件为个单位,按生产批组成检验批。7.2抽样
按GB/T2828.1一2003规定采用一次抽样方案抽样,正常检查、一般检验水平I,抽样方案见表7。表 7 正常一次抽样方案
接收质量限AQL
批量N
26~150
151~280
281~500
501~1200
1201~3200
3 201~10 000
样本量 n
CJ/T 190-—2004
7.3出厂检验
7.3.1产品应经厂家质检部门检验合格,并附合格证方可出厂。7.3.2出厂检验项目要求和方法见表8。表8出厂检验项目
检验项目
结构尺寸
气密性能
7.3.3判定
技术要求
本标准章、条
试验方法
按表8规定,如试样有一个(或以上)项目不合格,则判定为不合格品。出厂检验按表7进行判定,出厂检验水平的转移规则按GB/T2828.1一2003的规定,由企业质量检验部门确定。7.4型式检验
属下列情况之一者,应进行型式检验:a)
结构、材料、工艺等有较大改变,可能影响产品性能时;产品停产一年以上恢复生产时;产品正常生产时,每隔两年进行一次;出厂检验结果与上次型式检验结果有较大差异时;国家质量监督机构提出型式检验要求时。型式检验试样在出厂检验合格批中采取二次抽样方式抽取,不合格质量水平RQI为40,判定7.4.2
按GB/T2829—2002的规定,见表9。表9型式检验抽样
判别水平
样本量
第一样本6件
第二样本6件
型式检验项目和试验方法见表10。合格判定数
型式检验项目
检验项目
出厂检验项目
材料的化学成分
管道系统对管件的附加要求
循环压力冲击性能试验
真空性能试验
拉拔性能试验
密封圈性能试验
技术要求
注:密封圈性能试验用样品允许采用同种材料压成的片材来代替。本标推章、条
不合格判定数
试验方法
7.4.4按表10规定,如试样有一个(或以上)项目不合格,则判定为不合格品。型式检验按表9进行判8
CJ/T 190-—2004
定。若型式检验不合格,应停止生产及出厂检验,查明原因,重新进行型式检验,直至合格7.4.5在同类材料、同类设备条件下,在检验结果有效期内,对于不同型号规格的管件,其检验结果可以兼容。
8标志、包装、运输、贮存
8.1产品标志
8.1.1管件上宜有规格及商标标志。8.1.2标志应清晰,容易识别。
8.2包装
8.2.1管件出厂时应有内、外包装,包装应保证产品在运输、搬运、贮存过程中不容易被损坏。8.2.2
包装时管件应清洁。
产品外包装箱上应有以下标志:8.2.3
产品名称;
b)生产企业名称、地址
型号、规格、数量、箱体尺寸及毛重;d)商标;
装箱日期;
注意事项。
8.2.4包装箱内应附有产品合格证和使用说明书等文件。8.3运输
管件运输时,不得抛摔、撞击、曝晒、雨淋、油污和化学污染。8.4贮存
管件贮存应远离热源、油污和化学品污染,不得阳光曝晒、雨淋,宜存放在通风良好环境温度为一20℃~40℃的室内。
CJ/T 190-—2004
附录A
(资料性附录)
关于本标准引用GB/T18997--2003《铝塑复合压力管》中的相关性能要求和试验方法的说明为了更好执行和标准的完整性,方便本标准的使用者,将本标准的“5.4性能”和“6.4性能试验”中引用GB/T18997.1—2003《铝塑复合压力管第1部分:铝管搭接焊式铝塑管》及GB/T18997.2—2003《铝塑复合压力管第2部分:铝管对接焊式铝塑管》中的相关性能要求和试验方法列为本标准的附录。
A.1管道系统对管件的附加要求(本章与GB/T18997.1—2003的附录C等同)A.1.1技术要求
A.1.1.1管件与管材连接时,应保证管材内壁表面密封,避免流体与管材切断端面的接触。A.1.1.2管件除应符合管件产品标准的技术要求外,应选择适当数量的管件和管材装配成管道系统(若管材破坏,重新选择管材进行试验)。A.1.2试验要求
管件应进行下列试验。
A.1.2.1爆破试验
按GB/T15560《流体输送用塑料管材液压瞬时爆破和耐压试验方法》,进行表A.1要求的爆破试验。
表A.1最小爆破强度
公称外径Dn/mm
A.1.2.2静液压强度试验
爆破压力p/MPa
试验温度/℃
根据管道系统最高允许工作温度确定(试样在该试验温度下保留至少1 h再进行试验)
应选择至少六个管件与管材组成六个试样,按ISO1167《流体输送用热塑性塑料管材耐内压试验方法》进行表A.2规定的管件静液压强度试验,要求管件与管材连接处不得泄漏或分离。表A.2静液压强度
试验压力/MPa
试样内部介质初始温度/℃
A,1.2.3冷热水循环试验
试验时间/h
试样外部介质
空气或水
试验温度
根据管道系统最高允许工
作温度
按本标准附录D冷热水循环试验方法进行试验,管道系统按表A.3规定的试验条件试验时,要求10
管材、管件及连接处应无破裂、泄漏最高试验温度:/℃
T。+10℃
表A.3冷热水循环试验条件
最低试验温度/℃
a最高试验温度不超过90℃。
b每次循环冷热各(15士1)min。试验压力/MPa
-长期工作温度,po—
注: T。—
允许工作压力。
A.1.2.4故障温度下静液压强度试验循环次数
CJ/T 190--2004
每次循环时间b/min
对于70℃以上冷热水用管件应能承受因温控设备故障造成的短时期高温。按表A.4规定参数进行ISO1167《流体输送用热塑性塑料管材耐内压试验方法》进行试验时,要求管件不得泄漏或连接处不应分离。冷水管用管件可不进行本项试验。表A.4故障温度下的静液压强度试验试验压力/MPa免费标准bzxz.net
试验温度/℃
循环压力冲击性能
试样外部介质
试样内部介质初始温度/℃
循环压力冲击性能要求(GB/T18997.1—-2003中6.12.2条要求)试验时间/h
管道系统按表A.5的规定条件进行循环压力试验,试验中管材、管件及连接处应无破裂、泄漏。表A.5循环压力冲击试验条件
最高试验压力/MPa
1.5±0.05
最低试验压力/MPa
0.1±0.05
试验温度/℃
循环次数
10 000
循环频率/(次/min)
A.2.2循环压力冲击性能试验方法(GB/T18997.2—2003中7.12.2条试验方法)按本标准附录B循环压力冲击性能试验方法进行试验。A.3真空性能
A.3.1真空性能要求(GB/T18997.1—2003中6.12.3条要求)管道系统进行真空试验时应符合表A.6的要求。表 A.6真空试验条件
试验温度/℃
试验压力/MPa
试验时间/h
A.3.2真空性能试验方法(GB/T18997.2-2003中7.12.3条试验方法)按本标准附录C真空试验方法进行试验。A.4耐拉拔性能
A.4.1短期拉拔试验要求(GB/T18997.1--2003中6.12.4.1条要求)压力变化/MPa
按表A.7所规定的参数进行短期拉拔试验,管材与管件连接处应无任何泄漏、相对轴向移动。A.4.2持久拉拔试验要求(GB/T18997.1--2003中6.12.4.2条要求)按表A.7所规定的参数进行持久拉拔试验,管材与管件连接处应无任何泄漏、相对轴向移动。11
小提示:此标准内容仅展示完整标准里的部分截取内容,若需要完整标准请到上方自行免费下载完整标准文档。
本标准参照国家标准GB/T18997.1—2003《铝塑复合压力管第1部分:铝管搭接焊式铝塑管》中对管件的技术要求和试验要求为依据而编写。本标准由建设部标准定额研究所提出。本标准由建设部给水排水产品标准化技术委员会归口。本标准由广东省佛山市日丰企业有限公司负责起草。本标准主要起草人:李白千、冯小兵、张力平、古思渊、陈兆恒。1范围
铝塑复合管用卡压式管件
CJ/T 190-—2004
本标准规定了铝塑复合管用卡压式管件(简称管件)的定义、分类、要求、试验方法、检验规则、标志、包装、运输和贮存。
本标准适用于输送GB/T18997.1一2003《铝塑复合压力管第1部分:铝管搭接焊式铝塑管》最大允许工作压力下的流体(冷水、冷热水的饮用水输配系统和给水输配系统、采暖系统、地下灌溉系统、工业特种流体、压缩空气、燃气等)的铝塑管(简称管材)用卡压式管件。铝管对接焊式铝塑复合管、交联聚乙烯塑料管用卡压式管件可参考本标准。2规范性引用文件
下列文件中的条款通过本标准的引用而成为本标准的条款。凡是注日期的引用文件,其随后所有的修改单(不包括勘误的内容)或修订版均不适用于本标准,然而,鼓励根据本标准达成协议的各方研究是否可使用这些文件的最新版本。GB/T11761987铸造铜合金技术条件GB/T1220--1992不锈钢棒
GB/T2828.1一2003计数抽样检验程序第1部分:按接收质量限(AQI.)检索的逐批检验抽样计划
GB/T2829一2002周期检验计数抽样程序及表(适用于对过程稳定性的检验)GB/T2918-1998塑料试样状态调节和试验的标准环境GB/T5231-2001加工铜及铜合金化学成分和产品形状GB/T5720—1993O形橡胶密封圈试验方法GB/T7306.1200055°密封管螺纹第1部分:圆柱内螺纹与圆锥外螺纹GB/T14832—1993#
橡胶材料与液压流体的相容性试验GB/T18997.12003铝塑复合压力管第1部分:铝管搭接焊式铝塑管铝塑复合压力管第2部分:铝管对接焊式铝塑管GB/T 18997.2-2003
3定义
3.1卡压式管件
一种由本体、夹套、橡胶密封圈(简称密封圈)及定位挡圈等构成,通过安装将夹套压紧在管材外端以实现其密封连接性能的连接件(见图1)。1
CJ/T 190-—2004
本体;
2---夹套;
3-—--密封圈;
4管材
5 -定位挡圈。
4分类标记
4.1产品分类
管件按外部型式分为:
图1卡压式管件与管材连接半剖视图S型(直通)、I型(弯头)、T型(三通)。4.2产品标记
本标准代号:CJ/T190
第三连接端代号(没有三连接端的省略)第二连接端代号
第一连接端代号
管件型式代号:S、L或T
注1:按左端、中端、右端顺序分别表示管件的第一、二、三连接端。注2:当连接端接管材时,代号用管材的公称外径(两位整数)表示;当连接端接螺纹时,代号用螺纹尺寸数值及一个大写英文字母F或M表示(F或M紧跟在螺纹尺寸数值后面写),F代表内螺纹,M代表外螺纹(M可以省略)。
注3:标记顺序:对于异径管件,大端在前,小端在后;对于有螺纹连接端的管件,管材连接端在前,螺纹连接端在后。4.3标记示例
示例1:一端接公称外径25规格管材,另一端接公称外径16规格管材的直通管件标记为:S25 X16-CJ/T 190。
示例2:两端均接公称外径25规格管材,中间端接公称外径16规格管材的三通管件标记为:T25×16×25—CJ/T 190。
示例3:一端接公称外径20规格管材,另一端为1/2\外牙管螺纹的弯头管件标记为:L20X1/2M--CJ/T 190或 L20X1/2---CJ/T 190。示例4:两端均接公称外径25规格管材,中间端为3/4\内牙管螺纹的三通管件标记为:T25X3/4F×25—CJ/T 190。
5要求
5.1.材料
5.1.1主要零件材料见表1。
CJ/T190—--2004
5.1.2主要零件除了采用表1中推荐的材料加工外,在保证产品性能的条件下,允许用其他材料代替,订货时由供需双方协定。
表1 管件零件材料
零件名称
定位挡圈
密封圈
适用冷水、热水、空气。
适用冷水、空气、燃气。
适用冷水、热水、空气、燃气。5.2外观
不锈钢
推荐牌号
HPb59-1
ZCuZn33Pb2
ZCuZn40Pb2
OCr18Nig
0Cr17Ni12Mo2
00Cr17Ni14Mo2
oCr18Ni9
1Cr18Nig
中高密度聚乙烯
三元乙丙橡胶”
丁腈橡胶
氟橡胶。
5.2.1本体外表面应无毛刺、裂纹及锈蚀等现象。5.2.2螺纹应无断扣及压伤。
5.2.3夹套表面应无锈迹、裂纹、明显变形及毛刺等现象。5.2.4表面外观处理可由供需双方协商确定。5.3结构尺寸
标准号
GB/T 5231—2001
GB/T 1176-- 1987
GB/T1220—1992
GB/T 14832--1993
5.3.1螺纹按GB/T7306.1的规定,在满足使用条件下,螺纹的加工允许按供需双方的协定。5.3.2本体的头部结构见图2,基本尺寸见表2。W
图2本体的头部结构
CJ/T190—2004
管材公称
头部外径D2
表2本体的头部结构尺寸
密封槽定位密封槽间距
注:表中未注公差的尺寸均为参考尺寸。5.3.3
夹套的结构见图3,基本尺寸见表3。D
图3夹套
表3夹套的基本尺寸
管材公称外径
前端内径 D.
基本尺寸
壁厚B
基本尺寸
头部连接长度
后端内径 Dh
基本尺寸
注:前端内径D。值指内圆柱孔直径测量值最大与最小值的平均值。密封圈的结构见图4,基本尺寸见表4。5.3.4
密封槽底径
单位为毫米
密封槽宽度
单位为毫米
总长度L
基本尺寸
管材公称外径D.
基本尺寸
图4密封圈
表4密封圈的基本尺寸
线径Da
基本尺寸
内径D4
注:在保证密封性能的条件下,密封圈尺寸允许依本体的头部密封槽尺寸的调整而略有不同。5.3.5定位挡圈的结构见图5,基本尺寸见表5。1.6
图5定位挡圈
CJ/T190—2004
单位为毫米
CJ/T 190—2004
管材公称外径
后端内径
表5定位挡圈结构尺寸
前端内径
挡圈外径
前端内孔深度
注:表中尺寸为参考尺寸,因本体的头部尾端局部结构有差异,管件允许不设有定位挡圈5.4性能
管道系统对管件的附加要求
按GB/T18997.1--2003中附录C的要求。5.4.2气密性能
试验压力1.0MPa士0.1MPa,保持30s,管件本体无渗漏。5.4.3循环压力冲击性能
按GB/T18997.1--2003中6.12.2的要求。5.4.4真空性能
按GB/T18997.1—2003中6.12.3的要求。5.4.5耐拉拔性能
5.4.5.1短期拉拔性能
按GB/T18997.1—2003中6.12.4.1的要求。5.4.5.2持久拉拔性能
按GB/T18997.1--2003中6.12.4.2的要求。5.4.6密封圈性能
密封圈的性能应符合表6的要求。表6密封圈性能
硬度/IRHD
拉伸强度/MPa
23℃、72h
压缩永久变形率/%
硬度变化值/IRHD
热空气老化性能
耐热水浸泡性
拉伸强度变化率/%
扯断伸长率/%
体积变化率/%
70℃、24h
125℃、22h
125℃、168 h
100℃、168 h
单位为毫米
挡图宽度
指标要求
6试验方法
6.1材料检验
CJ/T190—2004
原材料按质量保证文件验收。进行型式检验时应做化学成分分析,检验按表1中相关标准的规定进行。当零件材料采用表1没有推荐的其他材料时,检验按供需双方订货协议中的材质成分规定进行。6.2外观
管件的外观质量用目测检查。
6.3结构尺寸
6.3.1螺纹用相应精度的螺纹量规检查,或按供需双方协定进行。6.3.2线性尺寸用精度为0.01mm的游标卡尺检查。6.4性能试验
6.4.1管道系统对管件的附加要求试验按GB/T18997.1—2003中附录C规定的方法进行试验。6.4.2气密性能试验
将管件安装在专用试验机上。在常温下,将管件浸人水槽,缓慢通人1.0MPa士0.1MPa无油污染的压缩空气,保压30s,目测检查管件本体是否有渗漏。6.4.3循环压力冲击性能试验
按GB/T18997.2—2003中7.12.2进行试验6.4.4真空性能试验
按GB/T18997.2—2003中7.12.3进行试验。6.4.5拉拔性能试验
按GB/T18997.2-2003中7.12.4进行试验。6.4. 6密封圈性能试验
按GB/T5720—1993进行试验。
7检验规则
检验分为出厂检验和型式检验。7.1组批
同一规格管件,每40件为个单位,按生产批组成检验批。7.2抽样
按GB/T2828.1一2003规定采用一次抽样方案抽样,正常检查、一般检验水平I,抽样方案见表7。表 7 正常一次抽样方案
接收质量限AQL
批量N
26~150
151~280
281~500
501~1200
1201~3200
3 201~10 000
样本量 n
CJ/T 190-—2004
7.3出厂检验
7.3.1产品应经厂家质检部门检验合格,并附合格证方可出厂。7.3.2出厂检验项目要求和方法见表8。表8出厂检验项目
检验项目
结构尺寸
气密性能
7.3.3判定
技术要求
本标准章、条
试验方法
按表8规定,如试样有一个(或以上)项目不合格,则判定为不合格品。出厂检验按表7进行判定,出厂检验水平的转移规则按GB/T2828.1一2003的规定,由企业质量检验部门确定。7.4型式检验
属下列情况之一者,应进行型式检验:a)
结构、材料、工艺等有较大改变,可能影响产品性能时;产品停产一年以上恢复生产时;产品正常生产时,每隔两年进行一次;出厂检验结果与上次型式检验结果有较大差异时;国家质量监督机构提出型式检验要求时。型式检验试样在出厂检验合格批中采取二次抽样方式抽取,不合格质量水平RQI为40,判定7.4.2
按GB/T2829—2002的规定,见表9。表9型式检验抽样
判别水平
样本量
第一样本6件
第二样本6件
型式检验项目和试验方法见表10。合格判定数
型式检验项目
检验项目
出厂检验项目
材料的化学成分
管道系统对管件的附加要求
循环压力冲击性能试验
真空性能试验
拉拔性能试验
密封圈性能试验
技术要求
注:密封圈性能试验用样品允许采用同种材料压成的片材来代替。本标推章、条
不合格判定数
试验方法
7.4.4按表10规定,如试样有一个(或以上)项目不合格,则判定为不合格品。型式检验按表9进行判8
CJ/T 190-—2004
定。若型式检验不合格,应停止生产及出厂检验,查明原因,重新进行型式检验,直至合格7.4.5在同类材料、同类设备条件下,在检验结果有效期内,对于不同型号规格的管件,其检验结果可以兼容。
8标志、包装、运输、贮存
8.1产品标志
8.1.1管件上宜有规格及商标标志。8.1.2标志应清晰,容易识别。
8.2包装
8.2.1管件出厂时应有内、外包装,包装应保证产品在运输、搬运、贮存过程中不容易被损坏。8.2.2
包装时管件应清洁。
产品外包装箱上应有以下标志:8.2.3
产品名称;
b)生产企业名称、地址
型号、规格、数量、箱体尺寸及毛重;d)商标;
装箱日期;
注意事项。
8.2.4包装箱内应附有产品合格证和使用说明书等文件。8.3运输
管件运输时,不得抛摔、撞击、曝晒、雨淋、油污和化学污染。8.4贮存
管件贮存应远离热源、油污和化学品污染,不得阳光曝晒、雨淋,宜存放在通风良好环境温度为一20℃~40℃的室内。
CJ/T 190-—2004
附录A
(资料性附录)
关于本标准引用GB/T18997--2003《铝塑复合压力管》中的相关性能要求和试验方法的说明为了更好执行和标准的完整性,方便本标准的使用者,将本标准的“5.4性能”和“6.4性能试验”中引用GB/T18997.1—2003《铝塑复合压力管第1部分:铝管搭接焊式铝塑管》及GB/T18997.2—2003《铝塑复合压力管第2部分:铝管对接焊式铝塑管》中的相关性能要求和试验方法列为本标准的附录。
A.1管道系统对管件的附加要求(本章与GB/T18997.1—2003的附录C等同)A.1.1技术要求
A.1.1.1管件与管材连接时,应保证管材内壁表面密封,避免流体与管材切断端面的接触。A.1.1.2管件除应符合管件产品标准的技术要求外,应选择适当数量的管件和管材装配成管道系统(若管材破坏,重新选择管材进行试验)。A.1.2试验要求
管件应进行下列试验。
A.1.2.1爆破试验
按GB/T15560《流体输送用塑料管材液压瞬时爆破和耐压试验方法》,进行表A.1要求的爆破试验。
表A.1最小爆破强度
公称外径Dn/mm
A.1.2.2静液压强度试验
爆破压力p/MPa
试验温度/℃
根据管道系统最高允许工作温度确定(试样在该试验温度下保留至少1 h再进行试验)
应选择至少六个管件与管材组成六个试样,按ISO1167《流体输送用热塑性塑料管材耐内压试验方法》进行表A.2规定的管件静液压强度试验,要求管件与管材连接处不得泄漏或分离。表A.2静液压强度
试验压力/MPa
试样内部介质初始温度/℃
A,1.2.3冷热水循环试验
试验时间/h
试样外部介质
空气或水
试验温度
根据管道系统最高允许工
作温度
按本标准附录D冷热水循环试验方法进行试验,管道系统按表A.3规定的试验条件试验时,要求10
管材、管件及连接处应无破裂、泄漏最高试验温度:/℃
T。+10℃
表A.3冷热水循环试验条件
最低试验温度/℃
a最高试验温度不超过90℃。
b每次循环冷热各(15士1)min。试验压力/MPa
-长期工作温度,po—
注: T。—
允许工作压力。
A.1.2.4故障温度下静液压强度试验循环次数
CJ/T 190--2004
每次循环时间b/min
对于70℃以上冷热水用管件应能承受因温控设备故障造成的短时期高温。按表A.4规定参数进行ISO1167《流体输送用热塑性塑料管材耐内压试验方法》进行试验时,要求管件不得泄漏或连接处不应分离。冷水管用管件可不进行本项试验。表A.4故障温度下的静液压强度试验试验压力/MPa免费标准bzxz.net
试验温度/℃
循环压力冲击性能
试样外部介质
试样内部介质初始温度/℃
循环压力冲击性能要求(GB/T18997.1—-2003中6.12.2条要求)试验时间/h
管道系统按表A.5的规定条件进行循环压力试验,试验中管材、管件及连接处应无破裂、泄漏。表A.5循环压力冲击试验条件
最高试验压力/MPa
1.5±0.05
最低试验压力/MPa
0.1±0.05
试验温度/℃
循环次数
10 000
循环频率/(次/min)
A.2.2循环压力冲击性能试验方法(GB/T18997.2—2003中7.12.2条试验方法)按本标准附录B循环压力冲击性能试验方法进行试验。A.3真空性能
A.3.1真空性能要求(GB/T18997.1—2003中6.12.3条要求)管道系统进行真空试验时应符合表A.6的要求。表 A.6真空试验条件
试验温度/℃
试验压力/MPa
试验时间/h
A.3.2真空性能试验方法(GB/T18997.2-2003中7.12.3条试验方法)按本标准附录C真空试验方法进行试验。A.4耐拉拔性能
A.4.1短期拉拔试验要求(GB/T18997.1--2003中6.12.4.1条要求)压力变化/MPa
按表A.7所规定的参数进行短期拉拔试验,管材与管件连接处应无任何泄漏、相对轴向移动。A.4.2持久拉拔试验要求(GB/T18997.1--2003中6.12.4.2条要求)按表A.7所规定的参数进行持久拉拔试验,管材与管件连接处应无任何泄漏、相对轴向移动。11
小提示:此标准内容仅展示完整标准里的部分截取内容,若需要完整标准请到上方自行免费下载完整标准文档。
标准图片预览:





- 其它标准
- 上一篇: GA 475-2004 抗人血清试剂
- 下一篇: GA 474-2004 抗猪、羊等常见动物血清试剂
- 热门标准
- 城镇建设行业标准(CJ)
- CJ/T223-2006 合金镀层(HA)钢管及管件
- CJ/T27-1999 房屋接管验收标准
- CJ/T20-1999 城市环境卫生专用设备 垃圾焚烧、气化、热解
- CJ/T3044-1995 污水处理用沉砂池行车式刮砂机
- CJ/T272-2008 给水用抗冲改性聚氯乙烯(PVC-M)管材及管件
- CJJ133-2009 生活垃圾填埋场填埋气体收集处理及利用工程技术规范
- CJJ/T13-2013 供水水文地质钻探与管井施工操作规程
- CJ/T356-2010 家用及建筑物用电子系统(HBES)通用技术条件
- CJ/T96-1999 城市生活垃圾有机质的测定灼烧法
- CJ/T127-2000 压缩式垃圾车CJ/T127-2000
- CJ/T3045-1995 城市公共交通经济技术指标分类与代码
- CJJ16-1988 城市供水水文地质勘察规范CJJ16-88
- CJ/T189-2004 钢丝网骨架塑料(聚乙烯)复合管
- CJ/T206-2005 城市供水水质标准
- CJ/T135-2001 城市绿化和园林绿地用植物材料 球根花卉种球
- 行业新闻
请牢记:“bzxz.net”即是“标准下载”四个汉字汉语拼音首字母与国际顶级域名“.net”的组合。 ©2025 标准下载网 www.bzxz.net 本站邮件:bzxznet@163.com
网站备案号:湘ICP备2025141790号-2
网站备案号:湘ICP备2025141790号-2