SC/T 9001-1984 人造冰}
SC/T 9001-1984 人造冰 SC/T9001-1984
SC/T 3104-1999 鲜蓝圆鲹}
本标准规定了虾米的规格、要求、试验方法、检验规则、标签、包装、运输、贮存。本标准适用于以对虾科(Penaeidae)、长臂虾科(Palaemonidae)、褐虾科(Crangonidae)及长额虾科(Pandalidae)的中小型虾为原料,经加盐蒸煮、干燥、脱壳等工序制成的产品。本标准不适用于经调味
本标准规定了冻梭子蟹的规格、要求、抽样、试验方法和标志、包装、贮运、运输等内容。本标准适用于以生鲜三疣梭子蟹(Portunus trituberculatus)为原料,经分级、清洗和速冻而成的冷冻加工制品。 SC/T 3112-1996 冻梭子蟹 SC/T3112-1996
本标准适用于港口产销交接及海上收鲜环节的鲜银鲳,鲜燕尾鲳及鲜中国鲳。 SC/T 3103-1984 鲜鲳鱼 SC/T3103-1984
SC/T 3601-1988 蚝油 SC/T3601-1988
本标准规定了速食海带的技术要求、试验方法、检验规则以及包装、标志、运输、储存要求。本标准适宜用于以鲜海带(Laminaria japonua Aresch)或淡干海带为原料经洗刷、切割、热烫或熟化、干燥制成的熟干品或调味熟干品。 SC/T 3301-1989 速食海带 SC/T3301-1989
本标准规定了盐渍海带的要求、试验方法、检验规则、标签、包装、贮存、运输。本标准适用于以新鲜海带(Laminaria japonica)为原料,经烫煮、冷却、盐渍、脱水、切割(整理)等工序加工而成的海带制品。 SC/T 3212-2000 盐渍海带 SC/T3212-2000
SC/T 3210-1986 盐渍海蛰皮和盐渍海蛰头 SC/T3210-1986
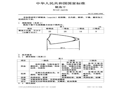
SC/T 3208-1998 鱿鱼干 SC/T3208-1998
SC/T 3110-1996 冻虾仁 SC/T3110-1996
CopyRight 2025 www.bzxz.net All Rights Reserved 湘ICP备18025217号-10
本网站所展示的内容均由用户自行上传发布,本站仅提供信息存储服务。若您认为其中内容侵犯了您的合法权益,请及时联系我们处理,我们将在核实后尽快删除相关内容。